QT 开源版 vs 商业版

687 阅读1分钟

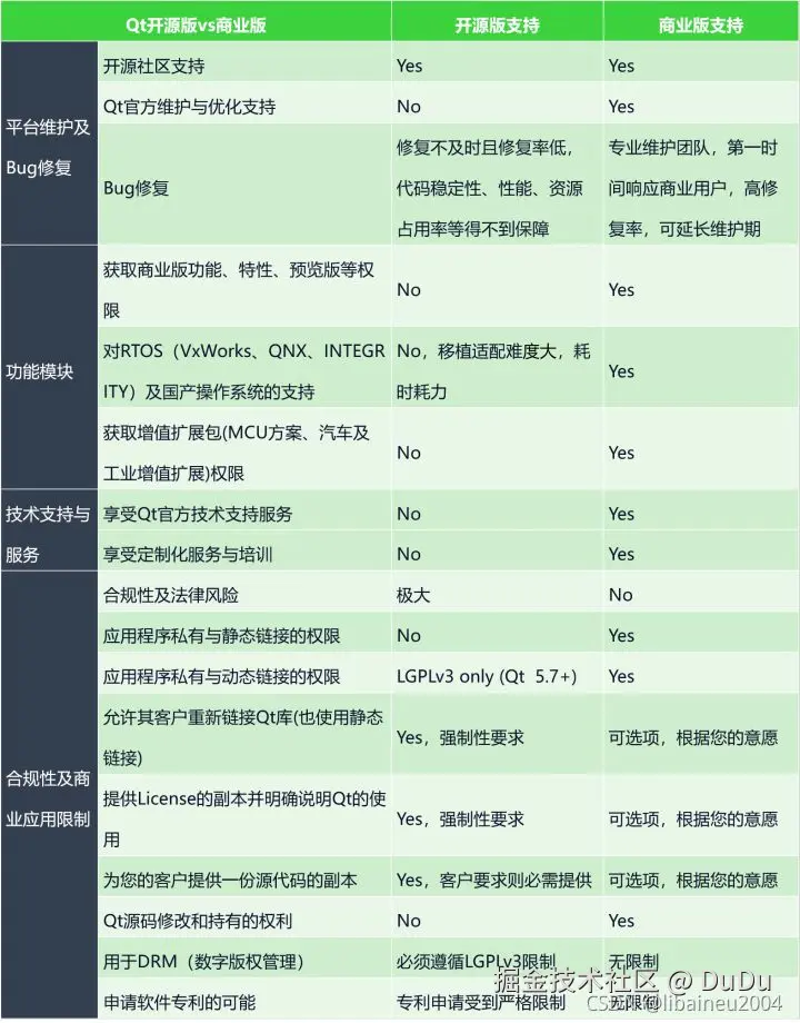
简单对比

开源版商业版
许可证大部分采用对商业使用不友好的LGPLv3具备商业许可证保护代码专有
许可证相关大部分模块使用LGPLv3和部分模块使用GPL组成仅第三方开源组件使用Qt的其他许可证
Qt模块功能支持支持
技术支持不支持支持
嵌入式开发工具和解决方案不支持支持
费用免费桌面&移动端大约4万元一个开发者使用,嵌入式看具体使用&支持程度

Pasted image 20230822161508.png

由于开源版不提供售后,商业版的提供售后(技术支持),即Bug修复率会高于开源版,当然软件性能,稳定性和资源消耗的表现也会优于开源版。

LGPLv3对商业化代码不友好。LGPL允许商业软件通过类库引用(link)方式使用LGPL类库而不需要开源商业软件的代码,但需要提供引用LGPL的库代码或提供可重链接的动态库。

Pasted image 20230822162748.png

Reference

是什么让 Ubuntu 选用 Qt 而不是 GTK? - 知乎