持续集成和持续部署(CI/CD)

286 阅读7分钟

*Devops 集成流程*

https%3A%2F%2Fdev-to-uploads.s3.amazonaws.com%2Fuploads%2Farticles%2Fvpblb79mjedcp1r6go63.png

1. 持续集成(CI)

定义:持续集成是将代码变更自动测试并合并到共享代码库中的实践,每天多次进行。这一过程有助于在开发周期早期发现集成问题。

关键组成部分:

  • 版本控制系统(VCS):CI 依赖 VCS(如 Git)来管理代码变更。开发者频繁地将代码变更推送到中央代码库。
  • 自动化测试:每次提交代码到代码库时,都会运行自动化测试。这些测试包括单元测试、集成测试和端到端测试,以确保新变更不会破坏现有功能。
  • 构建自动化:CI 工具在代码变更后自动构建应用。如果构建失败,开发者会立即收到通知,允许他们立刻解决问题。
  • 反馈循环:开发者通过测试结果获得关于代码质量的即时反馈。这种快速反馈帮助他们对变更做出明智的决策。

CI 的好处:

  • 早期发现错误:早期识别问题,使其更容易和更便宜地修复。
  • 提高代码质量:自动化测试帮助维持高水平的代码质量。
  • 加快开发速度:频繁的集成使团队能够更快地交付功能。

2. 持续部署(CD)

定义:持续部署是 CI 的扩展,它自动将软件发布到生产环境。每个通过自动化测试的变更都会自动部署到生产环境,无需人工干预。

关键组成部分:

  • 自动化部署:在成功完成 CI 过程后,应用会自动部署到生产或暂存环境。这可以通过 Jenkins、GitLab CI、CircleCI 或 AWS CodePipeline 等工具实现。
  • 环境一致性:部署过程确保代码在与测试时相同的环境中运行,最小化环境差异带来的问题。
  • 监控和回滚:持续部署涉及对生产环境中应用的监控。如果部署失败或出现问题,应该有机制快速回滚到先前的稳定版本。
  • 基础设施即代码(IaC):CD 实践通常使用 IaC 以一致和可重复的方式管理和配置基础设施,使用 Terraform 或 AWS CloudFormation 等工具。

CD 的好处:

  • 更快的市场响应时间:功能和修复可以迅速交付给用户,提高用户满意度和竞争优势。
  • 减少部署风险:小规模的增量变更减少了大规模故障的风险。
  • 提高开发者生产力:开发者可以专注于编写代码,而不是手动部署过程。

什么是 Jenkins?

https%3A%2F%2Fdev-to-uploads.s3.amazonaws.com%2Fuploads%2Farticles%2Fm3nvck3ld6fqarpy2380.jpg Jenkins 是一个开源自动化服务器,使开发者能够高效地构建、测试和部署应用。它广泛用于持续集成(CI)和持续部署(CD)实践。Jenkins 支持大量插件来自动化开发生命周期的各个阶段,包括源代码管理、构建自动化、测试和部署。

Jenkins 的关键功能:

  • 自动化:Jenkins 自动化整个软件开发生命周期,从代码集成到部署。
  • 可扩展性:Jenkins 高度可扩展,拥有超过 1500 个插件,可以与各种工具和技术集成。
  • 分布式构建:Jenkins 可以将构建和测试过程分配到多台机器上,加快 CI/CD 流水线。
  • 易于安装和配置:Jenkins 易于安装和配置,具有简化设置过程的基于 Web 的界面。
  • 社区支持:Jenkins 拥有一个庞大且活跃的社区,提供广泛的支持、文档和插件。

Jenkins 是一个强大的工具,帮助团队维护稳健的 CI/CD 流水线,确保软件持续集成、测试并交付到生产环境。


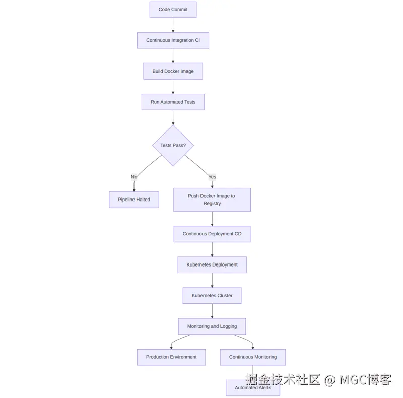
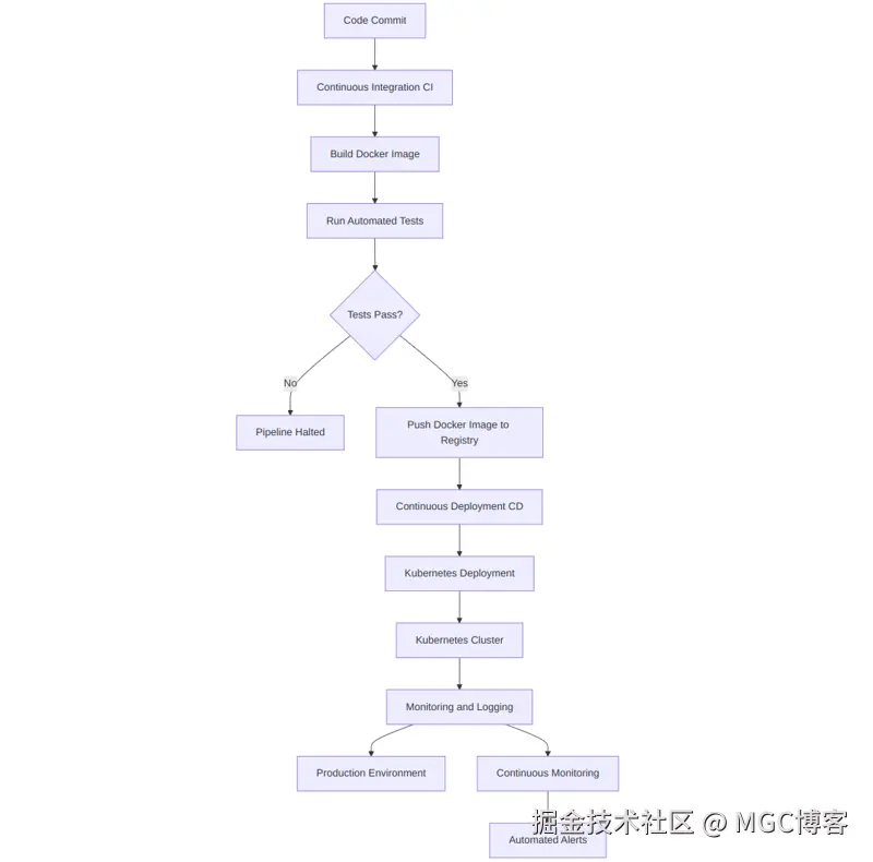
CI/CD 流水线:

https%3A%2F%2Fdev-to-uploads.s3.amazonaws.com%2Fuploads%2Farticles%2F9l1nitjkkzo75467vh02.png

CI/CD 流水线 是集成 CI 和 CD 实践的自动化工作流。它通常包括几个阶段:

1. 代码提交

解释:这是开发者对代码库进行更改并将这些更改提交到版本控制系统(如 Git,例:GitHub、GitLab)的起点。此提交会触发 CI/CD 流水线。

重要性:从这一点开始自动化过程,确保每个代码更改都被集成、测试和部署,无需人工干预。

2. 持续集成(CI)

解释:持续集成是系统自动集成新代码更改、构建应用并运行测试的过程。

重要性:CI 通过持续集成来自多个贡献者的代码更改并进行测试,帮助及早发现问题。

3. 构建 Docker 镜像

https%3A%2F%2Fdev-to-uploads.s3.amazonaws.com%2Fuploads%2Farticles%2Fkuz19hmmaltclpautmlv.png 解释:CI 系统将应用构建成 Docker 镜像。Docker 镜像是一个轻量级、独立且可执行的包,包含运行应用所需的一切内容,如代码、运行时、库和依赖项。

重要性:将应用构建成 Docker 镜像确保其可以在不同环境中一致地部署。

4. 运行自动化测试

解释:在构建 Docker 镜像后,运行自动化测试来验证代码。这些测试检查新变更是否引入了任何错误或问题。

重要性:自动化测试对于确保应用在集成新代码时保持稳定和功能正常至关重要。

5. 测试通过?

解释:这是一个决策点,检查所有自动化测试是否通过。

结果

  • :如果测试失败,流水线会暂停,直到解决问题后才会执行后续步骤。
  • :如果测试通过,流水线继续,Docker 镜像会推送到 Docker 注册中心。

6. 将 Docker 镜像推送到注册中心

https%3A%2F%2Fdev-to-uploads.s3.amazonaws.com%2Fuploads%2Farticles%2Fnhk6uevbz6s5u6ndtbik.jpg 解释:如果测试通过,Docker 镜像会推送到 Docker 注册中心(例如 Docker Hub、AWS ECR)。这使得镜像可以用于部署。

重要性:注册中心作为一个集中式仓库,存储 Docker 镜像并可供部署系统访问。

7. 持续部署(CD)

解释:持续部署是将 Docker 镜像自动部署到目标环境的过程。在这种情况下,部署由 Kubernetes 管理。

重要性:CD 自动化了新版本应用的发布,确保新功能和修复能够快速提供给用户。

8. Kubernetes 部署

解释:在这一步中,Kubernetes 协调 Docker 容器在 Kubernetes 集群中的部署。Kubernetes 处理容器化应用的部署、扩展和管理。

重要性:Kubernetes 提供了一种可扩展且可靠的方式来部署应用,确保它们高可用且能处理不同流量水平。

9. Kubernetes 集群

解释:Kubernetes 集群是应用运行的环境。它由多个节点组成,这些节点可以运行容器化的应用。

重要性:集群提供了运行生产环境应用所需的基础设施,处理负载均衡、扩展和故障恢复。

10. 部署到生产环境

解释:这一步代表应用实际部署到生产环境,用户可以访问应用。

重要性:部署到生产环境是将应用交付给用户的最终步骤,使其上线并可供访问。

11. 监控和日志记录

解释:部署后,监控和日志记录系统跟踪应用在生产环境中的性能、稳定性和使用情况。这包括跟踪响应时间、错误率和系统资源使用情况等指标。

重要性:持续监控有助于及早发现问题,确保应用保持可靠和高性能。日志记录提供详细的应用行为记录,便于调试和审计。

12. 持续监控

解释:持续监控涉及对生产环境中应用的性能和健康状态进行持续观察。包括警报系统,在检测到问题时通知运维团队。

重要性:持续监控对于维持应用的可用性和性能至关重要,允许快速响应潜在问题。

13. 自动化警报

解释:自动化警报配置以在生产环境中检测到特定阈值或异常时通知相关团队成员。

重要性:警报确保生产环境中的问题得到及时处理,最小化停机时间和对最终用户的影响。


CI/CD 工具

https%3A%2F%2Fdev-to-uploads.s3.amazonaws.com%2Fuploads%2Farticles%2Fgs7titqo2v8z0yyv00rr.jpg

多个工具可以促进 CI/CD 过程,包括:

  • CI 工具:Jenkins、Travis CI、CircleCI、GitHub Actions、GitLab CI/CD。
  • CD 工具:Spinnaker、Argo CD、AWS CodeDeploy。
  • 测试工具:Selenium、JUnit、Mocha、Cypress。
  • 监控工具:Prometheus、Grafana、New Relic。

总结

这个使用 Kubernetes 的 CI/CD 流水线自动化了从代码提交到生产环境部署的过程。每个步骤在确保代码变更经过彻底测试、可靠部署并持续监控,以维持高质量应用方面发挥着关键作用。