劲汇电动车控制器拆解:如何实现多车型兼容?

477 阅读11分钟

导语

告别电动车控制器型号不兼容的烦恼!劲汇电动车控制器,一款声称能适配所有电动车车型的“全能王”,它是如何做到的?

随着人们对绿色出行和健康生活的追求日益强烈,电动自行车作为一种环保、便捷的交通工具,受到了越来越多的关注。

近年来,电动自行车市场在海外也同样呈现出蓬勃发展的态势,市场规模不断扩大。 国内头部科技品牌——大疆宣布入局e-Bike赛道的新闻更是为这个市场添了一把火。

在这个快速发展的市场中,控制器作为电动自行车的核心部件,其重要性不言而喻。

本次,Big-Bit为大家带来一款电动车控制器产品——劲汇电动车正弦波控制器的拆解。该电动车控制器宣称能适配所有电动车车型,并且有着刹车E-ABS反充电、学习线电机相位识别、学习线电压智能识别、霍尔正负短路保护、电机相位短路保护等功能。

让我们来看看这些功能都是怎么实现的,里面都用到了哪些元器件?

劲汇电动车控制器介绍

图片

产品的外包装盒写着电动车正弦波控制器,长兴劲汇电子科技有限公司。

图片

侧面写着该控制器的相关功能。

图片

打开包装盒,可以看到被塑封袋包好的电动车控制器。

图片

劲汇电动车控制器基本信息:

型号:劲汇五合一蓝牙全通用正弦波控制器

电压:48-60-72-84V

电流:35±1A

生产日期:2024.07

生产商:长兴劲汇电子

图片

控制器背面是一块金属板,方便散热。

劲汇电动车控制器拆解

图片

将控制器正面的螺丝拧开。

图片

图片

将金属盖子打开,可以看到控制器内部覆盖着一层防水胶。

图片

将外面的防水层揭开,可以看到控制器的电路板。

图片

将电路板从外壳中取出,可以看到电路板全貌,电路整体看上去非常的整洁。

图片

裸露在外的接口和排针上同样也有橡胶圈覆盖,防水处理做的不错。

图片

电路板上有一块导热金属板将功率器件覆盖,导热板上还有一层导热涂层。

图片

在控制器外壳上同样有一层导热涂层,该控制器的导热做的比较到位。

图片

电路板正面

图片

电路板背面

在电路板正面可以看到电源IC、LDO、寄存器、模拟开关、蓝牙模块、主控MCU、栅极驱动以及电容等元器件,电路板背面则是12颗MOSFET。

电源电路

电源电路的元器件主要为电源管理IC和LDO。

电源管理IC

图片

电源管理IC来自士兰微,型号SD4938,封装形式为SOP-8。

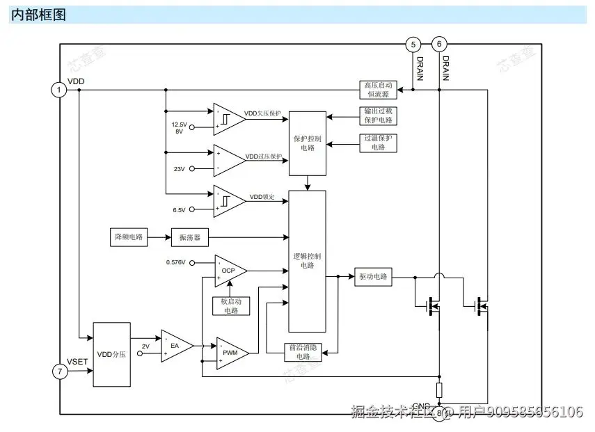
SD4938是一颗DC/DC 降压芯片。输入电压范围为20-150V,输出电压12/15/18V三档可调,输出电流0.5A,开关频率60KHz。

图片

其内置高压启动电路;在轻载下会进入打嗝模式,从而有效地降低系统的待机功耗;具有降频功能,进一步优化轻载条件下的转换效率;具有软启动功能,能够减小器件的应力,防止变压器饱和。

SD4938内部还集成了各种异常状态的保护功能,包括:VDD欠压保护、VDD过压保护、前沿消隐、输出过载保护、过流保护、过温保护等。触发保护后,电路会不断自动重启,直到系统正常为止。

图片

SD4938在该电路中的主要作用是降压,将电池的48-84V高电压转换到15V左右的低电压给驱动使用。

此产品还可应用在平衡轮、以太网供电、电动自行车、电动工具。

搭配该DC/DC降压芯片组成降压电路的还有两颗电容和一颗电感。

图片
图片

此次拆解的劲汇电动车控制器的电容均来自容领微(ROLN)后续不再赘述。这两颗电容的规格分别为100V 4.7μF,25V 220μF。

图片

电感的规格为330μH。

LDO

图片

该LDO的型号为78M05,封装形式为TO-252,品牌未知。各厂商型号为78M05的LDO,输入电压大多都为35V,输出电压为5V。

78M05在该电路中的主要作用是进一步降压,将降压芯片传过来的15V电压转换到5V左右的电压给其他元器件使用。

图片

与LDO搭配使用的电容规格为16V 220μF。

控制电路

控制电路的主要元器件为电控MCU、蓝牙模块、移位寄存器和模拟开关。

MCU

**
**

图片

该控制器的电控MCU来自灵动微电子,型号为MM32SPIN0280,封装形式为LQFP64。

MM32SPIN0280系列MCU使用的是Arm® Cortex-M0内核,最高主频96MHz。

以下为具体参数:

  • 128KB Flash,8KB SRAM

  • 包含 2 个 12 位的 ADC,采样速度高达 3Msps

  • 5 个通用定时器、2 个针对电机控制的 PWM 高级定时器

  • 1 个 I2C 接口、2 个 SPI 接口、 3 个 UART 接口

  • 针对电机应用内置 4个运放、5 个比较器

  • 工作电压为 2.0V - 5.5V

  • 工作温度范围(环境温度)-40℃ - 105℃

图片

该系列MCU的应用特色有:

-支持48V,64V,72V系统

-支持双模控制,霍尔FOC或无传感器FOC

-HALL-FOC单电阻采样

-霍尔相位和相移自学习

-霍尔插补平滑处理,速度环控制

-死区补偿,电子刹车,两级欠压保护,防盗

-过压、堵转、缺相、过流、飞车保护

-可实现主控与显示仪表等多机通信

-支持OTA更新、蓝牙动态控制管理

-支持二次定制开发

蓝牙模块

图片

该控制器的蓝牙模块来自西城微,型号为H32X,封装形式为QFN-48。在其官网没有找到相关型号以及数据手册,应该是定制芯片。

寄存器

图片

寄存器来自中微爱芯,型号为74HC595,封装形式为SOP-16。

AiP74HC595是带有一个存储寄存器和三态输出的8位串入/串或并出的移位寄存器。

其主要特点如下:

输入电平:CMOS 电平

8位串行输入

8位串行/并行输出

带有三态输出的存储寄存器

带有直接清零的移位寄存器

100MHz(典型值)移出频率

工作环境温度范围:-40℃~+105℃

模拟开关

该控制器用到了三种不同的模拟开关,同样都来自于中微爱芯。

图片
图片

图片

这三种模拟开关的型号分别为——CD4051、AiP4052、74HC5053,封装形式都为SOP-16。

CD4051是一款八选一模拟开关电路,AiP4052 是一块带有公共使能输入控制位的 2 路四选一模拟开关电路, 74HC4053 是一块带有公共使能输入控制位的3路二选一模拟开关电路。

这三种模拟开关都主要应用于模拟多路选择开关、数字多路选择开关及信号选通。

这三颗模拟开关以及三颗移位寄存器在该电动车控制器电路中主要用来适配不同车型的功能。

图片
图片

在控制电路中,还有规格为100V 470μF,100V 220μF的电容各两颗,用作过压和欠压保护。

驱动电路

驱动电路的主要元器件为栅极驱动和MOSFET。

栅极驱动(3颗)

**
**

图片

三颗栅极驱动来自宇力(UNI),型号为U3115S,封装形式为SOP-8。

U3115S是一款适用于高压、高速功率MOSFET和IGBT的双路半桥栅极驱动芯片。输出驱动器具有高脉冲电流缓冲级,设计用于最小化驱动器交叉传导。

其主要特点如下:

浮动通道专为引导操作而设计

300V耐压

耐受负瞬态电压 dv/dt 免疫

栅极驱动电源范围从 9 至 20V

欠压锁定

兼容 3.3V、5V 和 15V 输入逻辑

交叉传导预防逻辑

两个通道的传输延迟匹配

MOSFET(12颗)

图片

该电动车控制器的MOSFET来自华羿,型号为HYG053N10NS2P,封装形式为TO-220FB-3L。

HYG053N10NS2P是一款采用SGT工艺的N沟道增强型MOSFET,其RDS(ON)=4.7mΩ,Vgs= 100V,Vds= ±20V,Qg= 94nC,Id= 135A,100℃时为95.4A。

图片

以上为全部拆解内容,最后放一张拆解全家福。

Big-Bit拆解总结

图片

劲汇电动车控制器元器件清单

通过此次拆解,我们发现劲汇电动车控制器电路设计比较整洁,元器件用料扎实。

散热和防水是所有电动车控制器需要解决的问题,这直接关乎控制器的安全、稳定以及使用寿命。

该控制器使用了全金属外壳,这个在当前的电动车控制器中几乎已经成为标配。为了获得更良好的散热性能,该控制器还在电路板中焊接了非常多的铜条来辅助散热;同时针对发热量较大的驱动MOSFET特意设计了导热板以及导热涂层,比较好的解决了散热的问题。

在防水方面,控制器的背面使用了一层防水胶层来保护电路板,并且在裸露在外的接口和排针处也覆盖了橡胶圈来解决防水的问题。

在电路设计方案上,劲汇电动车控制器所用到的都是比较经典的方案。在电源电路中,用到了士兰微的SD4938降压芯片将电路的电压降至12V为驱动电路供电,再通过一颗LDO将电压降至5V为控制电路供电。

图片

SD4938典型应用图

SD4938最高150V的输入电压能够满足常规电动车48V-84V的电压平台,同时也提供了VDD欠压保护,VDD过压保护,前沿消隐,输出过载保护,过流保护,过温保护等各种异常状态的保护功能。

在电驱方面,本控制器采用的是非常典型的由三个半桥驱动组成的三相逆变桥来驱动电机。每个半桥的电路原理和电路结构都一样,是由一颗栅极驱动+四颗NMOS组成,NMOS两两并联,组成半桥驱动电路的上下臂。半桥驱动有着设计相对简单、外围元器件少、驱动能力强、可靠性高等优点。

**
**

图片

U3115S典型应用图

在电控方面,灵动微MM32SPIN0280 MCU所提供的支持双模控制,霍尔FOC或无传感器FOC;霍尔相位和相移自学习等功能也使得该电动车控制器能够支持各种不同品牌的车型。

同时,该MCU也为电动车控制器提供了死区补偿,电子刹车,两级欠压保护,防盗,过压、堵转、缺相、过流、飞车保护等保护功能。

图片

MM32SPIN0280电动车方案应用图

该电动车控制器还有一个特殊的电路设计——由三个模拟开关组成一个多路选择模拟开关,以及三个移位寄存器所共同组成的电路,用来精准匹配不同品牌和型号的电动车的功能。