秘塔靠边站,Felo AI 搜索才是王者,连小红书封闭内容都信手拈来!

1,012 阅读4分钟

某度搜索大家都应该知道有多不好用,尤其是生活类的。搜小症状,那都是癌症起步;搜旅游攻略,都是酒店广告。

天下苦搜索排名久矣。搞的很多年轻人,都直接把小红书当搜索引擎了。

老王之前也很怀疑,直到一个博主火出圈了,她通过分享手把手教你坐高铁、到医院挂号看病、坐地铁并且换乘不同线路激起了很多人的共鸣。

看似司空见惯的常识,其实是很多人「今生的第一次」。在全网都是营销的年代,有人愿意不厌其烦地教你,何尝不是一件幸事?

曾被批判「消费主义」的小红书,不知道从什么时候开始,已经是我的「生活顾问」了。

但是小红书的数据都是封闭的,只能通过小红书官方的 APP 或者网页版进行搜索,无法通过其他第三方平台来获取小红书的优质内容。

之前老王也分享过 AI 搜索引擎,但都无法引用到如此高质量的语料。如果有一款可以 AI 搜索工具能引用小红书的笔记内容来回答,那直接登顶!

那就是 Felo AI!

工具获取

网页端

网页地址:felo.ai/search

点击「全网搜索」,在这里可以指定「小红书」「Reddit」「X」作为信息源。

当选择上述三个中的某一个后,会出现「安装拓展应用」窗口。

点击安装即可,会跳转到谷歌浏览器插件的安装地址,点击获取即可一键安装。

安装完成后,左下角即展示「小红书」字样,如下图。另外两个「Reddit」「X」,也可自由切换。

手机端

在 8 月 23 日的时候,App Store 应该就已经上线了。

竟然是先上线了 iOS 端,Android 会在 BUG 修复完成后,再开发。

前往国内 App Store 搜索「felo」即可,见下图。

下载,并且可以使用 AppleID 登录,全程无需科学网络,但是手机版无法进行选择「小红书」等操作,只有一个语音输入。

功能体验

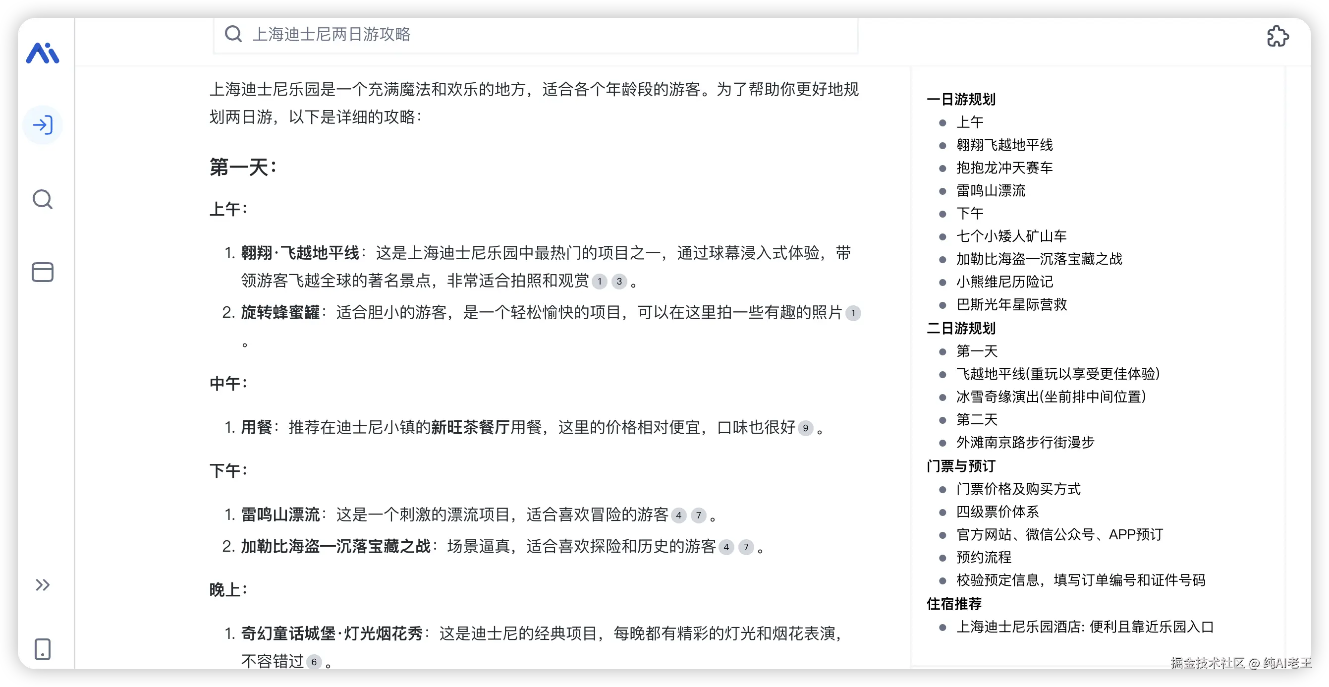
直接在「小红书」模式下,搜索下「上海迪士尼两日游攻略」。

可以看到来源均为小红书帖子中的信息。

在点击搜索后,观察到一个细节——浏览器的标签页中会自动打开若干个小红书的页面,随后自动关闭。

所以老王大胆猜测是利用 rpa 相关的技术,来获取到了相关信息。随后利用 Felo 检索到了官方发布的信息,用魔法打败魔法。

为何说秘塔就靠边站了呢?我们用事实说话。

结果对比可以看到,秘塔的明显不如 Felo 给出的详尽,Felo 会给出一些关键的时间点,比如几点排队,几点参加演出,还会推荐种草一些项目和餐饮。而秘塔这份甚至连要求都没有理解的非常透彻,对比起来差距还是比较大的。

选择「X」那么就会从其网页上获取相关信息。

搜索马斯克和特朗普这些在上面活跃的用户的信息,应该是个不错的选择。

Reddit 是一个全球性的社交新闻网站和讨论平台,在国内大家应该了解的比较少。该平台在全球范围内拥有大量用户,是美国第五大网站,月活用 3.3 亿。

总结

AI 正在深刻改变信息获取的方式和效率。

之前总不知道如何解释 AI 搜索引擎和传统的搜索有啥区别。体验完 Felo 之后,又多了一个角度:AI + rpa 可以直接从信息更优质的渠道进行高效的搜集、整理和分发。如此逻辑便和现在谷歌、百度这种结合爬虫,需要预处理的技术完全区分开来了。

虽然看起来还是有点讨巧,但在目前各大公司都不开放自己数据的情况下,也不失为一种解决方案。相信有了大模型的助力,将会有更多颠覆性的产品不断出现。

未来已来。