学习神器之AI图书库

238 阅读6分钟

NoteGPT :AI图书库1天读完100本书的精华

无需操作,NoteGPT的AI图书库1天读完100本书的精华,阅读效率飙升!书海浩瀚,当我们打开一列书单,该从哪一本读起呢?当老师给我们阅读任务,从何处下手撰写读书笔记呢?当我们面对读不懂的书,怎么理解它呢?NoteGPT的AI图书库功能,用AI帮我们读了100本书,不需要输入任何指令,即可直接阅读该书本的精华内容,以便我们做细读筛选、读书笔记和深刻理解书籍。

一、AI图书库——丰富的阅读资源

1 数量多

AI图书库包含100本中外经典热门书籍,涵盖了广泛的题材和领域。这些书籍既有传世的文学名著,比如《围城》《彷徨》《阿Q正传》;也有反映现代思想的商业、心理学书籍,比如《当下的力量》《非暴力沟通》,满足不同读者的多样化需求。

2 多语言

AI图书库不仅支持中文书籍,还涵盖了英文、日文等多种语言的经典书籍,比如中文书《昨日的世界》《骆驼祥子》《爱的艺术》,日文书《ラブコメ今昔》《オー!ファーザー》,英文书《Norwegian Wood》《Lavinia》。无论是哪个文化背景的读者,都能在这里找到适合自己的阅读资源。多语言支持打破了语言障碍,让全球读者都能从中受益。

3 范围广

AI图书库精选的书籍涵盖了多种类型和主题。不仅有家喻户晓的文学经典,还有商业策略、心理学洞察等实用类书籍。无论你是文学爱好者,还是专业领域的从业者,都能在这里找到值得阅读的好书。文学类如《台北人》《黄金时代》,商业类《当下的力量》《被讨厌的勇气》《非暴力沟通》。

二、AI图书库——深刻的书籍剖析

1 全书总结文字&有声书

通过精炼的文字总结,NoteGPT的AI图书库为每本书提供了清晰的概述,让我们可以在几分钟内掌握书籍的核心思想,节省时间精力。

有声书版的全书总结让你在忙碌中也能获取知识。无论是在通勤路上还是日常活动中,都可以轻松“听”书,实现知识的无缝获取。

2 目标受众

AI图书库根据每本书的内容,提供了详细的目标受众分析,帮助我们快速评估该书是否符合需求,让阅读更具针对性。

3 作者背景&历史背景

为了帮助读者更深入地理解书籍,AI图书库提供了作者的详细背景信息。了解作者的生平和创作动机,让你在阅读时更有代入感,增进对书籍的理解。

书籍的内容常常与其创作的历史背景息息相关。AI图书库为你揭示每本书的历史背景,帮助你更好地理解书籍的时代背景和社会影响。

4 思维导图

思维导图功能通过视觉化的方式,展示书籍的结构和核心内容。这种结构化的呈现方式,帮助我们更直观地掌握书籍的重点,让复杂的知识变得一目了然。

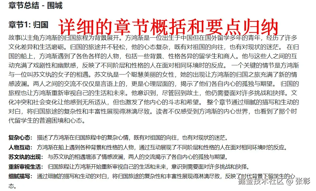
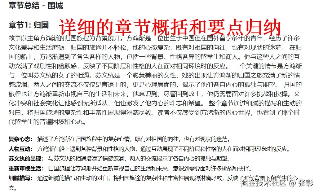
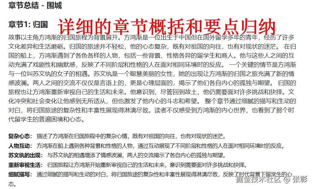
5 每章总结

AI图书库对每一章的内容进行了详细总结,帮助你逐步掌握书籍的细节。不仅有章节内容总结,还有要点概括和归纳,即使没有时间精读整本书,也可以通过章节总结快速获取重要信息。这对于需要写读书笔记的学生来说,也是十分方便的。

6 抽认卡

抽认卡是AI图书库为我们提供的互动学习工具,帮助我们记忆和复习书中的关键概念。通过反复练习,巩固对书籍内容的理解,让知识更加牢固。

7 讨论问题

AI图书库设计了适用于读书会和个人思考的讨论问题,激发我们对书籍内容的深层次思考和交流,帮助我们更深入地挖掘书籍的内涵。

8 精选书评

精选的书评汇集了其他读者的观点和评价,提供了多角度的阅读#深度好文计划#参考。通过这些书评,我们可以更全面地了解书籍的优缺点,帮助我们做出是否深入阅读的决策。

9 常见问答

AI图书库提供了常见问答功能,解答了读者在阅读过程中可能遇到的疑问。通过这些问题和答案,你可以更轻松地理解书籍内容,提高阅读体验。

三、AI图书库——高效的阅读助手

1 高效的知识获取

无需动手操作,AI图书库通过一个页面将书籍的精华内容呈现出来。只需花几分钟时间,我们就能读完一本书的核心内容,大幅提升阅读效率。

2 全面深刻的内容解析

NoteGPT的AI图书库不仅提供了书籍的全书总结,还深入解析了作者、历史背景等多方面信息。从每章概要到书本结构思维导图,从热门讨论话题到精选书评,全方位帮助我们了解一本书的方方面面。

3 互动式阅读工具

除了基本的内容总结,AI图书库还提供了抽认卡、热门讨论话题和常见问答等互动工具。这些工具不仅帮助我们巩固知识,还能激发你基于其他读者的互动和讨论进行思考,提升阅读的理解深度。

4 决策参考
精选书评功能提供了其他读者的评价,帮助我们在是否精读一本书之前做出明智的决策。这一功能特别适合时间有限、希望最大化阅读效率的朋友。

结论

NoteGPT的AI图书库功能,以其丰富的阅读资源、深刻的书籍剖析和高效的阅读工具,为读者提供了一站式的智能阅读解决方案。无论你是学生、学者,还是忙碌的专业人士,AI图书库都能帮助你在最短的时间内获取最多的知识与启示。立即体验AI图书库功能,让你的阅读之旅变得更轻松、更有成效!

notegpt.io/cn/blog/ai-…