复变函数在大模型中的应用

388 阅读2分钟

1. 导入

说来惭愧,我研究生时的研究方向是复分析,但毕业近十年来几乎没用到它。

我还记得实习时做自我介绍时,我说我的研究方向是复分析。面试官不太了解,我便解释说,这是关于对 -1 开平方得到的虚数 i 的研究。

在人工智能领域,经常会用到的数学知识包括矩阵、概率论和一些微积分。然而,最近在研究大模型的位置编码时,我惊讶地发现了复分析的应用,10年前的记忆逐渐浮现。

2. 什么是复数

复数是数学中的一个基本概念,它扩展了实数系统,允许进行更广泛的数学运算。复数由两部分组成:实部和虚部。复数的一般形式可以表示为:

a+bi a + bi

其中, a 是复数的实部, b 是复数的虚部,而 i 是虚数单位,满足 i2=1i^2 = -1

复数的两个主要特征是:

  1. 实数:当虚部 b 为0时,复数退化为实数。
  2. 虚数:当实部 a 为0且虚部 b 非零时,复数被称为纯虚数。

复数可以进行加、减、乘、除等基本算术运算,这些运算遵循特定的规则。例如,两个复数的加法运算是将它们的实部和虚部分别相加:

(a+bi)+(c+di)=(a+c)+(b+d)i(a + bi) + (c + di) = (a + c) + (b + d)i

复数的乘法运算则稍微复杂一些,需要用到分配律和虚数单位 i 的性质:

(a+bi)(c+di)=ac+adi+bci+bdi2=(acbd)+(ad+bc)i(a + bi)(c + di) = ac + adi + bci + bdi^2 = (ac - bd) + (ad + bc)i

复数的除法运算涉及到将分母实数化,通常通过乘以共轭复数来实现。

复数在数学、物理、工程学等领域有着广泛的应用,如在信号处理、量子力学、电气工程等学科中,复数提供了一种描述周期性现象和旋转的有力工具。

3. 复变函数

复变函数是数学中的一个重要分支,它主要研究复数域上的函数,这些函数的自变量和因变量都是复数。复变函数论在许多工程和科学领域都有应用,以下是一些通常会学习复变函数的专业:

7.png

  • 数学专业:复变函数是数学专业学生的必修课程之一,因为它是数学分析的延伸和深化。

  • 电气工程:在信号处理和系统分析中,复变函数用于分析交流电路。

  • 电子工程:在控制系统的设计和分析中使用复数域方法。

  • 物理学专业:在量子力学和电磁学中,复变函数理论用于解决波动方程和势问题。

  • 计算机科学与工程:在算法设计、图像处理和信号处理的算法开发中,复变函数有其应用。

  • 航空航天工程:在流体动力学和控制系统分析中,复变函数用于数学建模。

  • 机械工程:在振动分析和热传导问题中,复变函数理论有助于找到解决方案。

  • 土木工程:在结构分析和地震工程中,复变函数用于解决某些动态问题。

  • 生物学和生物医学工程:在生物信号处理和生物物理建模中,复变函数有助于分析和理解生物系统的动态行为。

  • 金融数学和经济学:在某些高级经济模型和金融工具定价中,复变函数理论可以提供分析工具。

  • 控制理论:在系统稳定性分析和控制器设计中,复变函数是基本工具之一。

学习复变函数的课程通常包括解析函数、复积分、级数展开、留数定理、共轭和谐函数等概念。

复数在机器学习中的应用相对较少,但在某些特定领域,如信号处理、图像处理和模式识别中,复数的性质和运算规则可以提供一些有用的工具和技术。

毕业十年后,我再一次领略了复数的魅力,这次是在大模型的位置编码中。复数的数学特性和运算规则为Transformer提供了一种新的位置编码方法,这种方法被称为RoPE(Rotary Position Embedding)。

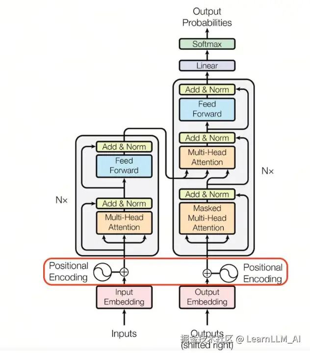
4. 位置编码和RoPE

位置编码(Positional Encoding)是一种在处理序列数据时,用于向模型提供序列中每个元素位置信息的技术。

在自然语言处理(NLP)中,尤其是在使用Transformer模型时,位置编码尤为重要,因为Transformer模型本身并不包含处理序列顺序的机制。

位置编码的主要目的是让模型能够区分输入序列中词的顺序,从而更好地理解句子的结构和含义。

1.PNG

Rotation Position Encoding

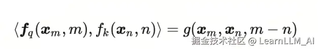
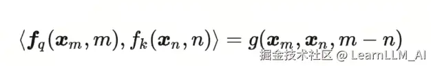
RoPE提出为了能利用上 token 之间的相对位置信息,假定 query 向量qmq_m 和 key 向量 knk_n之间的内积操作可以被一个函数gg表示,该函数 gg 的输入是词嵌入向量xmx_mxnx_n 和它们之间的相对位置mnm-n

2.png

大胆假设,小心求证。 现在我们的目标就是找到一个合适的函数gg,使得g(xm,xn,mn)g(x_m, x_n, m-n)能够捕捉到词向量之间的相对位置信息。

RoPE提出,在词向量是二维的情况下,将平面转化为复平面,如果我们按照如下的方式定义函数ff,则可以找到对应的gg

3.png

ReRe指的是复数的实数部分,更近一步,我们可以将函数ff定义为:

4.png

这边,不就是原来的query矩阵乘上了一个旋转矩阵吗?也就是说,加上mm这个位置信息后,如果使用RoPE的设计方案,就相当于将原query矩阵进行了旋转。这就是旋转的由来。

同理,fKf_K可以表示为:

5.png

那么,对应的gg函数就是:

6.png

5. 一点想法

在RoPE中,没有引入很高深的复数知识,只是用了欧拉公式,而欧拉公式发表于1740年左右,但就这样简单的应用,就能在大模型中发挥作用。我在想,是不是还有其他数学知识,可以在大模型中发挥作用呢?

旋转位置编码由苏剑林大神设计,其引入数学中最美丽的公式-欧拉公式。 大家可以关注他的博客《科学空间》kexue.fm/, 会学到很多东西。

参考

[1] RoFormer: Enhanced Transformer with Rotary Position Embedding

[2] GitHub: LLMForEverybody

公众号:真忒修斯之船