线程池学习【一】

577 阅读9分钟

一、线程池的7个核心参数说明:

  1. corePoolSize:核心线程数

  2. maximumPoolSize:最大线程数

  3. keepAliveTime:最大空闲时间

  4. unit:最大空闲时间单位

  5. workQueue:任务队列

  6. threadFactory:表示生成线程池中工作线程的线程工厂,用于创建线程一般用默认的即可。

  7. handler:拒绝策略,有以下四种: (1)ThreadPoolExecutor.AbortPolicy 丢弃任务,并抛出 RejectedExecutionException 异常。 (2)ThreadPoolExecutor.CallerRunsPolicy:该任务被线程池拒绝,由调用 execute方法的线程执行该任务。 (3)ThreadPoolExecutor.DiscardOldestPolicy : 抛弃队列最前面的任务,然后重新尝试执行任务。 (4)ThreadPoolExecutor.DiscardPolicy,丢弃任务,不过也不抛出异常。 也可以自己实现RejectedExecutionHandler接口来自定义拒绝策略

线程池的4种拒绝策略理论简介 等待队列也已经排满了,再也塞不下新任务了同时,线程池中的max线程也达到了,无法继续为新任务服务。

这时候我们就需要拒绝策略机制合理的处理这个问题。

JDK拒绝策略:

● AbortPolicy(默认):直接抛出 RejectedExecutionException异常阻止系统正常运知。 ● CallerRunsPolicy:"调用者运行"一种调节机制,该策略既不会抛弃任务,也不会抛出异常,而是将某些任务回退到调用者,从而降低新任务的流量。 ● DiscardOldestPolicy:抛弃队列中等待最久的任务,然后把当前任务加入队列中尝试再次提交当前任务。 ● DiscardPolicy:直接丢弃任务,不予任何处理也不抛出异常。如果允许任务丢失,这是最好的一种方案。

以上内置拒绝策略均实现了RejectedExecutionHandler接口。

二、线程池的使用

在这里插入图片描述

线程池的真正实现类是 ThreadPoolExecutor,其构造方法有如下4种:

public ThreadPoolExecutor(int corePoolSize,
                          int maximumPoolSize,
                          long keepAliveTime,
                          TimeUnit unit,
                          BlockingQueue<Runnable> workQueue) {
    this(corePoolSize, maximumPoolSize, keepAliveTime, unit, workQueue,
         Executors.defaultThreadFactory(), defaultHandler);
}

public ThreadPoolExecutor(int corePoolSize,
                          int maximumPoolSize,
                          long keepAliveTime,
                          TimeUnit unit,
                          BlockingQueue<Runnable> workQueue,
                          ThreadFactory threadFactory) {
    this(corePoolSize, maximumPoolSize, keepAliveTime, unit, workQueue,
         threadFactory, defaultHandler);
}

public ThreadPoolExecutor(int corePoolSize,
                          int maximumPoolSize,
                          long keepAliveTime,
                          TimeUnit unit,
                          BlockingQueue<Runnable> workQueue,
                          RejectedExecutionHandler handler) {
    this(corePoolSize, maximumPoolSize, keepAliveTime, unit, workQueue,
         Executors.defaultThreadFactory(), handler);
}

public ThreadPoolExecutor(int corePoolSize,
                          int maximumPoolSize,
                          long keepAliveTime,
                          TimeUnit unit,
                          BlockingQueue<Runnable> workQueue,
                          ThreadFactory threadFactory,
                          RejectedExecutionHandler handler) {
    if (corePoolSize < 0 ||
        maximumPoolSize <= 0 ||
        maximumPoolSize < corePoolSize ||
        keepAliveTime < 0)
        throw new IllegalArgumentException();
    if (workQueue == null || threadFactory == null || handler == null)
        throw new NullPointerException();
    this.corePoolSize = corePoolSize;
    this.maximumPoolSize = maximumPoolSize;
    this.workQueue = workQueue;
    this.keepAliveTime = unit.toNanos(keepAliveTime);
    this.threadFactory = threadFactory;
    this.handler = handler;
}

可以看到,其需要如下几个参数:

  • corePoolSize(必需):核心线程数。默认情况下,核心线程会一直存活,但是当将 allowCoreThreadTimeout 设置为 true 时,核心线程也会超时回收。
  • maximumPoolSize(必需):线程池所能容纳的最大线程数。当活跃线程数达到该数值后,后续的新任务将会阻塞。
  • keepAliveTime(必需):线程闲置超时时长。如果超过该时长,非核心线程就会被回收。如果将 allowCoreThreadTimeout 设置为 true 时,核心线程也会超时回收。
  • unit(必需):指定 keepAliveTime 参数的时间单位。常用的有:TimeUnit.MILLISECONDS(毫秒)、TimeUnit.SECONDS(秒)、TimeUnit.MINUTES(分)。
  • workQueue(必需):任务队列。通过线程池的 execute() 方法提交的 Runnable 对象将存储在该参数中。其采用阻塞队列实现。
  • threadFactory(可选):线程工厂。用于指定为线程池创建新线程的方式。
  • handler(可选):拒绝策略。当达到最大线程数时需要执行的饱和策略。

线程池的使用流程如下:

// 创建线程池 
ThreadPoolExecutor threadPool = new ThreadPoolExecutor(CORE_POOL_SIZE,
                                             MAXIMUM_POOL_SIZE,
                                             KEEP_ALIVE,
                                             TimeUnit.SECONDS,
                                             sPoolWorkQueue,
                                             sThreadFactory);
// 向线程池提交任务
threadPool.execute(new Runnable() {
    @Override
    public void run() {
        ... // 线程执行的任务
    }
});
// 关闭线程池
threadPool.shutdown(); // 设置线程池的状态为SHUTDOWN,然后中断所有没有正在执行任务的线程
threadPool.shutdownNow(); // 设置线程池的状态为 STOP,然后尝试停止所有的正在执行或暂停任务的线程,并返回等待执行任务的列表 

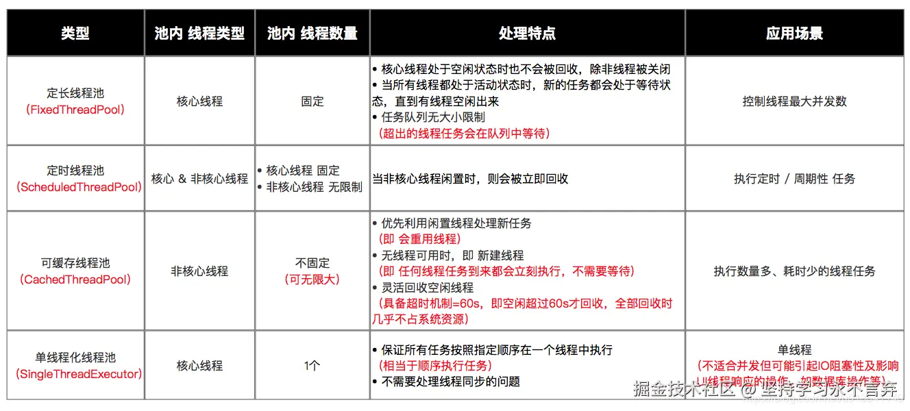
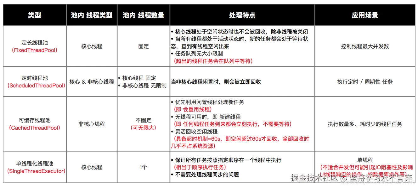
三、 功能线程池

嫌上面使用线程池的方法太麻烦?其实Executors已经为我们封装好了 4 种常见的功能线程池,如下:

  • 定长线程池(FixedThreadPool)
  • 定时线程池(ScheduledThreadPool )
  • 可缓存线程池(CachedThreadPool)
  • 单线程化线程池(SingleThreadExecutor)

5.1 定长线程池(FixedThreadPool)

创建方法的源码:

public static ExecutorService newFixedThreadPool(int nThreads) {
    return new ThreadPoolExecutor(nThreads, nThreads,
                                  0L, TimeUnit.MILLISECONDS,
                                  new LinkedBlockingQueue<Runnable>());
}
public static ExecutorService newFixedThreadPool(int nThreads, ThreadFactory threadFactory) {
    return new ThreadPoolExecutor(nThreads, nThreads,
                                  0L, TimeUnit.MILLISECONDS,
                                  new LinkedBlockingQueue<Runnable>(),
                                  threadFactory);
}
  • 特点:只有核心线程,线程数量固定,执行完立即回收,任务队列为链表结构的有界队列。
  • 应用场景:控制线程最大并发数。

使用示例:

// 1. 创建定长线程池对象 & 设置线程池线程数量固定为3
ExecutorService fixedThreadPool = Executors.newFixedThreadPool(3);
// 2. 创建好Runnable类线程对象 & 需执行的任务
Runnable task =new Runnable(){
  public void run() {
     System.out.println("执行任务啦");
  }
};
// 3. 向线程池提交任务
fixedThreadPool.execute(task);

5.2 定时线程池(ScheduledThreadPool )

创建方法的源码:

private static final long DEFAULT_KEEPALIVE_MILLIS = 10L;

public static ScheduledExecutorService newScheduledThreadPool(int corePoolSize) {
    return new ScheduledThreadPoolExecutor(corePoolSize);
}
public ScheduledThreadPoolExecutor(int corePoolSize) {
    super(corePoolSize, Integer.MAX_VALUE,
          DEFAULT_KEEPALIVE_MILLIS, MILLISECONDS,
          new DelayedWorkQueue());
}

public static ScheduledExecutorService newScheduledThreadPool(
        int corePoolSize, ThreadFactory threadFactory) {
    return new ScheduledThreadPoolExecutor(corePoolSize, threadFactory);
}
public ScheduledThreadPoolExecutor(int corePoolSize,
                                   ThreadFactory threadFactory) {
    super(corePoolSize, Integer.MAX_VALUE,
          DEFAULT_KEEPALIVE_MILLIS, MILLISECONDS,
          new DelayedWorkQueue(), threadFactory);
}
  • 特点:核心线程数量固定,非核心线程数量无限,执行完闲置 10ms 后回收,任务队列为延时阻塞队列。
  • 应用场景:执行定时或周期性的任务。

使用示例:

// 1. 创建 定时线程池对象 & 设置线程池线程数量固定为5
ScheduledExecutorService scheduledThreadPool = Executors.newScheduledThreadPool(5);
// 2. 创建好Runnable类线程对象 & 需执行的任务
Runnable task =new Runnable(){
  public void run() {
     System.out.println("执行任务啦");
  }
};
// 3. 向线程池提交任务
scheduledThreadPool.schedule(task, 1, TimeUnit.SECONDS); // 延迟1s后执行任务
scheduledThreadPool.scheduleAtFixedRate(task,10,1000,TimeUnit.MILLISECONDS);// 延迟10ms后、每隔1000ms执行任务

5.3 可缓存线程池(CachedThreadPool)

创建方法的源码:

public static ExecutorService newCachedThreadPool() {
    return new ThreadPoolExecutor(0, Integer.MAX_VALUE,
                                  60L, TimeUnit.SECONDS,
                                  new SynchronousQueue<Runnable>());
}
public static ExecutorService newCachedThreadPool(ThreadFactory threadFactory) {
    return new ThreadPoolExecutor(0, Integer.MAX_VALUE,
                                  60L, TimeUnit.SECONDS,
                                  new SynchronousQueue<Runnable>(),
                                  threadFactory);
}
  • 特点:无核心线程,非核心线程数量无限,执行完闲置 60s 后回收,任务队列为不存储元素的阻塞队列。
  • 应用场景:执行大量、耗时少的任务。

使用示例:

// 1. 创建可缓存线程池对象
ExecutorService cachedThreadPool = Executors.newCachedThreadPool();
// 2. 创建好Runnable类线程对象 & 需执行的任务
Runnable task =new Runnable(){
  public void run() {
     System.out.println("执行任务啦");
  }
};
// 3. 向线程池提交任务
cachedThreadPool.execute(task);

5.4 单线程化线程池(SingleThreadExecutor)

创建方法的源码:

public static ExecutorService newSingleThreadExecutor() {
    return new FinalizableDelegatedExecutorService
        (new ThreadPoolExecutor(1, 1,
                                0L, TimeUnit.MILLISECONDS,
                                new LinkedBlockingQueue<Runnable>()));
}
public static ExecutorService newSingleThreadExecutor(ThreadFactory threadFactory) {
    return new FinalizableDelegatedExecutorService
        (new ThreadPoolExecutor(1, 1,
                                0L, TimeUnit.MILLISECONDS,
                                new LinkedBlockingQueue<Runnable>(),
                                threadFactory));
}
  • 特点:只有 1 个核心线程,无非核心线程,执行完立即回收,任务队列为链表结构的有界队列。
  • 应用场景:不适合并发但可能引起 IO 阻塞性及影响 UI 线程响应的操作,如数据库操作、文件操作等。

使用示例:

// 1. 创建单线程化线程池
ExecutorService singleThreadExecutor = Executors.newSingleThreadExecutor();
// 2. 创建好Runnable类线程对象 & 需执行的任务
Runnable task =new Runnable(){
  public void run() {
     System.out.println("执行任务啦");
  }
};
// 3. 向线程池提交任务
singleThreadExecutor.execute(task);

5.5 对比

6 Executors 的 4 个功能线程的弊端

Executors 的 4 个功能线程池虽然方便,但现在已经不建议使用了,而是建议直接通过使用 ThreadPoolExecutor 的方式,这样的处理方式让写的同学更加明确线程池的运行规则,规避资源耗尽的风险。

其实 Executors 的 4 个功能线程有如下弊端:

  • FixedThreadPoolSingleThreadExecutor:主要问题是堆积的请求处理队列均采用 LinkedBlockingQueue,可能会耗费非常大的内存,甚至 OOM。
  • CachedThreadPoolScheduledThreadPool:主要问题是线程数最大数是 Integer.MAX_VALUE,可能会创建数量非常多的线程,甚至 OOM。

四、线程池配置合理线程数

合理配置线程池你是如何考虑的?

CPU密集型

CPU密集的意思是该任务需要大量的运算,而没有阻塞,CPU一直全速运行。

CPU密集任务只有在真正的多核CPU上才可能得到加速(通过多线程), 而在单核CPU上,无论你开几个模拟的多线程该任务都不可能得到加速,因为CPU总的运算能力就那些。

CPU密集型任务配置尽可能少的线程数量:

一般公式:(CPU核数+1)个线程的线程池

lO密集型

由于IO密集型任务线程并不是一直在执行任务,则应配置尽可能多的线程,如CPU核数 * 2。

IO密集型,即该任务需要大量的IO,即大量的阻塞。

在单线程上运行IO密集型的任务会导致浪费大量的CPU运算能力浪费在等待。

所以在IO密集型任务中使用多线程可以大大的加速程序运行,即使在单核CPU上,这种加速主要就是利用了被浪费掉的阻塞时间。

IO密集型时,大部分线程都阻塞,故需要多配置线程数:

参考公式:CPU核数/ (1-阻塞系数)

阻塞系数在0.8~0.9之间, 比如8核CPU:8/(1-0.9)=80个线程数

五、实际工作中线程池使用哪一个

(超级大坑警告)你在工作中单一的/固定数的/可变的三种创建线程池的方法,你用那个多? 答案是一个都不用,我们生产上只能使用自定义的

Executors 中JDK已经给你提供了,为什么不用?

3.【强制】线程资源必须通过线程池提供,不允许在应用中自行显式创建线程。

说明:线程池的好处是减少在创建和销毁线程上所消耗的时间以及系统资源的开销,解决资源不足的问题。 如果不使用线程池,有可能造成系统创建大量同类线程而导致消耗完内存或者“过度切换”的问题。

4.【强制】线程池不允许使用 Executors 去创建,而是通过 ThreadPoolExecutor 的方式,这样的处理方式让写的同学更加明确线程池的运行规则,规避资源耗尽的风险。

说明:Executors 返回的线程池对象的弊端如下:

1) FixedThreadPool 和 SingleThreadPool: 允许的请求队列长度为 Integer.MAX_VALUE,可能会堆积大量的请求,从而导致 OOM。

2) CachedThreadPool: 允许的创建线程数量为 Integer.MAX_VALUE,可能会创建大量的线程,从而导致 OOM。

阿里巴巴《Java 开发手册》

学习视频: - 从Java构建线程的方式 到 线程池ThreadPoolExecutor源码剖析 参考笔记:- Java 多线程:彻底搞懂线程池