结构开发笔记(六):solidworks软件(五):绘制M2x3.0mm螺丝

321 阅读1分钟

前言

  绘制36x36方块摄像头模型中的方块摄像头,用到了2个M2x3.0mm螺丝。   本篇描述其详细绘制方法。


绘制螺丝

步骤一:绘制螺纹柱

  先把螺纹柱体绘制出来,绘制草图   在这里插入图片描述

  圆直径2mm,高度3.0mm,用螺纹住满足M2x3.0mm。   在这里插入图片描述

  在这里插入图片描述

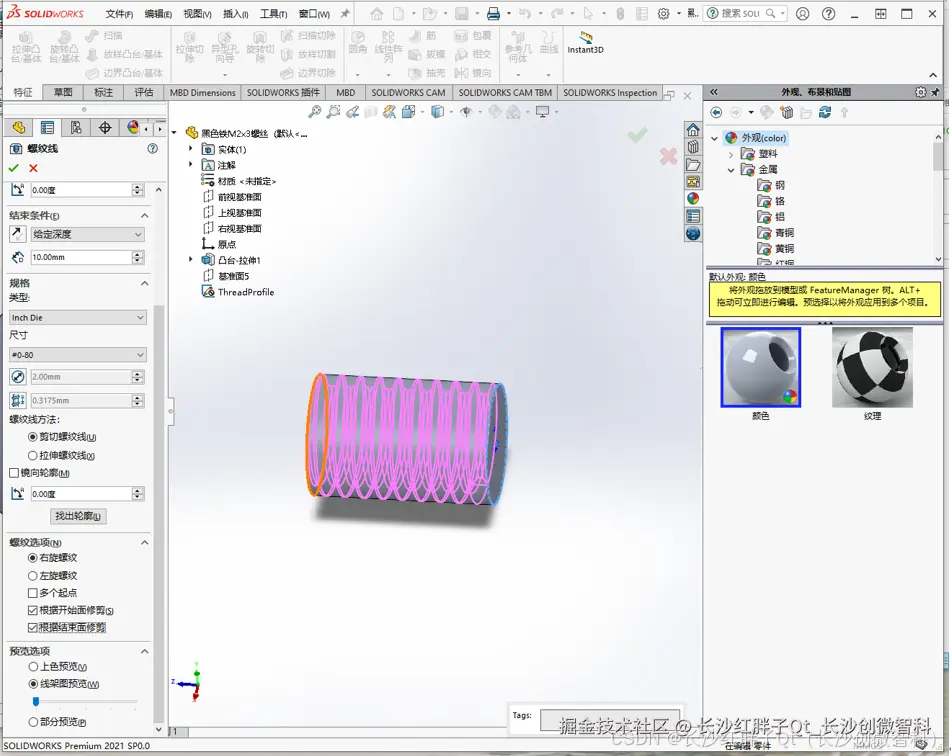
  添加螺纹:   在这里插入图片描述

  在这里插入图片描述

  在这里插入图片描述

步骤二:绘制螺帽

  用一端作为草图,同圆心绘制圆。   在这里插入图片描述

  在这里插入图片描述

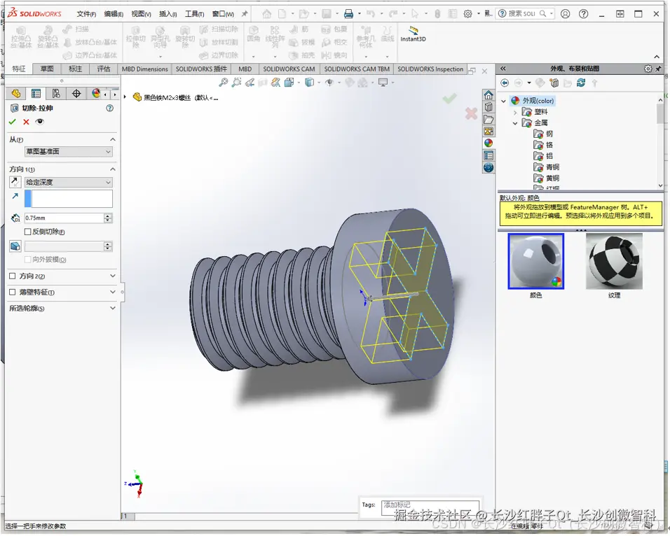
步骤三:绘制十字头

  在这里插入图片描述

  在这里插入图片描述

  在这里插入图片描述

  拉伸切除:   在这里插入图片描述

  在这里插入图片描述

步骤四:编辑外观,上色

  在这里插入图片描述