.NET 开源报表神器 Seal-Report

589 阅读4分钟

前言

Seal-Report 是一款.NET 开源报表工具,拥有 1.4K Star。它提供了一个完整的框架,使用 C# 编写,最新的版本采用的是  .NET 8.0 。

它能够高效地从各种数据库或 NoSQL 数据源生成日常报表,并支持执行复杂的报表任务。

其简单易用的安装过程和直观的设计界面,我们能够在几分钟内创建并发布报表,同时还支持二次开发。

通过分享这个项目,希望能够帮助大家简化报表设计的流程,提高工作效率。

项目介绍

Seal-Report 它提供了简单且直观的报表设计功能,极大地减少了复杂的配置需求。

即使不具备编程知识,也能轻松使用 Seal-Report 设计报表。

通过采用 Seal-Report,企业可以迅速生成高质量的报表,进而提升工作效率和决策速度。

主要功能

动态 SQL 数据源:可以使用自定义的 SQL 语句,也可以让 Seal 引擎自动构建用于查询数据库的 SQL 语句。

LINQ 查询:利用 LINQ 的强大功能连接和查询各种数据源(如 SQL、Excel、XML、OLAP 立方体、HTTP JSON 等)。

原生透视表:仅需简单的拖放操作即可在透视表(交叉表)中添加元素,并将其显示在报表中。

HTML 5 和 ScottPlot 图表:通过简单的鼠标点击即可定义和显示图表系列(支持 ChartJS、NVD3、Plotly、ScottPlot 和仪表盘等库)。

完全响应式的 HTML 渲染:利用 HTML5 的强大功能呈现报表结果(支持 Bootstrap 布局、响应式设计、表格排序和筛选)。使用 Razor 引擎自定义报表的 HTML 表现形式。

Excel 和 PDF 输出:完全控制报表在 Excel 中的输出(使用 EPPlus 库)或 PDF 格式(使用 QuestPDF 库)。还支持其他多种格式(如 XML、JSON、文本、CSV 等)或可以轻松定制。

关键绩效指标 (KPI) 和小部件视图:创建并显示关键绩效指标 (KPI) 在单一报表中。

Web 报表服务器:在 Web 上发布报表(支持 Windows 和 Linux 操作系统,使用 .NET Core)。

报表调度器:定期执行报表并生成结果,可以保存到文件夹、FTP/SFTP 服务器或通过电子邮件发送(集成 Windows 任务计划程序或作为服务运行)。

钻取导航和子报表:在报表结果中导航以查看详细信息或执行另一个报表。

报表任务与 ETL:定义任务以执行 ETL 或批量操作(如数据加载、Excel 加载、从 FTP/SFTP 下载文件、压缩、备份、数据处理等),或从外部程序集中触发过程。

低总体拥有成本 (TCO):产品设计考虑了最小化的持续维护成本。

NuGet 包:提供 NuGet 包以方便集成到现有项目中。

原生支持 MongoDB:直接支持 MongoDB 数据源。

在线演示:提供 Web 报表服务器的实时演示。

开发环境

.NET 8.0 (需要安装 Microsoft Windows Desktop Runtime 8)

数据库驱动程序:OLE DB, ODBC, MS SQLServer, MongoDB 或 MySQL

报表设计器:Microsoft Edge WebView2

Web 报表服务器:Internet Information Services (IIS) 需要安装 ASP.NET Core Runtime 8(Hosting Bundle)或更高版本

Visual Studio 2022

项目概述

1、实体和组件

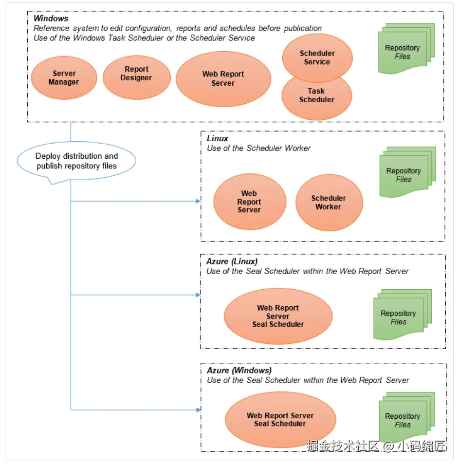
2、部署和发布

项目效果

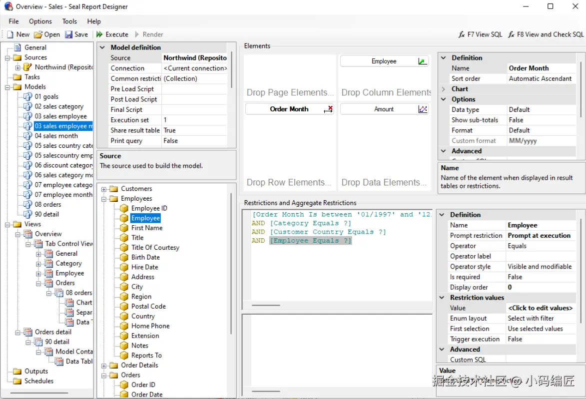
1、HTML 报表结果

2、报表设计器

3、Web 报表服务器

项目地址

Github:github.com/ariacom/Sea…

Web报表:sealreport.org/demo

官方网站:sealreport.org

总结

Seal-Report 的开发商 Ariacom 提供了两个主要的商业组件以增强其产品的功能

  • Web报表设计器:允许用户从任何 Web 浏览器轻松编辑报表。

  • PDF 和 Excel 转换器:可以将报表输出为 PDF 或 Excel 文件格式。

此外Seal-Report 还提供了名为 Seal in the Cloud 的服务,它为用户提供了一个完整的云端环境来充分利用 Seal Report 的强大功能和灵活性。 如果想尝试这些功能,访问 SealReport.com 并注册获取一个免费试用实例。这样就可以在服务器上上传并执行报表,体验 Seal-Report 的所有功能。

最后

如果你觉得这篇文章对你有帮助,不妨点个赞支持一下!你的支持是我继续分享知识的动力。如果有任何疑问或需要进一步的帮助,欢迎随时留言。也可以加入微信公众号[DotNet技术匠] 社区,与其他热爱技术的同行一起交流心得,共同成长!优秀是一种习惯,欢迎大家关注学习!