HashMap 链表元素插入,JDK7的头插为何在JDK8改成尾插

488 阅读7分钟

开心一刻

我一直没有女朋友,想着找算命先生算一卦
我:大师,我一直没有女朋友,这是为什么呢
算命先生:你前半生注定没有女人
我眼前一亮:那后半生呢?
算命先生:后半生你就习惯了

443.gif

数据结构

关于 HashMap 的底层数据结构,我相信大家都有所了解,不同的版本,底层数据结构有所不同

JDK7 底层数据结构

/**
 * An empty table instance to share when the table is not inflated.
 */
static final Entry<?,?>[] EMPTY_TABLE = {};

/**
 * The table, resized as necessary. Length MUST Always be a power of two.
 */
transient Entry<K,V>[] table = (Entry<K,V>[]) EMPTY_TABLE;

static class Entry<K,V> implements Map.Entry<K,V> {
    final K key;
    V value;
    Entry<K,V> next;
    int hash;
    
    ...
}

而在 JDK8 有些许改动

/**
 * The table, initialized on first use, and resized as
 * necessary. When allocated, length is always a power of two.
 * (We also tolerate length zero in some operations to allow
 * bootstrapping mechanics that are currently not needed.)
 */
transient Node<K,V>[] table;

static class Node<K,V> implements Map.Entry<K,V> {
    final int hash;
    final K key;
    V value;
    Node<K,V> next;

    ...
}

/**
 * Entry for Tree bins. Extends LinkedHashMap.Entry (which in turn
 * extends Node) so can be used as extension of either regular or
 * linked node.
 */
static final class TreeNode<K,V> extends LinkedHashMap.Entry<K,V> {
    TreeNode<K,V> parent;  // red-black tree links
    TreeNode<K,V> left;
    TreeNode<K,V> right;
    TreeNode<K,V> prev;    // needed to unlink next upon deletion
    boolean red;
    
    ...
} 

但基础结构还是:数组 + 链表,称作 哈希表散列表

HashMap 头插为何改尾插-数据结构.png

只是 JDK8 做了优化,引进了 红黑树 ,当链表中元素过多时会转红黑树,提升元素获取速度

JDK7 头插

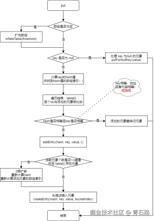
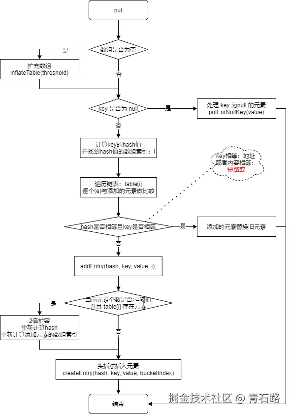
添加元素的时候,才可能出现链表插入,所以我们先来看 put 方法

put

代码如下

 /**
 * Associates the specified value with the specified key in this map.
 * If the map previously contained a mapping for the key, the old
 * value is replaced.
 *
 * @param key key with which the specified value is to be associated
 * @param value value to be associated with the specified key
 * @return the previous value associated with <tt>key</tt>, or
 *         <tt>null</tt> if there was no mapping for <tt>key</tt>.
 *         (A <tt>null</tt> return can also indicate that the map
 *         previously associated <tt>null</tt> with <tt>key</tt>.)
 */
public V put(K key, V value) {
    if (table == EMPTY_TABLE) {
        inflateTable(threshold);
    }
    if (key == null)
        return putForNullKey(value);
    int hash = hash(key);
    int i = indexFor(hash, table.length);
    for (Entry<K,V> e = table[i]; e != null; e = e.next) {
        Object k;
        if (e.hash == hash && ((k = e.key) == key || key.equals(k))) {
            V oldValue = e.value;
            e.value = value;
            e.recordAccess(this);
            return oldValue;
        }
    }

    modCount++;
    addEntry(hash, key, value, i);
    return null;
}

不长,但看起来也不是那么轻松,我们来画个流程图

HashMap 头插为何改尾插-put 流程.png

虽说看起来比代码要简单一些,但还是不够直观,你们说是不是?

1605528586664.gif

我们结合实际案例来看下这个流程;假设 HashMap 初始状态

HashMap 头插为何改尾插-put 示例 - 初始状态.png

然后依次往里面添加元素:(2,b), (3,w), (5,e), (9,t), (16,p),添加过程模拟如下

HashMap 头插为何改尾插-put 示例 - 元素添加.png

结合断点调试,我们来看看真实情况

put流程.gif

是不是前后都对得上?一切都是如此的顺利!

resize

前面涉及到了数组扩容(resize),但是没有细讲,现在我们来看看它的细节;核心代码如下

/**
 * Rehashes the contents of this map into a new array with a
 * larger capacity.  This method is called automatically when the
 * number of keys in this map reaches its threshold.
 *
 * If current capacity is MAXIMUM_CAPACITY, this method does not
 * resize the map, but sets threshold to Integer.MAX_VALUE.
 * This has the effect of preventing future calls.
 *
 * @param newCapacity the new capacity, MUST be a power of two;
 *        must be greater than current capacity unless current
 *        capacity is MAXIMUM_CAPACITY (in which case value
 *        is irrelevant).
 */
void resize(int newCapacity) {
    Entry[] oldTable = table;
    int oldCapacity = oldTable.length;
    if (oldCapacity == MAXIMUM_CAPACITY) {
        threshold = Integer.MAX_VALUE;
        return;
    }

    Entry[] newTable = new Entry[newCapacity];
    transfer(newTable, initHashSeedAsNeeded(newCapacity));
    table = newTable;
    threshold = (int)Math.min(newCapacity * loadFactor, MAXIMUM_CAPACITY + 1);
}

/**
 * Transfers all entries from current table to newTable.
 */
void transfer(Entry[] newTable, boolean rehash) {
    int newCapacity = newTable.length;
    for (Entry<K,V> e : table) {
        while(null != e) {
            Entry<K,V> next = e.next;
            if (rehash) {
                e.hash = null == e.key ? 0 : hash(e.key);
            }
            int i = indexFor(e.hash, newCapacity);
            e.next = newTable[i];
            newTable[i] = e;
            e = next;
        }
    }
}

主要做了两件事:

  1. 创建一个新的 Entry 空数组,长度是原数组的 2 倍
  2. 遍历原数组,对每个元素重新计算新数组的索引值,然后放入到新数组的对应位置

transfer 很有意思,我们结合案例来仔细看看,假设扩容之前的状态如下图所示

HashMap 头插为何改尾插-扩容 - 初始状态.png

扩容流程如下

HashMap 头插为何改尾插-扩容 - 元素转移.png

结合断点调试看看真实情况

transfer.gif

可以看到

链表元素的转移,还是采用的头插法

头插问题

不管是元素的添加,还是数组扩容,只要涉及到 hash 冲突,就会采用头插法将元素添加到链表中;上面讲了那么多,看似风平浪静,实则暗流涌动;单线程下,确实不会有什么问题,那多线程下呢 ? 我们接着往下看,假设扩容之前的的状态如下所示

HashMap 头插为何改尾插-链表成环 - 初始状态.png

然后,线程 1 添加 (1,a) ,线程 2 添加 (19,n),线程 1 会进行扩容,线程 2 也进行扩容,那么 transfer 的时候就可能出现如下情况

HashMap 头插为何改尾插-链表成环 - 问题出现.png

你们发现什么了没?

链表成环了,会导致死循环

JDK8 尾插

主要来看看 resize 中的元素转移部分

if (oldTab != null) {
    // 从索引 0 开始逐个遍历旧 table
    for (int j = 0; j < oldCap; ++j) {
        Node<K,V> e;
        if ((e = oldTab[j]) != null) {
            oldTab[j] = null;
            if (e.next == null)    // 链表只有一个元素
                newTab[e.hash & (newCap - 1)] = e;
            else if (e instanceof TreeNode)    // 红黑树,先不管
                ((TreeNode<K,V>)e).split(this, newTab, j, oldCap);
            else { // preserve order
                // 拆链表,拆成两个子链表:索引不变的元素链表和有相同偏移量的元素链表
                // 每个链表都保持原有顺序
                Node<K,V> loHead = null, loTail = null;
                Node<K,V> hiHead = null, hiTail = null;
                Node<K,V> next;
                do {
                    next = e.next;
                    if ((e.hash & oldCap) == 0) {
                        // 索引不变的元素链表
                        if (loTail == null)
                            loHead = e;
                        else    // 通过尾部去关联 next,维持了元素原有顺序
                            loTail.next = e;
                        loTail = e;
                    }
                    else {
                        // 相同偏移量的元素链表
                        if (hiTail == null)
                            hiHead = e;
                        else    // 通过尾部去关联 next,维持了元素原有顺序
                            hiTail.next = e;
                        hiTail = e;
                    }
                } while ((e = next) != null);
                if (loTail != null) {
                    loTail.next = null;
                    newTab[j] = loHead;
                }
                if (hiTail != null) {
                    hiTail.next = null;
                    newTab[j + oldCap] = hiHead;
                }
            }
        }
    }
}

分高位链与低位链进行尾插,不需要重新hash就能移动元素到新的数组中,具体细节可查看:Java 8系列之重新认识HashMap

在扩容时,头插法会改变链表中元素原本的顺序,以至于在并发场景下可能导致链表成环的问题,而尾插法,在扩容时会保持链表元素原本的顺序,就不会出现链表成环的问题

疑惑解答

  1. JDK7 及之前,为什么采用头插法

    呃... 这个可能需要问头插法的实现者了;但有种说法

    缓存的时间局部性原则

    我觉得挺有道理,最近访问过的数据下次大概率会再次访问,把刚访问过的元素放在链表最前面可以直接被查询到,减少查找次数

  2. 既然头插法有链表成环的问题,为什么直到 JDK8 才采用尾插法来替代头插法

    只有在并发情况下,头插法才会出现链表成环的问题,多线程情况下,HashMap 本就非线程安全,这就相当于你在它的规则之外出了问题,那只能怪使用者自己;JDK8 采用尾插是对 JDK7 头插的优化

  3. 既然没有链表成环的问题,那是不是可以把 JDK8 中的 HashMap 用在多线程中

    链表成环只是并发问题中的一种,JDK8 虽然解决了此问题,但是还是会有很多其他的并发问题(例如:上秒 put 的值,下秒 get 的时候却不是刚 put 的值),因为操作都没有加锁,不是线程安全的

总结

  1. JDK7 采用头插法来添加链表元素,存在链表成环的问题,JDK8 中做了优化,采用尾插法来添加链表元素
  2. HashMap 不管在哪个版本都不是线程安全的,出了并发问题不要怪 HashMap,是你使用不当