DolphinScheduler-1.3.9源码分析(二)

372 阅读7分钟

本文主要分析一下DolphinScheduler-1.3.9 master和worker的交互设计

Worker配置文件

# worker listener port
worker.listen.port=1234

# worker execute thread number to limit task instances in parallel
# worker可并行的任务数限制
worker.exec.threads=100

# worker heartbeat interval, the unit is second
# worker发送心跳间隔
worker.heartbeat.interval=10

# worker max cpuload avg, only higher than the system cpu load average, worker server can be dispatched tasks. default value -1: the number of cpu cores * 2
# worker最大cpu平均负载,只有系统cpu平均负载低于该值,才能执行任务
# 默认值为-1,则最大cpu平均负载=系统cpu核数 * 2
worker.max.cpuload.avg=-1

# worker reserved memory, only lower than system available memory, worker server can be dispatched tasks. default value 0.3, the unit is G
# worker的预留内存,只有当系统可用内存大于等于该值,才能执行任务,单位为GB
# 默认0.3G
worker.reserved.memory=0.3

# default worker groups separated by comma, like 'worker.groups=default,test'
# 工作组名称,多个用,隔开
worker.groups=default

WorkerServer启动

public void run() {
    // init remoting server
    NettyServerConfig serverConfig = new NettyServerConfig();
    serverConfig.setListenPort(workerConfig.getListenPort());
    this.nettyRemotingServer = new NettyRemotingServer(serverConfig);
    this.nettyRemotingServer.registerProcessor(CommandType.TASK_EXECUTE_REQUEST, new TaskExecuteProcessor());
    this.nettyRemotingServer.registerProcessor(CommandType.TASK_KILL_REQUEST, new TaskKillProcessor());
    this.nettyRemotingServer.registerProcessor(CommandType.DB_TASK_ACK, new DBTaskAckProcessor());
    this.nettyRemotingServer.registerProcessor(CommandType.DB_TASK_RESPONSE, new DBTaskResponseProcessor());
    this.nettyRemotingServer.start();

    // worker registry
    try {
        this.workerRegistry.registry();
        this.workerRegistry.getZookeeperRegistryCenter().setStoppable(this);
        Set<String> workerZkPaths = this.workerRegistry.getWorkerZkPaths();
        this.workerRegistry.getZookeeperRegistryCenter().getRegisterOperator().handleDeadServer(workerZkPaths, ZKNodeType.WORKER, Constants.DELETE_ZK_OP);
    } catch (Exception e) {
        logger.error(e.getMessage(), e);
        throw new RuntimeException(e);
    }

    // retry report task status
    this.retryReportTaskStatusThread.start();

    /**
     * register hooks, which are called before the process exits
     */
    Runtime.getRuntime().addShutdownHook(new Thread(() -> {
        if (Stopper.isRunning()) {
            close("shutdownHook");
        }
    }));
}
  • 注册四个Command:
  1. TASK_EXECUTE_REQUEST:task执行请求
  2. TASK_KILL_REQUEST:task停止请求
  3. DB_TASK_ACK:Worker接受到Master的调度请求,回应master
  4. DB_TASK_RESPONSE:
  • 注册WorkerServer到Zookeeper,并发送心跳
  • 报告Task执行状态

RetryReportTaskStatusThread

这是一个兜底机制,主要负责定时轮询向Master汇报任务的状态,直到Master回复状态的ack,避免任务状态丢失;每隔5分钟,检查一下responceCache中的ack cache和response cache是否为空,如果不为空则向master发送ack_command和response command请求。

public void run() {
    ResponceCache responceCache = ResponceCache.get();

    while (Stopper.isRunning()){

        // sleep 5 minutes
        ThreadUtils.sleep(RETRY_REPORT_TASK_STATUS_INTERVAL);

        try {
            if (!responceCache.getAckCache().isEmpty()){
                Map<Integer,Command> ackCache =  responceCache.getAckCache();
                for (Map.Entry<Integer, Command> entry : ackCache.entrySet()){
                    Integer taskInstanceId = entry.getKey();
                    Command ackCommand = entry.getValue();
                    taskCallbackService.sendAck(taskInstanceId,ackCommand);
                }
            }

            if (!responceCache.getResponseCache().isEmpty()){
                Map<Integer,Command> responseCache =  responceCache.getResponseCache();
                for (Map.Entry<Integer, Command> entry : responseCache.entrySet()){
                    Integer taskInstanceId = entry.getKey();
                    Command responseCommand = entry.getValue();
                    taskCallbackService.sendResult(taskInstanceId,responseCommand);
                }
            }
        }catch (Exception e){
            logger.warn("retry report task status error", e);
        }
    }
}

Master与Worker的交互设计

DolphinScheduler Master和Worker模块是两个独立的JVM进程,可以部署在不同的服务器上,master与worker的通信都是通过Netty实现RPC交互的,一共用到7种处理器。

模块处理器作用
masterTaskResponseProcessor处理TaskExecuteResponseCommand消息,将消息添加到TaskResponseService的任务响应队列中
masterTaskAckProcessor处理TaskExecuteAckCommand消息,将消息添加到TaskResponseService的任务响应队列中
masterTaskKillResponseProcessor处理TaskKillResponseCommand消息,并在日志中打印消息内容
workerTaskExecuteProcessor处理TaskExecuteRequestCommand消息,并发送TaskExecuteAckCommand到master,提交任务执行
workerTaskKillProcessor处理TaskKillRequestCommand消息,调用kill -9 pid杀死任务对应的进程,并向master发送TaskKillResponseCommand消息
workerDBTaskAckProcessor处理DBTaskAckCommand消息,针对执行成功的,从ResponceCache中删除
workerDBTaskResponseProcessor处理DBTaskResponseCommand消息,针对执行成功的,从ResponceCache中删除

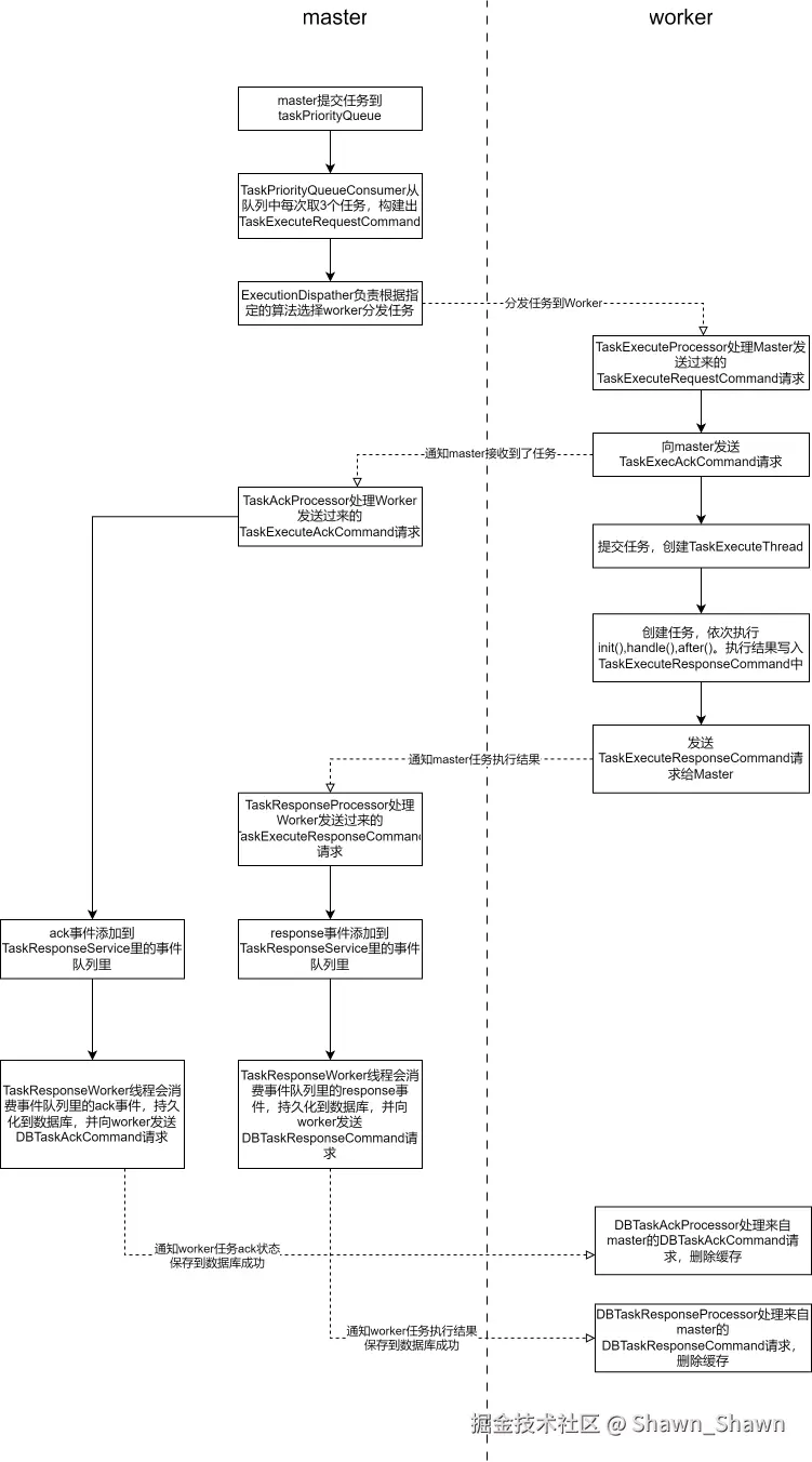
分发任务如何交互

流程图

master#TaskPriorityQueueConsumer

master任务里有一个TaskPriorityQueueConsumer,会从TaskPriorityQueue里每次取3个task分发给worker执行,这里会创建TaskExecuteRequestCommand。

TaskPriorityQueueConsumer#run()
@Override
public void run() {
    List<TaskPriority> failedDispatchTasks = new ArrayList<>();
    while (Stopper.isRunning()){
        try {
            // 每一批次分发任务数量,master.dispatch.task.num = 3
            int fetchTaskNum = masterConfig.getMasterDispatchTaskNumber();
            failedDispatchTasks.clear();
            for(int i = 0; i < fetchTaskNum; i++){
                if(taskPriorityQueue.size() <= 0){
                    Thread.sleep(Constants.SLEEP_TIME_MILLIS);
                    continue;
                }
                // if not task , blocking here
                // 从队列里面获取task
                TaskPriority taskPriority = taskPriorityQueue.take();
                // 分发给worker执行
                boolean dispatchResult = dispatch(taskPriority);
                if(!dispatchResult){
                    failedDispatchTasks.add(taskPriority);
                }
            }
            if (!failedDispatchTasks.isEmpty()) {
                // 分发失败的任务,需要重新加入队列中,等待重新分发
                for (TaskPriority dispatchFailedTask : failedDispatchTasks) {
                    taskPriorityQueue.put(dispatchFailedTask);
                }
                // If there are tasks in a cycle that cannot find the worker group,
                // sleep for 1 second
                if (taskPriorityQueue.size() <= failedDispatchTasks.size()) {
                    TimeUnit.MILLISECONDS.sleep(Constants.SLEEP_TIME_MILLIS);
                }
            }
        }catch (Exception e){
            logger.error("dispatcher task error",e);
        }
    }
}
dispatcher
/**
 * dispatch task
 *
 * @param taskPriority taskPriority
 * @return result
 */
protected boolean dispatch(TaskPriority taskPriority) {
    boolean result = false;
    try {
        int taskInstanceId = taskPriority.getTaskId();
        TaskExecutionContext context = getTaskExecutionContext(taskInstanceId);
        // 这里创建TaskExecuteRequestCommand
        ExecutionContext executionContext = new ExecutionContext(context.toCommand(), ExecutorType.WORKER, context.getWorkerGroup());

        if (taskInstanceIsFinalState(taskInstanceId)){
            // when task finish, ignore this task, there is no need to dispatch anymore
            return true;
        }else{
            // 分发任务
            // 分发算法支持:低负载优先算法,随机算法, 轮询算法。
            result = dispatcher.dispatch(executionContext);
        }
    } catch (ExecuteException e) {
        logger.error("dispatch error: {}",e.getMessage());
    }
    return result;
}
TaskExecutionContext
// 摘录自org.apache.dolphinscheduler.server.entity.TaskExecutionContext#toCommand
public Command toCommand(){
    TaskExecuteRequestCommand requestCommand = new TaskExecuteRequestCommand();
    requestCommand.setTaskExecutionContext(FastJsonSerializer.serializeToString(this));
    return requestCommand.convert2Command();
}
分发算法实现
随机算法
public class RandomSelector<T> implements Selector<T> {

    private final Random random = new Random();
    public T select(final Collection<T> source) {

        if (source == null || source.size() == 0) {
            throw new IllegalArgumentException("Empty source.");
        }

        if (source.size() == 1) {
            return (T) source.toArray()[0];
        }

        int size = source.size();
        int randomIndex = random.nextInt(size);

        return (T) source.toArray()[randomIndex];
    }

}
轮询算法
public class RoundRobinSelector<T> implements Selector<T> {

    private final AtomicInteger index = new AtomicInteger(0);

    public T select(Collection<T> source) {
        if (source == null || source.size() == 0) {
            throw new IllegalArgumentException("Empty source.");
        }
        if (source.size() == 1) {
            return (T)source.toArray()[0];
        }

        int size = source.size();
        return (T) source.toArray()[index.getAndIncrement() % size];
    }
}
低负载优先算法
public class LowerWeightRoundRobin implements Selector<HostWeight>{
    public HostWeight select(Collection<HostWeight> sources){
        int totalWeight = 0;
        int lowWeight = 0;
        HostWeight lowerNode = null;
        for (HostWeight hostWeight : sources) {
            totalWeight += hostWeight.getWeight();
            hostWeight.setCurrentWeight(hostWeight.getCurrentWeight() + hostWeight.getWeight());
            if (lowerNode == null || lowWeight > hostWeight.getCurrentWeight() ) {
                lowerNode = hostWeight;
                lowWeight = hostWeight.getCurrentWeight();
            }
        }
        lowerNode.setCurrentWeight(lowerNode.getCurrentWeight() + totalWeight);
        return lowerNode;

    }
}

Worker#处理TaskExecuteRequestCommand

TaskExecuteProcessor
构造方法
public TaskExecuteProcessor() {
    this.taskCallbackService = SpringApplicationContext.getBean(TaskCallbackService.class);
    this.workerConfig = SpringApplicationContext.getBean(WorkerConfig.class);
    // worker.exec.threads,默认100
    this.workerExecService = ThreadUtils.newDaemonFixedThreadExecutor("Worker-Execute-Thread", workerConfig.getWorkerExecThreads());
    this.taskExecutionContextCacheManager = SpringApplicationContext.getBean(TaskExecutionContextCacheManagerImpl.class);
}
process()方法
public void process(Channel channel, Command command) {
    Preconditions.checkArgument(CommandType.TASK_EXECUTE_REQUEST == command.getType(),
                                String.format("invalid command type : %s", command.getType()));

    // 序列化TaskExecuteRequestCommand
    TaskExecuteRequestCommand taskRequestCommand = FastJsonSerializer.deserialize(
        command.getBody(), TaskExecuteRequestCommand.class);

    logger.info("received command : {}", taskRequestCommand);

    if (taskRequestCommand == null) {
        logger.error("task execute request command is null");
        return;
    }

    String contextJson = taskRequestCommand.getTaskExecutionContext();
    TaskExecutionContext taskExecutionContext = JSONObject.parseObject(contextJson, TaskExecutionContext.class);

    if (taskExecutionContext == null) {
        logger.error("task execution context is null");
        return;
    }
    // 存入taskExecutionContextCacheManager
    setTaskCache(taskExecutionContext);
    // 创建任务日志
    Logger taskLogger = LoggerFactory.getLogger(LoggerUtils.buildTaskId(LoggerUtils.TASK_LOGGER_INFO_PREFIX,
                                                                        taskExecutionContext.getProcessDefineId(),
                                                                        taskExecutionContext.getProcessInstanceId(),
                                                                        taskExecutionContext.getTaskInstanceId()));

    taskExecutionContext.setHost(NetUtils.getAddr(workerConfig.getListenPort()));
    taskExecutionContext.setStartTime(new Date());
    taskExecutionContext.setLogPath(getTaskLogPath(taskExecutionContext));

    // local execute path
    String execLocalPath = getExecLocalPath(taskExecutionContext);
    logger.info("task instance local execute path : {}", execLocalPath);
    taskExecutionContext.setExecutePath(execLocalPath);

    // ThreadLocal存储任务日志
    FileUtils.taskLoggerThreadLocal.set(taskLogger);
    try {
        // 创建执行
        FileUtils.createWorkDirAndUserIfAbsent(execLocalPath, taskExecutionContext.getTenantCode());
    } catch (Throwable ex) {
        String errorLog = String.format("create execLocalPath : %s", execLocalPath);
        LoggerUtils.logError(Optional.ofNullable(logger), errorLog, ex);
        LoggerUtils.logError(Optional.ofNullable(taskLogger), errorLog, ex);
        taskExecutionContextCacheManager.removeByTaskInstanceId(taskExecutionContext.getTaskInstanceId());
    }
    FileUtils.taskLoggerThreadLocal.remove();

    taskCallbackService.addRemoteChannel(taskExecutionContext.getTaskInstanceId(),
                                         new NettyRemoteChannel(channel, command.getOpaque()));

    // 向master发送TaskExecuteAckCommand
    this.doAck(taskExecutionContext);

    // submit task
    workerExecService.submit(new TaskExecuteThread(taskExecutionContext, taskCallbackService, taskLogger));
}

private void doAck(TaskExecutionContext taskExecutionContext){
    // tell master that task is in executing
    TaskExecuteAckCommand ackCommand = buildAckCommand(taskExecutionContext);
    ResponceCache.get().cache(taskExecutionContext.getTaskInstanceId(),ackCommand.convert2Command(),Event.ACK);
    taskCallbackService.sendAck(taskExecutionContext.getTaskInstanceId(), ackCommand.convert2Command());
}
TaskExecuteThread
构造方法
public TaskExecuteThread(TaskExecutionContext taskExecutionContext
                         , TaskCallbackService taskCallbackService
                         , Logger taskLogger) {
    this.taskExecutionContext = taskExecutionContext;
    this.taskCallbackService = taskCallbackService;
    this.taskExecutionContextCacheManager = SpringApplicationContext.getBean(TaskExecutionContextCacheManagerImpl.class);
    this.taskLogger = taskLogger;
}
运行方法
public void run() {

    TaskExecuteResponseCommand responseCommand = new TaskExecuteResponseCommand(taskExecutionContext.getTaskInstanceId());
    try {
        logger.info("script path : {}", taskExecutionContext.getExecutePath());
        // task node
        TaskNode taskNode = JSONObject.parseObject(taskExecutionContext.getTaskJson(), TaskNode.class);

        // copy hdfs/minio file to local
        // 下载需要的资源,例如Spark/Flink jar,udf等
        downloadResource(taskExecutionContext.getExecutePath(),
                         taskExecutionContext.getResources(),
                         logger);

        taskExecutionContext.setTaskParams(taskNode.getParams());
        taskExecutionContext.setEnvFile(CommonUtils.getSystemEnvPath());
        taskExecutionContext.setDefinedParams(getGlobalParamsMap());

        // set task timeout
        setTaskTimeout(taskExecutionContext, taskNode);

        taskExecutionContext.setTaskAppId(String.format("%s_%s_%s",
                                                        taskExecutionContext.getProcessDefineId(),
                                                        taskExecutionContext.getProcessInstanceId(),
                                                        taskExecutionContext.getTaskInstanceId()));

        // 创建任务
        task = TaskManager.newTask(taskExecutionContext, taskLogger);

        // 初始化任务
        task.init();
        // 构建任务所需要的参数
        preBuildBusinessParams();
        // 执行任务
        task.handle();

        // 任务执行完成后的动作
        task.after();
        responseCommand.setStatus(task.getExitStatus().getCode());
        responseCommand.setEndTime(new Date());
        responseCommand.setProcessId(task.getProcessId());
        responseCommand.setAppIds(task.getAppIds());
        logger.info("task instance id : {},task final status : {}", taskExecutionContext.getTaskInstanceId(), task.getExitStatus());
    } catch (Exception e) {
        logger.error("task scheduler failure", e);
        // 如果出现异常,kill task
        kill();
        responseCommand.setStatus(ExecutionStatus.FAILURE.getCode());
        responseCommand.setEndTime(new Date());
        responseCommand.setProcessId(task.getProcessId());
        responseCommand.setAppIds(task.getAppIds());
    } finally {
         // 从cache中去除任务执行上下文。
        taskExecutionContextCacheManager.removeByTaskInstanceId(taskExecutionContext.getTaskInstanceId());
        // 缓存responseCommand
        ResponceCache.get().cache(taskExecutionContext.getTaskInstanceId(), responseCommand.convert2Command(), Event.RESULT);
        // 向master发送ResponseCommand
        taskCallbackService.sendResult(taskExecutionContext.getTaskInstanceId(), responseCommand.convert2Command());
        // 清除task执行路径
        clearTaskExecPath();
    }
}

master#TaskResponseService

worker在正常执行分发任务的时候,会向master发送ack Command和 response Command。在master中,则由TaskAckProcessor和TaskResponseProcessor进行处理。

TaskAckProcessor
public void process(Channel channel, Command command) {
    Preconditions.checkArgument(CommandType.TASK_EXECUTE_ACK == command.getType(), String.format("invalid command type : %s", command.getType()));
    TaskExecuteAckCommand taskAckCommand = FastJsonSerializer.deserialize(command.getBody(), TaskExecuteAckCommand.class);
    logger.info("taskAckCommand : {}", taskAckCommand);

    // 添加缓存
    taskInstanceCacheManager.cacheTaskInstance(taskAckCommand);

    String workerAddress = ChannelUtils.toAddress(channel).getAddress();

    ExecutionStatus ackStatus = ExecutionStatus.of(taskAckCommand.getStatus());

    // TaskResponseEvent
    TaskResponseEvent taskResponseEvent = TaskResponseEvent.newAck(ackStatus,
            taskAckCommand.getStartTime(),
            workerAddress,
            taskAckCommand.getExecutePath(),
            taskAckCommand.getLogPath(),
            taskAckCommand.getTaskInstanceId(),
            channel);

    // 主要处理逻辑
    taskResponseService.addResponse(taskResponseEvent);
}
TaskResponseProcessor
public void process(Channel channel, Command command) {
    Preconditions.checkArgument(CommandType.TASK_EXECUTE_RESPONSE == command.getType(), String.format("invalid command type : %s", command.getType()));

    TaskExecuteResponseCommand responseCommand = FastJsonSerializer.deserialize(command.getBody(), TaskExecuteResponseCommand.class);
    logger.info("received command : {}", responseCommand);

    // 缓存
    taskInstanceCacheManager.cacheTaskInstance(responseCommand);

    // TaskResponseEvent
    TaskResponseEvent taskResponseEvent = TaskResponseEvent.newResult(ExecutionStatus.of(responseCommand.getStatus()),
            responseCommand.getEndTime(),
            responseCommand.getProcessId(),
            responseCommand.getAppIds(),
            responseCommand.getTaskInstanceId(),
            channel);
    // 主要处理逻辑
    taskResponseService.addResponse(taskResponseEvent);
}
TaskResponseService

通过TaskResponseProcessor和TaskAckProcessor发现,其主要逻辑都在taskResponseService类中,而taskResponseService中处理事件,是通过TaskResponseWorker线程实现的。

// TaskResponseEvent队列是阻塞队列
private final BlockingQueue<TaskResponseEvent> eventQueue = new LinkedBlockingQueue<>(5000);


class TaskResponseWorker extends Thread {

        @Override
        public void run() {

            while (Stopper.isRunning()){
                try {
                    // 如果没有任务事件,则会阻塞在这里
                    TaskResponseEvent taskResponseEvent = eventQueue.take();
                    // 任务实例状态持久化到数据库
                    persist(taskResponseEvent);
                } catch (InterruptedException e){
                    break;
                } catch (Exception e){
                    logger.error("persist task error",e);
                }
            }
            logger.info("TaskResponseWorker stopped");
        }
    }

    /**
     * persist  taskResponseEvent
     * @param taskResponseEvent taskResponseEvent
     */
    private void persist(TaskResponseEvent taskResponseEvent){
        Event event = taskResponseEvent.getEvent();
        Channel channel = taskResponseEvent.getChannel();

        switch (event){
            case ACK:
                try {
                    TaskInstance taskInstance = processService.findTaskInstanceById(taskResponseEvent.getTaskInstanceId());
                    if (taskInstance != null) {
                        ExecutionStatus status = taskInstance.getState().typeIsFinished() ? taskInstance.getState() : taskResponseEvent.getState();
                        processService.changeTaskState(status,
                            taskResponseEvent.getStartTime(),
                            taskResponseEvent.getWorkerAddress(),
                            taskResponseEvent.getExecutePath(),
                            taskResponseEvent.getLogPath(),
                            taskResponseEvent.getTaskInstanceId());
                    }
                    // 向worker发送DB_TASK_ACK请求
                    DBTaskAckCommand taskAckCommand = new DBTaskAckCommand(ExecutionStatus.SUCCESS.getCode(), taskResponseEvent.getTaskInstanceId());
                    channel.writeAndFlush(taskAckCommand.convert2Command());
                }catch (Exception e){
                    logger.error("worker ack master error",e);
                    DBTaskAckCommand taskAckCommand = new DBTaskAckCommand(ExecutionStatus.FAILURE.getCode(),-1);
                    channel.writeAndFlush(taskAckCommand.convert2Command());
                }
                break;
            case RESULT:
                try {
                    TaskInstance taskInstance = processService.findTaskInstanceById(taskResponseEvent.getTaskInstanceId());
                    if (taskInstance != null){
                        processService.changeTaskState(taskResponseEvent.getState(),
                                taskResponseEvent.getEndTime(),
                                taskResponseEvent.getProcessId(),
                                taskResponseEvent.getAppIds(),
                                taskResponseEvent.getTaskInstanceId());
                    }
                    // 向worker发送DB_TASK_RESPONSE请求
                    DBTaskResponseCommand taskResponseCommand = new DBTaskResponseCommand(ExecutionStatus.SUCCESS.getCode(),taskResponseEvent.getTaskInstanceId());
                    channel.writeAndFlush(taskResponseCommand.convert2Command());
                }catch (Exception e){
                    logger.error("worker response master error",e);
                    DBTaskResponseCommand taskResponseCommand = new DBTaskResponseCommand(ExecutionStatus.FAILURE.getCode(),-1);
                    channel.writeAndFlush(taskResponseCommand.convert2Command());
                }
                break;
            default:
                throw new IllegalArgumentException("invalid event type : " + event);
        }
    }

Worker#DBTaskAckProcessor和DBTaskResponseProcessor

Worker接受到master的db_task_ack command和db_task_response command,对应的处理器为DBTaskAckProcessor和DBTaskResponseProcessor,其逻辑都是从ResponceCache删除对应的task instance command。

DBTaskAckProcessor
public void process(Channel channel, Command command) {
    Preconditions.checkArgument(CommandType.DB_TASK_ACK == command.getType(),
            String.format("invalid command type : %s", command.getType()));

    DBTaskAckCommand taskAckCommand = FastJsonSerializer.deserialize(
            command.getBody(), DBTaskAckCommand.class);

    if (taskAckCommand == null){
        return;
    }

    if (taskAckCommand.getStatus() == ExecutionStatus.SUCCESS.getCode()){
        ResponceCache.get().removeAckCache(taskAckCommand.getTaskInstanceId());
    }
}
DBTaskResponseProcessor
public void process(Channel channel, Command command) {
    Preconditions.checkArgument(CommandType.DB_TASK_RESPONSE == command.getType(),
                                String.format("invalid command type : %s", command.getType()));

    DBTaskResponseCommand taskResponseCommand = FastJsonSerializer.deserialize(
        command.getBody(), DBTaskResponseCommand.class);

    if (taskResponseCommand == null){
        return;
    }

    if (taskResponseCommand.getStatus() == ExecutionStatus.SUCCESS.getCode()){
        ResponceCache.get().removeResponseCache(taskResponseCommand.getTaskInstanceId());
    }
}

停止任务如何交互

流程图

MasterTaskExecThread#waitTaskQuit

public Boolean waitTaskQuit(){
    // query new state
    taskInstance = processService.findTaskInstanceById(taskInstance.getId());
    
    while (Stopper.isRunning()){
        try {
            // 省略代码...
            
            // task instance add queue , waiting worker to kill
            // 如果master接受到cancal请求,或者工作流状态为准备停止的状态
            // master会给worker发送kill request command请求
            if(this.cancel || this.processInstance.getState() == ExecutionStatus.READY_STOP){
                cancelTaskInstance();
            }

            // 省略代码...
        } catch (Exception e) {
            // 省略代码...
        }
    }
    return true;
}

private void cancelTaskInstance() throws Exception{
    if(alreadyKilled){
        return;
    }
    alreadyKilled = true;
    taskInstance = processService.findTaskInstanceById(taskInstance.getId());
    if(StringUtils.isBlank(taskInstance.getHost())){
        taskInstance.setState(ExecutionStatus.KILL);
        taskInstance.setEndTime(new Date());
        processService.updateTaskInstance(taskInstance);
        return;
    }

    // 构造TaskKillRequestCommand
    TaskKillRequestCommand killCommand = new TaskKillRequestCommand();
    killCommand.setTaskInstanceId(taskInstance.getId());

    ExecutionContext executionContext = new ExecutionContext(killCommand.convert2Command(), ExecutorType.WORKER);

    Host host = Host.of(taskInstance.getHost());
    executionContext.setHost(host);

    nettyExecutorManager.executeDirectly(executionContext);

    logger.info("master kill taskInstance name :{} taskInstance id:{}",
            taskInstance.getName(), taskInstance.getId() );
}

Worker#TaskKillProcessor

TaskKillProcessor用于处理master发送的kill request command。

public void process(Channel channel, Command command) {
    Preconditions.checkArgument(CommandType.TASK_KILL_REQUEST == command.getType(), String.format("invalid command type : %s", command.getType()));
    TaskKillRequestCommand killCommand = FastJsonSerializer.deserialize(command.getBody(), TaskKillRequestCommand.class);
    logger.info("received kill command : {}", killCommand);

    Pair<Boolean, List<String>> result = doKill(killCommand);

    taskCallbackService.addRemoteChannel(killCommand.getTaskInstanceId(),
            new NettyRemoteChannel(channel, command.getOpaque()));

    // 向master发送kill response command
    TaskKillResponseCommand taskKillResponseCommand = buildKillTaskResponseCommand(killCommand,result);
    taskCallbackService.sendResult(taskKillResponseCommand.getTaskInstanceId(), taskKillResponseCommand.convert2Command());
    taskExecutionContextCacheManager.removeByTaskInstanceId(taskKillResponseCommand.getTaskInstanceId());
}


private Pair<Boolean, List<String>> doKill(TaskKillRequestCommand killCommand){
    boolean processFlag = true;
    List<String> appIds = Collections.emptyList();
    int taskInstanceId = killCommand.getTaskInstanceId();
    TaskExecutionContext taskExecutionContext = taskExecutionContextCacheManager.getByTaskInstanceId(taskInstanceId);
    try {
        Integer processId = taskExecutionContext.getProcessId();

        if (processId.equals(0)) {
            taskExecutionContextCacheManager.removeByTaskInstanceId(taskInstanceId);
            logger.info("the task has not been executed and has been cancelled, task id:{}", taskInstanceId);
            return Pair.of(true, appIds);
        }

        // 执行Kill -9 命令直接删除进程
        // spark or flink如果是提交到集群,暂时Kill不掉
        String pidsStr = ProcessUtils.getPidsStr(taskExecutionContext.getProcessId());
        if (StringUtils.isNotEmpty(pidsStr)) {
            String cmd = String.format("sudo kill -9 %s", ProcessUtils.getPidsStr(taskExecutionContext.getProcessId()));
            logger.info("process id:{}, cmd:{}", taskExecutionContext.getProcessId(), cmd);
            OSUtils.exeCmd(cmd);
        }

    } catch (Exception e) {
        processFlag = false;
        logger.error("kill task error", e);
    }
    // find log and kill yarn job
    Pair<Boolean, List<String>> yarnResult = killYarnJob(Host.of(taskExecutionContext.getHost()).getIp(),
            taskExecutionContext.getLogPath(),
            taskExecutionContext.getExecutePath(),
            taskExecutionContext.getTenantCode());
    return Pair.of(processFlag && yarnResult.getLeft(), yarnResult.getRight());
}

master#TaskKillResponseProcessor

TaskKillResponseProcessor用于master处理worker停止任务的响应请求。

public void process(Channel channel, Command command) {
    Preconditions.checkArgument(CommandType.TASK_KILL_RESPONSE == command.getType(), String.format("invalid command type : %s", command.getType()));

    TaskKillResponseCommand responseCommand = FastJsonSerializer.deserialize(command.getBody(), TaskKillResponseCommand.class);
    logger.info("received task kill response command : {}", responseCommand);
}