.NET + Vue 3 新一代工厂助手MES管理系统

606 阅读5分钟

前言

一款基于 .NET 和 Vue 3 框架的新一代工厂助手 MES(Manufacturing Execution System)管理系统。

本系统为现代化工厂提供一个高效、灵活、易扩展的管理平台,帮助企业管理者实时监控生产过程,实现精细化管理,进而达到提高产品质量和生产效率的目的。

本文将详细介绍该系统的架构设计、关键技术实现以及实际应用场景,为制造业数字化转型提供参考和支持。

项目介绍

.NET 开发的开源、免费的生产执行管理系统(MES)。该系统主要为国内中小离散制造企业提供一个专业、通用且成本效益高的 MES 解决方案。

系统采用了前后端分离的设计模式,前端采用 Vue.js 和 Element UI 实现,而后端则使用了 .NET Core 3.1 和 SQL Server 2016。

项目特点包括:

  • 模版打印:支持定制化的打印模版,满足不同业务场景的需求。

  • Excel 模版导出:便于数据的批量导入和导出,提高工作效率。

  • 自定义实体扩展:允许用户根据自身需求灵活扩展系统功能。

  • 移动端设计:提供了美观且易于使用的移动界面,确保现场操作便捷高效。

  • 大屏设计:支持在大屏幕显示器上展示关键生产数据,实现可视化管理。

此外,该系统还具备跨平台、分布式部署、高性能和安全性等特性,能够有效提升生产效率和管理水平。

项目核心

代码生成器:基础功能可通过代码生成器自动生成,极大减少了重复编码工作。

扩展支持:支持前后端自定义业务逻辑扩展,并提供了丰富的扩展点和通用类库。

丰富的扩展方法:前端和后端提供了近300个扩展方法与属性,开发者可以轻松地在此基础上编写自定义业务逻辑。

智能代码生成:代码生成器能够生成主/从表的前后端业务代码,支持超过30种属性的在线配置。

前端智能处理:前端表格能够自动转换 key/value 对,表单中的 select 和 checkbox 组件能够自动绑定数据源,无需额外编写代码。

主从表支持:支持一对一主从表的前后端代码全自动生成功能,并且支持数据源自动绑定和业务代码扩展。

一对多从表扩展:对于一对多的从表关系,支持不限类型的从表数量扩展,使得实现变得简单快捷。

开发环境

1、后端

VS 2019/2022 、.NET Core 3.1 、EF Core 3.1、JWT、Dapper、SignalR、Quartz.Net、Autofac、SqlServer2016、MySQL、Redis

2、前端

VS Code、Vue3(需要安装nodejs)、vuex、axios、promise、element ui、element plus

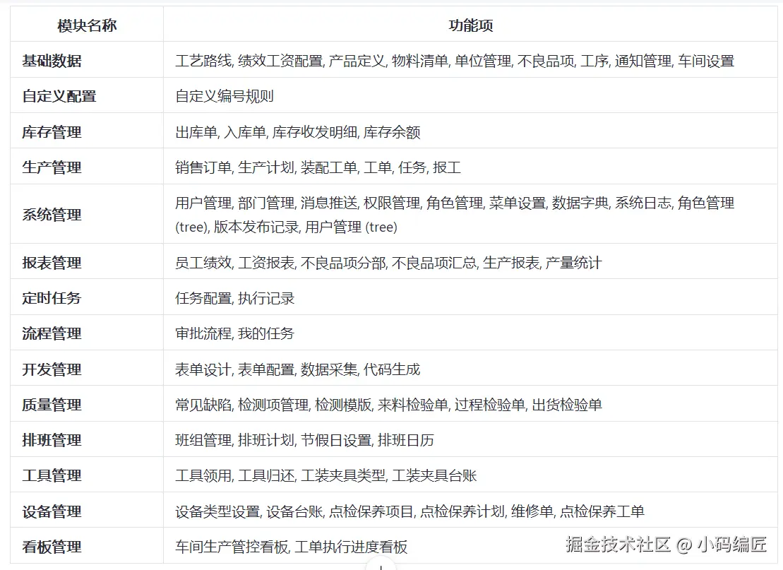
功能模块

项目使用

1、查看并配置后台 appsettings.json 文件

打开 appsettings.json:确保 DbType 属性已设置为您实际使用的数据库类型。数据库脚本位于项目的 DB 文件夹下。

2 、启动后台项目

后端项目路径 ../iMES.WebApi,找到dev_run.bat命令点击启动。后台启动 默认端口是9991。

(dev_run.bat如果闪退,请使用cmd切换至 ../iMES.WebApi目录下执行dotnet run看异常信息)

3、安装前端依赖

如从没执行过npm install命令,使用cmd命令切换至前端Vue项目../iMES.Vue路径下,执行 npm install 命令安装必要的依赖包。

4、启动前端项目

前端Vue项目路径 ../iMES.Vue , 找到 run.bat命令点击启动 。

(run.bat如果闪退,说明环境没配置好,请使用cmd切换至 ../iMES.Vue目录下执行npm run serve看异常信息)

使用cmd命令切换到../iMES.Vue目录下执行npm cache clear --force或者安装node.js版本16.17.1

5、访问系统

在浏览器中输入 http://localhost:9990 访问系统(本地超级管理员帐号:admin 密码:123456)。

项目预览

框架内置了大量的通用组件可直接使用,并内置了基于本框架定制开发的代码生成器,尽量避免重复性代码编写。

框架不仅仅是快速开发,更多的是倾向于业务代码扩展的编写与代码规范。

官方网站:www.625sc.com

介绍视频:www.bilibili.com/video/BV1KY…

文档介绍:www.625sc.com/imes/324.ht…

开源版演示地址:imesopen.625sc.com

帐号:admin密码:123456

1、登录页面

2、系统首页

3、表单设计

4、看板管理

5、库存管理

6、移动端

关于系统更多细节功能,有需要的朋友可以下载源码进行学习和了解,希望这个系统能够帮助大家快速搭建自己的后台管理系统。

项目地址

Gitee:gitee.com/ZM-Rid/imes

Github:github.com/zmrid/imes-…

最后

如果你觉得这篇文章对你有帮助,不妨点个赞支持一下!你的支持是我继续分享知识的动力。如果有任何疑问或需要进一步的帮助,欢迎随时留言。也可以加入微信公众号[DotNet技术匠] 社区,与其他热爱技术的同行一起交流心得,共同成长!