记一次uniapp打包安卓后安装不了的解决过程

956 阅读1分钟

客户采购了一批商米m2的手持机,用来点餐 image.png 就这货,别问我为什么安卓版本这么低,架不住它售价便宜啊。

客户催得急,到货后赶紧把打包好的app装上试试,结果就这,此应用与您的手机不兼容,大写的尴尬。 image.png

原生安卓开发的估计一看就知道是什么问题,搞混合开发的一时半会儿还真是无从下手。

猜想原因

开发的时候测试机是小米6,安卓9,用起来没问题,这个是安卓7.1,于是很自然的想到可能是安卓版本太低的问题,于是就去看uniapp官网关于安卓版本的配置

image.png 但uniapp默认配置最低支持安卓4.4,看来不是这个问题。

解决问题

那就真机调试下吧,安装自定义调试基座又报错

adb: failed to install android_debug.apk: Failure [INSTALL_FAILED_NO_MATCHING_ABIS: Failed to extract native libraries, res=-113]

带着这个问题去找答案,在官网找到如下描述

image.png

mainfest.json中看到armeabi-v7aarm64-v8ax86三种,由于每勾选一种都会增大打包体积,这个应用目前也只需要运行在这个机型上,云打包还限制次数,我最好一次性选对正确的那个cpu型号,于是去商米官网看参数,关于cpu型号的只找到这个:

image.png 问客服也没啥用

image.png

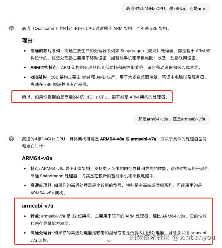
最后还得是ChatGPT啊

image.png

选上试试,再打包自定义调试基座,运行,OK了。

image.png

重新打正式包,再安装,也没问题。

image.png