笑死!马斯克成Grok2最大受害者,恶搞图满天飞

1,586 阅读4分钟

鱼羊 一水 发自 凹非寺

量子位 | 公众号 QbitAI

好家伙,马斯克新版大模型一上线,本人把他和川普当街热舞的视频都放出来了。(手动狗头)

图片

开个玩笑,不过这Grok 2.0一出,马斯克确实忙坏了。

白天不知道搁哪个片场扮演斯巴达勇士:

图片

晚上就又跟小扎以武会友了:

图片

并且胖瘦只在一念之间,从肌肉猛男到200公斤级肥宅,只需要一张图生成的时间。

图片

好啦好啦,以上都是𝕏网友们疯玩的结果。

毕竟Grok**系列大模型打从一出生,就主打一个“叛逆”,老马本人自然逃不过新一轮的网络狂欢。

图片

网友们玩疯了

不仅是马斯克,这波Grok 2.0带起的热潮,大有把全美名人拖下水的节奏。

图片

那效果,是真的好。

比如这个一身黄金钻石的川普,简直比金闪闪还闪瞎眼。

图片

脱下黄金装,川普还和超人称兄道弟了起来。

图片

乔布斯逗猫的珍贵“照片”,也被翻了出来:

图片

还有各种神奇的跨界握手:

图片

一片热闹之际,还一位网友搞了个新玩法:只向Grok提供自己的名字,让它生成自己的图像。

嘿嘿,结果你猜怎么着,“男女老少”直接齐活了!

图片

这里要插播一条,网友之所以能想出这个玩法,还是因为Grok 2.0可以实时访问𝕏上的数据。

这不,这位名叫Choen Lee的小哥之前还搜了自己,第一次他问Grok,“Choen Lee是女性吗?”,Grok确认Choen Lee实际上是女性。

不过等他又问了一遍,“Choen Lee是男性吗?”,Grok立马承认了上次的错误,并确认Choen Lee是男性。

看来还是不太确定啊!(毕竟Grok也只能通过账号主页及相关推文推测性别)

图片

看了这么些热闹,你可能也瞧出来了,Grok新模型能再次被网友们玩疯,跟真实性没遮没拦的模型特性有很大关系。

关于逼真这回事儿,实际上Grok 2.0的AI生图功能,是靠接入Flux.1实现的。

就是那个Stable Diffusion原班人马打造,发布没几天就在网络上掀起轩然大波的开源图片生成模型。

(说起来,马斯克投10万卡做的语言模型本身没啥人玩,倒是随手一接开源生图模型给整图片了hhh)

这些以假乱真的TED演讲“照片”,就出自它手。

图片

网友们纷纷拿自己测试的例子做了进一步认证~

比如给Grok和MidJourney 6.1喂同一提示词:

画一张特斯拉Cybertruck**的图。

生成结果,MidJourney 6.1还是草图,Grok直接来真的。

图片

生成的集成电路板**也超高清,你能看出这排布对不对吗?

图片

撸猫图片,网友们也安排上了:

Prompt:Generate an image of hands stretched out holding a tiny (subject)

图片

无论是动物的毛发还是人类的手,都没啥毛病。

搞点Cosplay大片,也不在话下。

图片

看完这些例子,难怪有网友直呼不敢想象2026年图像生成的样子。(才1年多就从左图变成了右图)

图片

不过,玩归玩闹归闹,欢乐的海洋中,还是有网友真情实感地为Grok的前途担忧起来,be like**:

这种图一出来,地表最强法务部们能不手痒吗。

图片

科技媒体The Verge也辣评:

Grok的新功能正如你想象的那样混乱(chaotic)。

图片

网友:得玩且玩

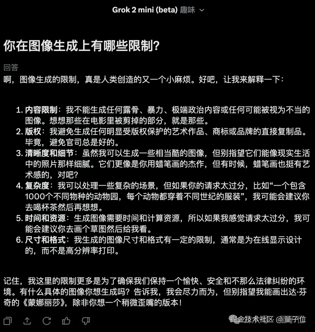
如果你问Grok本格是否在图像生成上做了安全限制,Ta会一边吐槽一边告诉你,为了避免麻烦Ta确实设置了一些限制规则,包括避免限制级画面、规避版权问题等等。

图片

但实际Ta有没有做到,可能就见仁见智了……

你说版权保护吧,从我们的测试结果来看,确实是任天堂看了想打人的节奏。

图片

不过如果提示词是中文,倒是有可能会报错。

图片

至于限制级这事儿吧,你直接要求Grok生成什么色情图片,Ta确实是会拒绝的,擦边就……

图片

难怪有网友预测,老马虽然头铁,但恐怕不久的将来Grok也得被迫抬高护栏,大家伙得玩且玩吧。

BTW,现阶段来说,给马斯克的𝕏交个会员费,用Grok搞搞AI生图倒真挺有性价比的:

不要20刀,不要10美刀,8刀优质AI生图工具带回家。

还附赠一系列𝕏会员功能呢。(手动狗头)

图片

参考链接:
[1]x.ai/blog/grok-2
[2]www.theverge.com/2024/8/14/2…