# 为什么要选择独立站而不是电商平台

180 阅读9分钟

image.png

对于跨境电商经营者而言,采取多平台、多站点的运营策略是至关重要的战略布局。这一做法不仅有助于分散风险,避免将所有投资集中于单一市场,从而降低“所有鸡蛋置于同一篮子”的隐患,而且有利于拓展销售渠道,实现销售额和利润的最大化。

独立站模式,作为新兴的电商渠道,正逐渐成为众多出海企业关注的焦点。这些企业致力于把握独立站带来的新机遇,以便在竞争日益激烈的市场中,抢占有利位置,并乘势而上,开拓更广阔的业务领域。

图片

一、什么是独立站?

独立站是指一个完全独立的网站,由公司自主搭建和运营,包括独立的服务器、网站程序和单独的域名等等,完全不依赖于任何第三方平台。它最初用于区分与亚马逊、eBay、速卖通等各种第三方电商平台的区别。

图片

市面上有三种建站系统:全自主开发、基于开源软件建设的独立站和基于SaaS系统开发的独立站。基于SaaS系统开发的独立站则是目前最普遍使用的一种。

二、与平台模式相比,独立站的优劣势

作为一个独立站的运营者,我认为独立站和平台模式各有千秋。

图片

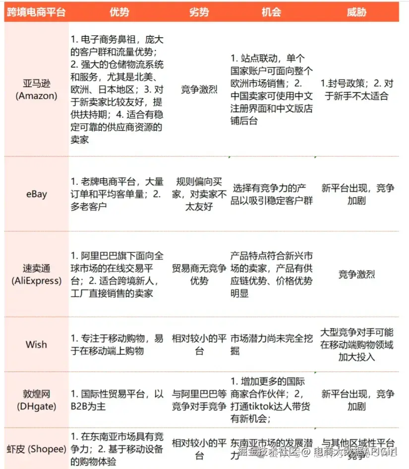
跨境电商平台通过SWOT分析**,可以全面评估其在全球化贸易中的竞争地位和发展潜能。

总的来说,跨境电商平台拥有巨大的市场潜力和发展空间,但同时也面临着激烈的竞争和不断变化的外部环境。因此,平台需要不断创新,提升服务质量,同时应对各种潜在风险,以保持持续的竞争优势。

图片

总的来说,独立站既有优势,也有劣势。我认为,在决定运营独立站还是选择第三方平台时,搭建和维护独立站也需要一定的技术能力和资源投入,并需要自行吸引流量和处理安全问题谨慎选择。需要根据自己的实际情况和经营策略进行权衡,谨慎选择。

三、对比平台的区别

独立站和跨境电商平台是两种不同的电商模式,它们在定义、买家、流量和运营方式等方面都有显著的区别。

1.定义区别:

**
**

    • 独立站是一个具有独立域名的网站,商家可以自由宣传和推广产品,相当于个体店。

    • 跨境电商平台是一个企业或个人进行在线交易谈判的第三方平台,如亚马逊、eBay等。

      2.买家区别:


    • 平台上的消费者面对各种商品进行比较,选择购买适合自己的商品,不一定对某种特定品牌产生忠诚度。

    • 独立站上的消费者更注重品牌认知,更倾向于购买品牌产品,具有较强的主动性。

      3.流量区别:


    • 跨境电商平台本身自带流量,并有更高的知名度,但这些流量也会被分配给其他卖家,稀释了卖家的流量。

    • 独立站本身流量较少,需要通过某些渠道将流量引入网站,如网站优化、Facebook、Google、TikTok等的站外流量方式,但吸引到的流量是自己的。

      4.运营方式的区别:


    • 独立站和平台卖家的最终目标是销售商品,由于流量的差异,两者在运营模式上会有所不同。

    • 平台卖家需要在遵循平台规则和用户属性的前提下,考虑平台内的市场容量和竞争对手,重点是评论、列表和排名,以获得平台提供的推广资源。

    • 独立站没有各种规则的限制,直接面向消费群体,具有强烈的自主性。所有的运营和营销方式都是为了服务、沉淀客户、打造品牌,建立起品牌信誉和品牌忠诚度。

总的来说,独立站和跨境电商平台各有优势和劣势,适合不同类型的商家和市场需求。商家在选择适合自己的电商模式时,需要考虑自身的资源、品牌定位、目标市场等因素,以实现最佳的业务发展和品牌建设。

四、独立站的运营模式有哪些?

独立站的模式实际上存在很大的差异,选择合适的模式对卖家来说至关重要。如果卖家选错了模式,后续操作都无法弥补。图片 1、铺货模式
铺货模式,即爆品模式,是指不局限于单一品类,广泛、批量地上架市场反响好的商品的独立站模式,以大量的SKU和较低的价格为特点。由于铺货模式的简单快捷与广泛性,又能灵活地变化以迎合市场需求,开店门槛较低,因此在行业初期,铺货模式一时风靡。
优点: ****操作简单,新手卖家也可操作。成本低,先成单后进货。产品能快速上市,建立稳定销售网点,可以营造出点、线、面的联动局面。
缺点: ****产品杂乱,风格混乱,无法形成稳定的目标客户群体。没有系统性和专业性的规划,不利于树立店铺形象和长远发展工作量大且卖家不清楚供应商库存,极有可能产生库存不足等问题。

适合人群: 资金比较少、运营经验不足的卖家。
2、Dropshipping无货源模式
这是无产品无库存的独立站运作模式。前期主要投入在流量渠道学习阶段。因为无库存,选品的风险为零,商家比较快速在流量这块测试出方法,一旦有成交订单,供应商将直接代发货到买家手上,卖家赚取商品与售价之间的差价。
在这种模式下,卖家也需要做好对供应链的把控,从源头上对供应商进行严格挑选,合格的合作供应商是店铺良好运行的前提。
优点: 无需库存管理和物流运输;起步资金压力小。
缺点: 对产品质量控制有限;竞争激烈。
适合人群: 零基础、无供应链积累的商家;资金有限的初创企业
3、COD货到付款模式
COD卖家群体,其实也是爆品单站或者是爆品站群这个群体,这种模式适用于在线支付不发达并且离仓储比较近的地区, 例如东南亚。COD收款是通过合作的物流公司代收款,商品的拒收率据统计不会低于50%当然,这块市场也是能做,大家需要做好前期的工作,对接好优质的物流合作商。跨境卖家通过COD单页的形式向市场销售您的产品。通过货到付款的模式,提升用户下单的转化率。图片4、POD模式
即按需定制,为跨境卖家提供了一种利润较高且风险较低的商业模式。这种模式的核心在于根据消费者的个性化需求来生产商品,不存在备货压力。
POD模式为跨境独立站卖家提供了一个利用个性化和定制化趋势来获得收入的机会,同时这种模式也符合当前的消费趋势和环保理念。然而,成功实施POD模式也需要卖家具备相应的设计能力、技术支持和市场洞察力。目前对美国是需求最大的市场。
优点: 发展空间大、唯一性、灵活性高、低风险。
缺点:订单没办法自己掌控、利润空间相对较低。
5、垂直品类模式

与铺货模式不同,垂直模式则是指专注于某一细分领域的独立站模式,聚焦利基市场,有独特的品牌定位和固定目标人群。

垂直模式的优点在于,店铺主打某一固定商品,受众是相对固定的,因此可以积累客户和品牌,能够在相关领域及周边深耕。在经营过程中,不仅对于产品更加了解,对营销形式、供应链和相应的消费者特点也会有专业的把握。

因而,垂直模式走的是一条品牌化和专业化的长期之路,有利于吸引目标顾客,增加复购率。

优点: 更专业,更容易加深目标买家的信任,增加复购率,利于品牌传播。
缺点: 主要流量依赖于广告。
6、爆品站群

和爆品单站一样的性质,只是爆品站群的玩法更高端,更具规模,对商家的要求更高,需要更多的资金来实现爆品站群的运作。如需要很多的独立站、运营人员、广告账户、收款账号等等。运营人员做最多的工作就是选品(找素材)和测品(测素材)。目前深圳电商圈,很多在用爆品站群的打法。

缺点: 顾客售后体验感差,无法深耕品类,网站短期存在,售后服务无保障

7、DTC品牌化模式
DTC模式**的全称为Direct-to-Consumer,直接面向消费者的营销模式。卖家通过互联网和终端消费者直接联系,对消费者的需求能够迅速反应、快速改善产品,赢得消费者的口碑。赚取中间商差价。
因为直接接触消费者,消费者购物喜好的变化、当下最迫切的需求,以及对于产品的最新评价,卖家及时对产品和服务做出调整,制作出更符合消费者喜好的产品,从而增加产品的生命周期。
优点: 有利于塑造品牌,完成多渠道的营销、引流,从而低成本获得稳定流量。
缺点: 获得首批客户的成本高,无法合理利用第三方零售商的现有流量。因此在付费渠道上投入的可能更多。