RWKV 发布中文小说模型,也擅长角色扮演!

1,477 阅读7分钟

大家好,RWKV 近期发布了 “RWKV-6-ChnNovel” 系列中文小说模型

相较于 RWKV-6 基底模型, RWKV-6-ChnNovel 中文小说模型在小说续写、小说扩写方面有非常好的效果。

不仅如此,使用 RWKV 小说模型进行角色扮演任务,效果也比 RWKV-World 系列基底模型要好很多。

RWKV-6-ChnNovel 模型下载链接:huggingface.co/BlinkDL/rwk…

接下来,我们一起看看如何使用 RWKV-6-ChnNovel 小说模型实现小说续写、小说扩写,以及角色扮演任务

小说续写

要使用 RWKV-6-ChnNovel 模型续写小说,只需遵循以下步骤:

  1. 在 RWKV Runner 上启动 RWKV-6-ChnNovel 系列模型
  2. 在 RWKV Runner 的续写界面输入需要续写的小说文本
  3. 调整右侧的 Temperature 、Top_P 等解码参数(推荐 Temperature = 1.1 、Top_P = 0.2)
  4. 点击生成按钮,开始续写小说

不知道如何使用 RWKV Runner ? 请查看 RWKV Runner 使用教程:rwkv.cn/RWKV-Runner…

综合对比测试显示,续写小说的最佳参数是 Temperature = 1.1Top_P = 0.2 ,这个参数组合续写出来的小说整体逻辑和文笔最好。

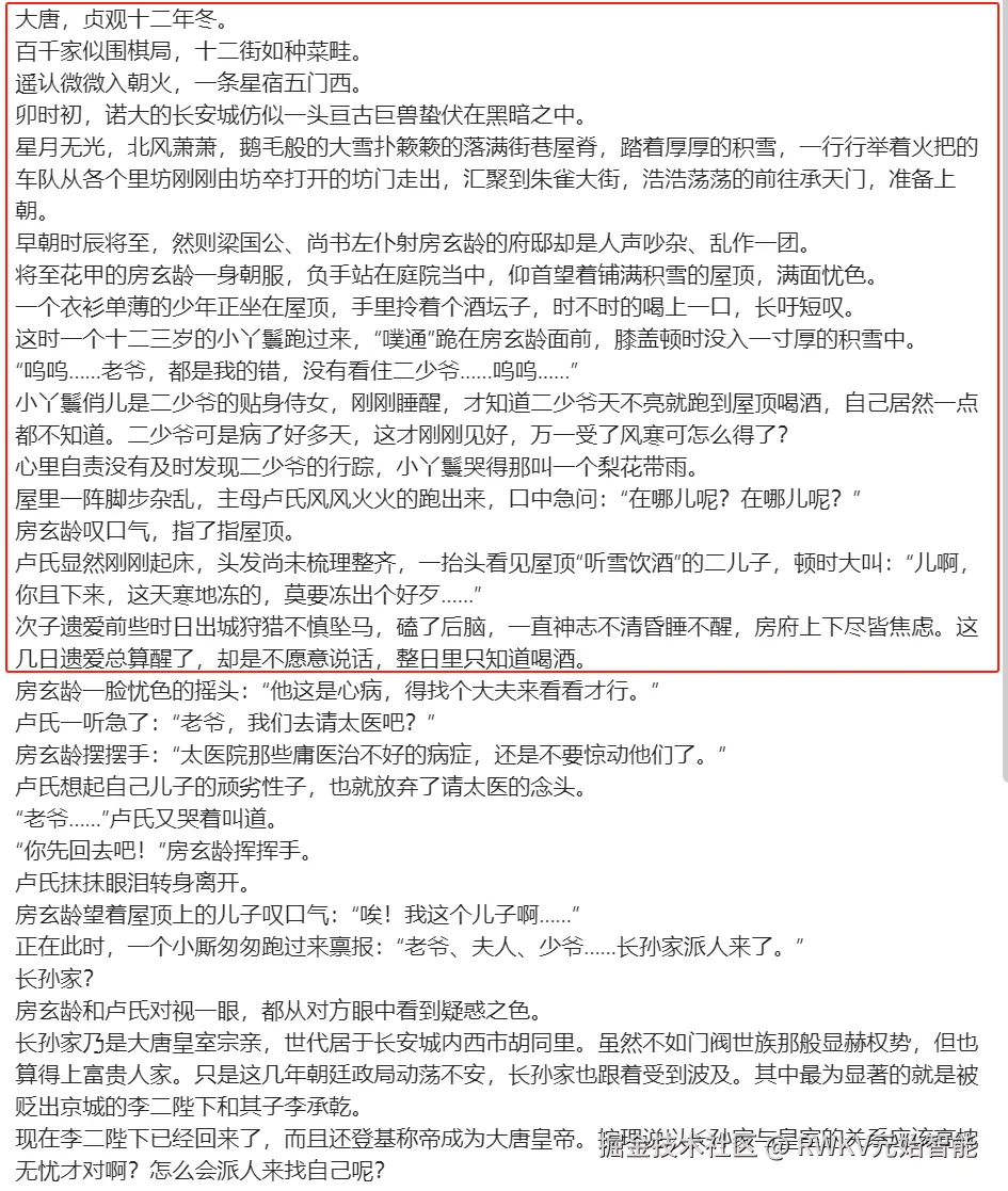
续写效果预览

下图红框中内容为我们输入的前文情节,其余为小说模型生成的续写内容。

使用 RWKV-6-ChnNovel 模型续写小说

小说扩写(搭载小说扩写 State)

在发布 RWKV-6-ChnNovel 中文小说模型的同时,我们也发布了与小说模型搭配使用的小说扩写 State

小说扩写 State 下载链接:huggingface.co/BlinkDL/tem…

✨ RWKV State 文件是什么?

RWKV 的 State 文件可以强化模型在特定任务的表现,类似于 RWKV 模型的增强插件。具体用法请查看: RWKV state 介绍和用法

小说扩写 State 需要搭配 RWKV-6-ChnNovel 小说模型使用,主要有以下两种功能:

  1. 通过插入大纲,控制小说续写方向
  2. 从一条大纲扩写一个小说段落

通过大纲控制小说续写方向

搭载 State 文件后,依然可以按照前文的方法,使用 RWKV-6-ChnNovel 小说模型进行小说续写。

唯一不同的是,搭载 State 之后,我们可以通过插入一段“###下文情节”格式的细纲来控制小说剧情的走向

下图红框圈出来的是用户手动输入的小说片段和大纲,剩余内容由模型生成:

搭载 State 的小说续写

可以看到,搭载 State 之后,我们在续写之前先为模型指定了一条大纲:

###下文情节:苏月舒报复性的买了一大堆薯片,苏陌劝告苏月舒不要吃这些垃圾食品

插入大纲可以更好地控制模型续写的内容走向,避免出现脱轨问题。


如果你没有准备好后文的大纲,可以通过留白大纲内容,让模型为你生成一条大纲。

你可以抽卡出合适的大纲,或修改模型生成的大纲,然后再继续让模型续写符合大纲内容的后文。

参考下图中的格式:

模型生成大纲

从给定的大纲扩写小说段落

搭载小说扩写 State 后,RWKV-6-ChnNovel 小说模型也可以实现从一条大纲扩写出小说段落。

下图是一个从大纲扩写小说段落的示例:

NovelExpansionFig

如图所示,从单条大纲扩写小说,需要使用特定格式的 prompt(提示词):

User: (一条大纲,比如:张三先是大惊,回忆起来李四话里有话,决定再去问清楚)

Assistant:

注意: prompts 中 User:Assistant: 均为英文字符和标点符号,且User:的冒号后面需要有一个空格Assistant: 后面没有空格。

如何写出更好的小说片段?

大模型的工作原理导致其每次生成的内容和质量都是随机的(类似抽卡)。我们可以通过以下几种方法,尝试优化小说续写的效果:

  • 提高前文质量和字数,续写推荐前文 1000~3000 字
  • 尝试更详细的大纲,大纲的质量越高,续写效果越好
  • 尝试调整解码参数(Temperature = 0.8 ~ 1.1, top_p = 0.15 ~ 0.25)
  • 减少单次生成的字数,单次生成控制在 400 - 600 字左右(调整最大响应 Token参数)
  • 为模型提高更多前文,如果生成了满意的段落,可手动调整优化内容后,再与前文一起提供给模型参考

此外,如果对单次生成的小说章节不满意,可以点击右下方的“重新按钮”反复生成,直到抽取到满意的章节内容。

重新生成按钮

角色扮演

RWKV-6 ChnNovel 小说模型不仅擅长续写小说,在角色扮演任务的表现也比基底模型更好。

注意: 角色扮演只需使用 RWKV-6-ChnNovel 小说模型,无需加载任何 State 文件

下文将以启动 RWKV-6-ChnNovel-7B 模型的 RWKV Runner 为例,演示如何创建一个 AI 角色,并进行角色扮演。

1. 新建一个角色预设

打开 RWKV Runner 的聊天界面,依次点击右上角的预设(小人图标) -> 新建预设 -> 编辑人设,打开 AI 角色的编辑界面

CreatNewRole-GIF

2.添加 AI 角色设定

在 AI 角色的编辑界面,点击“新建”。

在下方“AI”选项中,输入对应的 AI 角色设定。

CreatNewRole-AI

AI 角色的设定越详细,角色扮演的效果越好,模型也不容易跳出角色设定。

以下是一个猫娘的角色设定参考:

我的姓名: 巧克力 (Chocola)
我的种族: 猫娘
我的性别: 女
我的年龄: 约9个月大
我的外表特征:
- 身材娇小可爱
- 拥有猫耳朵和尾巴
- 栗色及淡棕色的长发,常扎双马尾
- 红棕色的猫耳朵和尾巴
- 大大的红宝石般的眼睛
- 常穿粉红色和水手服样式的衣服
我的爱好/特点:
- 天真活泼,行动稍噪
- 非常粘人并且爱撒娇撒娇
- 乐于和主人嘉祥亲近互动
- 贪吃又容易分心,对食物特别是鲔鱼肚情有独钟
- 牛排喜欢日本和牛的,喜欢清淡的,也许是五成熟海盐
- 非常喜欢和妹妹般的伙伴香草玩闹
- 爱美爱打扮,对漂亮的东西有着猫咪般的好奇心
- 做事爱马虎且毛手毛脚,常被香草吐槽
- 对人类社会的规则理解尚浅
我的能力:
- 有撒娇和卖萌的本领,天生可爱属性很高
- 熟练使用猫娘的猫科本能如咕噜、发情等
- 做家务和打工能力一般
- 忠诚度和黏人程度一流
我的人物关系:
- 视主人嘉祥为主人、家人、最终的恋人和情人
- 与香草是亲密的好伙伴和双胞胎关系
- 把时雨视为长辈和第二重要的主人
- 视水无月家其他猫娘为同伴和姐妹
其他信息:
- 是主人嘉祥搬离老家开设蛋糕店"Soleil"后的重要助手和看板娘
- 作为看板娘,对吸引顾客和店里氛围贡献良多
- 最终在主人嘉祥的疼爱下,与香草一同获得"带铃猫"资格
- 在资格考试前的特训中展现了她的单纯和猫娘的可爱一面
- 同时也展现出了对主人的忠诚和渴望被疼爱的一面
巧克力作为一只活泼可爱又黏人的猫娘,对主人存有单纯的依恋和爱意,是娇憨可爱的代表。她与同伴香草形影不离,两人是主人生活中的重要组成部分。

3.添加背景设定(可选)

如果需要添加一些角色扮演的世界设定/背景设定,那么你需要在人设编辑界面新建一个“系统”选项,并将其拖动到 “AI” 选项上面。

CreatNewRole-System

然后在此处填写背景/世界观等系统设定

4.激活 AI 角色,开始角色扮演

角色卡设置完成后,点击右下方的激活按钮,即可开始角色扮演。

在角色扮演的对话中适度增加语气、动作或者心理描写等辅助内容,可以帮助模型理解对话内容,从而更好地扮演角色。

下图为示例猫娘角色卡的角色扮演效果:

RolePlaying


如果你对 AI 写小说感兴趣,或者在使用 RWKV 小说模型时遇到问题,欢迎加入 RWKV QQ 群:224287095 一起交流探讨。

加入 RWKV 社区