神策数据:客户标签加工,企业个性化营销利器

184 阅读7分钟

作为企业精细化运营的重要组成部分,客户标签不仅有助于企业提高营销效率和客户满意度,还能促进体验优化,更好地满足客户需求,建立长期的客户关系,并最终促进业务增长和提升市场竞争力。

一、什么是客户标签加工

客户标签加工,即对客户数据进行分析和处理,将其转化为具有明确含义的标签,能够更好地帮助企业更好地理解客户特征、行为偏好和需求,从而为客户提供更加个性化的产品和服务。客户标签加工能力是现代营销自动化、个性化推荐系统和客户关系管理(CRM)系统中的重要组成部分。

**神策数据具备实时的客户标签加工能力,支持可视化的自助式创建标签,为企业提供十几种创建方式,满足不同标签化的场景需求。**基于此,企业可以构建完整的客户标签体系,让客户档案得到进一步丰富。

更重要的是,实时的标签加工能力能够为企业个性化营销策略执行提供精准的人群支持,确保企业能够为客户提供更加个性化的互动体验。

二、详解客户标签加工的完整步骤

标签加工是一个动态的过程,需要不断地收集新数据、更新模型和优化策略,以保持其有效性和相关性。

一般来说,标签加工的步骤包括六个环节:

**1. 数据收集:**从多个来源收集客户数据,包括但不限于购买记录、浏览历史、社交媒体互动、客户服务互动等。

**2. 数据清洗与预处理:**清理无效或错误的数据,确保数据的质量和准确性。

**3. 特征提取:**从原始数据中提取有意义的信息,例如客户的购买频率、消费金额等。

**4. 标签定义:**根据业务目标和需求定义标签类别,比如年龄层次、兴趣爱好、消费水平等。

**5. 标签生成:**利用机器学习算法或其他统计方法,根据提取的特征自动或半自动地生成客户标签。

**6. 标签应用:**将生成的标签应用于营销策略、产品推荐、客户服务等场景中,实现个性化的客户体验。

需要强调的是,在客户标签加工过程中,企业需要在各个环节确保数据安全和隐私保护,具体措施包括实施严格的数据加密、访问控制、数据最小化和脱敏措施,进行合规性审查和隐私影响评估,加强员工培训,制定数据泄露应对计划,采用技术防护措施,确保数据备份和恢复能力,以及维护用户同意和透明度,从而在遵守数据保护法规的前提下,保护客户数据不被未授权访问、泄露或滥用,同时保障用户对其个人数据的控制权。

三、客户标签加工能力

丰富且灵活的数据加工能力是激发数据活力的核心手段。

基于多年来的行业实践,我们在不同行业客户的打磨和共创下,沉淀了一套结构完整、体系全面、覆盖各个层面的数据加工能力,从最基本的特征组合、文件导入开始,再到规则能力、EQL 能力,及最复杂的 SQL 加工能力,满足不同复杂度的场景、不同职能的业务角色、不同发展阶段的客户纷繁复杂的数据加工诉求。

具体来看,在面向不同决策、不同策略复杂度,我们为企业提供从初阶到高阶的标签分群加工方式

  • 面向初阶的业务人员,可以帮助客户通过特征组合、文件导入等简单规则做特征筛选,快速、便捷地完成日常圈人工作。
  • 面向中高阶业务人员,提供界面规则的标签加工方式,以此来满足客户对灵活的界面规则模板、灵活的规则等需求。
  • 面向专业的分析师,其所接触的业务场景相对复杂,提供 EQL 的标签加工方式帮助客户对实体信息进行计算。例如,圈选「发薪日在 5 天之内的代发工资银行卡客户」。
  • 面向有编程能力的专业分析师,为其提供 SQL 方式对复杂规则、关联多张表等进行数据查询。

其中,EQL 是我们自主研发的查询语言,它参照了自然语言的描述方式,逻辑表达更加简化,易于理解易于上手,即便是没有编程基础的业务人员也能快速掌握,并完成复杂的标签加工和圈人场景建设。

举个例子。在我们实际服务过的某险企营销场景中,该险企在筛选「购买分红险,且当期保费大于 1 万元的用户」时,使用传统的 SQL 和 EQL 在效率和质量上有着明显的区别:如果按照传统的写 SQL 作为计算表述的方式,该险企需要非常繁琐的代码来做取数和计算,而换成了 EQL 之后,代码量大大降低,不仅写起来简单,调试维护也非常方便。

除此之外,我们为企业提供的标签加工能力对不同实体均可复用,包括客户、产品、门店等,可以帮助企业实现对业务对象更全面的洞察。

四、场景实践:自助式的受众圈选、触达和效果分析

某零售品牌营销中心已经将神策数据作为基础工具融入其常规用户运营工作中,营销人员可以实现自助式的标签创建、标签加工、受众圈选等,无需技术部门协助支持。

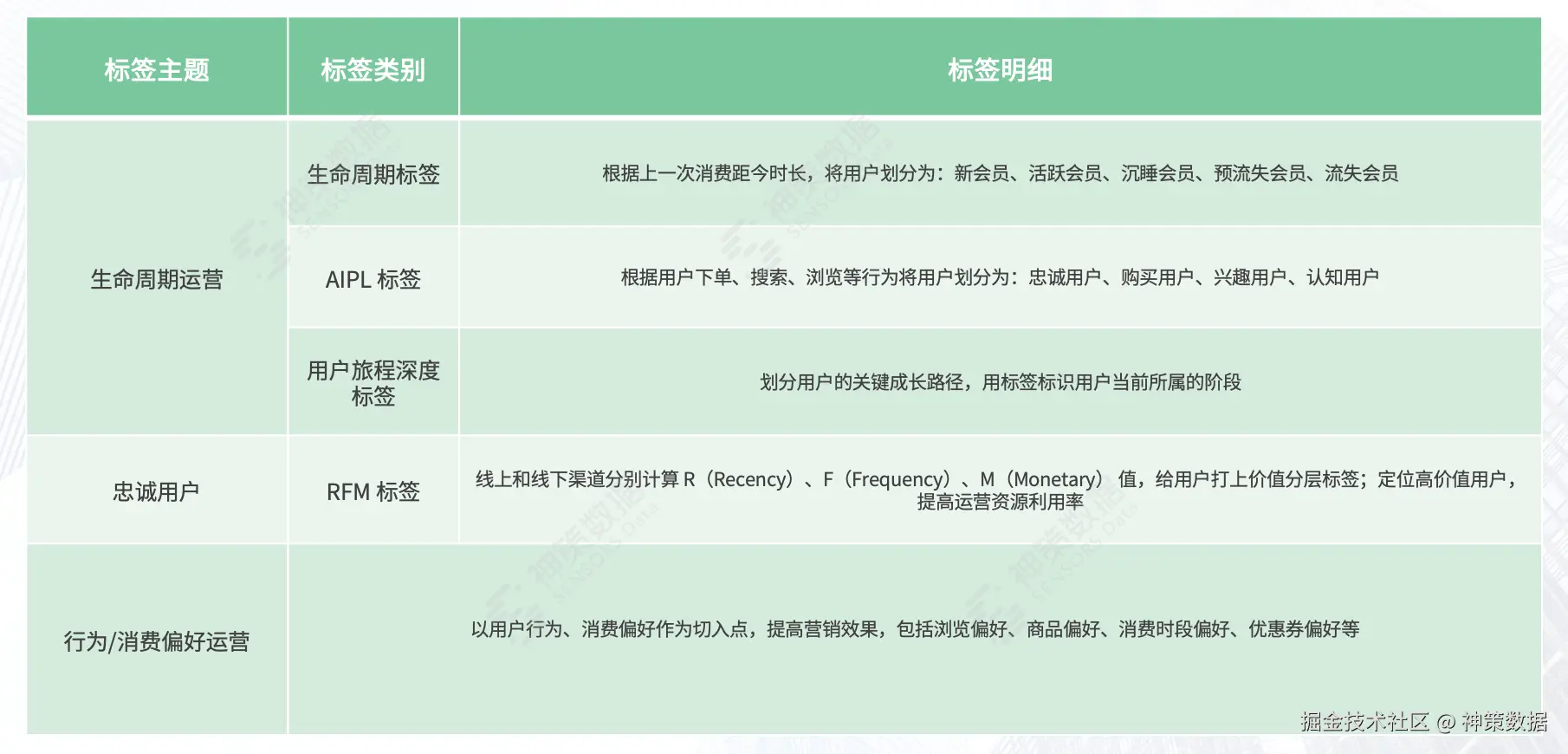
基于其核心业务诉求,我们帮助该营销中心围绕生命周期、价值分层、行为/消费偏好等主题创建标签体系。

借助标签能力,该营销中心完成了受众圈选与触达,比如在做品类拉新时,创建消费行为相关标签(用户是否已消费过该品类、用户首次消费时间等),对每个客群推送相应的活动内容,并在营销触达后保存人群包,持续观察人群转化效果。

同时,充分发挥用户属性类标签(比如年龄)分布、特征标签(比如高客单价用户、价格敏感用户)、生命周期与消费金额交叉分布的价值,用于进一步的数据分析和用户画像分析,为业务洞察提供支持。

总结来说,客户标签加工是现代企业进行精细化运营的重要手段之一,它可以帮助企业更好地理解客户,从而提升客户满意度和忠诚度。神策数据的标签加工能力已经为上千家企业客户提供服务,我们期待能为更多企业的个性化营销策略落地带来实时、精准的人群支持,从而提升营销效果和体验!