聊一聊 Netty 数据搬运工 ByteBuf 体系的设计与实现(上)

327 阅读1小时+

本文基于 Netty 4.1.56.Final 版本进行讨论

时光芿苒,岁月如梭,好久没有给大家更新 Netty 相关的文章了,在断更 Netty 的这段日子里,笔者一直在持续更新 Linux 内存管理相关的文章 ,目前为止,算是将 Linux 内存管理子系统相关的主干源码较为完整的给大家呈现了出来,同时也结识了很多喜欢内核的读者,经常在后台留言讨论一些代码的设计细节,在这个过程中,我们相互分享,相互学习,浓浓的感受到了大家对技术那份纯粹的热爱,对于我自己来说,也是一种激励,学习,提高的机会。

之前系列文章的视角一直是停留在内核态,笔者试图从 Linux 内核的角度来为大家揭秘内存管理的本质,那么从今天开始,我们把视角在往上挪一挪,从内核态转换到用户态,继续沿着内存管理这条主线,来看一看用户态的内存管理是如何进行的。

接下来笔者计划用三篇文章的篇幅为大家剖析一下 Netty 的内存管理模块,本文是第一篇,主要是围绕 Netty 内存管理的外围介绍一下 ByteBuf 的总体设计。

image

别看 ByteBuf 体系涉及到的类比较多,一眼望过去比较头大,但是我们按照不同的视角,将它们一一分类,整个体系脉络就变得很清晰了:

  • 从 JVM 内存区域布局的角度来看,Netty 的 ByteBuf 主要分为 HeapByteBuf(堆内) 和 DirectByteBuf(堆外)这两种类型。

  • 从内存管理的角度来看,Netty 的 ByteBuf 又分为 PooledByteBuf (池化)和 UnpooledByteBuf(非池化)两种子类型。一种是被内存池统一管理,另一种则和普通的 ByteBuf 一样,用的时候临时创建,不用的时候释放。

  • 从内存访问的角度来看,Netty 又将 ByteBuf 分为了 UnsafeByteBuf 和普通的 ByteBuf。UnsafeByteBuf 主要是依赖 Unsafe 类提供的底层 API 来直接对内存地址进行操作。而普通 ByteBuf 对内存的操作主要是依赖 NIO 中的 ByteBuffer。

  • 从内存回收的角度来看,ByteBuf 又分为了带 Cleaner 的 ByteBuf 以及不带 Cleaner 的 NoCleanerByteBuf,Cleaner 在 JDK 中是用来释放 NIO ByteBuffer 背后所引用的 Native Memory 的,内存的释放由 JVM 统一管理。而 NoCleanerByteBuf 背后的 Native Memory 则需要我们进行手动释放。

  • 从内存占用统计的角度来说,Netty 又近一步将 ByteBuf 分为了 InstrumentedByteBuf 和普通的 ByteBuf,其中 InstrumentedByteBuf 会带有内存占用相关 Metrics 的统计供我们进行监控,而普通的 ByteBuf 则不带有热任何 Metrics。

  • 从零拷贝的角度来看,Netty 又引入了 CompositeByteBuf,目的是为多个 ByteBuf 在聚合的时候提供一个统一的逻辑视图,将多个 ByteBuf 聚合成一个逻辑上的 CompositeByteBuf,而传统的聚合操作则是首先要分配一个大的 ByteBuf,然后将需要聚合的多个 ByteBuf 中的内容在拷贝到新的 ByteBuf 中。CompositeByteBuf 避免了分配大段内存以及内存拷贝的开销。注意这里的零拷贝指的是 Netty 在用户态层面自己实现的避免内存拷贝的设计,而不是 OS 层面上的零拷贝。

  • 另外 Netty 的 ByteBuf 支持引用计数以及自动地内存泄露探测,如果有内存泄露的情况,Netty 会将具体发生泄露的位置报告出来。

  • Netty 的 ByteBuf 支持扩容,而 NIO 的 ByteBuffer 则不支持扩容,

在将 Netty 的 ByteBuf 设计体系梳理完整之后,我们就会发现,Netty 的 ByteBuf 其实是对 JDK ByteBuffer 的一种扩展和完善,所以下面笔者的行文思路是与 JDK ByteBuffer 对比着进行介绍 Netty 的 ByteBuf ,有了对比,我们才能更加深刻的体会到 Netty 设计的精妙。

image

1. JDK 中的 ByteBuffer 设计有何不妥

笔者曾在 《一步一图带你深入剖析 JDK NIO ByteBuffer 在不同字节序下的设计与实现》 一文中完整的介绍过 JDK ByteBuffer 的整个设计体系,下面我们来简短回忆一下 ByteBuffer 的几个核心要素。

public abstract class Buffer {
    private int mark = -1;
    private int position = 0;
    private int limit;
    private int capacity;
}

image

  • capacity 规定了整个 Buffer 的容量,具体可以容纳多少个元素。capacity 之前的元素均是 Buffer 可操作的空间,JDK 中的 ByteBuffer 是不可扩容的。

  • position 用于指向 Buffer 中下一个可操作性的元素,初始值为 0。对于 Buffer 的读写操作全部都共用这一个 position 指针,在 Buffer 的写模式下,position 指针用于指向下一个可写位置。在读模式下,position 指针指向下一个可读位置。

  • limit 用于限定 Buffer 可操作元素的上限,position 指针不能超过 limit。

由于 JDK ByteBuffer 只设计了一个 position 指针,所以我们在读写 ByteBuffer 的时候需要不断的调整 position 的位置。比如,利用 flip() ,rewind(),compact(),clear() 等方法不断的进行读写模式的切换。

一些具体的场景体现就是,当我们对一个 ByteBuffer 进行写入的时候,随着数据不断的向 ByteBuffer 写入,position 指针会不断的向后移动。在写入操作完成之后,如果我们想要从 ByteBuffer 读取刚刚写入的数据就麻烦了。

由于 JDK 在对 ByteBuffer 的设计中读写操作都是混用一个 position 指针,所以在读取 ByteBuffer 之前,我们还需要通过 flip() 调整 position 的位置,进行读模式的切换。

image

    public final Buffer flip() {
        limit = position;
        position = 0;
        mark = -1;
        return this;
    }

当我们将 ByteBuffer 中的数据全部读取完之后,如果再次向 ByteBuffer 写入数据,那么还需要重新调整 position 的位置,通过 clear() 来进行写模式的切换。

image

    public final Buffer clear() {
        position = 0;
        limit = capacity;
        mark = -1;
        return this;
    }

如果我们只是部分读取了 ByteBuffer 中的数据而不是全部读取,那么在写入的时候,为了避免未被读取的部分被接下来的写入操作覆盖,我们则需要通过 compact() 方法来切换写模式。

image

class HeapByteBuffer extends ByteBuffer {

    //HeapBuffer中底层负责存储数据的数组
    final byte[] hb; 

    public ByteBuffer compact() {
        System.arraycopy(hb, ix(position()), hb, ix(0), remaining());
        position(remaining());
        limit(capacity());
        discardMark();
        return this;
    }

    public final int remaining() {
        return limit - position;
    }

   final void discardMark() {                          
        mark = -1;
    }
}

从上面列举的这些读写 ByteBuffer 场景可以看出,当我们在操作 ByteBuffer 的时候,需要时刻保持头脑清醒,对 ByteBuffer 中哪些部分是可读的,哪些部分是可写的要有一个清醒的认识,稍不留神就会出错。在复杂的编解码逻辑中,如果使用 ByteBuffer 的话,就需要不断的进行读写模式的切换,切的切的人就傻了。

除了对 ByteBuffer 的相关操作比较麻烦之外,JDK 对于 ByteBuffer 没有设计池化管理机制,而面对大量需要使用堆外内存的场景,我们就需要不断的创建 DirectBuffer,DirectBuffer 在使用完之后,回收又是个问题。

JDK 自身对于 DirectBuffer 的回收是有延迟的,我们需要等到一次 FullGc ,这些 DirectBuffer 背后引用的 Native Memory 才能被 JVM 自动回收。所以为了及时回收这些 Native Memory ,我们又需要操心 DirectBuffer 的手动释放。

JDK 的 ByteBuffer 不支持引用计数,没有引用计数的设计,我们就无从得知一个 DirectBuffer 被引用了多少次,又被释放了多少次,面对 DirectBuffer 引起的内存泄露问题,也就无法进行自动探测。

另外 JDK 的 ByteBuffer 不支持动态按需自适应扩容,当一个 ByteBuffer 被创建出来之后,它的容量就固定了。但实际上,我们很难在一开始就能准确的评估出到底需要多大的 ByteBuffer。分配的容量大了,会造成浪费。分配的容量小了,我们又需要每次在写入的时候判断剩余容量是否足够,如果不足,又需要手动去申请一个更大的 ByteBuffer,然后在将原有 ByteBuffer 中的数据迁移到新的 ByteBuffer 中,想想都麻烦。

还有就是当多个 JDK 的 ByteBuffer 在面对合并聚合的场景,总是要先创建一个更大的 ByteBuffer,然后将原有的多个 ByteBuffer 中的内容在拷贝到新的 ByteBuffer 中。这就涉及到了内存分配和拷贝的开销。

那为什么不能利用原有的这些 ByteBuffer 所占用的内存空间,在此基础上只创建一个逻辑上的视图 ByteBuffer,将对视图 ByteBuffer 的逻辑操作全部转移到原有的内存空间上,这样一来不就可以省去重新分配内存以及内存拷贝的开销了么 ?

下面我们就来一起看下,Netty 中的 ByteBuf 是如何解决并完善上述问题的~~~

2. Netty 对于 ByteBuf 的设计与实现

在之前介绍 JDK ByteBuffer 整体设计的时候,笔者是以 HeapByteBuffer 为例将 ByteBuffer 的整个设计体系串联起来的,那么本文笔者将会用 DirectByteBuf 为大家串联 Netty ByteBuf 的设计体系。

2.1 ByteBuf 的基本结构

public abstract class AbstractByteBuf extends ByteBuf {
    int readerIndex;
    int writerIndex;
    private int markedReaderIndex;
    private int markedWriterIndex;
    private int maxCapacity;
}

public class UnpooledDirectByteBuf extends AbstractReferenceCountedByteBuf {
    private int capacity;
}

image

为了避免 JDK ByteBuffer 在读写模式下共用一个 position 指针所引起的繁琐操作,Netty 为 ByteBuf 引入了两个指针,readerIndex 用于指向 ByteBuf 中第一个可读字节位置,writerIndex 用于指向 ByteBuf 中第一个可写的字节位置。有了这两个独立的指针之后,我们在对 Netty ByteBuf 进行读写操作的时候,就不需要进行繁琐的读写模式切换了。与之对应的 markedReaderIndex,markedWriterIndex 用于支持 ByteBuf 相关的 mark 和 reset 操作,这一点和 JDK 中的设计保持一致。

    @Override
    public ByteBuf markReaderIndex() {
        markedReaderIndex = readerIndex;
        return this;
    }

    @Override
    public ByteBuf resetReaderIndex() {
        readerIndex(markedReaderIndex);
        return this;
    }

    @Override
    public ByteBuf markWriterIndex() {
        markedWriterIndex = writerIndex;
        return this;
    }

    @Override
    public ByteBuf resetWriterIndex() {
        writerIndex(markedWriterIndex);
        return this;
    }

由于 JDK ByteBuffer 在设计上不支持扩容机制,所以 Netty 为 ByteBuf 额外引入了一个新的字段 maxCapacity,用于表示 ByteBuf 容量最多只能扩容至 maxCapacity。

    @Override
    public int calculateNewCapacity(int minNewCapacity, int maxCapacity) {
        if (minNewCapacity > maxCapacity) {
            throw new IllegalArgumentException(String.format(
                    "minNewCapacity: %d (expected: not greater than maxCapacity(%d)",
                    minNewCapacity, maxCapacity));
        }
    }

Netty ByteBuf 的 capacity 与 JDK ByteBuffer 中的 capacity 含义保持一致,用于表示 ByteBuf 的初始容量大小,也就是下面在创建 UnpooledDirectByteBuf 的时候传入的 initialCapacity 参数。

public class UnpooledDirectByteBuf extends AbstractReferenceCountedByteBuf {
      // Netty ByteBuf 底层依赖的 JDK ByteBuffer
      ByteBuffer buffer;
      // ByteBuf 初始的容量,也是真正的内存占用
      private int capacity;

      public UnpooledDirectByteBuf(ByteBufAllocator alloc, int initialCapacity, int maxCapacity) {
        // 设置最大可扩容的容量
        super(maxCapacity);
        this.alloc = alloc;
        // 按照 initialCapacity 指定的初始容量,创建 JDK ByteBuffer
        setByteBuffer(allocateDirect(initialCapacity), false);
    }

    void setByteBuffer(ByteBuffer buffer, boolean tryFree) {
        // UnpooledDirectByteBuf 底层会依赖一个 JDK 的 ByteBuffer
        // 后续对 UnpooledDirectByteBuf 的操作, Netty 全部会代理到 JDK ByteBuffer 中
        this.buffer = buffer;
        // 初始指定的 ByteBuf 容量 initialCapacity
        capacity = buffer.remaining();    
    }
}

由此一来,Netty 中的 ByteBuf 就会被 readerIndex,writerIndex,capacity,maxCapacity 这四个指针分割成四个部分,上图中笔者以按照不同的颜色进行了区分。

  • 其中 [0 , capacity) 这部分是创建 ByteBuf 的时候分配的初始容量,这部分是真正占用内存的,而 [capacity , maxCapacity) 这部分表示 ByteBuf 可扩容的容量,这部分还未分配内存。

  • [0 , readerIndex) 这部分字节是已经被读取过的字节,是可以被丢弃的范围。

  • [readerIndex , writerIndex) 这部分字节表示 ByteBuf 中可以被读取的字节。

  • [writerIndex , capacity) 这部分表示 ByteBuf 的剩余容量,也就是可以写入的字节范围。

这四个指针他们之间的关系为 :0 <= readerIndex <= writerIndex <= capacity <= maxCapacity

  private static void checkIndexBounds(final int readerIndex, final int writerIndex, final int capacity) {
        if (readerIndex < 0 || readerIndex > writerIndex || writerIndex > capacity) {
            throw new IndexOutOfBoundsException(String.format(
                    "readerIndex: %d, writerIndex: %d (expected: 0 <= readerIndex <= writerIndex <= capacity(%d))",
                    readerIndex, writerIndex, capacity));
        }
    }

当我们对 ByteBuf 进行读取操作的时候,需要通过 isReadable 判断 ByteBuf 是否可读。以及通过 readableBytes 判断 ByteBuf 具体还有多少字节可读。当 readerIndex 等于 writerIndex 的时候,ByteBuf 就不可读了。 [0 , readerIndex) 这部分字节就可以被丢弃了。

    @Override
    public boolean isReadable() {
        return writerIndex > readerIndex;
    }

    @Override
    public int readableBytes() {
        return writerIndex - readerIndex;
    }

当我们对 ByteBuf 进行写入操作的时候,需要通过 isWritable 判断 ByteBuf 是否可写。以及通过 writableBytes 判断 ByteBuf 具体还可以写多少字节。当 writerIndex 等于 capacity 的时候,ByteBuf 就不可写了。

   @Override
    public boolean isWritable() {
        return capacity() > writerIndex;
    }

    @Override
    public int writableBytes() {
        return capacity() - writerIndex;
    }

当 ByteBuf 的容量已经被写满,变为不可写的时候,如果继续对 ByteBuf 进行写入,那么就需要扩容了,但扩容后的 capacity 最大不能超过 maxCapacity。

    final void ensureWritable0(int minWritableBytes) {
        // minWritableBytes 表示本次要写入的字节数
        // 获取当前 writerIndex 的位置
        final int writerIndex = writerIndex();
        // 为满足本次的写入操作,预期的 ByteBuf 容量大小
        final int targetCapacity = writerIndex + minWritableBytes;
        // 如果 targetCapacity 在(capacity , maxCapacity] 之间,则进行扩容
        if (targetCapacity >= 0 & targetCapacity <= capacity()) {
            // targetCapacity 在 [0 , capacity] 之间,则无需扩容,本来就可以满足
            return;
        }
        // 扩容后的 capacity 最大不能超过 maxCapacity
        if (checkBounds && (targetCapacity < 0 || targetCapacity > maxCapacity)) {
            throw new IndexOutOfBoundsException(String.format(
                    "writerIndex(%d) + minWritableBytes(%d) exceeds maxCapacity(%d): %s",
                    writerIndex, minWritableBytes, maxCapacity, this));
        }

        ..... 扩容 ByteBuf ......
    }

2.2 ByteBuf 的读取操作

明白了 ByteBuf 基本结构之后,我们来看一下针对 ByteBuf 的读写等基本操作是如何进行的。Netty 支持以多种基本类型为粒度对 ByteBuf 进行读写,除此之外还支持 Unsigned 基本类型的转换以及大小端的转换。下面笔者以 Byte 和 Int 这两种基本类型为例对 ByteBuf 的读取操作进行说明。

ByteBuf 中的 get 方法只是单纯地从 ByteBuf 中读取数据,并不改变其 readerIndex 的位置,我们可以通过 getByte 从 ByteBuf 中的指定位置 index 读取一个 Byte 出来,也可以通过 getUnsignedByte 从 ByteBuf 读取一个 Byte 并转换成 UnsignedByte

public abstract class AbstractByteBuf extends ByteBuf {
    @Override
    public byte getByte(int index) {
        // 检查 index 的边界,index 不能超过 capacity(index < capacity)
        checkIndex(index);
        return _getByte(index);
    }

    @Override
    public short getUnsignedByte(int index) {
        // 将获取到的 Byte 转换为 UnsignedByte
        return (short) (getByte(index) & 0xFF);
    }   

    protected abstract byte _getByte(int index);
}

其底层依赖的是一个抽象方法 _getByte,由 AbstractByteBuf 具体的子类负责实现。比如,在 UnpooledDirectByteBuf 类的实现中,直接将 _getByte 操作代理给其底层依赖的 JDK DirectByteBuffer。

public class UnpooledDirectByteBuf  {
    // 底层依赖 JDK 的 DirectByteBuffer
    ByteBuffer buffer;

    @Override
    protected byte _getByte(int index) {
        return buffer.get(index);
    }
}

而在 UnpooledUnsafeDirectByteBuf 类的实现中,则是通过 sun.misc.Unsafe 直接从对应的内存地址中读取。

public class UnpooledUnsafeDirectByteBuf {
    // 直接操作 OS 的内存地址
    long memoryAddress;
    @Override
    protected byte _getByte(int index) {
        // 底层依赖 PlatformDependent0,直接通过内存地址读取 byte
        return UnsafeByteBufUtil.getByte(addr(index));
    }

    final long addr(int index) {
        // 获取偏移 index 对应的内存地址
        return memoryAddress + index;
    }
}

final class PlatformDependent0 {
  // sun.misc.Unsafe
  static final Unsafe UNSAFE;
  static byte getByte(long address) {
        return UNSAFE.getByte(address);
    }
}

Netty 另外还提供了批量读取 Bytes 的操作,比如我们可以通过 getBytes 方法将 ByteBuf 中的数据读取到一个字节数组 byte[] 中,也可以读取到另一个 ByteBuf 中。

    @Override
    public ByteBuf getBytes(int index, byte[] dst) {
        getBytes(index, dst, 0, dst.length);
        return this;
    }

    public abstract ByteBuf getBytes(int index, byte[] dst, int dstIndex, int length);

    @Override
    public ByteBuf getBytes(int index, ByteBuf dst, int length) {
        getBytes(index, dst, dst.writerIndex(), length);
        // 调整 dst 的  writerIndex
        dst.writerIndex(dst.writerIndex() + length);
        return this;
    }
    
    // 注意这里的 getBytes 方法既不会改变原来 ByteBuf 的 readerIndex 和 writerIndex
    // 也不会改变目的 ByteBuf 的 readerIndex 和 writerIndex
    public abstract ByteBuf getBytes(int index, ByteBuf dst, int dstIndex, int length);

通过 getBytes 方法将原来 ByteBuf 的数据读取到目的 ByteBuf 之后,原来 ByteBuf 的 readerIndex 不会发生变化,但是目的 ByteBuf 的 writerIndex 会重新调整。

对于 UnpooledDirectByteBuf 类的具体实现来说自然是将 getBytes 的操作直接代理给其底层依赖的 JDK DirectByteBuffer。对于 UnpooledUnsafeDirectByteBuf 类的具体实现来说,则是通过 UNSAFE.copyMemory 直接根据内存地址进行拷贝。

而 ByteBuf 中的 read 方法则不仅会从 ByteBuf 中读取数据,而且会改变其 readerIndex 的位置。比如,readByte 方法首先会通过前面介绍的 _getByte 从 ByteBuf 中读取一个字节,然后将 readerIndex 向后移动一位。

   @Override
    public byte readByte() {
        checkReadableBytes0(1);
        int i = readerIndex;
        byte b = _getByte(i);
        readerIndex = i + 1;
        return b;
    }

同样 Netty 也提供了从 ByteBuf 中批量读取数据的方法 readBytes,我们可以将一个 ByteBuf 中的数据通过 readBytes 方法读取到另一个 ByteBuf 中。但是这里,Netty 将会改变原来 ByteBuf 的 readerIndex 以及目的 ByteBuf 的 writerIndex。

   @Override
    public ByteBuf readBytes(ByteBuf dst, int length) {
        readBytes(dst, dst.writerIndex(), length);
        // 改变 dst 的 writerIndex
        dst.writerIndex(dst.writerIndex() + length);
        return this;
    }

另外我们还可以明确指定 dstIndex,使得我们可以从目的 ByteBuf 中的某一个位置处开始拷贝原来 ByteBuf 中的数据,但这里只会改变原来 ByteBuf 的 readerIndex,并不会改变目的 ByteBuf 的 writerIndex。这也很好理解,因为我们在写入目的 ByteBuf 的时候已经明确指定了 writerIndex(dstIndex),自然在写入完成之后,writerIndex 的位置并不需要改变。

    @Override
    public ByteBuf readBytes(ByteBuf dst, int dstIndex, int length) {
        checkReadableBytes(length);
        getBytes(readerIndex, dst, dstIndex, length);
        // 改变原来 ByteBuf 的 readerIndex
        readerIndex += length;
        return this;
    }

除此之外,Netty 还支持将 ByteBuf 中的数据读取到不同的目的地,比如,读取到 JDK ByteBuffer 中,读取到 FileChannel 中,读取到 OutputStream 中,以及读取到 GatheringByteChannel 中。

public abstract ByteBuf readBytes(ByteBuffer dst);
public abstract ByteBuf readBytes(OutputStream out, int length) throws IOException;
public abstract int readBytes(GatheringByteChannel out, int length) throws IOException;
public abstract int readBytes(FileChannel out, long position, int length) throws IOException;

Netty 除了支持以 Byte 为粒度对 ByteBuf 进行读写之外,还同时支持以多种基本类型对 ByteBuf 进行读写,这里笔者以 Int 类型为例进行说明。

我们可以通过 readInt() 从 ByteBuf 中读取一个 Int 类型的数据出来,随后 ByteBuf 的 readerIndex 向后移动 4 个位置。

   @Override
    public int readInt() {
        checkReadableBytes0(4);
        int v = _getInt(readerIndex);
        readerIndex += 4;
        return v;
    }

    protected abstract int _getInt(int index);

同理,真正负责读取数据的方法 _getInt 方法需要由 AbstractByteBuf 具体的子类实现,但这里和 _getByte 不同的是,_getInt 需要考虑字节序的问题,由于网络协议采用的是大端字节序传输,所以 Netty 的 ByteBuf 默认也是大端字节序

在 UnpooledDirectByteBuf 的实现中,同样也是将 getInt 的操作直接代理给其底层依赖的 JDK DirectByteBuffer。

public class UnpooledDirectByteBuf  {
    @Override
    protected int _getInt(int index) {
        // 代理给其底层依赖的 JDK DirectByteBuffer
        return buffer.getInt(index);
    }
}

在 UnpooledUnsafeDirectByteBuf 的实现中,由于是通过 sun.misc.Unsafe 直接对内存地址进行操作,所以需要考虑字节序转换的细节。Netty 的 ByteBuf 默认是大端字节序,所以这里直接依次将低地址的字节放到 Int 数据的高位就可以了。

public class UnpooledUnsafeDirectByteBuf {
    @Override
    protected int _getInt(int index) {
        return UnsafeByteBufUtil.getInt(addr(index));
    }
}

final class UnsafeByteBufUtil {
    static int getInt(long address) {    
        return PlatformDependent.getByte(address) << 24 |
               (PlatformDependent.getByte(address + 1) & 0xff) << 16 |
               (PlatformDependent.getByte(address + 2) & 0xff) <<  8 |
               PlatformDependent.getByte(address + 3)  & 0xff;
    }
}

同时 Netty 也支持以小端字节序来从 ByteBuf 中读取 Int 数据,这里就涉及到字节序的转换了。

    @Override
    public int readIntLE() {
        checkReadableBytes0(4);
        int v = _getIntLE(readerIndex);
        readerIndex += 4;
        return v;
    }

 protected abstract int _getIntLE(int index);

在 UnpooledDirectByteBuf 的实现中,首先通过其依赖的 JDK DirectByteBuffer 以大端序读取一个 Int 数据,然后通过 ByteBufUtil.swapInt 切换成小端序返回。

public class UnpooledDirectByteBuf  {
    @Override
    protected int _getIntLE(int index) {
        // 切换字节序,从大端变小端
        return ByteBufUtil.swapInt(buffer.getInt(index));
    }
}

在 UnpooledUnsafeDirectByteBuf 的实现中,则是直接将低地址上的字节依次放到 Int 数据的低位上就可以了。

public class UnpooledUnsafeDirectByteBuf {
    @Override
    protected int _getIntLE(int index) {
        return UnsafeByteBufUtil.getIntLE(addr(index));
    }
}

final class UnsafeByteBufUtil {
    static int getIntLE(long address) {
        return PlatformDependent.getByte(address) & 0xff |
               (PlatformDependent.getByte(address + 1) & 0xff) <<  8 |
               (PlatformDependent.getByte(address + 2) & 0xff) << 16 |
               PlatformDependent.getByte(address + 3) << 24;
    }
}

另外 Netty 也支持从 ByteBuf 中读取基本类型的 Unsigned 类型

    @Override
    public long readUnsignedInt() {
        return readInt() & 0xFFFFFFFFL;
    }

    @Override
    public long readUnsignedIntLE() {
        return readIntLE() & 0xFFFFFFFFL;
    }

其他基本类型的相关读取操作实现的逻辑都是大同小异,笔者就不一一列举了。

2.3 discardReadBytes

随着 readBytes 方法的不断调用, ByteBuf 中的 readerIndex 也会不断的向后移动,Netty 对 readerIndex 的设计有两层语义:

  1. 第一层的语义比较明显,就是用来表示当前 ByteBuf 的读取位置,当我们调用 readBytes 方法的时候就是从 readerIndex 开始读取数据,当 readerIndex 等于 writerIndex 的时候,ByteBuf 就不可读取了。

  2. 第二层语义比较含蓄,它是用来表示当前 ByteBuf 可以被丢弃的字节数,因为 readerIndex 用来指示当前的读取位置,那么位于 readerIndex 之前的字节肯定是已经被读取完毕了,已经被读取的字节继续驻留在 ByteBuf 中就没有必要了,还不如把空间腾出来,还能在多写入些数据。

image

所以一个 ByteBuf 真正的剩余可写容量的计算方式除了上小节中介绍的 writableBytes() 方法返回的字节数之外还需要在加上 readerIndex。

    @Override
    public int writableBytes() {
        return capacity() - writerIndex;
    }

举个具体点的例子就是,当我们准备向一个 ByteBuf 写入 n 个字节时,如果 writableBytes() 小于 n,那么就表示当前 ByteBuf 的剩余容量不能满足本次写入的字节数。

但是 readerIndex + writableBytes() 大于等于 n , 则表示如果我们将 ByteBuf 中已经读取的字节数丢弃的话,那么就可以满足本次写入的请求。

在这种情况下,我们就可以使用 discardReadBytes() 方法将 readerIndex 之前的字节丢弃掉,这样一来,可写的字节容就可以满足本次写入要求了,那么如果丢弃呢 ?

我们先来看 readerIndex < writerIndex 的情况,这种情况下表示 ByteBuf 中还有未读取的字节。

image

ByteBuf 目前可读取的字节范围为: [readerIndex, writerIndex),位于 readerIndex 之前的字节均可以被丢弃,接下来我们就需要将 [readerIndex, writerIndex) 这段范围的字节全部拷贝到 ByteBuf 最前面,直接覆盖 readerIndex 之前的字节。

然后调整 readerIndex 和 writerIndex 的位置,因为 readerIndex 之前的字节现在已经全部被可读字节覆盖了,所以 readerIndex 重新调整为 0 ,writerIndex 向前移动 readerIndex 大小。这样一来,当前 ByteBuf 的可写容量就多出了 readerIndex 大小。

image

另外一种情况是 readerIndex = writerIndex 的情况,这种情况下表示 ByteBuf 中已经没有可读字节了。

image

既然 ByteBuf 中已经没有任何可读字节了,自然也就不需要将可读字节拷贝到 ByteBuf 的开头了,直接将 readerIndex 和 writerIndex 重新调整为 0 即可。

image

public abstract class AbstractByteBuf extends ByteBuf {
    @Override
    public ByteBuf discardReadBytes() {
        // readerIndex 为 0 表示没有可以丢弃的字节
        if (readerIndex == 0) {
            return this;
        }

        if (readerIndex != writerIndex) {
            // 将 [readerIndex, writerIndex) 这段字节范围移动到 ByteBuf 的开头
            // 也就是丢弃 readerIndex 之前的字节
            setBytes(0, this, readerIndex, writerIndex - readerIndex);
            // writerIndex 和 readerIndex 都向前移动 readerIndex 大小
            writerIndex -= readerIndex;
            // 重新调整 markedReaderIndex 和 markedWriterIndex 的位置
            // 都对应向前移动 readerIndex 大小。
            adjustMarkers(readerIndex);
            readerIndex = 0;
        } else {
            // readerIndex = writerIndex 表示当前 ByteBuf 已经不可读了
            // 将 readerIndex 之前的字节全部丢弃,ByteBuf 恢复到最初的状态
            // 整个 ByteBuf 的容量都可以被写入
            ensureAccessible();
            adjustMarkers(readerIndex);
            writerIndex = readerIndex = 0;
        }
        return this;
    }
}

如果 ByteBuf 存在可以被丢弃的字节的时候(readerIndex > 0),只要我们调用 discardReadBytes() 就会无条件丢弃 readerIndex 之前的字节。

Netty 还另外提供了 discardSomeReadBytes() 方法进行有条件丢弃字节,丢弃条件有如下两种:

  1. 当 ByteBuf 已经不可读的时候,则无条件丢弃已读字节。

  2. 当已读的字节数超过整个 ByteBuf 一半容量时才会丢弃已读字节。否则无条件丢弃的话,收益就不高了。

    @Override
    public ByteBuf discardSomeReadBytes() {
        if (readerIndex > 0) {
            // 当 ByteBuf 已经不可读了,则无条件丢弃已读字节
            if (readerIndex == writerIndex) {
                adjustMarkers(readerIndex);
                writerIndex = readerIndex = 0;
                return this;
            }
            // 当已读的字节数超过整个 ByteBuf 的一半容量时才会丢弃已读字节
            if (readerIndex >= capacity() >>> 1) {
                setBytes(0, this, readerIndex, writerIndex - readerIndex);
                writerIndex -= readerIndex;
                adjustMarkers(readerIndex);
                readerIndex = 0;
                return this;
            }
        }
        return this;
    }

Netty 设计的这个丢弃字节的方法在解码的场景非常有用,由于 TCP 是一个面向流的网络协议,它只会根据滑动窗口的大小进行字节流的发送,所以我们在应用层接收到的数据可能是一个半包也可能是一个粘包,反正不会是一个完整的数据包。

这就要求我们在解码的时候,首先要判断 ByteBuf 中的数据是否构成一个完成的数据包,如果构成一个数据包,才会去读取 ByteBuf 中的字节,然后解码,随后 readerIndex 向后移动。

如果不够一个数据包,那就需要将 ByteBuf 累积缓存起来,一直等到一个完整的数据包到来。一种极端的情况是,即使我们已经解码很多次了,但是缓存的 ByteBuf 中仍然还有半包,由于不断的会有粘包过来,这就导致 ByteBuf 会越来越大。由于已经解码了很多次,所以 ByteBuf 中可以被丢弃的字节占据了很大的内存空间,如果半包情况持续存在,将会导致 OutOfMemory。

所以 Netty 规定,如果已经解码了 16 次之后,ByteBuf 中仍然有半包的情况,那么就会调用这里的 discardSomeReadBytes() 将已经解码过的字节全部丢弃,节省不必要的内存开销。

2.4 ByteBuf 的写入操作

ByteBuf 的写入操作与读取操作互为相反的操作,每一个读取方法 getBytes , readBytes , readInt 等都有一个对应的 setBytes , writeBytes , writeInt 等基础类型的写入操作。

和 get 方法一样,set 相关的方法也只是单纯的向 ByteBuf 中写入数据,并不会改变其 writerIndex 的位置,我们可以通过 setByte 向 ByteBuf 中的某一个指定位置 index 写入数据 value。

    @Override
    public ByteBuf setByte(int index, int value) {
        checkIndex(index);
        _setByte(index, value);
        return this;
    }

    protected abstract void _setByte(int index, int value);

执行具体的写入操作同样也是一个抽象方法,其具体的实现由 AbstractByteBuf 具体的子类负责。对于 UnpooledDirectByteBuf 的实现来说,_setByte 操作直接会代理给其底层依赖的 JDK DirectByteBuffer。

public class UnpooledDirectByteBuf  {
    // 底层依赖 JDK 的 DirectByteBuffer
    ByteBuffer buffer;

    @Override
    protected void _setByte(int index, int value) {
        buffer.put(index, (byte) value);
    }
}

对于 UnpooledUnsafeDirectByteBuf 的实现来说,则是直接通过 sun.misc.Unsafe 向对应的内存地址(memoryAddress + index)写入 Byte。

public class UnpooledUnsafeDirectByteBuf {
    // 直接操作 OS 的内存地址,不依赖 JDK 的 buffer
    long memoryAddress;

   @Override
    protected void _setByte(int index, int value) {
        // 底层依赖 PlatformDependent0,直接向内存地址写入 byte
        UnsafeByteBufUtil.setByte(addr(index), value);
    }

    final long addr(int index) {
        // 获取偏移 index 对应的内存地址
        return memoryAddress + index;
    }
}

final class PlatformDependent0 {
  // sun.misc.Unsafe
  static final Unsafe UNSAFE;
  static void putByte(long address, byte value) {
        UNSAFE.putByte(address, value);
  }
}

Netty 另外也提供了向 ByteBuf 批量写入 Bytes 的操作,setBytes 方法用于向 ByteBuf 的指定位置 index 批量写入一个字节数组 byte[] 中的数据。

   @Override
    public ByteBuf setBytes(int index, byte[] src) {
        setBytes(index, src, 0, src.length);
        return this;
    }

    public abstract ByteBuf setBytes(int index, byte[] src, int srcIndex, int length);

对于 UnpooledDirectByteBuf 的实现来说,同样也是将 setBytes 的操作直接代理给 JDK DirectByteBuffer,将字节数组 byte[] 中的字节直接写入 DirectByteBuffer 中。

对于 UnpooledUnsafeDirectByteBuf 的实现来说,则是直接操作字节数组和 ByteBuf 的内存地址,通过 UNSAFE.copyMemory 将字节数组对应内存地址中的数据拷贝到 ByteBuf 相应的内存地址上。

我们还可以通过 setBytes 方法将其他 ByteBuf 中的字节数据写入到 ByteBuf 中。

    @Override
    public ByteBuf setBytes(int index, ByteBuf src, int length) {
        setBytes(index, src, src.readerIndex(), length);
        // 调整 src 的  readerIndex
        src.readerIndex(src.readerIndex() + length);
        return this;
    }

    // 注意这里的 setBytes 方法既不会改变原来 ByteBuf 的 readerIndex 和 writerIndex
    // 也不会改变目的 ByteBuf 的 readerIndex 和 writerIndex
    public abstract ByteBuf setBytes(int index, ByteBuf src, int srcIndex, int length);

这里需要注意的是被写入 ByteBuf 的 writerIndex 并不会改变,但是原来 ByteBuf 的 readerIndex 会重新调整

ByteBuf 中的 write 方法底层依赖的是相关的 set 方法,不同的是 write 方法会改变 ByteBuf 中 writerIndex 的位置。比如,我们通过 writeByte 方法向 ByteBuf 中写入一个字节之后,writerIndex 就会向后移动一位。

    @Override
    public ByteBuf writeByte(int value) {
        ensureWritable0(1);
        _setByte(writerIndex++, value);
        return this;
    }

我们也可以通过 writeBytes 向 ByteBuf 中批量写入数据,将一个字节数组中的数据或者另一个 ByteBuf 中的数据写入到 ByteBuf 中,但是这里,Netty 将会改变被写入 ByteBuf 的 writerIndex 以及数据来源 ByteBuf 的 readerIndex。

    @Override
    public ByteBuf writeBytes(ByteBuf src, int length) {
        writeBytes(src, src.readerIndex(), length);
        // 调整数据来源 ByteBuf 的 readerIndex
        src.readerIndex(src.readerIndex() + length);
        return this;
    }

如果我们明确指定了从数据来源 ByteBuf 中的哪一个位置(srcIndex)开始读取数据,那么数据来源 ByteBuf 中的 readerIndex 将不会被改变,只会改变被写入 ByteBuf 的 writerIndex。

    @Override
    public ByteBuf writeBytes(ByteBuf src, int srcIndex, int length) {
        ensureWritable(length);
        setBytes(writerIndex, src, srcIndex, length);
        // 调整被写入 ByteBuf 的 writerIndex
        writerIndex += length;
        return this;
    }

除此之外,Netty 还支持从不同的数据来源向 ByteBuf 批量写入数据,比如,从 JDK ByteBuffer ,从 FileChannel ,从 InputStream ,以及从 ScatteringByteChannel 中。

public ByteBuf writeBytes(ByteBuffer src) 
public int writeBytes(InputStream in, int length)
public int writeBytes(ScatteringByteChannel in, int length) throws IOException
public int writeBytes(FileChannel in, long position, int length) throws IOException

Netty 除了支持以 Byte 为粒度向 ByteBuf 中写入数据之外,还同时支持以多种基本类型为粒度向写入 ByteBuf ,这里笔者以 Int 类型为例进行说明。

我们可以通过 writeInt() 向 ByteBuf 写入一个 Int 类型的数据,随后 ByteBuf 的 writerIndex 向后移动 4 个位置。

    @Override
    public ByteBuf writeInt(int value) {
        ensureWritable0(4);
        _setInt(writerIndex, value);
        writerIndex += 4;
        return this;
    }

   protected abstract void _setInt(int index, int value);

和写入 Byte 数据不同的是,这里需要考虑字节序,Netty ByteBuf 默认是大端字节序,和网络协议传输使用的字节序保持一致。这里我们需要将待写入数据 value 的高位依次放入到 ByteBuf 的低地址上。

public class UnpooledUnsafeDirectByteBuf {
   @Override
    protected void _setInt(int index, int value) {
        // 以大端字节序写入 ByteBuf 
        UnsafeByteBufUtil.setInt(addr(index), value);
    }
}

final class UnsafeByteBufUtil {
   static void setInt(long address, int value) {
            PlatformDependent.putByte(address, (byte) (value >>> 24));
            PlatformDependent.putByte(address + 1, (byte) (value >>> 16));
            PlatformDependent.putByte(address + 2, (byte) (value >>> 8));
            PlatformDependent.putByte(address + 3, (byte) value);   
    }
}

同时 Netty 也支持以小端字节序向 ByteBuf 写入数据。

    @Override
    public ByteBuf writeIntLE(int value) {
        ensureWritable0(4);
        _setIntLE(writerIndex, value);
        writerIndex += 4;
        return this;
    }

   protected abstract void _setIntLE(int index, int value);

这里需要将待写入数据 value 的低位依次放到 ByteBuf 的低地址上。

public class UnpooledUnsafeDirectByteBuf {
    @Override
    protected void _setIntLE(int index, int value) {
        // // 以小端字节序写入 ByteBuf 
        UnsafeByteBufUtil.setIntLE(addr(index), value);
    }
}

final class UnsafeByteBufUtil {
   static void setIntLE(long address, int value) {
            PlatformDependent.putByte(address, (byte) value);
            PlatformDependent.putByte(address + 1, (byte) (value >>> 8));
            PlatformDependent.putByte(address + 2, (byte) (value >>> 16));
            PlatformDependent.putByte(address + 3, (byte) (value >>> 24));
    }
}

2.5 ByteBuf 的扩容机制

在每次向 ByteBuf 写入数据的时候,Netty 都会调用 ensureWritable0 方法来判断当前 ByteBuf 剩余可写容量(capacity - writerIndex)是否能够满足本次需要写入的数据大小 minWritableBytes。如果剩余容量不足,那么就需要对 ByteBuf 进行扩容,但扩容后的容量不能超过 maxCapacity 的大小。

image

    final void ensureWritable0(int minWritableBytes) {
        final int writerIndex = writerIndex();
        // 为满足本次的写入操作,预期的 ByteBuf 容量大小
        final int targetCapacity = writerIndex + minWritableBytes;
        // 剩余容量可以满足本次写入要求,直接返回,不需要扩容
        if (targetCapacity >= 0 & targetCapacity <= capacity()) {
            return;
        }
        // 扩容后的容量不能超过 maxCapacity
        if (checkBounds && (targetCapacity < 0 || targetCapacity > maxCapacity)) {
            ensureAccessible();
            throw new IndexOutOfBoundsException(String.format(
                    "writerIndex(%d) + minWritableBytes(%d) exceeds maxCapacity(%d): %s",
                    writerIndex, minWritableBytes, maxCapacity, this));
        }

        // 如果 targetCapacity 在(capacity , maxCapacity] 之间,则进行扩容
        // fastWritable 表示在不涉及到 memory reallocation or data-copy 的情况下,当前 ByteBuf 可以直接写入的容量
        // 对于 UnpooledDirectBuffer 这里的 fastWritable = capacity - writerIndex
        // PooledDirectBuffer 有另外的实现,这里先暂时不需要关注
        final int fastWritable = maxFastWritableBytes();
        // 计算扩容后的容量 newCapacity
        // 对于 UnpooledDirectBuffer 来说这里直接通过 calculateNewCapacity 计算扩容后的容量。
        int newCapacity = fastWritable >= minWritableBytes ? writerIndex + fastWritable
                : alloc().calculateNewCapacity(targetCapacity, maxCapacity);

        // 根据 new capacity 对 ByteBuf 进行扩容
        capacity(newCapacity);
    }

2.5.1 newCapacity 的计算逻辑

ByteBuf 的初始默认 capacity 为 256 个字节,初始默认 maxCapacity 为 Integer.MAX_VALUE 也就是 2G 大小。

public abstract class AbstractByteBufAllocator implements ByteBufAllocator {
    // ByteBuf 的初始默认 CAPACITY
    static final int DEFAULT_INITIAL_CAPACITY = 256;
    // ByteBuf 的初始默认 MAX_CAPACITY 
    static final int DEFAULT_MAX_CAPACITY = Integer.MAX_VALUE;

    @Override
    public ByteBuf directBuffer() {
        return directBuffer(DEFAULT_INITIAL_CAPACITY, DEFAULT_MAX_CAPACITY);
    }
}

为满足本次写入操作,对 ByteBuf 的最小容量要求为 minNewCapacity,它的值就是在 ensureWritable0 方法中计算出来的 targetCapacity , 计算方式为: minNewCapacity = writerIndex + minWritableBytes(本次将要写入的字节数)

在 ByteBuf 的扩容逻辑中,Netty 设置了一个重要的阈值 CALCULATE_THRESHOLD, 大小为 4M,它决定了 ByteBuf 扩容的尺度。

    // 扩容的尺度
    static final int CALCULATE_THRESHOLD = 1048576 * 4; // 4 MiB page

如果 minNewCapacity 恰好等于 CALCULATE_THRESHOLD,那么扩容后的容量 newCapacity 就是 4M。

如果 minNewCapacity 大于 CALCULATE_THRESHOLD,那么 newCapacity 就会按照 4M 的尺度进行扩容,具体的扩容逻辑如下:

首先通过 minNewCapacity / threshold * threshold 计算出一个准备扩容之前的基准线,后面就会以此基准线为基础,按照 CALCULATE_THRESHOLD 的粒度进行扩容。

该基准线的要求必须是 CALCULATE_THRESHOLD 的最小倍数,而且必须要小于等于 minNewCapacity。

什么意思呢 ? 假设 minNewCapacity 为 5M,那么它的扩容基准线就是 4M , 这种情况下扩容之后的容量 newCapacity = 4M + CALCULATE_THRESHOLD = 8M

如果计算出来的基准线超过了 maxCapacity - 4M , 那么 newCapacity 直接就扩容到 maxCapacity 。

如果 minNewCapacity 小于 CALCULATE_THRESHOLD,那么 newCapacity 就会从 64 开始,一直循环 double , 也就是按照 64 的倍数进行扩容。直到 newCapacity 大于等于 minNewCapacity。

        int newCapacity = 64;
        while (newCapacity < minNewCapacity) {
            newCapacity <<= 1;
        }
  • 如果 minNewCapacity 在 [0 , 64] 这段范围内 , 那么扩容后的 newCapacity 就是 64

  • 如果 minNewCapacity 在 [65 , 128] 这段范围内 , 那么扩容后的 newCapacity 就是 128 。

  • 如果 minNewCapacity 在 [129 , 256] 这段范围内 , 那么扩容后的 newCapacity 就是 256 。

image

public abstract class AbstractByteBufAllocator implements ByteBufAllocator {

    @Override
    public int calculateNewCapacity(int minNewCapacity, int maxCapacity) {
        // 满足本次写入操作的最小容量 minNewCapacity 不能超过 maxCapacity
        if (minNewCapacity > maxCapacity) {
            throw new IllegalArgumentException(String.format(
                    "minNewCapacity: %d (expected: not greater than maxCapacity(%d)",
                    minNewCapacity, maxCapacity));
        }
        // 用于决定扩容的尺度
        final int threshold = CALCULATE_THRESHOLD; // 4 MiB page

        if (minNewCapacity == threshold) {
            return threshold;
        }

        // If over threshold, do not double but just increase by threshold.
        if (minNewCapacity > threshold) {
            // 计算扩容基准线。
            // 要求必须是 CALCULATE_THRESHOLD 的最小倍数,而且必须要小于等于 minNewCapacity
            int newCapacity = minNewCapacity / threshold * threshold;
            if (newCapacity > maxCapacity - threshold) {
                newCapacity = maxCapacity;
            } else {
                // 按照 threshold (4M)扩容
                newCapacity += threshold;
            }
            return newCapacity;
        }

        // Not over threshold. Double up to 4 MiB, starting from 64.
        // 按照 64 的倍数进行扩容。但 newCapacity 需要大于等于 minNewCapacity。
        int newCapacity = 64;
        while (newCapacity < minNewCapacity) {
            newCapacity <<= 1;
        }

        return Math.min(newCapacity, maxCapacity);
    }
}

2.5.2 ByteBuf 的扩容逻辑

public class UnpooledDirectByteBuf  {
    // 底层依赖 JDK 的 DirectByteBuffer
    ByteBuffer buffer;
}

对于 UnpooledDirectByteBuf 来说,其底层真正存储数据的地方其实是依赖 JDK 中的 DirectByteBuffer,扩容的逻辑很简单,就是首先根据上一小节计算出的 newCapacity 重新分配一个新的 JDK DirectByteBuffer , 然后将原来 DirectByteBuffer 中的数据拷贝到新的 DirectByteBuffer 中,最后释放原来的 DirectByteBuffer,将新的 DirectByteBuffer 设置到 UnpooledDirectByteBuf 中。

public class UnpooledDirectByteBuf  {
    void setByteBuffer(ByteBuffer buffer, boolean tryFree) {
        if (tryFree) {
            ByteBuffer oldBuffer = this.buffer;
            // 释放原来的 buffer
            freeDirect(oldBuffer);
        }
        // 重新设置新的 buffer
        this.buffer = buffer;
        capacity = buffer.remaining();
    }
}

对于 UnpooledUnsafeDirectByteBuf 来说,由于它直接依赖的是 OS 内存地址,对 ByteBuf 的相关操作都是直接操作内存地址进行,所以 UnpooledUnsafeDirectByteBuf 的扩容逻辑除了要执行上面的内容之外,还需要将新 DirectByteBuffer 的内存地址设置到 memoryAddress 中。

public class UnpooledUnsafeDirectByteBuf extends UnpooledDirectByteBuf {
    // ByteBuf 的内存地址
    long memoryAddress;

    @Override
    final void setByteBuffer(ByteBuffer buffer, boolean tryFree) {
        super.setByteBuffer(buffer, tryFree);
        // 设置成新 buffer 的内存地址
        memoryAddress = PlatformDependent.directBufferAddress(buffer);
    }
}

下面是完整的扩容操作逻辑:

public class UnpooledDirectByteBuf  {
    // 底层依赖 JDK 的 DirectByteBuffer
    ByteBuffer buffer;

    @Override
    public ByteBuf capacity(int newCapacity) {
        // newCapacity 不能超过 maxCapacity
        checkNewCapacity(newCapacity);
        int oldCapacity = capacity;
        if (newCapacity == oldCapacity) {
            return this;
        }
        // 计算扩容之后需要拷贝的字节数
        int bytesToCopy;
        if (newCapacity > oldCapacity) {
            bytesToCopy = oldCapacity;
        } else {
            ........ 缩容 .......
        }
        ByteBuffer oldBuffer = buffer;
        // 根据 newCapacity 分配一个新的 ByteBuffer(JDK)
        ByteBuffer newBuffer = allocateDirect(newCapacity);
        oldBuffer.position(0).limit(bytesToCopy);
        newBuffer.position(0).limit(bytesToCopy);
        // 将原来 oldBuffer 中的数据拷贝到 newBuffer 中
        newBuffer.put(oldBuffer).clear();
        // 释放 oldBuffer,设置 newBuffer
        // 对于 UnpooledUnsafeDirectByteBuf 来说就是将 newBuffer 的地址设置到 memoryAddress 中
        setByteBuffer(newBuffer, true);
        return this;
    }
}

2.5.3 强制扩容

前面介绍的 ensureWritable 方法会检查本次写入的数据大小 minWritableBytes 是否超过 ByteBuf 的最大可写容量:maxCapacity - writerIndex

public ByteBuf ensureWritable(int minWritableBytes) 

如果超过,则会抛出 IndexOutOfBoundsException 异常停止扩容,Netty 提供了另外一个带有 force 参数的扩容方法,用来决定在这种情况下是否强制进行扩容。

 public int ensureWritable(int minWritableBytes, boolean force) 

当 minWritableBytes 已经超过 ByteBuf 的最大可写容量得时候:

  • force = false , 那么停止扩容,直接返回,不抛异常。

  • force = true , 则进行强制扩容,将 ByteBuf 扩容至 maxCapacity,但是如果当前容量已经达到了 maxCapacity,则停止扩容 。

带 force 参数的 ensureWritable 并不会抛出异常,而是通过返回状态码来通知调用者 ByteBuf 的容量情况。

  1. 返回 0 表示,ByteBuf 当前可写容量可以满足本次写入操作的需求,不需要扩容

  2. 返回 1 表示,本次写入的数据大小已经超过了 ByteBuf 的最大可写容量,但 ByteBuf 的容量已经达到了 maxCapacity,无法进行扩容。

  3. 返回 3 表示,本次写入的数据大小已经超过了 ByteBuf 的最大可写容量,这种情况下,强制将容量扩容至 maxCapacity。

  4. 返回 2 表示,执行正常的扩容逻辑。

返回值 0 和 2 均表示 ByteBuf 容量(扩容前或者扩容后)可以满足本次写入的数据大小,而返回值 1 和 3 表示 ByteBuf 容量(扩容前或者扩容后)都无法满足本次写入的数据大小。

    @Override
    public int ensureWritable(int minWritableBytes, boolean force) {
        // 如果剩余容量可以满足本次写入操作,则不会扩容,直接返回
        if (minWritableBytes <= writableBytes()) {
            return 0;
        }

        final int maxCapacity = maxCapacity();
        final int writerIndex = writerIndex();
        // 如果本次写入的数据大小已经超过了 ByteBuf 的最大可写容量 maxCapacity - writerIndex
        if (minWritableBytes > maxCapacity - writerIndex) {
            // force = false , 那么停止扩容,直接返回
            // force = true, 直接扩容到 maxCapacity,如果当前 capacity 已经等于 maxCapacity 了则停止扩容
            if (!force || capacity() == maxCapacity) {
                return 1;
            }
            // 虽然扩容之后还是无法满足写入需求,但还是强制扩容至 maxCapacity
            capacity(maxCapacity);
            return 3;
        }
        // 下面就是普通的扩容逻辑
        int fastWritable = maxFastWritableBytes();
        int newCapacity = fastWritable >= minWritableBytes ? writerIndex + fastWritable
                : alloc().calculateNewCapacity(writerIndex + minWritableBytes, maxCapacity);

        // Adjust to the new capacity.
        capacity(newCapacity);
        return 2;
    }

2.5.4 自适应动态扩容

Netty 在接收网络数据的过程中,其实一开始是很难确定出该用多大容量的 ByteBuf 去接收的,所以 Netty 在一开始会首先预估一个初始容量 DEFAULT_INITIAL (2048)

public class AdaptiveRecvByteBufAllocator {
    static final int DEFAULT_INITIAL = 2048;
}

用初始容量为 2048 大小的 ByteBuf 去读取 socket 中的数据,在每一次读取完 socket 之后,Netty 都会评估 ByteBuf 的容量大小是否合适。如果每一次都能把 ByteBuf 装满,那说明我们预估的容量太小了,socket 中还有更多的数据,那么就需要对 ByteBuf 进行扩容,下一次读取 socket 的时候就换一个容量更大的 ByteBuf。

 private final class HandleImpl extends MaxMessageHandle {
        @Override
        public void lastBytesRead(int bytes) {
            // bytes 为本次从 socket 中真实读取的数据大小
            // attemptedBytesRead 为 ByteBuf 可写的容量大小,初始为 2048
            if (bytes == attemptedBytesRead()) {
                // 如果本次读取 socket 中的数据将 ByteBuf 装满了
                // 那么就对 ByteBuf 进行扩容,在下一次读取的时候用更大的 ByteBuf 去读
                record(bytes);
            }
            // 记录本次从 socket 中读取的数据大小
            super.lastBytesRead(bytes);
        }
 }

Netty 会在一个 read loop 中不停的读取 socket 中的数据直到数据被读取完毕或者读满 16 次,结束 read loop 停止读取。ByteBuf 越大那么 Netty 读取的次数就越少,ByteBuf 越小那么 Netty 读取的次数就越多,所以需要一种机制将 ByteBuf 的容量控制在一个合理的范围内。

Netty 会统计每一轮 read loop 总共读取了多少数据 —— totalBytesRead。

 public abstract class MaxMessageHandle implements ExtendedHandle {
        // 用于统计在一轮 read loop 中总共接收到客户端连接上的数据大小
        private int totalBytesRead;
 }

在每一轮的 read loop 结束之后,Netty 都会根据这个 totalBytesRead 来判断是否应该对 ByteBuf 进行扩容或者缩容,这样在下一轮 read loop 开始的时候,Netty 就可以用一个相对合理的容量去接收 socket 中的数据,尽量减少读取 socket 的次数。

private final class HandleImpl extends MaxMessageHandle {
        @Override
        public void readComplete() {
                // 是否对 ByteBuf 进行扩容或者缩容
                record(totalBytesRead());
        }
}

那么在什么情况下需要对 ByteBuf 扩容,每次扩容多少 ? 什么情况下需要对 ByteBuf 进行缩容,每次缩容多少呢

这就用到了一个重要的容量索引结构 —— SIZE_TABLE,它里边定义索引了 ByteBuf 的每一种容量大小。相当于是扩缩容的容量索引表。每次扩容多少,缩容多少全部记录在这个容量索引表中。

public class AdaptiveRecvByteBufAllocator {
    // 扩容步长
    private static final int INDEX_INCREMENT = 4;
    // 缩容步长
    private static final int INDEX_DECREMENT = 1;

    // ByteBuf分配容量表(扩缩容索引表)按照表中记录的容量大小进行扩缩容
    private static final int[] SIZE_TABLE;
}

当索引容量小于 512 时,SIZE_TABLE 中定义的容量是从 16 开始按照 16 递增。

image

当索引容量大于 512 时,SIZE_TABLE 中定义的容量是按前一个索引容量的 2 倍递增。

image

那么当前 ByteBuf 的初始容量为 2048 , 它在 SIZE_TABLE 中的 index 为 33 。当一轮 read loop 读取完毕之后,如果发现 totalBytesRead 在SIZE_TABLE[index - INDEX_DECREMENT]SIZE_TABLE[index] 之间的话,也就是如果本轮 read loop 结束之后总共读取的字节数在 [1024 , 2048] 之间。说明此时分配的 ByteBuf 容量正好,不需要进行缩容也不需要进行扩容。比如本次 totalBytesRead = 2000,正好处在 1024 与 2048 之间。说明 2048 的容量正好。

如果 totalBytesRead 小于等于 SIZE_TABLE[index - INDEX_DECREMENT],也就是如果本轮 read loop 结束之后总共读取的字节数小于等于1024。表示本次读取到的字节数比当前 ByteBuf 容量的下一级容量还要小,说明当前 ByteBuf 的容量分配的有些大了,设置缩容标识decreaseNow = true。当下次 read loop 的时候如果继续满足缩容条件,那么就开始进行缩容。缩容后的容量为 SIZE_TABLE[index - INDEX_DECREMENT],但不能小于SIZE_TABLE[minIndex](16)。

注意,这里需要满足两次缩容条件才会进行缩容,且缩容步长为 1 (INDEX_DECREMENT),缩容比较谨慎。

如果 totalBytesRead 大于等于当前 ByteBuf 容量—— nextReceiveBufferSize 时,说明 ByteBuf 的容量有点小了,需要进行扩容。扩容后的容量为 SIZE_TABLE[index + INDEX_INCREMENT],但不能超过 SIZE_TABLE[maxIndex](65535)。

满足一次扩容条件就进行扩容,并且扩容步长为 4 (INDEX_INCREMENT), 扩容比较奔放。

        private void record(int actualReadBytes) {
            if (actualReadBytes <= SIZE_TABLE[max(0, index - INDEX_DECREMENT)]) {
                // 缩容条件触发两次之后就进行缩容
                if (decreaseNow) {
                    index = max(index - INDEX_DECREMENT, minIndex);
                    nextReceiveBufferSize = SIZE_TABLE[index];
                    decreaseNow = false;
                } else {
                    decreaseNow = true;
                }
            } else if (actualReadBytes >= nextReceiveBufferSize) {
                // 扩容条件满足一次之后就进行扩容
                index = min(index + INDEX_INCREMENT, maxIndex);
                nextReceiveBufferSize = SIZE_TABLE[index];
                decreaseNow = false;
            }
        }

2.6 ByteBuf 的引用计数设计

Netty 为 ByteBuf 引入了引用计数的机制,在 ByteBuf 的整个设计体系中,所有的 ByteBuf 都会继承一个抽象类 AbstractReferenceCountedByteBuf , 它是对接口 ReferenceCounted 的实现。

image

public interface ReferenceCounted {
     int refCnt();
     ReferenceCounted retain();
     ReferenceCounted retain(int increment);
     boolean release();
     boolean release(int decrement);
}

每个 ByteBuf 的内部都维护了一个叫做 refCnt 的引用计数,我们可以通过 refCnt() 方法来获取 ByteBuf 当前的引用计数 refCnt。当 ByteBuf 在其他上下文中被引用的时候,我们需要通过 retain() 方法将 ByteBuf 的引用计数加 1。另外我们也可以通过 retain(int increment) 方法来指定 refCnt 增加的大小(increment)。

有对 ByteBuf 的引用那么就有对 ByteBuf 的释放,每当我们使用完 ByteBuf 的时候就需要手动调用 release() 方法将 ByteBuf 的引用计数减 1 。当引用计数 refCnt 变成 0 的时候,Netty 就会通过 deallocate 方法来释放 ByteBuf 所引用的内存资源。这时 release() 方法会返回 true , 如果 refCnt 还不为 0 ,那么就返回 false 。同样我们也可以通过 release(int decrement) 方法来指定 refCnt 减少多少(decrement)。

2.6.1 为什么要引入引用计数

”在其他上下文中引用 ByteBuf “ 是什么意思呢 ? 比如我们在线程 1 中创建了一个 ByteBuf,然后将这个 ByteBuf 丢给线程 2 进行处理,线程 2 又可能丢给线程 3, 而每个线程都有自己的上下文处理逻辑,比如对 ByteBuf 的处理,释放等操作。这样就使得 ByteBuf 在事实上形成了在多个线程上下文中被共享的情况。

面对这种情况我们就很难在一个单独的线程上下文中判断一个 ByteBuf 该不该被释放,比如线程 1 准备释放 ByteBuf 了,但是它可能正在被其他线程使用。所以这也是 Netty 为 ByteBuf 引入引用计数的重要原因,每当引用一次 ByteBuf 的时候就需要通过 retain() 方法将引用计数加 1, release() 释放的时候将引用计数减 1 ,当引用计数为 0 了,说明已经没有其他上下文引用 ByteBuf 了,这时 Netty 就可以释放它了。

另外相比于 JDK DirectByteBuffer 需要依赖 GC 机制来释放其背后引用的 Native Memory , Netty 更倾向于手动及时释放 DirectByteBuf 。因为 JDK DirectByteBuffer 的释放需要等到 GC 发生,由于 DirectByteBuffer 的对象实例所占的 JVM 堆内存太小了,所以一时很难触发 GC , 这就导致被引用的 Native Memory 的释放有了一定的延迟,严重的情况会越积越多,导致 OOM 。而且也会导致进程中对 DirectByteBuffer 的申请操作有非常大的延迟。

而 Netty 为了避免这些情况的出现,选择在每次使用完毕之后手动释放 Native Memory ,但是不依赖 JVM 的话,总会有内存泄露的情况,比如在使用完了 ByteBuf 却忘记调用 release() 方法来释放。

所以为了检测内存泄露的发生,这也是 Netty 为 ByteBuf 引入了引用计数的另一个原因,当 ByteBuf 不再被引用的时候,也就是没有任何强引用或者软引用的时候,如果此时发生 GC , 那么这个 ByteBuf 实例(位于 JVM 堆中)就需要被回收了,这时 Netty 就会检查这个 ByteBuf 的引用计数是否为 0 , 如果不为 0 ,说明我们忘记调用 release() 释放了,近而判断出这个 ByteBuf 发生了内存泄露。

在探测到内存泄露发生之后,后续 Netty 就会通过 reportLeak() 将内存泄露的相关信息以 error 的日志级别输出到日志中。

看到这里,大家可能不禁要问,不就是引入了一个小小的引用计数嘛,这有何难 ? 值得这里大书特书吗 ? 不就是在创建 ByteBuf 的时候将引用计数 refCnt 初始化为 1 , 每次在其他上下文引用的时候将 refCnt 加 1, 每次释放的时候再将 refCnt 减 1 吗 ?减到 0 的时候就释放 Native Memory ,太简单了吧~~

事实上 Netty 对引用计数的设计非常讲究,绝非如此简单,甚至有些复杂,其背后隐藏着大大的性能考究以及对复杂并发问题的全面考虑,在性能与线程安全问题之间的反复权衡。

2.6.2 引用计数的最初设计

所以为了理清关于引用计数的整个设计脉络,我们需要将版本回退到最初的起点 —— 4.1.16.Final 版本,来看一下原始的设计。

public abstract class AbstractReferenceCountedByteBuf extends AbstractByteBuf {
    // 原子更新 refCnt 的 Updater
    private static final AtomicIntegerFieldUpdater<AbstractReferenceCountedByteBuf> refCntUpdater =
            AtomicIntegerFieldUpdater.newUpdater(AbstractReferenceCountedByteBuf.class, "refCnt");
    // 引用计数,初始化为 1
    private volatile int refCnt;

    protected AbstractReferenceCountedByteBuf(int maxCapacity) {
        super(maxCapacity);
        // 引用计数初始化为 1
        refCntUpdater.set(this, 1);
    }

    // 引用计数增加 increment
    private ByteBuf retain0(int increment) {
        for (;;) {
            int refCnt = this.refCnt;
            // 每次 retain 的时候对引用计数加 1
            final int nextCnt = refCnt + increment;

            // Ensure we not resurrect (which means the refCnt was 0) and also that we encountered an overflow.
            if (nextCnt <= increment) {
                // 如果 refCnt 已经为 0 或者发生溢出,则抛异常
                throw new IllegalReferenceCountException(refCnt, increment);
            }
            // CAS 更新 refCnt
            if (refCntUpdater.compareAndSet(this, refCnt, nextCnt)) {
                break;
            }
        }
        return this;
    }

    // 引用计数减少 decrement
    private boolean release0(int decrement) {
        for (;;) {
            int refCnt = this.refCnt;
            if (refCnt < decrement) {
                // 引用的次数必须和释放的次数相等对应
                throw new IllegalReferenceCountException(refCnt, -decrement);
            }
            // 每次 release 引用计数减 1 
            // CAS 更新 refCnt
            if (refCntUpdater.compareAndSet(this, refCnt, refCnt - decrement)) {
                if (refCnt == decrement) {
                    // 如果引用计数为 0 ,则释放 Native Memory,并返回 true
                    deallocate();
                    return true;
                }
                // 引用计数不为 0 ,返回 false
                return false;
            }
        }
    }
}

在 4.1.16.Final 之前的版本设计中,确实和我们当初想象的一样,非常简单,创建 ByteBuf 的时候将 refCnt 初始化为 1。 每次引用 retain 的时候将引用计数加 1 ,每次释放 release 的时候将引用计数减 1,在一个 for 循环中通过 CAS 替换。当引用计数为 0 的时候,通过 deallocate() 释放 Native Memory。

2.6.3 引入指令级别上的优化

4.1.16.Final 的设计简洁清晰,在我们看来完全没有任何问题,但 Netty 对性能的考究完全没有因此止步,由于在 x86 架构下 XADD 指令的性能要高于 CMPXCHG 指令, compareAndSet 方法底层是通过 CMPXCHG 指令实现的,而 getAndAdd 方法底层是 XADD 指令。

所以在对性能极致的追求下,Netty 在 4.1.17.Final 版本中用 getAndAdd 方法来替换 compareAndSet 方法。

public abstract class AbstractReferenceCountedByteBuf extends AbstractByteBuf {

    private volatile int refCnt;

    protected AbstractReferenceCountedByteBuf(int maxCapacity) {
        super(maxCapacity);
        // 引用计数在初始的时候还是为 1 
        refCntUpdater.set(this, 1);
    }

    private ByteBuf retain0(final int increment) {
        // 相比于 compareAndSet 的实现,这里将 for 循环去掉
        // 并且每次是先对 refCnt 增加计数 increment
        int oldRef = refCntUpdater.getAndAdd(this, increment);
        // 增加完 refCnt 计数之后才去判断异常情况
        if (oldRef <= 0 || oldRef + increment < oldRef) {
            // Ensure we don't resurrect (which means the refCnt was 0) and also that we encountered an overflow.
            // 如果原来的 refCnt 已经为 0 或者 refCnt 溢出,则对 refCnt 进行回退,并抛出异常
            refCntUpdater.getAndAdd(this, -increment);
            throw new IllegalReferenceCountException(oldRef, increment);
        }
        return this;
    }

    private boolean release0(int decrement) {
        // 先对 refCnt 减少计数 decrement
        int oldRef = refCntUpdater.getAndAdd(this, -decrement);
        // 如果 refCnt 已经为 0 则进行 Native Memory 的释放
        if (oldRef == decrement) {
            deallocate();
            return true;
        } else if (oldRef < decrement || oldRef - decrement > oldRef) {
            // 如果释放次数大于 retain 次数 或者 refCnt 出现下溢
            // 则对 refCnt 进行回退,并抛出异常
            refCntUpdater.getAndAdd(this, decrement);
            throw new IllegalReferenceCountException(oldRef, decrement);
        }
        return false;
    }
}

在 4.1.16.Final 版本的实现中,Netty 是在一个 for 循环中,先对 retain 和 release 的异常情况进行校验,之后再通过 CAS 更新 refCnt。否则直接抛出 IllegalReferenceCountException。采用的是一种悲观更新引用计数的策略。

而在 4.1.17.Final 版本的实现中 , Netty 去掉了 for 循环,正好和 compareAndSet 的实现相反,而是先通过 getAndAdd 更新 refCnt,更新之后再来判断相关的异常情况,如果发现有异常,则进行回退,并抛出 IllegalReferenceCountException。采用的是一种乐观更新引用计数的策略。

比如在 retain 增加引用计数的时候,先对 refCnt 增加计数 increment,然后判断原来的引用计数 oldRef 是否已经为 0 或者 refCnt 是否发生溢出,如果是,则需要对 refCnt 的值进行回退,并抛异常。

在 release 减少引用计数的时候,先对 refCnt 减少计数 decrement,然后判断 release 的次数是否大于 retain 的次数防止 over-release ,以及 refCnt 是否发生下溢,如果是,则对 refCnt 的值进行回退,并抛异常。

2.6.4 并发安全问题的引入

在 4.1.17.Final 版本的设计中,我们对引用计数的 retain 以及 release 操作都要比 4.1.16.Final 版本的性能要高,虽然现在性能是高了,但是同时引入了新的并发问题。

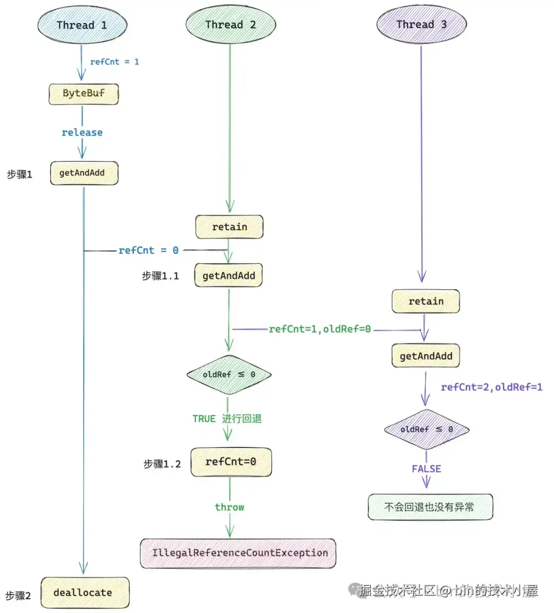
让我们先假设一个这样的场景,现在有一个 ByteBuf,它当前的 refCnt = 1 ,线程 1 对这个 ByteBuf 执行 release() 操作。

image

在 4.1.17.Final 的实现中,Netty 会首先通过 getAndAdd 将 refCnt 更新为 0 ,然后接着调用 deallocate() 方法释放 Native Memory ,很简单也很清晰是吧,让我们再加点并发复杂度上去。

现在我们在上图步骤一与步骤二之间插入一个线程 2 , 线程 2 对这个 ByteBuf 并发执行 retain() 方法。

image

在 4.1.17.Final 的实现中,线程 2 首先通过 getAndAdd 将 refCnt 从 0 更新为 1,紧接着线程 2 就会发现 refCnt 原来的值 oldRef 是等于 0 的,也就是说线程 2 在调用 retain() 的时候,ByteBuf 的引用计数已经为 0 了,并且线程 1 已经开始准备释放 Native Memory 了。

所以线程 2 需要再次调用 getAndAdd 方法将 refCnt 的值进行回退,从 1 再次回退到 0 ,最后抛出 IllegalReferenceCountException。这样的结果显然是正确的,也是符合语义的。毕竟不能对一个引用计数为 0 的 ByteBuf 调用 retain()

现在看来一切风平浪静,都是按照我们的设想有条不紊的进行,我们不妨再加点并发复杂度上去。在上图步骤 1.1 与步骤 1.2 之间在插入一个线程 3 , 线程 3 对这个 ByteBuf 再次并发执行 retain() 方法。

image

由于引用计数的更新(步骤 1.1)与引用计数的回退(步骤 1.2)这两个操作并不是一个原子操作,如果在这两个操作之间不巧插入了一个线程 3 ,线程 3 在并发执行 retain() 方法的时候,首先会通过 getAndAdd 将引用计数 refCnt 从 1 增加到 2 。

注意,此时线程 2 还没来得及回退 refCnt , 所以线程 3 此时看到的 refCnt 是 1 而不是 0

由于此时线程 3 看到的 oldRef 是 1 ,所以线程 3 成功调用 retain() 方法将 ByteBuf 的引用计数增加到了 2 ,并且不会回退也不会抛出异常。在线程 3 看来此时的 ByteBuf 完完全全是一个正常可以被使用的 ByteBuf。

紧接着线程 1 开始执行步骤 2 —— deallocate() 方法释放 Native Memory,此后线程 3 在访问这个 ByteBuf 的时候就有问题了,因为 Native Memory 已经被线程1 释放了。

2.6.5 在性能与并发安全之间的权衡

接下来 Netty 就需要在性能与并发安全之间进行权衡了,现在有两个选择,第一个选择是直接回滚到 4.1.16.Final 版本,放弃 XADD 指令带来的性能提升,之前的设计中采用的 CMPXCHG 指令虽然性能相对差一些,但是不会出现上述的并发安全问题。

因为 Netty 是在一个 for 循环中采用悲观的策略来更新引用计数,先是判断异常情况,然后在通过 CAS 来更新 refCnt。即使多个线程看到了 refCnt 的中间状态也没关系,因为接下来进行的 CAS 也会跟着失败。

比如上边例子中的线程 1 对 ByteBuf 进行 release 的时候,在线程 1 执行 CAS 将 refCnt 替换为 0 之前的这个间隙中,refCnt 是 1 ,如果在这个间隙中,线程 2 并发执行 retain 方法,此时线程 2 看到的 refCnt 确实为 1 ,它是一个中间状态,线程 2 执行 CAS 将 refCnt 替换为 2。

此时线程 1 执行 CAS 就会失败,但会在下一轮 for 循环中将 refCnt 替换为 1,这是完全符合引用计数语义的。

另外一种情况是线程 1 已经执行完 CAS 将 refCnt 替换为 0 ,这时候线程 2 去 retain ,由于 4.1.16.Final 版本中的设计是先检查异常后 CAS 替换,所以线程 2 首先会在 retain 方法中检查到 ByteBuf 的 refCnt 已经为 0 ,直接抛出 IllegalReferenceCountException,并不会执行 CAS 。这同样符合引用计数的语义,毕竟不能对一个引用计数已经为 0 的 ByteBuf 执行任何访问操作。

第二个选择是既要保留 XADD 指令带来的性能提升,也要解决 4.1.17.Final 版本中引入的并发安全问题。毫无疑问,Netty 最终选择的是这种方案。

在介绍 Netty 的精彩设计之前,我想我们还是应该在回顾下这个并发安全问题出现的根本原因是什么 ?

在 4.1.17.Final 版本的设计中,Netty 首先是通过 getAndAdd 方法先对 refCnt 的值进行更新,如果出现异常情况,在进行回滚。而更新,回滚的这两个操作并不是原子的,之间的中间状态会被其他线程看到。

比如,线程 2 看到了线程 1 的中间状态(refCnt = 0),于是将引用计数加到 1 , 在线程 2 进行回滚之前,这期间的中间状态(refCnt = 1,oldRef = 0)又被线程 3 看到了,于是线程 3 将引用计数增加到了 2 (refCnt = 2,oldRef = 1)。 此时线程 3 觉得这是一种正常的状态,但在线程 1 看来 refCnt 的值已经是 0 了,后续线程 1 就会释放 Native Memory ,这就出问题了。

问题的根本原因其实是这里的 refCnt 不同的值均代表不同的语义,比如对于线程 1 来说,通过 release 将 refCnt 减到了 0 ,这里的语义是 ByteBuf 已经不在被引用了,可以释放 Native Memory 。

随后线程 2 通过 retain 将 refCnt 加到了 1 ,这就把 ByteBuf 语义改变了,表示该 ByteBuf 在线程 2 中被引用了一次。最后线程 3 又通过 retain 将 refCnt 加到了 2 ,再一次改变了 ByteBuf 的语义。

只要用到 XADD 指令来实现引用计数的更新,那么就不可避免的出现上述并发更新 refCnt 的情况,关键是 refCnt 的值每一次被其他线程并发修改之后,ByteBuf 的语义就变了。这才是 4.1.17.Final 版本中的关键问题所在。

如果 Netty 想在同时享受 XADD 指令带来的性能提升之外,又要解决上述提到的并发安全问题,就要重新对引用计数进行设计。首先我们的要求是继续采用 XADD 指令来实现引用计数的更新,但这就会带来多线程并发修改所引起的 ByteBuf 语义改变。

既然多线程并发修改无法避免,那么我们能不能重新设计一下引用计数,让 ByteBuf 语义无论多线程怎么修改,它的语义始终保持不变。也就是说只要线程 1 将 refCnt 减到了 0 ,那么无论线程 2 和线程 3 怎么并发修改 refCnt,怎么增加 refCnt 的值,refCnt 等于 0 的这个语义始终保持不变呢 ?

2.6.6 奇偶设计的引入

这里 Netty 有一个极奇巧妙精彩的设计,引用计数的设计不再是逻辑意义上的 0 , 1 , 2 , 3 .....,而是分为了两大类,要么是偶数,要么是奇数。

  • 偶数代表的语义是 ByteBuf 的 refCnt 不为 0 ,也就是说只要一个 ByteBuf 还在被引用,那么它的 refCnt 就是一个偶数,具体被引用多少次,可以通过 refCnt >>> 1 来获取。

  • 奇数代表的语义是 ByteBuf 的 refCnt 等于 0 ,只要一个 ByteBuf 已经没有任何地方引用它了,那么它的 refCnt 就是一个奇数,其背后引用的 Native Memory 随后就会被释放。

ByteBuf 在初始化的时候,refCnt 不在是 1 而是被初始化为 2 (偶数),每次 retain 的时候不在是对 refCnt 加 1 而是加 2 (偶数步长),每次 release 的时候不再是对 refCnt 减 1 而是减 2 (同样是偶数步长)。这样一来,只要一个 ByteBuf 的引用计数为偶数,那么多线程无论怎么并发调用 retain 方法,引用计数还是一个偶数,语义仍然保持不变。

   public final int initialValue() {
        return 2;
    }

当一个 ByteBuf 被 release 到没有任何引用计数的时候,Netty 不在将 refCnt 设置为 0 而是设置为 1 (奇数),对于一个值为奇数的 refCnt,无论多线程怎么并发调用 retain 方法和 release 方法,引用计数还是一个奇数,ByteBuf 引用计数为 0 的这层语义一直会保持不变。

我们还是以上图中所展示的并发安全问题为例,在新的引用计数设计方案中,首先线程 1 对 ByteBuf 执行 release 方法,Netty 会将 refCnt 设置为 1 (奇数)。

线程 2 并发调用 retain 方法,通过 getAndAdd 将 refCnt 从 1 加到了 3 ,refCnt 仍然是一个奇数,按照奇数所表示的语义 —— ByteBuf 引用计数已经是 0 了,那么线程 2 就会在 retain 方法中抛出 IllegalReferenceCountException。

线程 3 并发调用 retain 方法,通过 getAndAdd 将 refCnt 从 3 加到了 5,看到了没 ,在新方案的设计中,无论多线程怎么并发执行 retain 方法,refCnt 的值一直都只会是一个奇数,随后线程 3 在 retain 方法中抛出 IllegalReferenceCountException。这完全符合引用计数的并发语义。

这个新的引用计数设计方案是在 4.1.32.Final 版本引入进来的,仅仅通过一个奇偶设计,就非常巧妙的解决了 4.1.17.Final 版本中存在的并发安全问题。现在新方案的核心设计要素我们已经清楚了,那么接下来笔者将以 4.1.56.Final 版本来为大家继续介绍下新方案的实现细节。

Netty 中的 ByteBuf 全部继承于 AbstractReferenceCountedByteBuf,在这个类中实现了所有对 ByteBuf 引用计数的操作,对于 ReferenceCounted 接口的实现就在这里。

public abstract class AbstractReferenceCountedByteBuf extends AbstractByteBuf {
    // 获取 refCnt 字段在 ByteBuf 对象内存中的偏移
    // 后续通过 Unsafe 对 refCnt 进行操作
    private static final long REFCNT_FIELD_OFFSET =
            ReferenceCountUpdater.getUnsafeOffset(AbstractReferenceCountedByteBuf.class, "refCnt");

    // 获取 refCnt 字段 的 AtomicFieldUpdater
    // 后续通过 AtomicFieldUpdater 来操作 refCnt 字段
    private static final AtomicIntegerFieldUpdater<AbstractReferenceCountedByteBuf> AIF_UPDATER =
            AtomicIntegerFieldUpdater.newUpdater(AbstractReferenceCountedByteBuf.class, "refCnt");

    // 创建 ReferenceCountUpdater,对于引用计数的所有操作最终都会代理到这个类中
    private static final ReferenceCountUpdater<AbstractReferenceCountedByteBuf> updater =
            new ReferenceCountUpdater<AbstractReferenceCountedByteBuf>() {
        @Override
        protected AtomicIntegerFieldUpdater<AbstractReferenceCountedByteBuf> updater() {
            // 通过 AtomicIntegerFieldUpdater 操作 refCnt 字段
            return AIF_UPDATER;
        }
        @Override
        protected long unsafeOffset() {
            // 通过 Unsafe 操作 refCnt 字段
            return REFCNT_FIELD_OFFSET;
        }
    };
    // ByteBuf 中的引用计数,初始为 2 (偶数)
    private volatile int refCnt = updater.initialValue();
}

其中定义了一个 refCnt 字段用于记录 ByteBuf 被引用的次数,由于采用了奇偶设计,在创建 ByteBuf 的时候,Netty 会将 refCnt 初始化为 2 (偶数),它的逻辑语义是该 ByteBuf 被引用一次。后续对 ByteBuf 执行 retain 就会对 refCnt 进行加 2 ,执行 release 就会对 refCnt 进行减 2 ,对于引用计数的单次操作都是以 2 为步长进行。

由于在 Netty 中除了 AbstractReferenceCountedByteBuf 这个专门用于实现 ByteBuf 的引用计数功能之外,还有一个更加通用的引用计数抽象类 AbstractReferenceCounted,它用于实现所有系统资源类的引用计数功能(ByteBuf 只是其中的一种内存资源)。

由于都是对引用计数的实现,所以在之前的版本中,这两个类中包含了很多重复的引用计数相关操作逻辑,所以 Netty 在 4.1.35.Final 版本中专门引入了一个 ReferenceCountUpdater 类,将所有引用计数的相关实现聚合在这里。

ReferenceCountUpdater 对于引用计数 refCnt 的操作有两种方式,一种是通过 AtomicFieldUpdater 来对 refCnt 进行操作,我们可以通过 updater() 获取到 refCnt 字段对应的 AtomicFieldUpdater。

另一种则是通过 Unsafe 来对 refCnt 进行操作,我们可以通过 unsafeOffset() 来获取到 refCnt 字段在 ByteBuf 实例对象内存中的偏移。

按理来说,我们采用一种方式就可以对 refCnt 进行访问或者更新了,那为什么 Netty 提供了两种方式呢 ?会显得有点多余吗 ?这个点大家可以先思考下为什么 ,后续在我们剖析到源码细节的时候笔者在为大家解答。

好了,下面我们正式开始介绍新版引用计数设计方案的具体实现细节,第一个问题,在新的设计方案中,我们如何获取 ByteBuf 的逻辑引用计数 ?

public abstract class ReferenceCountUpdater<T extends ReferenceCounted> {
    public final int initialValue() {
        // ByteBuf 引用计数初始化为 2
        return 2;
    }

    public final int refCnt(T instance) {
        // 通过 updater 获取 refCnt
        // 根据 refCnt 在  realRefCnt 中获取真实的引用计数
        return realRefCnt(updater().get(instance));
    }
    // 获取 ByteBuf 的逻辑引用计数
    private static int realRefCnt(int rawCnt) {
        // 奇偶判断
        return rawCnt != 2 && rawCnt != 4 && (rawCnt & 1) != 0 ? 0 : rawCnt >>> 1;
    }
}

由于采用了奇偶引用计数的设计,所以我们在获取逻辑引用计数的时候需要判断当前 rawCnt(refCnt)是奇数还是偶数,它们分别代表了不同的语义。

  • 如果 rawCnt 是奇数,则表示当前 ByteBuf 已经没有任何地方引用了,逻辑引用计数返回 0.

  • 如果 rawCnt 是偶数,则表示当前 ByteBuf 还有地方在引用,逻辑引用计数则为 rawCnt >>> 1

realRefCnt 函数其实就是简单的一个奇偶判断逻辑,但在它的实现中却体现出了 Netty 对性能的极致追求。比如,我们判断一个数是奇数还是偶数其实很简单,直接通过 rawCnt & 1 就可以判断,如果返回 0 表示 rawCnt 是一个偶数,如果返回 1 表示 rawCnt 是一个奇数。

但是我们看到 Netty 在奇偶判断条件的前面又加上了 rawCnt != 2 && rawCnt != 4 语句,这是干嘛的呢 ?

其实 Netty 这里是为了尽量用性能更高的 == 运算来代替 & 运算,但又不可能用 == 运算来枚举出所有的偶数值(也没这必要),所以只用 == 运算来判断在实际场景中经常出现的引用计数,一般经常出现的引用计数值为 2 或者 4 , 也就是说 ByteBuf 在大部分场景下只会被引用 1 次或者 2 次,对于这种高频出现的场景,Netty 用 == 运算来针对性优化,低频出现的场景就回退到 & 运算。

大部分性能优化的套路都是相同的,我们通常不能一上来就奢求一个大而全的针对全局的优化方案,这是不可能的,也是十分低效的。往往最有效的,可以立竿见影的优化方案都是针对局部热点进行专门优化。

对引用计数的设置也是一样,都需要考虑奇偶的转换,我们在 setRefCnt 方法中指定的参数 refCnt 表示逻辑上的引用计数 —— 0, 1 , 2 , 3 ....,但要设置到 ByteBuf 时,就需要对逻辑引用计数在乘以 2 ,让它始终是一个偶数。

    public final void setRefCnt(T instance, int refCnt) {
        updater().set(instance, refCnt > 0 ? refCnt << 1 : 1); // overflow OK here
    }

有了这些基础之后,我们下面就来看一下在新版本的 retain 方法设计中,Netty 是如何解决 4.1.17.Final 版本存在的并发安全问题。首先 Netty 对引用计数的奇偶设计对于用户来说是透明的。引用计数对于用户来说仍然是普通的自然数 —— 0, 1 , 2 , 3 ....

所以每当用户调用 retain 方法试图增加 ByteBuf 的引用计数时,通常是指定逻辑增加步长 —— increment(用户视角),而在具体的实现角度,Netty 会增加两倍的 increment (rawIncrement)到 refCnt 字段中。

    public final T retain(T instance) {
        // 引用计数逻辑上是加 1 ,但实际上是加 2 (实现角度)
        return retain0(instance, 1, 2);
    }

    public final T retain(T instance, int increment) {
        // all changes to the raw count are 2x the "real" change - overflow is OK
        // rawIncrement 始终是逻辑计数 increment 的两倍
        int rawIncrement = checkPositive(increment, "increment") << 1;
        // 将 rawIncrement 设置到 ByteBuf 的 refCnt 字段中
        return retain0(instance, increment, rawIncrement);
    }

    // rawIncrement = increment << 1
    // increment 表示引用计数的逻辑增长步长
    // rawIncrement 表示引用计数的实际增长步长
    private T retain0(T instance, final int increment, final int rawIncrement) {
        // 先通过 XADD 指令将  refCnt 的值加起来
        int oldRef = updater().getAndAdd(instance, rawIncrement);
        // 如果 oldRef 是一个奇数,也就是 ByteBuf 已经没有引用了,抛出异常
        if (oldRef != 2 && oldRef != 4 && (oldRef & 1) != 0) {
            // 如果 oldRef 已经是一个奇数了,无论多线程在这里怎么并发 retain ,都是一个奇数,这里都会抛出异常
            throw new IllegalReferenceCountException(0, increment);
        }
        // don't pass 0! 
        // refCnt 不可能为 0 ,只能是 1
        if ((oldRef <= 0 && oldRef + rawIncrement >= 0)
                || (oldRef >= 0 && oldRef + rawIncrement < oldRef)) {
            // 如果 refCnt 字段已经溢出,则进行回退,并抛异常
            updater().getAndAdd(instance, -rawIncrement);
            throw new IllegalReferenceCountException(realRefCnt(oldRef), increment);
        }
        return instance;
    }

首先新版本的 retain0 方法仍然保留了 4.1.17.Final 版本引入的 XADD 指令带来的性能优势,大致的处理逻辑也是类似的,一上来先通过 getAndAdd 方法将 refCnt 增加 rawIncrement,对于 retain(T instance) 来说这里直接加 2 。

然后判断原来的引用计数 oldRef 是否是一个奇数,如果是一个奇数,那么就表示 ByteBuf 已经没有任何引用了,逻辑引用计数早已经为 0 了,那么就抛出 IllegalReferenceCountException。

在引用计数为奇数的情况下,无论多线程怎么对 refCnt 并发加 2 ,refCnt 始终是一个奇数,最终都会抛出异常。解决并发安全问题的要点就在这里,一定要保证 retain 方法的并发执行不能改变原来的语义。

最后会判断一下 refCnt 字段是否发生溢出,如果溢出,则进行回退,并抛出异常。下面我们仍然以之前的并发场景为例,用一个具体的例子,来回味一下奇偶设计的精妙之处。

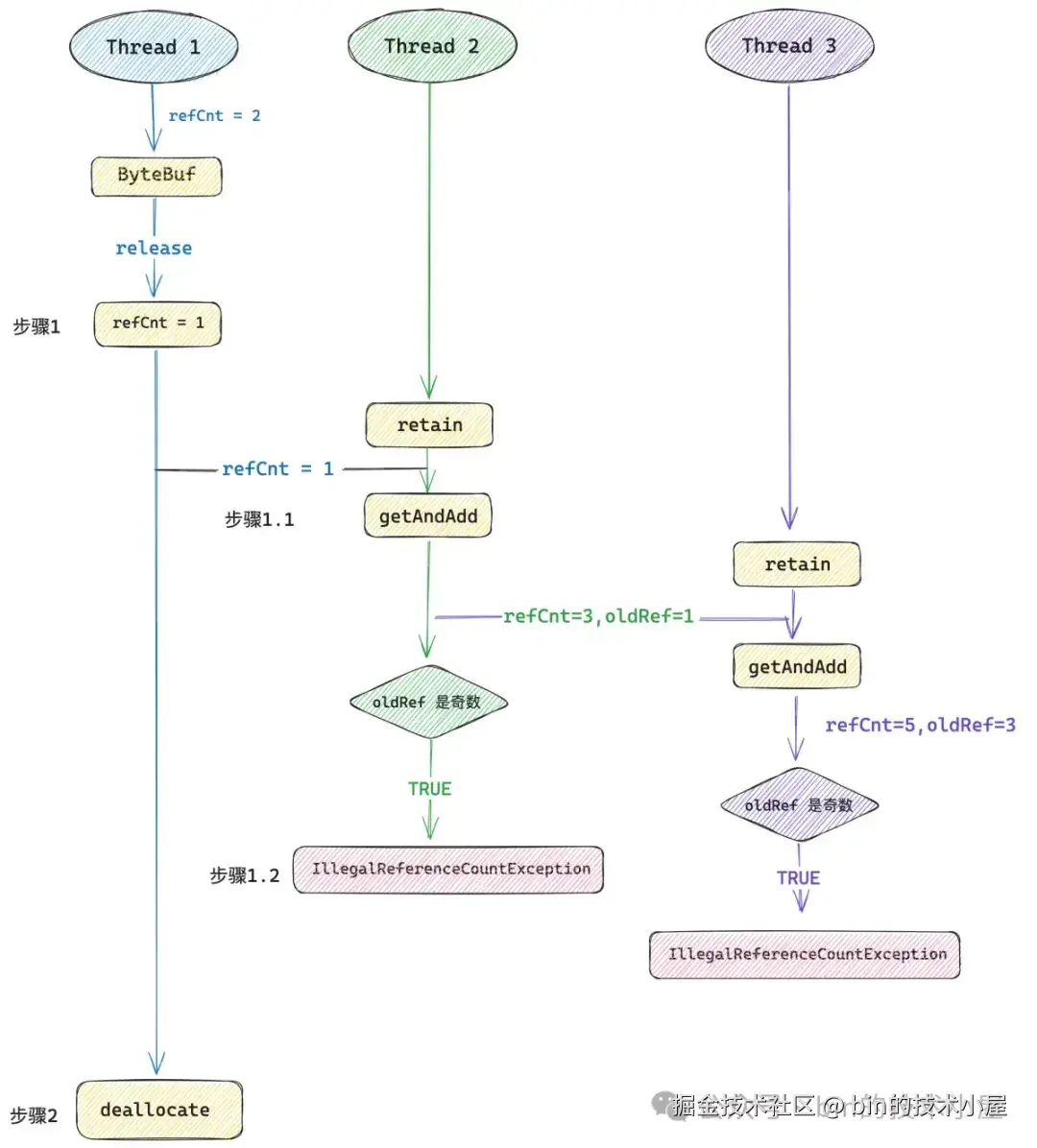
image

现在线程 1 对一个 refCnt 为 2 的 ByteBuf 执行 release 方法,这时 ByteBuf 的逻辑引用计数就为 0 了,对于一个没有任何引用的 ByteBuf 来说,新版的设计中它的 refCnt 只能是一个奇数,不能为 0 ,所以这里 Netty 会将 refCnt 设置为 1 。然后在步骤 2 中调用 deallocate 方法释放 Native Memory。

线程 2 在步骤 1 和步骤 2 之间插入进来对 ByteBuf 并发执行 retain 方法,这时线程 2 看到的 refCnt 是 1,然后通过 getAndAdd 将 refCnt 加到了 3 ,仍然是一个奇数,随后抛出 IllegalReferenceCountException 异常。

线程 3 在步骤 1.1 和步骤 1.2 之间插入进来再次对 ByteBuf 并发执行 retain 方法,这时线程 3 看到的 refCnt 是 3,然后通过 getAndAdd 将 refCnt 加到了 5 ,还是一个奇数,随后抛出 IllegalReferenceCountException 异常。

这样一来就保证了引用计数的并发语义 —— 只要一个 ByteBuf 没有任何引用的时候(refCnt = 1),其他线程无论怎么并发执行 retain 方法都会得到一个异常。

但是引用计数并发语义的保证不能单单只靠 retain 方法,它还需要与 release 方法相互配合协作才可以,所以为了并发语义的保证 , release 方法的设计就不能使用性能更高的 XADD 指令,而是要回退到 CMPXCHG 指令来实现。

为什么这么说呢 ?因为新版引用计数的设计采用的是奇偶实现,refCnt 为偶数表示 ByteBuf 还有引用,refCnt 为奇数表示 ByteBuf 已经没有任何引用了,可以安全释放 Native Memory 。对于一个 refCnt 已经为奇数的 ByteBuf 来说,无论多线程怎么并发执行 retain 方法,得到的 refCnt 仍然是一个奇数,最终都会抛出 IllegalReferenceCountException,这就是引用计数的并发语义 。

为了保证这一点,就需要在每次调用 retain ,release 方法的时候,以偶数步长来更新 refCnt,比如每一次调用 retain 方法就对 refCnt 加 2 ,每一次调用 release 方法就对 refCnt 减 2 。

但总有一个时刻,refCnt 会被减到 0 的对吧,在新版的奇偶设计中,refCnt 是不允许为 0 的,因为一旦 refCnt 被减到了 0 ,多线程并发执行 retain 之后,就会将 refCnt 再次加成了偶数,这又会出现并发问题。

而每一次调用 release 方法是对 refCnt 减 2 ,如果我们采用 XADD 指令实现 release 的话,回想一下 4.1.17.Final 版本中的设计,它首先进来是通过 getAndAdd 方法对 refCnt 减 2 ,这样一来,refCnt 就变成 0 了,就有并发安全问题了。所以我们需要通过 CMPXCHG 指令将 refCnt 更新为 1。

这里有的同学可能要问了,那可不可以先进行一下 if 判断,如果 refCnt 减 2 之后变为 0 了,我们在通过 getAndAdd 方法将 refCnt 更新为 1 (减一个奇数),这样一来不也可以利用上 XADD 指令的性能优势吗 ?

答案是不行的,因为 if 判断与 getAndAdd 更新这两个操作之间仍然不是原子的,多线程可以在这个间隙仍然有并发执行 retain 方法的可能,如下图所示:

image

在线程 1 执行 if 判断和 getAndAdd 更新这两个操作之间,线程 2 看到的 refCnt 其实 2 ,然后线程 2 会将 refCnt 加到 4 ,线程 3 紧接着会将 refCnt 增加到 6 ,在线程 2 和线程 3 看来这个 ByteBuf 完全是正常的,但是线程 1 马上就会释放 Native Memory 了。

而且采用这种设计的话,一会通过 getAndAdd 对 refCnt 减一个奇数,一会通过 getAndAdd 对 refCnt 加一个偶数,这样就把原本的奇偶设计搞乱掉了。

所以我们的设计目标是一定要保证在 ByteBuf 没有任何引用计数的时候,release 方法需要原子性的将 refCnt 更新为 1 。 因此必须采用 CMPXCHG 指令来实现而不能使用 XADD 指令。

再者说, CMPXCHG 指令是可以原子性的判断当前是否有并发情况的,如果有并发情况出现,CAS 就会失败,我们可以继续重试。但 XADD 指令却无法原子性的判断是否有并发情况,因为它每次都是先更新,后判断并发,这就不是原子的了。这一点,在下面的源码实现中会体现的特别明显

2.6.7 尽量避免内存屏障的开销

    public final boolean release(T instance) {
        // 第一次尝试采用 unSafe nonVolatile 的方式读取 refCnf 的值
        int rawCnt = nonVolatileRawCnt(instance);
        // 如果逻辑引用计数被减到 0 了,那么就通过 tryFinalRelease0 使用 CAS 将 refCnf 更新为 1
        // CAS 失败的话,则通过 retryRelease0 进行重试
        // 如果逻辑引用计数不为 0 ,则通过 nonFinalRelease0 将 refCnf 减 2
        return rawCnt == 2 ? tryFinalRelease0(instance, 2) || retryRelease0(instance, 1)
                : nonFinalRelease0(instance, 1, rawCnt, toLiveRealRefCnt(rawCnt, 1));
    }

这里有一个小的细节再次体现出 Netty 对于性能的极致追求,refCnt 字段在 ByteBuf 中被 Netty 申明为一个 volatile 字段。

private volatile int refCnt = updater.initialValue();

我们对 refCnt 的普通读写都是要走内存屏障的,但 Netty 在 release 方法中首次读取 refCnt 的值是采用 nonVolatile 的方式,不走内存屏障,直接读取 cache line,避免了屏障开销。

    private int nonVolatileRawCnt(T instance) {
        // 获取 REFCNT_FIELD_OFFSET
        final long offset = unsafeOffset();
        // 通过 UnSafe 的方式来访问 refCnt , 避免内存屏障的开销
        return offset != -1 ? PlatformDependent.getInt(instance, offset) : updater().get(instance);
    }

那有的同学可能要问了,如果读取 refCnt 的时候不走内存屏障的话,读取到的 refCnt 不就可能是一个错误的值吗 ?

事实上确实是这样的,但 Netty 不 care , 读到一个错误的值也无所谓,因为这里的引用计数采用了奇偶设计,我们在第一次读取引用计数的时候并不需要读取到一个精确的值,既然这样我们可以直接通过 UnSafe 来读取,还能剩下一笔内存屏障的开销。

那为什么不需要一个精确的值呢 ?因为如果原来的 refCnt 是一个奇数,那无论多线程怎么并发 retain ,最终得到的还是一个奇数,我们这里只需要知道 refCnt 是一个奇数就可以直接抛 IllegalReferenceCountException 了。具体读到的是一个 3 还是一个 5 其实都无所谓。

那如果原来的 refCnt 是一个偶数呢 ?其实也无所谓,我们可能读到一个正确的值也可能读到一个错误的值,如果恰好读到一个正确的值,那更好。如果读取到一个错误的值,也无所谓,因为我们后面是用 CAS 进行更新,这样的话 CAS 就会更新失败,我们只需要在一下轮 for 循环中更新正确就可以了。

如果读取到的 refCnt 恰好是 2 ,那就意味着本次 release 之后,ByteBuf 的逻辑引用计数就为 0 了,Netty 会通过 CAS 将 refCnt 更新为 1 。

   private boolean tryFinalRelease0(T instance, int expectRawCnt) {
        return updater().compareAndSet(instance, expectRawCnt, 1); // any odd number will work
    }

如果 CAS 更新失败,则表示此时有多线程可能并发对 ByteBuf 执行 retain 方法,逻辑引用计数此时可能就不为 0 了,针对这种并发情况,Netty 会在 retryRelease0 方法中进行重试,将 refCnt 减 2 。

    private boolean retryRelease0(T instance, int decrement) {
        for (;;) {
            // 采用 Volatile 的方式读取 refCnt
            int rawCnt = updater().get(instance), 
            // 获取逻辑引用计数,如果 refCnt 已经变为奇数,则抛出异常
            realCnt = toLiveRealRefCnt(rawCnt, decrement);
            // 如果执行完本次 release , 逻辑引用计数为 0
            if (decrement == realCnt) {
                // CAS 将 refCnt 更新为 1
                if (tryFinalRelease0(instance, rawCnt)) {
                    return true;
                }
            } else if (decrement < realCnt) {
                // 原来的逻辑引用计数 realCnt 大于 1(decrement)
                // 则通过 CAS 将 refCnt 减 2
                if (updater().compareAndSet(instance, rawCnt, rawCnt - (decrement << 1))) {
                    return false;
                }
            } else {
                // refCnt 字段如果发生溢出,则抛出异常
                throw new IllegalReferenceCountException(realCnt, -decrement);
            }
            // CAS 失败之后调用 yield
            // 减少无畏的竞争,否则所有线程在高并发情况下都在这里 CAS 失败
            Thread.yield(); 
        }
    }

从 retryRelease0 方法的实现中我们可以看出,CAS 是可以原子性的探测到是否有并发情况出现的,如果有并发情况,这里的所有 CAS 都会失败,随后会在下一轮 for 循环中将正确的值更新到 refCnt 中。这一点 ,XADD 指令是做不到的。

如果在进入 release 方法后,第一次读取的 refCnt 不是 2 ,那么就不能走上面的 tryFinalRelease0 逻辑,而是在 nonFinalRelease0 中通过 CAS 将 refCnt 的值减 2 。

   private boolean nonFinalRelease0(T instance, int decrement, int rawCnt, int realCnt) {
        if (decrement < realCnt
                && updater().compareAndSet(instance, rawCnt, rawCnt - (decrement << 1))) {
            // ByteBuf 的 rawCnt 减少 2 * decrement
            return false;
        }
        // CAS  失败则一直重试,如果引用计数已经为 0 ,那么抛出异常,不能再次 release
        return retryRelease0(instance, decrement);
    }

到这里,Netty 对引用计数的精彩设计,笔者就为大家完整的剖析完了,一共有四处非常精彩的优化设计,我们总结如下:

  1. 使用性能更优的 XADD 指令来替换 CMPXCHG 指令。

  2. 引用计数采用了奇偶设计,保证了并发语义。

  3. 采用性能更优的 == 运算来替换 & 运算。

  4. 能不走内存屏障就尽量不走内存屏障。

《聊一聊 Netty 数据搬运工 ByteBuf 体系的设计与实现(下)》