LangChain百万代码全解析:这个模型胃口很大!

613 阅读8分钟

你好呀,我是小智!

熟悉我的小伙伴们,一定看过我之前介绍Agent如何实现百万上下文RAG的那篇文章。不得不说AI发展真的是日新月异,这才没过多久,模型本身的上下文能力也来到了百万级别。

小智也是在苦思如何解决大模型代码库解析跨文件关联问题时,无意中在智谱AI 的大模型开放平台(bigmodel.cn)上发现了支持 1M 上下文(约 150-200 万汉字)的 GLM-4-Long。更没想到的是,模型一换,瞬间就解决了我好几天工程化都未能解决的麻烦!今天,就让我带大家一起看看,GLM-4-Long能力几何吧!

本文所有示例代码已上传github,有兴趣的小伙伴可以到文末自取。

小试牛刀,很懂《三体》恋爱脑云天明!

在谈论AI的代码解析能力之前,我们不妨先看一下它在处理自然语言文本方面的表现。为了测试GLM-4-Long的理解力,我决定让它尝试阅读并理解我最爱的科幻小说-94万字的《三体》

抽取概括能力

作为一个具有强大理解能力的模型,必须具备从复杂的文本中抽取出关键的信息,并进行总结。当一次性输入整本小说,模型能有怎样的表现呢?

我决定以《三体》中的恋爱脑云天明为例,我们可以让模型梳理出云天明的个人故事,并按照时间线进行概括。

结果分析:

  • 十分准确的,提取到了(危机纪元,广播纪元,银河纪元)三个阶段,并严格遵守了指令时间线梳理的要求
  • 正确梳理出来了云天明的个人故事时间线,标注出了关键事件节点。
  • 正确挖掘到了关键关联人物-程心,并找到了核心的关联事件
  • 对云天明总结也十分不错,虽然我对他的映像只有恋爱脑

上下文串联与推理能力

除了信息抽取,一个优秀的长文本大模型还需要具备强大的上下文串联与推理能力。假设我们提出一个极端的假设:如果僵尸吃掉了云天明的脑子,三体的故事将会怎么发展?通过这样的假设,模型可以根据已有的故事情节推测出后续的发展方向。

  • 假如僵尸吃掉了云天明的脑子,三体的故事将会怎么发展?

结果分析: 不得不说,相比时间抽取任务上的精彩表现,在通过长文本基础上进一步推理思考的任务中,模型表现得则没有那么惊艳。

  • 没有脱离大的故事框架,但把对宇宙的思考局限在了地球和三体上,这想象力完全不及大刘
  • 针对地球和三体世界的关系和交流方式上,存在一定误解,云天明并不是交流工具!
  • 总体来说,在如此长上下文得基础上,还具备基本的推理想象力,是值得进一步使用的模型

不仅能读小说,GLM-4-Long解析代码项目能力几何

用模型读小说,只是为了一探模型能力的究竟。真正能验证模型能力的,还得是真实的生产任务。接下来整活结束,让小智带领大家将GLM-4-Long用到代码开发中!

考虑到代码保密的要求,接下来小智将用LangChain代码用作示例演示。LangChain官网的AI助手是基于RAG实现的,现在既然我们拥有了超强上下文的能力,不如我们自己做一个。

准备工作,LangChain-Core代码一网打尽

RAG(检索增强生成)技术虽然强大,但在某些复杂的代码解析任务中,官方提供的LangChain助手并不能完全满足需求。因此,我们决定自己动手,利用GLM-4-Long打包整个项目的代码,并进行深度解析。

  • 首先我们需要将langchain-core代码整体打包到一个文本文档中,并标注好文件目录
import os

def integrate_python_files(directory, output_file, identifier='---'):
    # 确保输出文件是空的
    open(output_file, 'w', encoding='utf-8').close()
    
    # 遍历目录
    for root, dirs, files in os.walk(directory):
        for file in files:
            if file.endswith('.py'):
                # 构建文件的完整路径
                full_path = os.path.join(root, file)
                # 获取文件相对于主目录的相对路径
                relative_path = os.path.relpath(full_path, directory)
                # 读取文件内容
                with open(full_path, 'r', encoding='utf-8') as f:
                    file_content = f.read()
                
                # 写入输出文件
                with open(output_file, 'a', encoding='utf-8') as out_f:
                    # 添加标识符和文件的相对路径
                    out_f.write(f"{identifier} {relative_path}\n")
                    out_f.write(file_content)
                    out_f.write("\n")  # 添加一个空行作为分隔

# 调用函数
directory_path = 'langchain/libs/core/langchain_core'  # 替换为你的目录路径
output_file_path = 'integrated_code.txt'  # 替换为你的输出文件路径
integrate_python_files(directory_path, output_file_path, identifier='=======')

GLM-4-Long 轻松帮你打造 LangChain AI 助手

对于一个完整的项目,GLM-4-Long在没有额外文档的情况下,是否能准确理解并解析项目的功能和组件呢?我们将其应用于一个实际的代码项目,看看它能给出怎样的分析。

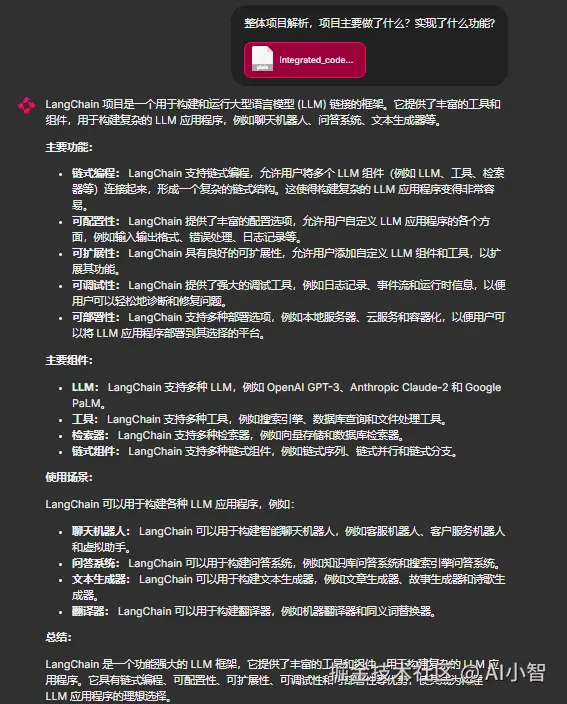
问题1、项目主要做了什么?实现了什么功能?

通过将项目代码输入GLM-4-Long,我们希望模型能够给出项目的整体概览,包括其主要功能和实现的目标。

结果分析:

  • 模型在没有文档情况下,只基于代码正确总结了LangChain的主要功能、主要组件、使用场景
  • 对于LangChain核心设计思想,链式编程等做了十分完善且正确的总结
  • 相关的使用场景的列举,也没有超出LangChain框架的范畴,并没有出现幻觉

问题2、概括LangChain核心组件和概念

LangChain是一个用于构建语言模型应用的框架,包含多个核心组件。我们让GLM-4-Long对这些组件进行概括,并解释它们在项目中的作用。

结果分析:

  • 模型一口气提取了32项LangChain对LLM开发核心概念的抽象
  • 未出现不存在的组件,没有出现幻觉
  • 针对组件的说明正确无误

问题3、请以代码方式输出经典的LCEL使用案例

在理解了项目和组件之后,我们进一步要求GLM-4-Long展示一个经典的LCEL( LangChain Expression Language)使用案例,以便读者更好地理解LangChain的应用场景。

结果分析:

  • 代码完整正确,且能正常运行,学过LangChain的小伙伴对这个demo肯定倍感亲切
  • 配套的案例说明,也能较好的说明LCEL语法概念及使用方式

问题4、上强度,通过Multi Query构建一个RAG案例,要求合并输出文档里的连续片段

在常规的解析任务之外,我们让GLM-4-Long处理一个高难度任务:通过Multi Query(多查询)构建一个RAG案例,并合并输出文档中的连续片段。这不仅测试了模型的理解能力,还考验了它的合成与输出能力。

结果分析:

  • 模型正确分析了用户的需求,并按需求正确输出了执行步骤分析
  • 基本正确的输出了执行RAG逻辑的相关代码,包括向量存储等
  • 没能正确提供加载RAG Chain的逻辑,而是直接幻觉出了加载RAG 模型

虽然没能正确完成高阶的代码开发案例,但在如此简单的提示下,模型的表现仍然不错。如果真的完成了需求,可能广大程序员朋友们真的得担心失业问题了。😄

总结

通过对《三体》的分析,我们可以看到GLM-4-Long在处理超长文本时,展现出卓越的信息抽取、上下文串联与推理能力。无论是概括复杂的故事情节,还是推理出假设情境下的故事发展,GLM-4-Long都表现得非常出色。

更为重要的是,GLM-4-Long在代码解析方面的能力令人印象深刻。它不仅能够理解项目代码的整体结构和功能,还能深入到具体的组件和应用案例中,提供详尽的分析与建议。这使得开发者在面对复杂的代码库时,可以更为高效地理解和改进代码。

回到文章主题,我想说有了GLM-4-Long,我再也不怕接手同事的💩山代码了🤣。

**本文代码示例:**github.com/q2wxec/lang…

**接口文档:**bigmodel.cn/dev/api#glm…

**体验中心:**bigmodel.cn/console/tri…