开源DevOps工具链管理:DevStream

678 阅读4分钟

DevStream:简化DevOps,加速创新- 精选真开源,释放新价值。

1.png

概览

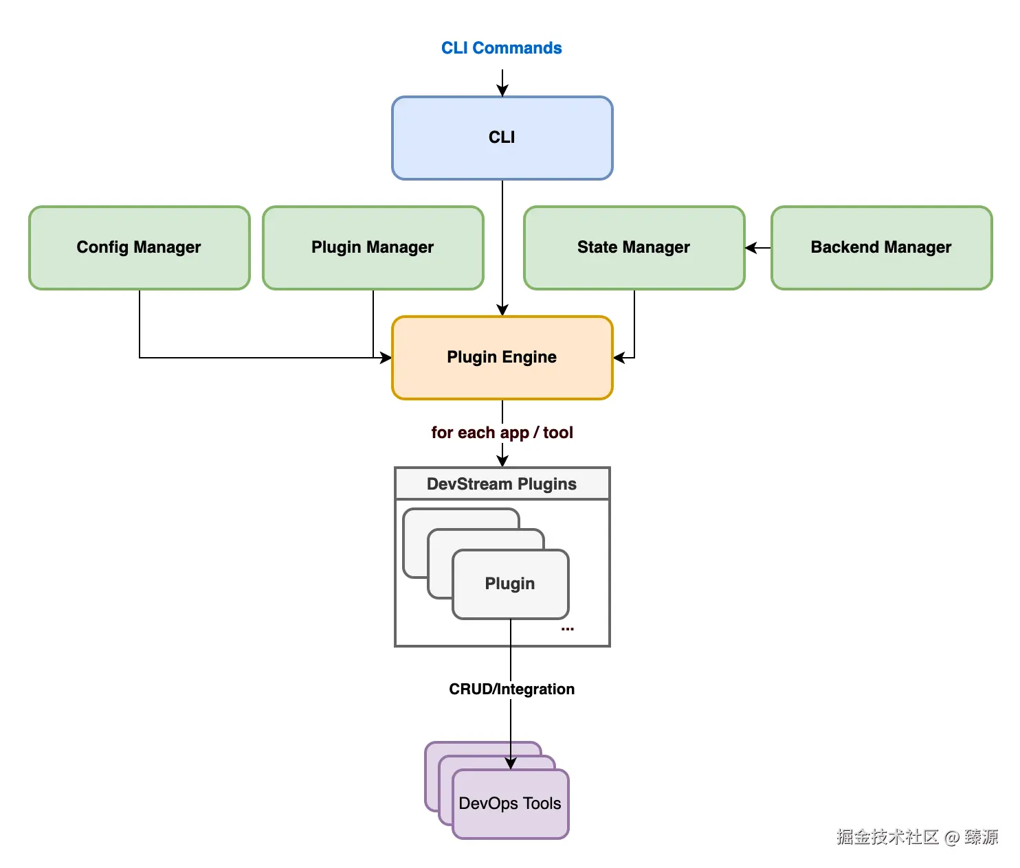
DevStream,一个开源的DevOps工具链管理器(DTM),由merico-dev团队精心打造,现已加入CNCF大家庭,并在devstream-io/devstream的新家继续其发展旅程。它的核心使命是简化开发者在构建、测试、部署和监控软件时的工作流程。通过提供一个集中化的解决方案,DevStream帮助团队以更高效、更协调的方式进行软件开发。

作为一个多功能集成平台,DevStream涵盖了从自动化工作流程的构建到安全漏洞的检测与修复,再到即时开发环境的快速搭建等关键环节。它还提供了代码审查和问题跟踪工具,以确保代码质量和团队协作的顺畅。此外,DevStream的AI辅助编码功能,能够显著提升开发效率,帮助开发者快速生成高质量的代码。通过这些功能,DevStream不仅提升了开发流程的自动化水平,也促进了团队成员之间的有效沟通和协作。

2.webp


主要功能

你可以进入官网阅览更多docs.devstream.io

自动化工作流

DevStream的自动化工作流功能允许用户通过图形化界面或YAML配置文件来定义复杂的工作流程。这些工作流程可以包括代码的拉取、构建、测试和部署等步骤,支持与多种CI/CD工具如Jenkins、GitLab CI等集成。用户可以设置触发条件,如代码提交或定时任务,实现自动化的持续集成和持续部署。

软件包托管与管理

DevStream提供了一个集中化的软件包仓库,支持多种包管理格式,如npm、Maven等。用户可以在这个平台上进行软件包的上传、下载、版本控制和依赖解析。DevStream还支持私有包的托管,确保团队内部软件包的安全性和私密性。

安全漏洞扫描与修复

DevStream集成了安全扫描工具,能够在代码提交或合并前自动检测潜在的安全问题。它会根据已知的安全漏洞数据库进行比对,并提供详细的漏洞报告和修复建议。此外,DevStream还支持与SAST、DAST等安全测试工具的集成,进一步增强软件的安全性。

即时开发环境

DevStream的即时开发环境功能支持一键式创建开发、测试或生产环境。用户可以根据自己的需求配置环境参数,DevStream会自动分配资源并部署所需的服务和应用。这大大简化了环境搭建的过程,缩短了项目启动时间。

AI辅助编码

利用GitHub Copilot等先进的AI工具,DevStream能够根据上下文自动补全代码,提供代码建议和优化方案。这不仅加快了编码速度,还有助于减少人为错误,提高代码质量。

代码审查与问题跟踪

DevStream内置了代码审查工具,支持对提交的代码进行同行评审,确保代码的质量和一致性。同时,它还提供了问题跟踪系统,允许团队成员记录、分配和解决项目中的问题,促进了团队的协作和沟通。


信息

截至发稿概况如下:

语言占比
Go95.1%
MakeFile4.9%

DevStream作为一个功能全面的DevOps工具链管理器,虽然为软件开发流程带来了极大的便利和效率提升,但在实际部署和使用过程中,用户可能会面临一些挑战。例如,自动化工作流的配置可能需要对现有开发流程进行深入理解和调整,以确保与DevStream的无缝集成。此外,随着项目规模的扩大,维护自动化脚本和工具链的复杂性也可能随之增加。

为了克服这些挑战,项目团队可以考虑提供更加详尽的文档和指南,帮助用户理解如何根据自己的特定需求定制和优化工作流。同时,提供易于使用的界面和工具,以简化自动化脚本的创建和维护过程。通过这种方式,即使是对于不熟悉DevOps工具链的新手用户,也能够快速上手并有效利用DevStream。

各位在使用 DevStream 的过程中是否发现了什么问题?或者对 DevStream 的功能有什么提议?热烈欢迎各位在评论区分享交流心得与见解!!!


声明:本文为辣码甄源原创,转载请标注"辣码甄源原创首发"并附带原文链接。