Gerrit + Zadig 主干开发主干发布最佳实践(含字节飞书案例)

262 阅读5分钟

cover.png

概述

一个完整的产品交付过程涉及到分支策略、团队的协作流程、基础设施建设等方方面面,有些团队交付效率之所以低下,往往是因为其中的某个环节出了短板,高效的协作需要结合项目所处的阶段产品交付的频率团队成员的习惯和素养等来制定适合自己团队的方案。

在团队日常协作过程中,选择一个合适的分支策略尤为重要,在此基础上团队角色之间的协作过程才可以被定义和执行,生产过程才能高效运转,从而产品功能才可高质量交付。

主流的分支策略有:

  • 主干开发,主干发布
  • 主干开发,分支发布
  • 分支开发,主干发布
  • GitFlow
  • ...

本文主要介绍“主干开发、主干发布”分支策略在 Zadig 上的实践过程。以下实践过程主要以 Gerrit 代码源为例,其他类型代码源比如 GitLab、GitHub、Gitee 同样适用。

什么是主干开发、主干发布

开发代码直接提交到主干分支,经过测试验证后,使用主干分支进行打版上线。

01.png

优势:

  • 分支管理简单
  • 开发易上手,操作简单,不易出错
  • 代码合并冲突少
  • 适合高频交付

成功关键点:

  • 主干分支时刻保持可发布的状态,开发自测阶段/CR 过程/主干分支验证过程需要严格把控
  • 未开发完成的功能代码,不能带入将要发布的版本里或者实现功能开关,将未完成的功能隐藏

团队协作流程详解

本地开发&自测 -> 提交 Pull Request 到 主干分支(main) -> 代码审查 & 合并代码 -> 手动验证功能/补充自动化测试用例 -> 基于主干分支交付版本

02.png

角色关键步骤
开发工程师0. 本地开发 & 自测
1. 更新自测环境,对改动进行验证
2. 针对自测环境,执行回归测试
开发工程师1. 提交代码到 主干分支
2. 自动触发 CI 验证
1. 持续集成检查:执行单元测试、静态代码检查等
2. 自动化回归测试:构建->部署->测试
开发工程师3. 代码审查->合并代码
测试开发/开发工程师4.1. 基于主干分支验证新功能和回归测试
1. 手动验证新功能、补充集成测试用例
2. 执行回归测试
4.2. Bugfix提交到主干
发布工程师5. 基于 主干 交付可靠版本

飞书基于 Zadig 的实践过程

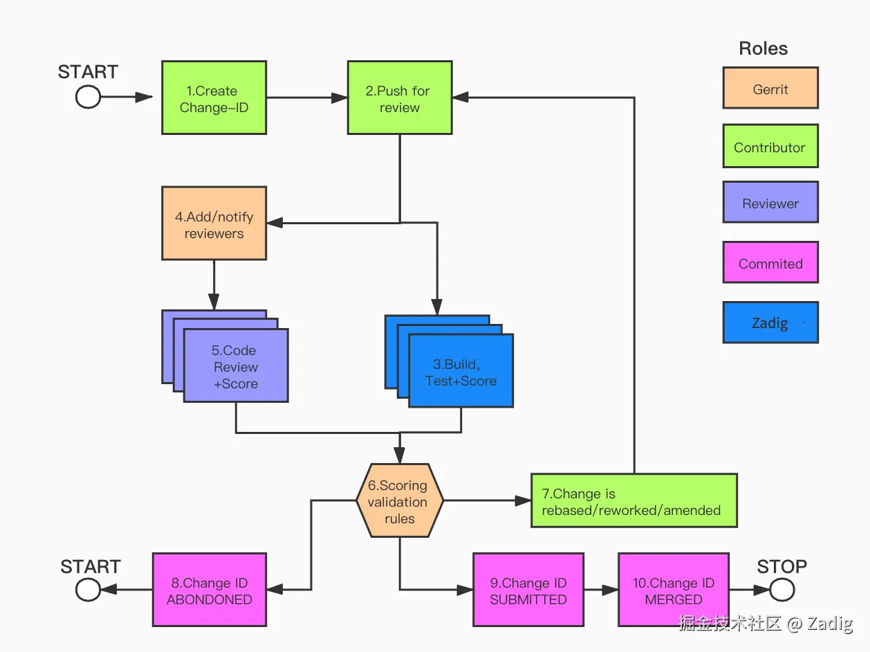
早期飞书的使用场景,其中一个团队有上百个微服务,服务定义使用原生的 K8s YAML 方式,使用 Gerrit 作为代码管理和人工审核工具来实现主干开发主干发布。具体过程如下:

03.png

  1. 提交代码变更:修改代码,提交 MR ,生成 change-id
  2. 人工审查:添加/通知代码审查人;审查人可以多次 submit 审查,通过一个 transection 提交,通过审查,可以打分 -2 到 2;
  3. 机器审查: 非阻塞式自动触发 Zadig 工作流执行验证:构建->部署->测试;
  4. 主干反馈: 工作流跑完后会发送 IM 通知,并执行 Gerrit 打分校验结果 score +1-1

系统可以配置审查规则,比如达到 2 分自动合并,自动化测试比较多的情况可以这样。

  1. 基于主干发布上线

飞书后续采用 GitLab 管理代码,关于 GitLab 的分支模型和更多实践可参考文档:字节跳动飞书为什么选择 Zadig 实现主干开发、主干发布 | 客户故事

Demo 演示实践

项目基本搭建过程

参考教程:如何使用 Gerrit + Zadig 实现产品级持续交付

更多配置

  1. 按需创建多个环境,具体参考 配置多套环境 | Zadig 文档
  2. 工作流配置 IM 通知:工作流 | Zadig 文档
  3. 多个服务共享构建:构建 | Zadig 文档

日常研发使用过程

开发工程师

  1. 代码提交并自动验证:提交代码 -> 在 Gerrit 上创建 Change -> 自动触发 Zadig 工作流的执行(构建 -> 动态选择空闲环境进行部署 -> 自动化测试 )

04.png

05.png

  1. 人工代码审查:Reviewer 使用 Gerrit 作为代码审查工具并打分,根据打分结果来判断代码是否可以合并

系统可以配置 rules,比如达到 2 分自动合并

测试开发工程师

  1. 在 Zadig 上配置管理测试脚本: 测试 | Zadig 文档
  2. 针对更新后的环境验证新功能,为新功能补充测试用例

发布工程师

  1. 基于主干已验证的代码进行版本发布
  2. 发布完成后执行工作流将所有环境中的服务版本与主干保持一致

项目/企业管理人员

查看企业项目整体的运行状况:数据概览 | Zadig 文档

分析项目各个环节的变化过程以及效能短板:效能洞察 | Zadig 文档

尾版.png

推荐阅读