
探索前端技术的无尽旅程从这里开始!每周精选前端领域的热门文章。
JS 文章推荐:如何在SVG绘制任意图形、NodeJS实验性API支持Typescript、全栈网络推送API指南、如何通过hack的方式提升Lighthouse评分HTML & CSS 文章推荐:CSS新的查询方式 -- 容器查询、CSS锚定语法实践指南工具推荐:如何利用cron在Linux中实现定时任务、SVG 绘制可视化工具 --svg-path-visualizer、利用canvas实现彩带效果 --canvas-confetti如果觉得有收获,欢迎大家点赞👍🏻订阅
JS 文章推荐
如何在 SVG 绘制任意图形
这篇文章讲述了如何在SVG中进行任意路径的变形动画。作者介绍了SVG路径的基本组成和转换方法,特别是如何将不同类型的绘图命令转换为三次贝塞尔曲线,以便进行动画处理。此外,还讨论了如何通过程序匹配不同路径的点数和结构,以实现两个路径之间的平滑变形。并提供了一个交互式示例来展示这些技术如何实际应用于SVG动画中。
衍生阅读:svg 中的动画标签
| 标签 | 说明 | 使用 GPU/CPU |
|---|---|---|
<animate> | 此标签用于基本的属性动画,如改变颜色、大小等 | CPU |
<animateColor> | 专门用于颜色动画,例如平滑地改变元素的颜色 | CPU |
<animateMotion> | 允许元素沿着路径移动 | GPU |
<animateTransform> | 用于动画化变换属性,如旋转、缩放和位移 | GPU |
<set> | 用于立即设置一个属性值,而不是创建一个动画序列 | CPU |
<discard> | 虽然不是严格意义上的动画标签,但用于控制元素何时应该被丢弃或停止显示 | - |
👉🏻原文链接:如何在 SVG 绘制任意图形
NodeJS 增加对TS支持
Node.js 添加了对 TypeScript 的实验性支持。初始实现通过设置实验性标志 --experimental-strip-types 来执行 TypeScript 文件。值得注意的是,NodeJS 对 TypeScript 的支持实现上,是将TypeScript 源代码转译为 JavaScript 源代码,并且在转义过程中不进行类型检查,类型将会被丢弃。关联PR
👉🏻原文链接:NodeJS 增加对TS支持
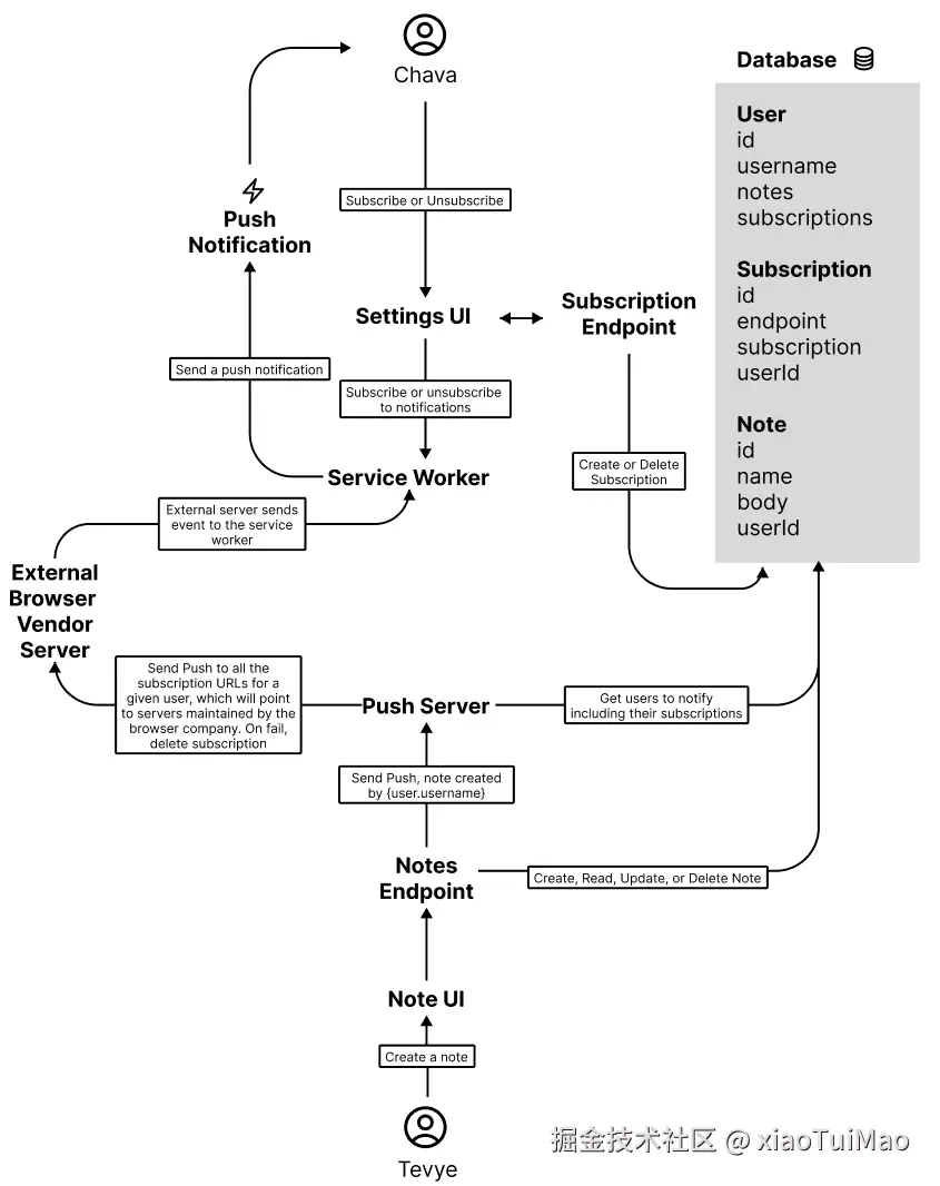
全栈网络推送 API 指南
这篇文章是关于如何在一个基于 remix.run的应用中实现完整的Web推送通知系统。详细介绍了创建一个支持推送通知的全栈Web应用的过程,包括 service worker 的设置、前端和后端的订阅管理,以及如何使用 Web 推送 API 和 service worker API 发送通知。文章包含了完整的开发指南和代码示例,帮助开发者从头开始构建或整合到现有的 Remix 应用中。
👉🏻原文链接:全栈网络推送 API 指南
如何通过 hack 的方式提升 Lighthouse 评分
文章探讨了 Google Lighthouse 如何计算其性能得分,每个指标在 Lighthouse 中的规则以及影响权重。在规则的基础上如何利用这些信息,通过 Hack 的手段影响 Lighthouse 的评分。
附:指标与权重
| Metric | Weighting (%) |
|---|---|
| Total Blocking Time | 30 |
| Cumulative Layout Shift | 25 |
| Largest Contentful Paint | 25 |
| First Contentful Paint | 10 |
| Speed Index | 10 |
CSS 文章推荐
CSS 容器查询
CSS 容器查询的主要思想是将一个元素注册为“容器”,并在容器元素满足特定条件时,对其他元素应用样式。例如:
.parent { container-name: hero-banner; container-type: inline-size; }
.child { display: flex; flex-direction: column; }
/* 当容器宽度大于 60ch 时应用下面的样式 */
@container hero-banner (width > 60ch) {
.child { flex-direction: row; }
}
👉🏻原文链接:CSS 容器查询
CSS 锚点定位入门指南
这篇文章介绍了 CSS 锚点定位(Anchoring API),包括其基本用法和两种主要方法:使用 anchor() 函数和 inset-area 语法。
总结如下:
- 锚点定位的基本概念:
- 锚点定位允许将一个元素的定位基于另一个元素,使用 CSS 的
anchor()函数和inset-area语法。
- 锚点定位允许将一个元素的定位基于另一个元素,使用 CSS 的
anchor-name和position-anchor属性:anchor-name用于定义一个元素的锚点名称。position-anchor用于将另一个元素的定位锚定到指定的anchor-name。
- 回退选项
position-try-options:- 提供多个回退选项,确保在视口中尽量保持元素可见。
- 选项包括
normal、contain和center等。
- 自定义回退选项
@position-try:- 可以定义多个尝试定位的策略,指定不同的定位方案和优先级。
注意,当前浏览器支持情况并不友好。
👉🏻原文链接:CSS 锚点定位入门指南
工具推荐
如何利用 cron 在Linux中实现定时任务
文章介绍了在Linux系统中如何使用cron和crontab进行任务计划。Cron是一个基于时间的作业调度程序,可用于定期执行命令或脚本。
| 能力 | 具体操作 |
|---|---|
| 创建cron作业 | 使用命令crontab -e编辑用户的crontab文件 |
| 管理cron作业 | 列出当前用户的cron作业crontab -l |
| 删除cron作业 | 使用命令crontab -r删除用户的crontab文件 |
| 设置系统级cron作业 | 直接编辑/etc/crontab文件添加作业 |
| 调试cron作业 | 检查cron作业日志,确认环境变量和路径设置 |
👉🏻原文链接:如何利用 cron 在Linux中实现定时任务
svg-path-visualizer
将绘制 SVG 的参数可视化,通过参数与绘制结果一一映射解析,帮助你快速了解 SVG path 语法对应的渲染表现。
👉🏻原文链接:svg-path-visualizer
canvas-confetti
🎉 浏览器中的高性能彩带动画。confetti 接受一个可选的对象。支持 Promise 时返回 Promise。不支持时返回 null。如果在 confetti 完成之前多次调用它,每次都会返回相同的 Promise。在内部,将重用同一个画布元素,继续现有的动画并添加新的彩屑。每次调用 confetti 返回的 Promise 一旦所有动画完成就会被解析。
👉🏻原文链接:canvas-confetti