秋招找工作,AI帮你一键评估简历!

253 阅读2分钟

如果你想找到一份满意的实习,但是却还没开始准备,那你一定要看看AI工具,为找工作、找实习量身打造,从简历优化到模拟面试,每一步都能帮你搞定。

下面就和大家分享,如何使用AI的求职功能,帮助我们得到心仪的岗位。

image.png

简历评估

只需要上传一份你的简历,可以不需要写的很完善,因为AI会帮你分析简历中需要优化的地方。

简历优化

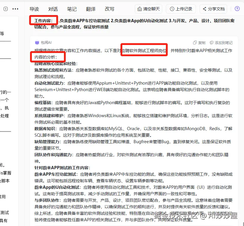
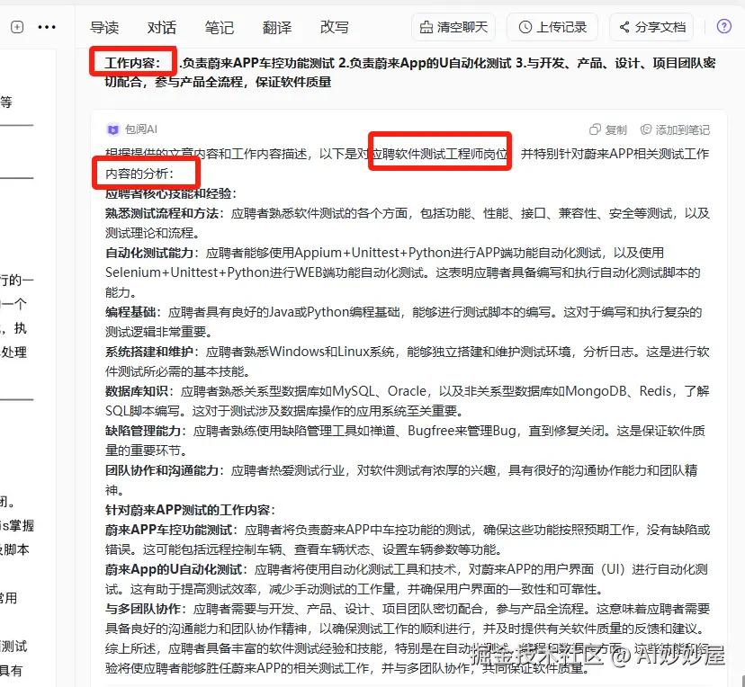
先找到你想要投递的岗位,提取岗位JD的信息,看它的岗位职责是什么,需要具备哪些专业技能。

假如这是你想投递的岗位

我们把岗位JD告诉AI,让AI根据这些岗位职责和要求,结合自己的简历内容来进行简历优化

看看优化前后的对比。

AI能够很好地分析岗位JD的内容,与简历结合起来,将求职者简历中的能力与经验优化,与岗位要求更加匹配,这加大了求职者简历筛选的通过率,增加了获得面试的机会。

面试模拟

简历通过后,下一步就是要准备面试了。有些人非常害怕面试,归根结底就是没有好好准备,不知道从哪入手,该怎么准备。

那么,应该如何利用AI工具帮助我们准备面试呢。

我们首先让AI分析一下该岗位的职责及要求,任职这一岗位应该具备什么样的能力。它会根据岗位JD的内容,按不同的能力要求进行分类,清楚直观地告诉求职者,面试准备应该从哪方面着手。

根据招聘者的岗位要求,面试官在进行面试时可能会提哪些问题,还会根据你的项目经历或者实习经历进行提问,以及一些面试时通常都会问到的基础问题。这些问题AI都可以帮你提前预测好,那我们根据这些问题进行面试的准备,在面试时一定可以表现得很出色。

然后让AI工具,结合自身的简历,回答每一个问题。

最后,我们让它来一段简单的模拟面试过程

对求职者简历上的内容,都可以在AI工具上进行模拟面试,获取可能的面试问题,寻求面试问题的答案。

好好利用AI工具,相信各位求职者都能找到一个满意的工作。