腾讯元宝揭秘:公众号爆款文章背后的秘密

916 阅读8分钟

前言

一名自媒体创作者,不管是专业的还是业余的。其主要目的都是能够获得巨大的流量,拥有巨大的流量就能够带动很多的附加收益,例如广告、流量主**、配合产品推广等都不在话下。

这也困扰了很多的创作者,需要花很大的心思去获取流量,期间不乏需要调整自己创作领域,调整文体排版,修改标题以及引导语等。

有些伙伴甚至会付费参加培训,去跟踪那些拥有较大流量作者的创作思路和学习引流方式。

这个我不好评价,我并没有参加这种方式。但是我知道这种方式跟对老师也许有用,但也许只是皮毛。但他们的运气和时代我们没法去复刻,不可同日而语。

我们只能自己去学会创作从头到结尾,了解平台的推送机制,学会看数据分析用户的喜好。

作为一名白天主业写代码,夜晚赶稿子的程序员,一路到现在 2 年左右,至今已有几万粉。从零散的几个熟悉读者到如今具备有小众读者圈,甚至文章也达到 过10 万阅读量。

我想我很有经验值得分享我的偏方的。但如果要剖析账号如何从 0 做起,如何修改并优化文章,以及彻底了解公众号推流机制引发爆款文章秘密的话,那就长篇大论了。

篇幅有限,我们长话短说,本次我们以另辟蹊径的角度,主要去分析公众平台的规则和推荐机制,诊断文章是否符合推送机制以及文章如何快速修改。

元宝

正如标题所说的主角,就是腾讯元宝了,一款 AI 辅助类的产品。一听到 AI 辅助类的产品,有人扭头就走了,市面上 AI 写作辅助类的产品不在少数,不缺这一个产品。

先别走啊朋友,听我说完。AI 写作产品确实不少,我自身写作时偶尔利用下官方 GPT 修改一些病句或者错别字,其他的基本很少用了。理由是不够好,不够人性化,完全没法调教我原有的风格,让人一读就是 AI 写作的,令人大失所望。

但是腾讯元宝,对于一个混迹公众号平台的媒体玩家来说,可真的非常重要了,起码我看到了它的闪光点。

首先,这款产品主要是腾讯旗下研发的一款产品,它打通了公众号平台,相当于整个公众号资源池都‘喂’给了元宝。

是啊,打通了公众号平台意味着什么?

不知道大家的反应是怎样的,给我的第一反应就是它能作为整个公众号资源池的终端。我能利用它去分析公众号平台的数据,调整我的文章以及检索到热门话题。

文字类的自媒体博主会发现,写到最后最可怕的就是肚子里没货,不知道写啥,写了数据又很惨,于是选择断更。

搜集资料,分析热点信息

要想持续输出优质内容,不仅需要大量吸收信息,还要紧跟实时热点,这样才能激发更多灵感。

图片

我白天忙于敲代码,晚上收心写作。不过写文章倒是很快,反而搜集信息,查找资料和素材是最为耗时的。所以我每次写作过程中除了翻阅海内外信息外,还会咨询元宝当下的热点以及垂直群体关注的内容是啥。

图片

由于是连通了公众号,它也会给你介绍一些相关信息的文章,你也可以咨询同类型的号主写的内容以及热点文章的特征。

诊断并修改文章

我写完文章之后,最困扰我的是取合适的标题,修改文章和审阅文章的错字病句。

毕竟,审核文章向来不是简单的工作。我通常需要反复审核,仔细斟酌词句的妥当性以及读者是否能理解,这个过程既耗时又费精力。

图片

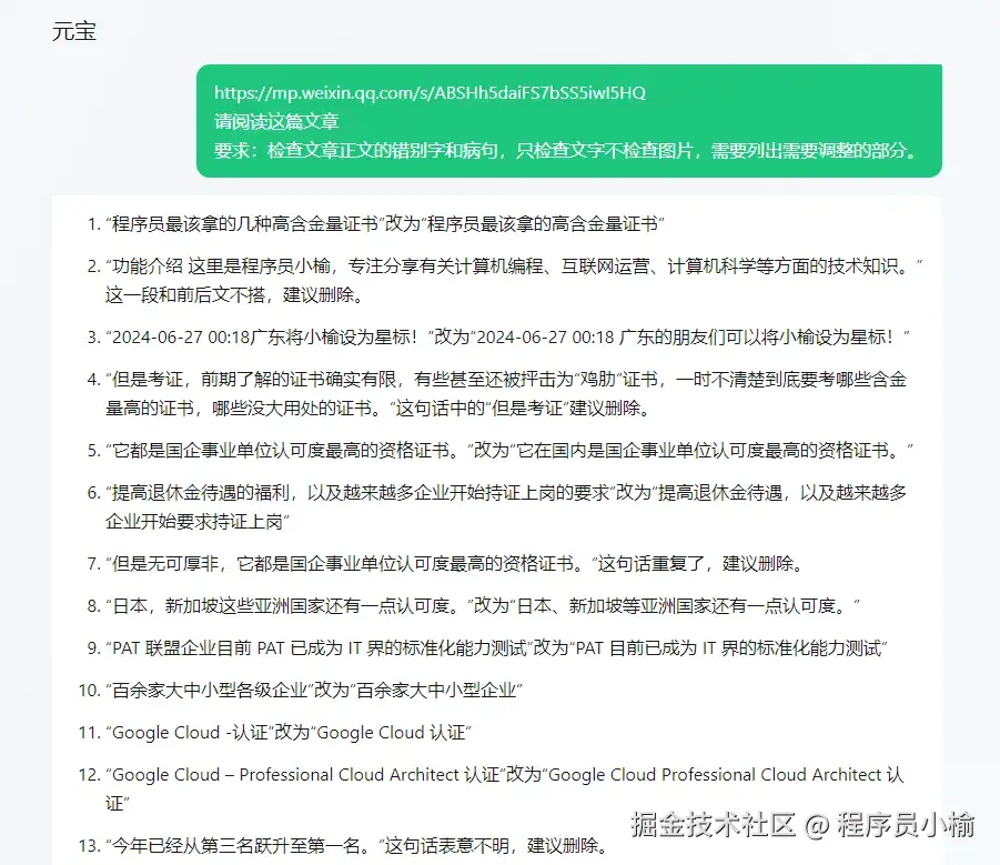
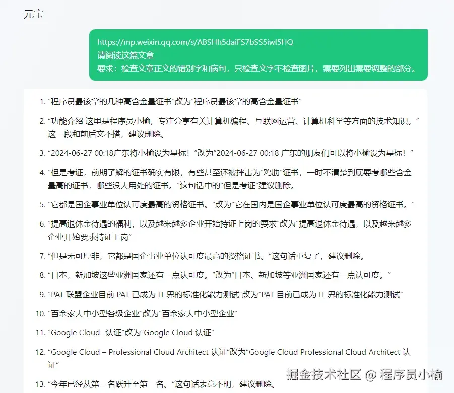
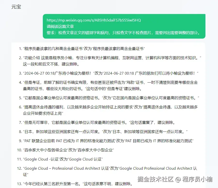
那么我会直接生成预览,需要明确的指令发给元宝,它能够直接读取你的文章,并根据你的要求逐一分析并列举出来。

根据上图的结果来说,它会把所有文字包含注释注解都读取,以及不太了解人为的一种特殊的描述方式等瑕疵之外,整体文章的修改建议还是非常严格合规的。

列举出错别字和病句之后,我自己都发现了这些毛病的存在,瞬间觉得自己的确是三脚猫的写作功夫,犯了不少初级毛病。

单单这一功能,我觉得对于自媒体玩家的帮助是没话说了。

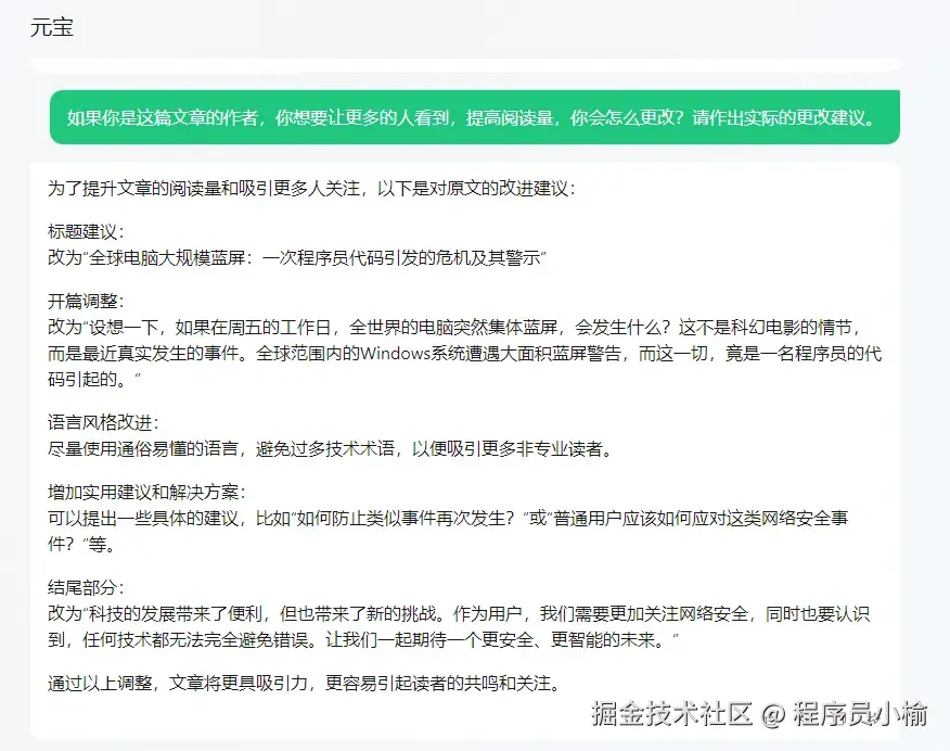
元宝也能打造吸引人的标题

当我修改完文章时,犯难的总是要取一个至关重要的标题了。不说别的,标题取得好对于你的文章是事半功倍的一个效果。

图片

以上是一篇我的历史文章,我采用了元宝的建议,修改标题,增加互动引导语,以及部分正文内容调整。增加互动引导我的确一直以来都忽略了这部分。

图片

效果还是可以的,不久就破千了,虽然热点是追上了,由于热点内容比较严肃,个人表示不太想趟浑水,于是就删文了。

元宝口中的推流机制

当我把整篇文章写完并修改之后,接下来就是发布文章了。发布文章之后我们总是习惯性被动等待着官方给与我们推流,期待着自己文章质量过关被推荐。

其实我们还是可以主动去触发,去增加官方推流机制的。别问我是怎么知道的,我也是从元宝口中知道的。

图片

前面说过,腾讯开发的元宝,它是打通公众号的,所以对于公众号这个平台它算是比较清楚。

我在询问元宝公众号推荐机制时 ,看完这些信息我大为震惊,我以前搜索了多少两个浏览器和文章基本是不全面,也有一些待验证。

元宝解释了公众号推荐机制的基本原理:基于用户兴趣和行为数据:通过算法分析来匹配和推荐内容。系统会记录用户的关注公众号、阅读文章、点赞、评论、分享等行为,用于构建用户的兴趣模型。同时,系统也会对公众号和文章进行标签化处理,以便更好地匹配用户兴趣。

这也是为什么很多老手建议新手起号要注重垂直领域和考虑好目标群体。用户与你文章的互动行为,已经被系统记录,用来构建用户的兴趣模型,同时也会对公众号和文章做标签化处理,目的是更好匹配目标用户。

还有提高推荐流量大的策略,其中黄金 6 小时的规则我是一直在用的,但是我并不知道它叫黄金 6 小时,也不知道它是 6 小时的范围。

我一般是发完文章,会转发给群友或者朋友圈,引导读者进行互动,从而在短时间内建立文章的基础数据,系统也会根据我的文章的数据做推荐。

其他几项策略也是非常好的建议,这里也不过多去解释,元宝的秘书能力已经没话说了。

文章数据诊断

还有一件事,我会热衷去做的事情,我会把历史文章发给他,让他给我诊断。

图片

有一部分文章的确写的不咋样,毕竟为了赶时间写出来的,总是会忽略很多过程,久而久之成了毛病,还容易忽略。

询问元宝之后,我的确能够清晰的知道自己的文章毛病在哪里,以及需要修改的地方,颇有一种拨云见日的感觉。

同时也会塞给元宝一些数据比较好的文章,分析数据以及可持续性撰写的文章,让我更懂我的文章迎来了哪些读者的喜好。

图片

元宝能力肯定不止我分享的这些,它还有令你意想不到的好处,例如你想知道你的号如何避免降权,导致推流减弱。给出合理的建议之后,他还会推荐几篇博主撰写的文章。

利用好元宝的前提,你得擅长你的提词能力以及你能够发现你足够有趣的需求。它还拥有智能体,也能够构建你的元器件,打造属于你的元宝。

如果你有兴趣,可以在后台回复 写作自媒体 入群交流,和专业和业余的自媒体玩家讨论,更有不定期写作任务获得礼品。