SpringSecurity入门

143 阅读11分钟

权限框架

权限管理是所有后台系统的都会涉及的一个重要组成部分,主要目的是对不同的人访问资源进行权限的控制,避免因权限控制缺失或操作不当引发的风险问题,如操作错误,隐私数据泄露等问题。

那么如何在项目中实现权限呢?我们下面列举以下几个方案:

方案一:使用权限框架shiro

Shiro是apache旗下一个开源框架,它将软件系统的安全认证相关的功能抽取出来,实现用户身份 认证,权限授权、加密、会话管理等功能,组成了一个通用的安全认证框架。Shiro最大的特点是 不跟任何的框架或者容器捆绑,可以独立运行。

如果我们项目,没有使用到Spring框架,可以考虑使用Shiro。Shiro在小项目使用比较常见。

Shiro 最大的问题在于和 Spring 家族的产品进行整合时较为不便。在Spring Boot 推出的很长一段时间里,Shiro 都没有提供相应的 starter,后来虽然有一个 shiro-spring-boot-web-starter 出来,但配置并没有简化多少。所以在 Spring Boot/Spring Cloud 技术栈的微服务项目中,Shiro 几乎不存在优势。

方案二:使用权限框架Spring Security Spring Security是一个功能强大且高度可定制的,主要负责为Java程序提供声明式的身份验证和访问控制的安全框架。其前身是Acegi Security,后来被收纳为Spring的一个子项目,并更名为了Spring Security。

优点:

Spring Security基于Spring开发,所以Spring Security与Spring更契合;

Spring Security功能比Shiro更加强大,尤其是在安全防护方面;

Spring Security社区资源比Shiro更加丰富;

Spring Boot/Spring Cloud环境中,更容易集成Spring Security;

Spring Security 具备良好的扩展性,可以满足自定义的要求;

Spring Security对 OAuth2框架支持很好,而Shiro则对 OAuth2 支持不够。

方案三:使用拦截器(过滤器) + JWT实现地址鉴权

方案四:使用AOP实现方法鉴权

SpringSecurity

Spring Security 是 Spring家族中的一个安全管理框架。相比与另外一个安全框架Shiro,它提供了更丰富的功能,社区资源也比Shiro丰富。

一般来说中大型的项目都是使用SpringSecurity来做安全框架。小项目有Shiro的比较多,因为相比与SpringSecurity,Shiro的上手更加的简单。

SpringSecurity入门

首先创建空SpringBoot工程,暂时不用配置application.yml,在目录下写controller接口代码如下:

image.png 接着在pom.xml引入依赖(注意我这里用的SpringBoot版本是2.7.4,下面的依赖版本根据SpringBoot进行调整):

<dependency>
  <groupId>org.springframework.boot</groupId>
  <artifactId>spring-boot-starter-security</artifactId>
</dependency>

接着启动工程,浏览器输入 http://localhost:8080/hello 这时会自动跳转到一个默认登陆页面,这是springsecurity默认的需要认证 image.png 默认用户名是user,密码会输出在控制台。

image.png 在浏览器输入 http://localhost:8080/logout 退出登录。

认证

分析

我们在入门案例中,其实已经是一个非常简单的认证,但是用户名是写死的,密码也需要从控制台查看,很显然实际中并不能这么做。下面的学习中,我们来实现基于内存模型的认证以及用户的自定义认证,密码加密等内容。

基于内存模型实现认证

修改配置类 SecurityConfig,添加两个bean的配置 image.png Spring Security 提供了一个 UserDetails 的实现类 User,用于用户信息的实例表示。另外,User 提供 Builder 模式的对象构建方式。

再次测试,输入用户名 user 密码123456

BCrypt密码加密

明文密码肯定不安全,所以我们需要实现一个更安全的加密方式BCrypt。

BCrypt就是一款加密工具,可以比较方便地实现数据的加密工作。也可以简单理解为它内部自己实现了随机加盐处理。例如,使用MD5加密,每次加密后的密文其实都是一样的,这样就方便了MD5通过大数据的方式进行破解。 BCrypt生成的密文长度是60,而MD5的长度是32。

我们现在随便找个类,写个main方法测试一下

image.png 测试结果:

$2a$10$.TQs7isXCVnhDJipKQz4EejnXWwhjy/cIPSsNkIZZCm/HXg7Afeku

注意图片中的BCrypt.gensalt()是随机盐

BCrypt提供了一个方法,用于验证密码是否正确。

boolean checkpw = BCrypt.checkpw("000000", "$2a$10$.TQs7isXCVnhDJipKQz4EejnXWwhjy/cIPSsNkIZZCm/HXg7Afeku");
System.out.println(checkpw);

接下来把这个BCrypt加入到SecurityConfig中

image.png 再测试,输入用户名user 密码000000

基于JDBC数据库实现认证

在Spring Security框架中提供了一个UserDetailsService 接口,它的主要作用是提供用户详细信息。具体来说,当用户尝试进行身份验证时,UserDetailsService 会被调用,以获取与用户相关的详细信息。这些详细信息包括用户的用户名、密码、角色等

我们可以简单改造之前的代码,来快速熟悉一下UserDetailsService

执行流程如下:

image-20231019175022001.png

新创建一个UserDetailsServiceImpl,让它实现UserDetailsService ,代码如下

image.png

  • 当前对象需要让spring容器管理,所以在类上添加注解@Component
  • 大家注意一下loadUserByUsername方法的返回值,叫做UserDetails,这也是框架给提供了保存用户的类,并且也是一个接口,如果我们有自定义的用户信息存储,可以实现这个接口,我们后边会详细讲解

既然以上能使用这个类来查询用户信息,那么我们之前在SecurityConfig中定义的用户信息,可以注释掉了,如下:

image.png

当然我们最终不能把用户静态的定义在代码中的,我们需要到数据库去查询用户,我们可以直接使用我们项目中的用户表,实现的步骤如下:

  • 导入相关依赖(数据库、mybaits、lombok等)
  • 添加配置:连接数据库、mybatis配置等(application.yml)
  • 编写实体类和mapper
  • 改造UserDetailsServiceImpl(用户从数据库中获取)
  1. pom 文件添加依赖
<dependency>
    <groupId>com.alibaba</groupId>
    <artifactId>druid-spring-boot-starter</artifactId>
    <version>1.2.1</version>
</dependency>
<dependency>
    <groupId>org.mybatis.spring.boot</groupId>
    <artifactId>mybatis-spring-boot-starter</artifactId>
    <version>2.2.0</version>
</dependency>
<!--MySQL支持-->
<dependency>
    <groupId>mysql</groupId>
    <artifactId>mysql-connector-java</artifactId>
    <version>8.0.19</version>
</dependency>
  1. application.yml添加数据库相关配置
#服务配置
server:
  #端口
  port: 8080
spring:
  application:
    name: springsecurity-demo
  #数据源配置
  datasource:
    druid:
      driver-class-name: com.mysql.jdbc.Driver
      url: jdbc:mysql://192.168.200.146:3306/security_db?useUnicode=true&characterEncoding=utf8&serverTimezone=Asia/Shanghai
      username: root
      password: heima123
# MyBatis配置
mybatis:
  #mapper配置文件
  mapper-locations: classpath*:mapper*/*Mapper.xml
  type-aliases-package: com.itheima.project.entity
  configuration:
    # 这个配置会将执行的sql打印出来,在开发或测试的时候可以用
    log-impl: org.apache.ibatis.logging.stdout.StdOutImpl
    # 驼峰下划线转换
    map-underscore-to-camel-case: true
    use-generated-keys: true
    default-statement-timeout: 60
    default-fetch-size: 100
  1. 实体类和mapper
import lombok.Data;

import java.time.LocalDateTime;

/**
 * @Author: beiqian
 * @Date: 2024-08-07 20:48
 * @Description:
 */
@Data
public class User {

    public Long id;

    /**
     * 用户账号
     */
    private String username;

    /**
     * open_id标识
     */
    private String openId;

    /**
     * 密码
     */
    private String password;

    /**
     * 用户类型(0:系统用户,1:客户)
     */
    private String userType;

    /**
     * 头像地址
     */
    private String avatar;

    /**
     * 用户昵称
     */
    private String nickName;

    /**
     * 用户邮箱
     */
    private String email;

    /**
     * 真实姓名
     */
    private String realName;

    /**
     * 手机号码
     */
    private String mobile;

    /**
     * 用户性别(0男 1女 2未知)
     */
    private String sex;

    /**
     * 数据状态(0正常 1停用)
     */
    private String dataState;

    /**
     * 创建时间
     */
    public LocalDateTime createTime;

    /**
     * 更新时间
     */
    public LocalDateTime updateTime;

    /**
     * 创建人
     */
    private Long createBy;

    /**
     * 更新人
     */
    private Long updateBy;

    /**
     * 备注
     */
    private String remark;

}
  1. 用户mapper,我们只需要定义一个根据用户名查询的方法即可
@Mapper
public interface UserMapper {

    @Select("select * from sys_user where username = #{username}")
    public User findByUsername(String username);
}
  1. 改写UserDetailsServiceImpl
@Component
public class UserDetailsServiceImpl implements UserDetailsService {

    @Autowired
    private UserMapper userMapper;

    @Override
    public UserDetails loadUserByUsername(String username) throws UsernameNotFoundException {

        //查询用户
        User user = userMapper.findByUsername(username);
        if(user == null){
            throw new RuntimeException("用户不存在或已被禁用");
        }
        SimpleGrantedAuthority user_role = new SimpleGrantedAuthority("user");
        SimpleGrantedAuthority admin_role = new SimpleGrantedAuthority("admin");
        List<GrantedAuthority> list = new ArrayList<GrantedAuthority>();

        list.add(user_role);
        list.add(admin_role);

        return new org.springframework.security.core.userdetails.User(user.getUsername()
                ,user.getPassword()
                , list);
    }
}

上述代码中,返回的UserDetails或者是User都是框架提供的类,我们在项目开发的过程中,很多需求都是我们自定义的属性,我们需要扩展该怎么办?

其实,我们可以自定义一个类,来实现UserDetails,在自己定义的类中,就可以扩展自己想要的内容,如下代码:

package com.itheima.project.model;

import lombok.Data;
import org.springframework.security.core.GrantedAuthority;
import org.springframework.security.core.authority.SimpleGrantedAuthority;
import org.springframework.security.core.userdetails.UserDetails;

import java.util.Collection;
import java.util.List;
import java.util.stream.Collectors;

@Data
public class UserAuth implements UserDetails {

    private String username; //固定不可更改
    private String password;//固定不可更改
    private String nickName;  //扩展属性  昵称
    private List<String> roles; //角色列表


    @Override
    public Collection<? extends GrantedAuthority> getAuthorities() {
        if(roles==null) return null;
        //把角色类型转换并放入对应的集合
        return roles.stream().map(role -> new SimpleGrantedAuthority("ROLE_"+role)).collect(Collectors.toList());
    }

    @Override
    public boolean isAccountNonExpired() {
        return true;
    }

    @Override
    public boolean isAccountNonLocked() {
        return true;
    }

    @Override
    public boolean isCredentialsNonExpired() {
        return true;
    }

    @Override
    public boolean isEnabled() {
        return true;
    }
}

然后,我们可以继续改造UserDetailsServiceImpl中检验用户的逻辑,代码如下:

@Component
public class UserDetailsServiceImpl implements UserDetailsService {

    @Autowired
    private UserMapper userMapper;

    @Override
    public UserDetails loadUserByUsername(String username) throws UsernameNotFoundException {
        //查询用户
        User user = userMapper.findByUsername(username);
        if (user == null) {
            throw new RuntimeException("用户不存在或已被禁用");
        }
        UserAuth userAuth = new UserAuth();
        userAuth.setUsername(user.getUsername());
        userAuth.setPassword(user.getPassword());
        userAuth.setNickName(user.getNickName());

        //添加角色
        List<String> roles = new ArrayList<>();
        if ("user@qq.com".equals(username)) {
            roles.add("USER");
            userAuth.setRoles(roles);
        }
        if ("admin@qq.com".equals(username)) {
            roles.add("USER");
            roles.add("ADMIN");
            userAuth.setRoles(roles);
        }
        return userAuth;
    }
}

授权

定义

授权的方式包括 web授权和方法授权,web授权是通过 url 拦截进行授权,方法授权是通过方法拦截进行授权。如果同时使用 web 授权和方法授权,则先执行web授权,再执行方法授权,最后决策都通过,则允许访问资源,否则将禁止访问。接下来,我们就主要学习web授权,方法授权是通过注解进行授权的,粒度较小,耦合度太高

web授权-简单例子

修改HelloController,增加两个方法 (根据hello方法复制后修改即可),主要是为了方便后边进行测试

@RequestMapping("/hello/user")
public String helloUser(){
    Authentication authentication = SecurityContextHolder.getContext().getAuthentication();
    String name = authentication.getName();
    return "hello-user  "+name;
}


@RequestMapping("/hello/admin")
public String helloAdmin(){
    Authentication authentication = SecurityContextHolder.getContext().getAuthentication();
    String name = authentication.getName();
    return "hello-admin  "+name;
}

修改 SecurityConfig 的securityFilterChain方法 ,添加对以上两个地址的角色控制

@Bean
public SecurityFilterChain securityFilterChain(HttpSecurity http) throws Exception {

    http.formLogin()             //自定义自己编写的登陆页面
            .loginProcessingUrl("/login") //登录访问路径
            .permitAll()//登录页和登录访问路径无需登录也可以访问
            .and()
            .authorizeRequests()
            .antMatchers("/hello/user").hasRole("USER")
            .antMatchers("hello/admin").hasAnyRole("ADMIN")
            .anyRequest().authenticated()
            .and()
            .csrf().disable();    //关闭csrf防护
    return http.build();
}

SpringSecurity整合JWT

前后端分离的权限方案

那么前后端分离的情况下,我们如何使用SpringSecurity来解决权限问题呢?最常见的方案就是SpringSecurity+JWT 。

整体实现思路:

image-20231019175059013.png

实现登录
  1. pom文件引入依赖
<!--JWT-->
<dependency>
    <groupId>com.auth0</groupId>
    <artifactId>java-jwt</artifactId>
    <version>3.8.1</version>
</dependency>
<dependency>
    <groupId>io.jsonwebtoken</groupId>
    <artifactId>jjwt</artifactId>
    <version>0.9.1</version>
</dependency>
<!--工具包-->
<dependency>
    <groupId>cn.hutool</groupId>
    <artifactId>hutool-all</artifactId>
    <version>5.8.0.M3</version>
</dependency>
<dependency>
    <groupId>javax.xml.bind</groupId>
    <artifactId>jaxb-api</artifactId>
</dependency>
<dependency>
    <groupId>com.alibaba</groupId>
    <artifactId>fastjson</artifactId>
    <version>1.2.75</version>
</dependency>
  1. 编写JwtUtil代码如下:
public class JwtUtil {
    /**
     * 生成jwt
     * 使用Hs256算法, 私匙使用固定秘钥
     *
     * @param secretKey jwt秘钥
     * @param dateOffset jwt过期时间(小时)
     * @param claims    设置的信息
     * @return
     */
    public static String createJWT(String secretKey , int dateOffset, Map<String, Object> claims) {
        // 指定签名的时候使用的签名算法,也就是header那部分
        SignatureAlgorithm signatureAlgorithm = SignatureAlgorithm.HS256;

        // 设置jwt的body
        JwtBuilder builder = Jwts.builder()
                // 如果有私有声明,一定要先设置这个自己创建的私有的声明,这个是给builder的claim赋值,一旦写在标准的声明赋值之后,就是覆盖了那些标准的声明的
                .setClaims(claims)
                // 设置签名使用的签名算法和签名使用的秘钥
                .signWith(signatureAlgorithm, secretKey.getBytes(StandardCharsets.UTF_8))
                // 设置过期时间
                .setExpiration(DateUtil.offset(new Date(), DateField.HOUR_OF_DAY, dateOffset));

        return builder.compact();
    }

    /**
     * Token解密
     *
     * @param secretKey jwt秘钥 此秘钥一定要保留好在服务端, 不能暴露出去, 否则sign就可以被伪造, 如果对接多个客户端建议改造成多个
     * @param token     加密后的token
     * @return
     */
    public static Claims parseJWT(String secretKey, String token) {
        try {
            // 得到DefaultJwtParser
            Claims claims = Jwts.parser()
                    // 设置签名的秘钥
                    .setSigningKey(secretKey.getBytes(StandardCharsets.UTF_8))
                    // 设置需要解析的jwt
                    .parseClaimsJws(token).getBody();
            return claims;
        } catch (Exception e) {
//            throw new AccessDeniedException("没有权限,请登录");
            throw new RuntimeException("没有权限,请登录");
        }
    }

}
  1. 创建LoginController
@RestController
@RequestMapping("security")
public class LoginController {

    @Autowired
    AuthenticationManager authenticationManager;

    @PostMapping("/login")
    public String login(@RequestBody LoginDto loginDto){

        UsernamePasswordAuthenticationToken authentication
                =new UsernamePasswordAuthenticationToken(loginDto.getUsername(),loginDto.getPassword());

        Authentication authenticate = authenticationManager.authenticate(authentication);

        if( authenticate.isAuthenticated() ){ //认证通过
            Object principal = authenticate.getPrincipal();
            Map<String, Object> claims = new HashMap<>();
            claims.put("user",principal);
            String token = JwtUtil.createJWT("itcast",360000, claims);
            return token;
        }else{
            return "";
        }
    }
}
  1. 修改SecurityConfig
@Configuration
public class SecurityConfig {

    @Bean
    public SecurityFilterChain securityFilterChain(HttpSecurity http) throws Exception {

        http.authorizeHttpRequests().antMatchers("/security/login").permitAll();
        http.csrf().disable();
        //返回
        return http.build();

    }

    @Bean
    public AuthenticationManager authenticationManager(AuthenticationConfiguration authenticationConfiguration) throws Exception {
        return authenticationConfiguration.getAuthenticationManager();
    }

    @Bean
    PasswordEncoder passwordEncoder() {
        return new BCryptPasswordEncoder();
    }
}
  1. 用PostMan测试 image.png
自定义授权管理器
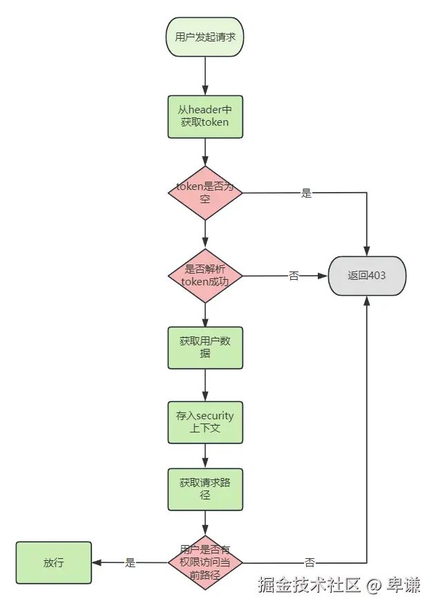
  1. 执行流程 当用户登录以后,携带了token访问后端,那么此时Spring Security框架就要对当前请求进行验证,验证包含了两部分,第一验证携带的token是否合法,第二验证当前用户是否拥有当前访问资源的权限。

授权管理器执行流程.png 2. 自定义授权管理器TokenAuthorizationManager

@Component
public class TokenAuthorizationManager implements AuthorizationManager<RequestAuthorizationContext> {

    @Override
    public AuthorizationDecision check(Supplier<Authentication> authentication, RequestAuthorizationContext requestAuthorizationContext) {

        //获取request
        HttpServletRequest request = requestAuthorizationContext.getRequest();
        //获取用户当前的请求地址
        String requestURI = request.getRequestURI();
        //获取token
        String token = request.getHeader("token");
        if(null == token || "".equals(token)){
            return new AuthorizationDecision(false);
        }
        //解析token
        Claims claims = JwtUtil.parseJWT("itcast", token);
        if (ObjectUtil.isEmpty(claims)) {
            //token失效
            return new AuthorizationDecision(false);
        }
        //获取userAuth
        UserAuth userAuth = JSONObject.parseObject(JSON.toJSONString(claims.get("user")),UserAuth.class);
        //存入上下文
        UsernamePasswordAuthenticationToken auth
                =new UsernamePasswordAuthenticationToken( userAuth, userAuth.getPassword(), userAuth.getAuthorities());
        SecurityContextHolder.getContext().setAuthentication(auth);

        //判断地址与对象中的角色是否匹配
        if(userAuth.getRoles().contains("ADMIN")){
            if("/hello/admin".equals(requestURI)){
                return new AuthorizationDecision(true);
            }
        }
        if(userAuth.getRoles().contains("USER")){
            if("/hello/user".equals(requestURI)){
                return new AuthorizationDecision(true);
            }
        }
        return new AuthorizationDecision(false);
    }
}
  1. 修改SecurityConfig,注册授权管理器并同时关闭session和缓存,前后端分离项目不需要使用session和缓存
@Configuration
public class SecurityConfig {

    @Autowired
    private TokenAuthorizationManager tokenAuthorizationManager;

    @Bean
    public SecurityFilterChain securityFilterChain(HttpSecurity http) throws Exception {

        http.authorizeHttpRequests().antMatchers("/security/login").permitAll()
                .anyRequest().access(tokenAuthorizationManager);
        
        //关闭session
        http.sessionManagement().sessionCreationPolicy(SessionCreationPolicy.STATELESS);
        //关闭缓存
        http.headers().cacheControl().disable();
        
        http.csrf().disable();
        //返回
        return http.build();

    }

    @Bean
    public AuthenticationManager authenticationManager(AuthenticationConfiguration authenticationConfiguration) throws Exception {
        return authenticationConfiguration.getAuthenticationManager();
    }

    @Bean
    PasswordEncoder passwordEncoder() {
        return new BCryptPasswordEncoder();
    }
}
  1. 执行结果:

image.png

image.png