vue2 基础

124 阅读25分钟

vue2 基础入门

bc0.awebp

1、vue 简介

1.什么是 vue

官方给出的概念:Vue (读音 /vjuː/,类似于 view) 是一套用于构建用户界面的前端框架。

2.vue 的特性

vue 框架的特性。主要体现在两个方面

  • 数据驱动视图
  • 双向数据绑定

2.1 数据驱动视图

​ 在使用了 vue 的页面中,vue会监听数据的变化,从而自动重新渲染页面的结构

bc1.awebp

好处:当页面数据发生变化时,页面会自动重新渲染!

注意:数据驱动视图是单向的数据绑定。

2.2 双向数据绑定

在填写表单时,双向数据绑定可以辅助开发者在不操作 DOM 的前提下,自动把用户填写的内容同步到数据源中。

好处:开发者不再需要手动操作 DOM 元素,来获取表单元素最新的值!

2.3 MVVM

MVVM 是 vue 实现数据驱动视图和双向数据绑定的核心原理。MVVM 指的是 Model、View 和 ViewModel

它把每个 HTML 页面都拆分成了这三个部分,如图所示:

bc2.awebp

在 MVVM 概念中:

Model 表示当前页面渲染时所依赖的数据源。

View 表示当前页面所渲染的 DOM 结构。

ViewModel 表示 vue 的实例,它是 MVVM 的核心。

2.4 MVVM 的工作原理

ViewModel 作为 MVVM 的核心,是把当前页面的数据源(Model)和页面的结构(View)连接在了一起。

bc3.awebp

  • 数据源发生变化时,会被 ViewModel 监听到,VM 会根据最新的数据源自动更新页面的结构

  • 表单元素的值发生变化时,也会被 VM 监听到,VM 会把变化过后最新的值自动同步到 Model 数据源中

3. vue 的 版本

当前,vue 共有 3 个大版本,其中:

2.x 版本的 vue 是目前企业级项目开发中的主流版本

3.x 版本的 vue 于 2020-09-19 发布,生态还不完善,尚未在企业级项目开发中普及和推广

1.x 版本的 vue 几乎被淘汰,不再建议学习与使用

3.x 版本的 vue 是未来企业级项目开发的趋势;

2.x 版本的 vue 在未来(1 ~ 2年内)会被逐渐淘汰;

2、vue 的基本使用

1. 初步导入和配置

  • 步骤1:导入 Vue 的 JS 文件,window 全局挂载名为 Vue 的构造函数

  • 步骤2:new 构造函数,创建 Vue 的实例对象,用 vm 来表示

  • 步骤3:通过 el 选项,指定当前的 Vue 实例要控制页面上哪个区域的渲染

  • 步骤4:创建需要被 Vue 实例控制的 DOM 区域。

bc5.webp

注意:选择器一定要和 el 选项的值匹配

<body>
    <!-- 2. 在页面中声明一个将要被 vue 所控制的 DOM 区域 -->
    <div id="app">{{ username }}</div>
    
    <!-- 1. 导入 vue.js 的 script 脚本 -->
    <script src="./lib/vue.js"></script>
    <script>
        // 3. 创建 vue 实例对象
    	const vm = new Vue({
        
            // 3.1 指定挂载的 DOM 区域
            el: '#app',
            
            // 3.2 指定 model 数据源
            data: {
                username: '张三'
            }
        })
    </script>
</body>

2. 基本代码与  MVVM 的对应关系

bc4.awebp

3、vue 的调试工具

1. 安装 vue-devtools 调试工具

vue 官方提供的 vue-devtools 调试工具,能够方便开发者对 vue 项目进行调试与开发。

Chrome 浏览器在线安装 vue-devtools :

chrome.google.com/webstore/de…

FireFox 浏览器在线安装 vue-devtools :

addons.mozilla.org/zh-CN/firef…

4. vue 的指令

1. 指令的概念

  • 概念:指令(Directives)是 vue 为开发者提供的一套特殊语法。

  • 为啥要学:提高程序员渲染 DOM 的效率。

  • vue 中的指令按照不同的用途可以分为

    如下 6 大类 :

    1. 内容渲染指令
    2. 属性绑定指令
    3. 事件绑定指令
    4. 双向绑定指令
    5. 条件渲染指令
    6. 列表渲染指令

注意: 指令是 vue 开发中最基础、最常用、最简单的知识点。

2. 六大类指令

2.1 内容渲染指令

  • 内容渲染指令用来辅助开发者渲染 DOM 元素的文本内容。
  • 常用的内容渲染指令有如下 3 个:
  1. v-text 填充纯文本
  • 不解析标签

  • 相比插值表达式更加简洁

  1. 插值表达式{{表达式}}
  • 表达式: juejin.cn/post/707600…

  • 优点:大家都遵循同样的规则写代码,代码可读性明显提高了,方便后期的维护。

  • 缺点:没有专门提供事件机制。

  1. v-html 填充HTML片段
  • v-text 指令和插值表达式只能渲染纯文本内容。

    如果要把包含 HTML 标签的字符串渲染为页面的 HTML 元素,则需要用到 v-html 这个指令

  1. v-pre 填充原始信息
<!DOCTYPE html>
<html lang="en"><head>
  <meta charset="UTF-8">
  <meta http-equiv="X-UA-Compatible" content="IE=edge">
  <meta name="viewport" content="width=device-width, initial-scale=1.0">
  <title>Document</title>
</head><body>
  <div id="app">
    <p>------------ v-text ---------------</p>
    <!-- 注意:v-text 很少用,因为它会覆盖元素内默认的内容 -->
    <p v-text="username">名字是:</p>
    <p v-text="gender">性别:</p>
​
    <p>------------ { { } } ---------------</p>
    
    <!-- 插值表达式 -->
    <!-- 表达式的概念:可以求值的式子,叫做表达式 -->
    
    <p>名字是:{{ username }}</p>
    <p>性别是:{{ gender }}</p>
    <p>{{ username + '~~~' }}</p>
    <p>{{ username + gender }}</p>
    <p>{{ 123 }}</p>
    <p>{{ true }}</p>
    <p>{{ 1>3 ? '成立' : '不成立' }}</p>
    <p>{{ username.length }}</p>
    
    <!-- 语句不能写到插值表达式中,里面只能写“表达式” -->
    <!-- <p>{{ let a = 10 }}</p> -->
    
    <p>{{ username.split('').reverse().join('') }}</p>
​
    <p>--------------- v-html ---------------</p>
    <div v-text="info"></div>
    <div>{{info}}</div>
    <div v-html="info"></div>
  </div>
​
  <script src="./lib/vue-2.6.12.js"></script>
  <script>
    const vm = new Vue({
      el: '#app',
      // 声明数据
      data: {
        username: '汤哥1234',
        gender: '男',
        info: '<h3 style="color:red;">这是一个h3标签</h3>'
      }
    })
  </script>
</body></html>

2.2 属性绑定指令

  • 语法:v-bind:属性名="表达式"

  • 简写::属性名="表达式"

  • 作用:标签的属性与vue表达式动态绑定

<!DOCTYPE html>
<html lang="en"><head>
  <meta charset="UTF-8">
  <meta http-equiv="X-UA-Compatible" content="IE=edge">
  <meta name="viewport" content="width=device-width, initial-scale=1.0">
  <title>Document</title>
</head><body>
  <div id="app">
  
    <!-- v-bind: 是属性绑定指令,专门为元素属性动态绑定属性值 -->
    <!-- v-bind:属性名="表达式" -->
    <!-- 注意:在实际开发中,v-bind: 指令特别常用,因此,vue 提供了简化的写法 : -->
    
    <input type="text" :placeholder="info">
    <img :src="url" alt="">
    <h3 :title="txt + '~~~~'">xxxxxxxxxxx</h3>
    <input :type="password" placeholder="v-bind: 是属性绑定指令">
  </div>
​
  <script src="./lib/vue-2.6.12.js"></script>
  <script>
    const vm = new Vue({
      el: '#app',
      data: {
        info: 'abcdefg',
        // 图片的 url 地址
        url: 'https://img0.baidu.com/it/u=3280618160,1318135601&fm=253&fmt=auto&app=138&f=JPEG?w=800&h=500',
        txt: '这是h3的标题',
        password: 'password'
      }
    })
  </script>
</body></html>

2.3 事件绑定指令

  • 语法:

    1. v-on:事件名="methods中的函数(实参)"

    2. v-on:事件名="methods中的函数"

  • 简写: @事件名="methods中的函数"

  • 作用:给DOM元素绑定事件 ​

  • 事件对象

    1. 无参数,直接用形参接收

    2. 有参数,手动传入 $event 对象

  • $event:$event是 vue 提供的特殊变量,用来表示原生的事件参数对象 event。

  • $event 可以解决事件参数对象event被覆盖的问题。

<!DOCTYPE html>
<html lang="en"><head>
  <meta charset="UTF-8">
  <meta http-equiv="X-UA-Compatible" content="IE=edge">
  <meta name="viewport" content="width=device-width, initial-scale=1.0">
  <title>Document</title>
</head><body>
  <div id="app">
    <h3>count是:{{ count }}</h3>
    
    <!-- 当绑定事件的时候,用小括号传参了 -->
    <!-- 则传递的参数,会把默认的事件对象 event 给覆盖掉 -->
    <!-- $event 是 vue 内置的特殊变量,它就是事件对象 event -->
    
    <button @click="add(2, $event)">+N</button>
  </div>
​
  <script src="./lib/vue-2.6.12.js"></script>
  <script>
    const vm = new Vue({
      el: '#app',
      data: {
        count: 0
      },
      methods: {
      
        // 绑定事件,必然会有事件对象 event
        add (n, e) {
          console.log(n, e.target);
          
          // e.target 是事件的触发源
          // 记住:e.target 是原生的 DOM 对象
          
          e.target.style.backgroundColor = 'red'
​
          this.count += n
​
          // 在 add 函数中,调用 show 函数
          this.show()
        },
        show () {
          console.log('触发了 methods 中的 show 函数')
        }
      },
    })
  </script>
</body></html>

  • 事件修饰符

    • 语法:@事件名.修饰符名
    • 常用的 5 个事件修饰符如下:

bc6.webp

<!DOCTYPE html>
<html lang="en"><head>
  <meta charset="UTF-8">
  <meta http-equiv="X-UA-Compatible" content="IE=edge">
  <meta name="viewport" content="width=device-width, initial-scale=1.0">
  <title>Document</title>
  <style>
    .outer {
      padding: 100px 50px;
      background-color: orange;
    }
​
    .inner {
      padding: 50px;
      background-color: cyan;
    }
  </style>
</head><body>
  <div id="app">
    <!-- @事件名.prevent="处理函数" -->
    <a href="https://juejin.cn/editor/drafts/7075957234605244447" @click.prevent="show">去掘金网站</a>
​
    <div class="outer" @click="handler2">
      
      <!-- @事件名.stop="处理函数" -->
      <div class="inner" @click.stop="handler1">内部的 div</div>
    </div>
  </div>
​
  <script src="./lib/vue-2.6.12.js"></script>
  <script>
    const vm = new Vue({
      el: '#app',
      methods: {
        show () {
          console.log('点击了 a 链接')
        },
        handler1 () {
          console.log('点击了内部的盒子')
        },
        handler2 () {
          console.log('点击了外部的盒子')
        }
      },
    })
  </script>
</body></html>

  • 按键修饰符

    • 在监听键盘事件时,我们经常需要判断详细的按键。此时,可以为键盘相关的事件添加按键修饰符

    • 回车键触发 @keyup.enter

    • 取消键触发 @keyup.esc

<!DOCTYPE html>
<html lang="en"><head>
  <meta charset="UTF-8">
  <meta http-equiv="X-UA-Compatible" content="IE=edge">
  <meta name="viewport" content="width=device-width, initial-scale=1.0">
  <title>Document</title>
</head><body>
  <div id="app">
  
    <!-- .enter 能保证,只有摁下的是 enter 键的时候,才触发后面的函数 -->
    <!-- 摁下 esc 清空文本框 -->
    <!-- 1. 绑定 keyup 事件,并监听 esc 按键 -->
    <!-- 2. 声明事件处理函数 -->
    <!-- 3. 通过 e.target.value = '' 来清空文本框的值 -->
    
    <input type="text" @keyup.enter="submit" @keyup.esc="clear">
  </div>
​
  <script src="./lib/vue-2.6.12.js"></script>
  <script>
    const vm = new Vue({
      el: '#app',
      methods: {
        submit (e) {
          console.log('触发了 submit 函数')
          console.log(e.target.value)
        },
        clear (e) {
          console.log('触发了 esc 函数')
          e.target.value = ''
        }
      },
    })
  </script>
</body></html>

2.4 双向绑定指令

  • vue 提供了 v-model 双向数据绑定指令,用来辅助开发者在不操作 DOM 的前提下,快速获取表单的数据

  • 语法: v-model="vue数据变量"

  • 作用:把标签的 value 属性 与 vue变量 双向绑定

  • v-model 指令的修饰符

    • 为了方便对用户输入的内容进行处理,vue 为 v-model 指令提供了 3 个修饰符,分别是:

7301627bc7.webp

<!DOCTYPE html>
<html lang="en"><head>
  <meta charset="UTF-8">
  <meta http-equiv="X-UA-Compatible" content="IE=edge">
  <meta name="viewport" content="width=device-width, initial-scale=1.0">
  <title>Document</title>
</head><body>
  <div id="app">
    <h3>count是:{{count}}</h3>
    <button @click="count += 1">+1</button>
​
    <hr>
​
    <!-- 分析思路: -->
    <!-- 1. 为 input 绑定 input 事件 -->
    <!-- 2. 在处理函数中,通过 e.target.value 获取到变化过后的新值 -->
    <!-- 3. 把新值,调用 parseInt 转换为 数值 -->
    <!-- 4. 把转换得到的数值,赋值给 this.count -->
    <!-- 注意: change 在文本框失去焦点时候触发;input 在每次值变化的时候触发 -->
    
    <input type="text" :value="count" @input="getValue">
​
    <hr>
​
    <!-- v-model 是双向数据绑定指令,它有两个作用: -->
    <!-- 1. data 数据的变化,会被自动渲染到当前的元素中 -->
    <!-- 2. 当前元素值的变化,会被自动更新到 data 中 -->
    
    <input type="text" v-model.number="count">
​
    <hr>
    
    <!-- v-model 指令,可以让当前元素的值,和 data 中的数据,进行双向数据绑定 -->
    <!-- .lazy 表示,文本框触发 change 事件的时候,才会把数据更新到 data -->
    
    <input type="text" v-model.lazy.trim="msg">
​
    <hr>
    
    <!-- 切记:v-model 指令,只能结合表单元素一起使用;不能结合普通标签一起使用 -->
    <!-- input  type=text/password/email/radio/checkbox -->
    <!-- select -->
    <!-- textarea -->
    <!-- <div v-model="msg"></div> -->
    
  </div>
​
  <script src="./lib/vue-2.6.12.js"></script>
  <script>
  
    // 3. vm 实例就是 ViewModel
    const vm = new Vue({
    
      // 2. el 所指定的区域,就是 View 视图
      el: '#app',
      
      // 1. Model 数据源
      data: {
        count: 0,
        msg: 'abc'
      },
      methods: {
        getValue(e) {
          // console.log(typeof e.target.value)
          this.count = parseInt(e.target.value)
        }
      },
    })
  </script>
</body></html>

2.5 条件渲染指令

  • 条件渲染指令用来辅助开发者按需控制 DOM 的显示与隐藏。条件渲染指令有如下两个,分别是:

    • v-if
    • v-show
  • 语法:

    • v-show="vue变量"
    • v-if="vue变量"
  • 原理:

    • v-show 用的display:none隐藏 (频繁切换使用)

    • v-if(不频繁): 动态创建和移除元素插入或移除节点

  • v-if 和 v-show 的区别

    1. 实现原理不同:

    • v-if 指令会动态地创建或移除 DOM 元素,从而控制元素在页面上的显示与隐藏;

    • v-show 指令会动态为元素添加或移除 style="display: none;" 样式,从而控制元素的显示与隐藏;

    1. 性能消耗不同:

    • v-if 有更高的切换开销,而 v-show 有更高的初始渲染开销。

    • 如果需要非常频繁地切换,则使用 v-show 较好

    • 如果在运行时条件很少改变,则使用 v-if 较好

<!DOCTYPE html>
<html lang="en"><head>
  <meta charset="UTF-8">
  <meta http-equiv="X-UA-Compatible" content="IE=edge">
  <meta name="viewport" content="width=device-width, initial-scale=1.0">
  <title>Document</title>
</head><body>
  <div id="app">
    <button @click="flag = !flag">Toggle</button>
    <p v-if="!flag">这是被 v-if 控制的元素</p>
    <p v-show="flag">这是被 v-show 控制的元素</p>
  </div>
​
  <script src="./lib/vue-2.6.12.js"></script>
  <script>
    const vm = new Vue({
      el: '#app',
      data: {
      
        // 如果 falg 为 true,则展示被控制的元素
        // 如果 falg 为 false,则隐藏被控制的元素
        
        flag: false
      }
    })
  </script>
</body></html>
  • v-else

    • v-if 可以单独使用,或配合 v-else 指令一起使用。

注意:v-else 指令必须配合 v-if 指令一起使用,否则它将不会被识别!

  • v-else-if

    • v-else-if 指令,顾名思义,充当 v-if 的“else-if 块”,可以连续使用。

注意:v-else-if 指令必须配合 v-if 指令一起使用,否则它将不会被识别!

<!DOCTYPE html>
<html lang="en"><head>
  <meta charset="UTF-8">
  <meta http-equiv="X-UA-Compatible" content="IE=edge">
  <meta name="viewport" content="width=device-width, initial-scale=1.0">
  <title>Document</title>
</head><body>
  <div id="app">
  
    <!-- 条件成立,展示 v-if 控制的元素 -->
    <!-- 条件不成立,展示 v-else 控制的元素 -->
    
    <p v-if="flag">条件成立</p>
    <p v-else>条件不成立</p>
​
    <hr>
    <h3 v-if="age>=18">成年人,可以抽烟喝酒烫头</h3>
    <h1 v-else>未成年,漫画 + 娃哈哈</h1>
​
    <hr>
​
    <p v-if="score === 'A'">优秀</p>
    <p v-else-if="score === 'B'">良好</p>
    <p v-else-if="score === 'C'">一般</p>
    <p v-else></p>
​
​
  </div>
​
  <script src="./lib/vue-2.6.12.js"></script>
  <script>
    const vm = new Vue({
      el: '#app',
      data: {
        flag: true,
        age: 18,
        
        // A -> 优秀
        // B -> 良好
        // C -> 一般
        // D -> 差
        score: 'A'
      }
    })
​
  </script>
</body></html>

2.6 列表渲染指令

  • vue 提供了 v-for 列表渲染指令,用来辅助开发者基于一个数组来循环渲染一个列表结构。v-for 指令需要使

  • 用 item in items 形式的特殊语法,其中:

    • items 是待循环的数组
    • item 是被循环的每一项
  • v-for 中的索引

  • v-for 指令还支持一个可选的第二个参数,即当前项的索引。

    • 语法格式为 (item, index) in items

注意:v-for 指令中的 item 项和 index 索引都是形参,可以根据需要进行重命名。例如 (user, i) in userlist

<!DOCTYPE html>
<html lang="en"><head>
  <meta charset="UTF-8">
  <meta http-equiv="X-UA-Compatible" content="IE=edge">
  <meta name="viewport" content="width=device-width, initial-scale=1.0">
  <title>Document</title>
  <style>
    table {
      width: 600px;
      border-collapse: collapse;
    }
​
    td,
    th {
      border: 1px solid #efefef;
      line-height: 35px;
      font-size: 12px;
      text-align: center;
    }
  </style>
</head><body>
  <div id="app">
    <table>
      <thead>
        <tr>
          <th>id</th>
          <th>name</th>
          <th>age</th>
          <th>index</th>
        </tr>
      </thead>
      <tbody>
      
        <!-- 如果需要基于数组中的数据, -->
        <!-- 循环在页面上,渲染出 UI 结构相似的元素 -->
        <!-- 此时,要能够想起来使用 v-for 指令 -->
        <!-- 语法: -->
        <!-- v-for="数组中的每一项 in 数组" -->
        <!-- v-for="item in 数组" -->
        <!-- 技巧:要循环生成哪个 DOM 元素,就在它身上添加 v-for 指令 -->
​
        <!-- v-for 最完整的语法格式: -->
        <!-- v-for="(item, index) in 数组" -->
​
        <!-- 注意:只要用到了 v-for 指令,推荐大家都要加上 key 属性的绑定 -->
        <!-- 建议把 id 当作 key 的值 -->
        <!-- key 的值必须是“数字”或“字符串”,key 的值不能是对象或其他类型 -->
        
        <tr v-for="(item, index) in list" :key="item.id">
          <td>{{ item.id }}</td>
          <td>{{ item.name }}</td>
          <td>{{ item.age }}</td>
          <td>索引是:{{ index }}</td>
        </tr>
      </tbody>
    </table>
  </div>
 
  <script src="./lib/vue-2.6.12.js"></script>
  <script>
    const vm = new Vue({
      el: '#app',
      data: {
      
        // 用户的数组
        list: [
          { id: 1, name: '老汤', age: 35 },
          { id: 2, name: '狗哥', age: 34 },
          { id: 3, name: '小彬彬', age: 18 },
          { id: 4, name: '杨耀', age: 20 }
        ]
      }
    })
  </script>
</body></html>
  • 使用 key 维护列表的状态

    • 当列表的数据变化时,默认情况下,vue 会尽可能的复用已存在的 DOM 元素,从而提升渲染的性能。但这种默认的性能优化策略,会导致有状态的列表无法被正确更新。

    • 为了给 vue 一个提示,以便它能跟踪每个节点的身份,从而在保证有状态的列表被正确更新的前提下,提升渲染的性能。此时,需要为每项提供一个唯一的 key 属性:

  • key 的注意事项

    1. key 的值只能是字符串或数字类型

    2. key 的值必须具有唯一性(即:key 的值不能重复)

    3. 建议把数据项 id 属性的值作为 key 的值(因为 id 属性的值具有唯一性)

    4. 使用 index 的值当作 key 的值没有任何意义(因为 index 的值不具有唯一性)

    5. 建议使用 v-for 指令时一定要指定 key 的值(既提升性能、又防止列表状态紊乱)

<!DOCTYPE html>
<html lang="en"><head>
  <meta charset="UTF-8">
  <meta name="viewport" content="width=device-width, initial-scale=1.0">
  <title>Document</title>
</head><style>
  li {
    list-style: none;
  }
</style><body>

  <!-- 在页面中声明一个将要被 vue 所控制的 DOM 区域 -->
  <div id="app">
​
    <!-- 添加用户的区域 -->
    <div>
      <input type="text" v-model="name">
      <button @click="addNewUser">添加</button>
    </div>
​
    <!-- 用户列表区域 -->
    <ul>
    
      <!-- 建议:今后只要用到了 v-for,尽量都绑定一个 key 值 -->
      <!-- key 值的类型:数字或字符串 -->
      <!-- key 的值必须具有唯一性 -->
      <!-- 不要把 index 索引当作 key 的值,因为 index 索引不具有唯一性 -->
      <!-- 记住:那索引值当作 key 只是心理安慰,没有任何意义 -->
      
      <li v-for="(user, index) in userlist" :key="user.id">
        <input type="checkbox" />
        姓名:{{user.name}}
      </li>
    </ul>
  </div>
​
  <script src="./lib/vue-2.6.12.js"></script>
  <script>
    const vm = new Vue({
      el: '#app',
      data: {
        // 用户列表
        userlist: [
          { id: 1, name: '张三疯' },
          { id: 2, name: '桑三炮' },
          { id: 3, name: '倪大野' }
        ],
        
        // 输入的用户名
        name: '',
        
        // 下一个可用的 id 值
        nextId: 4
      },
      methods: {
        // 点击了添加按钮
        addNewUser () {
          if (this.name === '') {
            this.userlist.unshift({ id: this.nextId, name: '禽兽' })
            this.name = ''
            this.nextId++
          } else {
            this.userlist.unshift({ id: this.nextId, name: this.name })
            this.name = ''
            this.nextId++
          }
​
        }
      },
    })
  </script>
</body></html>

3. 自定义指令

bc7.webp

1. 什么是自定义指令

  • vue 官方提供了 v-text、v-for、v-model、v-if 等常用的指令。
  • 除此之外 vue 还允许开发者自定义指令。

2. 自定义指令的分类

  • vue 中的自定义指令分为两类,分别是:

    • 私有自定义指令
    • 全局自定义指令

3. 私有自定义指令

  • 在每个 vue 组件中,可以在 directives 节点下声明私有自定义指令。示例代码如下:

bc8.webp

directives: {
    focus: {
    // 指令的定义
    inserted: function (el) {
    el.focus()
    } }
}

4. 使用自定义指令

  • 在使用自定义指令时,需要加上 v- 前缀。示例代码如下:

bc9.webp

5. 为自定义指令动态绑定参数值

  • 在 template 结构中使用自定义指令时,可以通过等号(=)的方式,为当前指令动态绑定参数值

abc0.webp

6. 通过 binding 获取指令的参数值

  • 在声明自定义指令时,可以通过形参中的第二个参数,来接收指令的参数值:

abc1.webp

7. update 函数

  • bind 函数只调用 1 次:当指令第一次绑定到元素时调用,当 DOM 更新时 bind 函数不会被触发。

  • update 函数会在每次 DOM 更新时被调用。示例代码如下:

abc2.webp

8. 函数简写

  • 如果 bind 和update 函数中的逻辑完全相同,则对象格式的自定义指令可以简写成函数格式:

abc3.webp

9. 全局自定义指令

  • 全局共享的自定义指令需要通过“Vue.directive()”进行声明,示例代码如下:

abc4.webp

5.过滤器

1. 过滤器概念

  • 过滤器(Filters)是 vue 为开发者提供的功能,常用于文本的格式化

  • 过滤器可以用在两个地方:

    1. 插值表达式
    2. v-bind 属性绑定。
  • 过滤器 应该被添加在 JavaScript 表达式的尾部,由“管道符”进行调用

2. 定义过滤器

  • 在创建 vue 实例期间,可以在 filters 节点中定义过滤器
<!DOCTYPE html>
<html lang="en"><head>
  <meta charset="UTF-8">
  <meta http-equiv="X-UA-Compatible" content="IE=edge">
  <meta name="viewport" content="width=device-width, initial-scale=1.0">
  <title>Document</title>
</head><body>
  <div id="app">
  
    <!-- 调用过滤器的语法: -->
    <!-- <p>{{ message | 过滤器 }}</p> -->
    <!-- 注意:在调用过滤器的时候 | 叫做“管道符” -->
    <p>{{ message | capt }}</p>
    <p>{{ info | capt }}</p>
  </div>
​
  <script src="./lib/vue-2.6.12.js"></script>
  <script>
  
    // 声明过滤器的语法:
    // Vue.filter('过滤器的名字', 过滤器的fucntion函数)
    // 过滤器的本质:就是一个 function 函数
    // 过滤器的 function 函数,第一个形参,永远都是 | 前面那个值
    
    Vue.filter('capt', function (val) {
    
      // 注意:过滤器函数,必须 return 一个处理的结果,
      // 如果没有 return 任何结果,就是一个无效的过滤器
​
      // 1. 把 val 的首字母转为大写
      const result = val.charAt(0).toUpperCase() + val.slice(1)
      
      // 2. 把转化的结果,return 出去
      return result
    })
​
    const vm = new Vue({
      el: '#app',
      data: {
        message: 'hello vue.js',
        info: 'my name is xxx'
      }
    })
  </script>
</body></html>

3. 私有过滤器和全局过滤器

  • filters 节点下定义的过滤器,称为“私有过滤器”,因为它只能在当前 vm 实例所控制的 el 区域内使用。

  • 如果希望在多个 vue 实例之间共享过滤器,则可以按照如下的格式定义全局过滤器

<!DOCTYPE html>
<html lang="en"><head>
  <meta charset="UTF-8">
  <meta http-equiv="X-UA-Compatible" content="IE=edge">
  <meta name="viewport" content="width=device-width, initial-scale=1.0">
  <title>Document</title>
</head><body>
  <div id="app">
  
    <!-- 调用过滤器的语法: -->
    <!-- <p>{{ message | 过滤器 }}</p> -->
    <!-- 注意:在调用过滤器的时候 | 叫做“管道符” -->
    
    <p>{{ message | capt }}</p>
    <p>{{ info | capt }}</p>
    <p>{{ message | test }}</p>
    <p>--------------</p>
    <p>{{ message | capt | test }}</p>
  </div>
​
  <hr>
​
  <div id="app2">
    <h3>{{ msg | capt }}</h3>
    
    <!-- <h3>{{ msg | test }}</h3> -->
  </div>
​
  <script src="./lib/vue-2.6.12.js"></script>
  <script>
  
    // 声明过滤器的语法:
    // Vue.filter('过滤器的名字', 过滤器的fucntion函数)
    // 过滤器的本质:就是一个 function 函数
    // 过滤器的 function 函数,第一个形参,永远都是 | 前面那个值
    
    Vue.filter('capt', function (val) {
    
      // 注意:过滤器函数,必须 return 一个处理的结果,
      // 如果没有 return 任何结果,就是一个无效的过滤器
​
      // 1. 把 val 的首字母转为大写
      const result = val.charAt(0).toUpperCase() + val.slice(1)
      
      // 2. 把转化的结果,return 出去
      return result
    })
​
    const vm = new Vue({
      el: '#app',
      data: {
        message: 'hello vue.js',
        info: 'my name is xxx'
      },
      // 私有过滤器节点
      filters: {
      
        // 形参中的 val 就是调用过滤器时候, | 前面那个值
        test(val) {
          return val + '~~'
        }
      }
    })
​
    const vm2 = new Vue({
      el: '#app2',
      data: {
        msg: 'welcome xxx'
      }
    })
  </script>
</body></html>

4. 连续调用多个过滤器

  • 过滤器可以串联地进行调用
<p>{{ message | capt | test }}</p>

5. 过滤器传参

  • 过滤器的本质是 JavaScript 函数,因此可以接收参数
<!DOCTYPE html>
<html lang="en"><head>
  <meta charset="UTF-8">
  <meta http-equiv="X-UA-Compatible" content="IE=edge">
  <meta name="viewport" content="width=device-width, initial-scale=1.0">
  <title>Document</title>
</head><body>
  <div id="app">
    <p>{{ msg | maxLength(3) }}</p>
    <p>{{ maxLength2(msg, 5) }}</p>
  </div>
​
  <script src="./lib/vue-2.6.12.js"></script>
  <script>
    Vue.filter('maxLength', function (val, endIndex = 3) {
      if (val.length <= endIndex) {
        return val
      }
      
      // 字符串的 slice 函数,接收俩参数:
      // 开始的下标(包含)
      // 结束的下标(不包含)
      // slice/substr/substring
      
      return val.slice(0, endIndex) + '...'
    })
​
    const vm = new Vue({
      el: '#app',
      data: {
        msg: '1234567890'
      },
      methods: {
        maxLength2(val, endIndex = 3) {
          if (val.length <= endIndex) {
            return val
          }
          
          // 字符串的 slice 函数,接收俩参数:
          // 开始的下标(包含)
          // 结束的下标(不包含)
          // slice/substr/substring
          
          return val.slice(0, endIndex) + '...'
        }
      },
    })
  </script>
</body></html>

6. 过滤器的兼容性

  • 过滤器仅在 vue 2.x 和 1.x 中受支持,在 vue 3.x 的版本中剔除了过滤器相关的功能。

  • 在企业级项目开发中:

    • 如果使用的是 2.x 版本的 vue,则依然可以使用过滤器相关的功能

    • 如果项目已经升级到了 3.x 版本的 vue,官方建议使用计算属性或方法代替被剔除的过滤器功能

6. watch 侦听器

1. 什么是 watch 侦听器

  • watch 侦听器允许开发者监视数据的变化,从而针对数据的变化做特定的操作。

2. 使用 watch 检测用户名是否可用

  • 监听 username 值的变化,并使用 axios 发起 Ajax 请求,检测当前输入的用户名是否可用
// 侦听器
      watch: {
        async username (newName, oldName) {
          console.log('监视到了 username 值的变化。', newName, oldName)
​
          // 如果用户名为空,则 return,防止调用接口报错
          if (newName === '') return
​
          // 注意:如果调用某个函数,返回值是 Promise 实例,
          // 则可以使用 async/await 简化 Promise 的使用。
          
          const result = await axios.get('https://www.escook.cn/api/finduser/' + newName)
          console.log(result.data)
        }
      }

3. immediate 选项

  • 默认情况下,组件在初次加载完毕后不会调用 watch 侦听器。如果想让 watch 侦听器立即被调用,则需要使用 immediate 选项。示例代码如下:
<!DOCTYPE html>
<html lang="en"><head>
  <meta charset="UTF-8">
  <meta http-equiv="X-UA-Compatible" content="IE=edge">
  <meta name="viewport" content="width=device-width, initial-scale=1.0">
  <title>Document</title>
</head><body>
  <div id="app">
    请输入值:<input type="text" v-model="username" placeholder="请输入值">
  </div>
​
  <script src="./lib/vue-2.6.12.js"></script>
  <script src="./lib/axios.js"></script>
  <script>
    const vm = new Vue({
      el: '#app',
      data: {
        username: ''
      },
      // 侦听器
      watch: {
        async username (newName, oldName) {
          console.log('监视到了 username 值的变化。', newName, oldName)
​
          // 如果用户名为空,则 return,防止调用接口报错
          if (newName === '') return
​
          // 注意:如果调用某个函数,返回值是 Promise 实例,
          // 则可以使用 async/await 简化 Promise 的使用。
          
          const result = await axios.get('https://www.escook.cn/api/finduser/' + newName)
          console.log(result.data)
        },
        // 表示页面初次渲染好之后,就立即触发当前的 watch 侦听器
        immediate: true
      }
    })
  </script>
</body></html>

4. deep 选项

  • 如果 watch 侦听的是一个对象,如果对象中的属性值发生了变化,则无法被监听到。此时需要使用 deep 选项,代码示例如下:
<!DOCTYPE html>
<html lang="en"><head>
  <meta charset="UTF-8">
  <meta http-equiv="X-UA-Compatible" content="IE=edge">
  <meta name="viewport" content="width=device-width, initial-scale=1.0">
  <title>Document</title>
</head><body>
  <div id="app">
    <input type="text" v-model="goods.title">
​
    <button @click="updateGoods">修改 goods</button>
  </div>
​
  <script src="./lib/vue-2.6.12.js"></script>
  <script>
    const vm = new Vue({
      el: '#app',
      data: {
        // 商品的信息对象
        goods: {
          title: '娃哈哈酸奶',
          price: 3,
          count: 200
        }
      },
      watch: {
        goods: {
          handler: function (newVal) {
            console.log(newVal)
          },
          
          // 如果监听的对象上的属性发生了变化,可以能够触发侦听器
          // 深度监听
          
          deep: true
        }
      },
      methods: {
        updateGoods () {
          this.goods = {
            title: '牛奶',
            price: 5,
            count: 100
          }
        }
      },
    })
  </script>
</body></html>

5. 监听对象单个属性的变化

  • 如果只想监听对象中单个属性的变化,则可以按照如下的方式定义 watch 侦听器:
<!DOCTYPE html>
<html lang="en"><head>
  <meta charset="UTF-8">
  <meta http-equiv="X-UA-Compatible" content="IE=edge">
  <meta name="viewport" content="width=device-width, initial-scale=1.0">
  <title>Document</title>
</head><body>
  <div id="app">
    <input type="text" v-model="goods.title">
  </div>
​
  <script src="./lib/vue-2.6.12.js"></script>
  <script>
    const vm = new Vue({
      el: '#app',
      data: {
      
        // 商品的信息对象
        goods: {
          title: '娃哈哈酸奶',
          price: 3,
          count: 200
        }
      },
      watch: {
      
        /* 'goods.title': {
          handler: function (newVal, oldVal) {
            console.log(newVal, oldVal)
          }
        } */
        
​
        // 如果在定义侦听器的时候,必须要添加 immediate 或 deep 选项,需要把侦听器定义为【对象格式】
        // 否则,直接把侦听器定义为【函数格式】即可
        'goods.title'(newVal, oldVal) {
          console.log(newVal, oldVal)
        }
      }
    })
  </script>
</body></html>

7. 计算属性

1. 什么是计算属性

  • 计算属性指的是通过一系列运算之后,最终得到一个属性值。

  • 这个动态计算出来的属性值可以被模板结构或 methods 方法使用。示例代码如下:

<!DOCTYPE html>
<html lang="en"><head>
  <meta charset="UTF-8">
  <meta http-equiv="X-UA-Compatible" content="IE=edge">
  <meta name="viewport" content="width=device-width, initial-scale=1.0">
  <title>Document</title>
</head><body>
  <div id="app">
    <h3>count 的值是:{{ count }}</h3>
​
    <!-- 不建议这么写(浪费性能) -->
    <!-- <p>count * count 的值是:{{count * count}}</p>
    <p>count * count 的值是:{{count * count}}</p>
    <p>count * count 的值是:{{count * count}}</p> -->
​

    <!-- 3. 计算属性在使用的时候,不要当作函数去调用, -->
    <!--    而是当作普通的属性,来直接使用就好了 -->
    <p>count * count 的值是:{{ num }}</p>
    <p>count * count 的值是:{{ num }}</p>
    <p>count * count 的值是:{{ num }}</p>
  </div>
​
  <script src="./lib/vue-2.6.12.js"></script>
  <script>
    const vm = new Vue({
      el: '#app',
      data: {
        count: 2
      },
      
      // 计算属性
      
      computed: {
        // 1. 计算属性在定义的时候,需要被定义成函数
        // 4. 注意:计算属性,会缓存上一次计算的结果
        // 5. 只有计算属性中依赖的数据项发生变化的时候,才会重新对计算属性求值
        
        num() {
          console.log('执行了 num 这个计算属性')
          
          // 2. 计算属性,必须 return 一个计算的结果,否则,就是无效的计算属性
          return this.count * this.count
        }
      }
    })
  </script>
</body></html>

2. 计算属性的特点

  • 虽然计算属性在声明的时候被定义为方法,但是计算属性的本质是一个属性

  • 计算属性会缓存计算的结果,只有计算属性依赖的数据变化时,才会重新进行运算

3. 计算属性-案例

abc5.webp

<!DOCTYPE html>
<html lang="en"><head>
  <meta charset="UTF-8">
  <meta name="viewport" content="width=device-width, initial-scale=1.0">
  <meta http-equiv="X-UA-Compatible" content="ie=edge">
  <title>Document</title>
  <script src="./lib/vue-2.6.12.js"></script>
  <style>
    .box {
      width: 200px;
      height: 200px;
      border: 1px solid #ccc;
    }
  </style>
</head><body>
  <div id="app">
    <div>
      <span>R:</span>
      <input type="text" v-model.number="r">
    </div>
    <div>
      <span>G:</span>
      <input type="text" v-model.number="g">
    </div>
    <div>
      <span>B:</span>
      <input type="text" v-model.number="b">
    </div>
    <hr>
​
    <!-- 专门用于呈现颜色的 div 盒子 -->
    <!-- 如果动态为元素的 style 绑定样式,需要遵守如下的语法规则: -->
    <!-- :style="样式对象" -->
    <!-- :style="{ 样式的属性: 值, 样式的属性: 值 }" -->
    
    <div class="box" :style="{ 'background-color': rgb }">
    </div>
    
    <!-- 计算属性在使用的时候,当作普通属性来用就好 -->
    <p>{{ rgb }}</p>
    <button @click="show">按钮</button>
  </div>
​
  <script>
  
    // 创建 Vue 实例,得到 ViewModel
    var vm = new Vue({
      el: '#app',
      data: {
        // 红色
        r: 0,
        
        // 绿色
        g: 0,
        
        // 蓝色
        b: 0
      },
      // 计算属性
      computed: {
      
        // 1. 计算属性,在定义的时候,要定义成函数
        // 注意:只要计算属性中,用到的 data 数据发生了变化,就会重新对计算属性求值
        rgb() {
        
          // 2. 必须 return 一个结果
          return `rgb(${this.r}, ${this.g}, ${this.b})`
        }
      },
      methods: {
      
        // 点击按钮,在终端显示最新的颜色
        show() {
        
          // 在 methods 函数中,要访问计算属性的值,要通过 this.计算属性 来访问
          console.log(this.rgb)
        }
      },
    });
  </script>
</body></html>

8. vue-cli

1. 单页面应用程序

  • 单页面应用程序(英文名:Single Page Application)简称 SPA,顾名思义,指的是一个 Web 网站中只有唯一的一个 HTML 页面,所有的功能与交互都在这唯一的一个页面内完成。

2. 什么是 vue-cli

  • vue-cli 是 Vue.js 开发的标准工具。它简化了程序员基于 webpack 创建工程化的 Vue 项目的过程。

  • 引用自 vue-cli 官网上的一句话:

  • 程序员可以专注在撰写应用上,而不必花好几天去纠结 webpack 配置的问题。

  • 中文官网:cli.vuejs.org/zh/

3. 安装和使用

  • vue-cli 是 npm 上的一个全局包,使用 npm install 命令,即可方便的把它安装到自己的电脑上:npm install -g @vue/cli
  • 基于 vue-cli 快速生成工程化的 Vue 项目:vue create 项目的名称

4. vue 项目的运行流程

  • 在工程化的项目中,vue 要做的事情很单纯:通过 main.js 把 App.vue 渲染到 index.html 的指定区域中。

  • 其中:

    • App.vue 用来编写待渲染的模板结构

    • index.html 中需要预留一个 el 区域

    • main.js 把 App.vue 渲染到了 index.html 所预留的区域中

5. Vue 组件库

1. vue-cli 手动选择要安装的功能

  • 目标:在使用 vue-cli 创建项目的时候,能够手动选择要安装的功能

  • 回顾之前使用 vue-cli 创建项目的步骤:

    1. 运行 vue create 项目名称
    2. 选择 Default([vue 2] babel, eslint)

abc6.webp

  • 存在的问题:

    1. 只包含特定的 3 个功能(vue2 + babel + eslint)

    2. 不包含 vue-router、vuex 等其它功能

  • 推荐的方式:选择 Manually select features

  • 好处:在项目创建期间,能够选择并安装更多的功能

abc7.webp

  • 手动选择要安装的功能(1/10)

    1. 运行 vue create 项目名称
    2. 选择 Manually select features

abc7.webp

  • 手动选择要安装的功能(2/10)

    • 推荐选择并安装以下的 6 个功能:

abc8.webp

1.  ↑↓箭头切换选中项
1.  空格切换选中状态
1.  *号表示安装选中的功能
  • 手动选择要安装的功能(3/10)

    • 选择要安装的 vue 版本(建议选择 2.x):

abc9.webp

  • 手动选择要安装的功能(4/10)

    • 是否使用 history 模式的路由(建议输入 n):

bbc00.webp

  • 手动选择要安装的功能(5/10)

    • 选择要使用的 CSS 预处理器(建议选择 Less):

bbc01.webp

  • 手动选择要安装的功能(6/10)

    • 选择要使用的 ESLint 语法规则(建议选择 ESLint + Standard config):

bbc02.webp

  • 手动选择要安装的功能(7/10)

    • 选择额外的 lint 功能(建议选择 Lint on save,在 Ctrl + S 的时候检测代码是否符合规范):

bbc03.webp

  • 手动选择要安装的功能(8/10)

    • 把第三方插件的配置选项放到哪个配置文件中(建议选择 In dedicated config files,表示:独立的配置文件):

bbc04.webp

  • 手动选择要安装的功能(9/10)

    • 是否把刚才所有的操作保存为预设,方便下次直接基于预设,一键生成项目(建议输入 y):

bbc05.webp

  • 手动选择要安装的功能(10/10)

    • 为预设提供一个好记的名字(建议输入英文的预设名称):

bbc06.webp

2. ESLint 基本语法

目标:能够知道 ESLint 常见的语法规则,并在实际开发中遵守这些规则

2.1 什么是 ESLint?
  • 官方概念:ESLint 是可组装的 JavaScript 和 JSX 检查工具。

  • 通俗理解:一个工具,用来约束团队成员的代码风格。

  • 好处:保证团队协作开发时,编写出来的代码风格保持一致。

  • 例如:

    1. JS 中的字符串,统一使用单引号表示
    2. 代码缩进,统一使用两个空格
    3. 不允许出现 ≥2 个的连续空行
2.2 常见的 ESLint 规则

bbc07.webp

2.3 修改 vue-cli 项目的语法规则
  1. 找到项目根目录下的 .eslintrc.js 配置文件
  2. 在 rules 配置选项中,修改默认的语法规则

bbc08.webp

9. vue 组件

1. 什么是组件化开发

  • 组件化开发指的是:根据封装的思想,把页面上可重用的 UI 结构封装为组件,从而方便项目的开发和维护。

2. vue 中的组件化开发

  • vue 是一个支持组件化开发的前端框架。

  • vue 中规定:组件的后缀名是 .vue。之前接触到的 App.vue 文件本质上就是一个 vue 的组件。

3. vue 组件的三个组成部分

  • 每个 .vue 组件都由 3 部分构成,分别是:

    • template -> 组件的模板结构

    • script -> 组件的 JavaScript 行为

    • style -> 组件的样式

  • 其中,每个组件中 必须包含 template 模板结构,而 script 行为和 style 样式是可选的组成部分。

3.1 template

  • vue 规定:每个组件对应的模板结构,需要定义到 <template> 节点中。

  • 注意:

    • template 是 vue 提供的容器标签,只起到包裹性质的作用,它不会被渲染为真正的 DOM 元素

    • template 中只能包含唯一的根节点

3.2 script

  • vue 规定:开发者可以在 <script>节点中封装组件的 JavaScript 业务逻辑。

  • .vue 组件中的 data 必须是函数

  • vue 规定:.vue 组件中的 data 必须是一个函数,不能直接指向一个数据对象。

3.3 style

  • vue 规定:组件内的 <style>节点是可选的,开发者可以在<style>节点中编写样式美化当前组件的 UI 结构
  • <style> 标签上添加 lang="less" 属性,即可使用 less 语法编写组件的样式

4. 组件之间的父子关系

bbc09.webp

4.1 使用组件的三个步骤

cbc00.webp

  • 步骤1:使用 import 语法导入需要的组件

  • 步骤2:使用 components 节点注册组件

  • 步骤3:以标签形式使用刚才注册的组件

4.2 通过 components 注册的是私有子组件

  • 例如:

    • 在组件 A 的 components 节点下,注册了组件 F。

    • 则组件 F 只能用在组件 A 中;不能被用在组件 C 中。

  • 请大家思考两个问题:

    1. 为什么 F 不能用在组件 C 中?
    2. 怎样才能在组件 C 中使用 F?

4.3 注册全局组件

在 vue 项目的 main.js 入口文件中,通过 Vue.component() 方法,可以注册全局组件。示例代码如下:

cbc01.webp

5. 组件的 props

  • props 是组件的自定义属性,在封装通用组件的时候,合理地使用 props 可以极大的提高组件的复用性

  • 它的语法格式如下:

cbc02.webp

5.1 props 是只读的

  • vue 规定:组件中封装的自定义属性是只读的,程序员不能直接修改 props 的值。否则会直接报错:

cbc03.webp

  • 要想修改 props 的值,可以把 props 的值转存到 data 中,因为 data 中的数据都是可读可写的!

cbc04.webp

5.2 props 的 default 默认值

  • 在声明自定义属性时,可以通过 default 来定义属性的默认值。示例代码如下:

cbc05.webp

5.3 props 的 type 值类型

  • 在声明自定义属性时,可以通过 type 来定义属性的值类型。示例代码如下:

cbc06.webp

5.4 props 的 required 必填项

  • 在声明自定义属性时,可以通过 required 选项,将属性设置为必填项,强制用户必须传递属性的值。示例代码如下:

cbc07.webp

5.5 组件之间的样式冲突问题

  • 默认情况下,写在 .vue 组件中的样式会全局生效,因此很容易造成多个组件之间的样式冲突问题。

  • 导致组件之间样式冲突的根本原因是:

    • 单页面应用程序中,所有组件的 DOM 结构,都是基于唯一的 index.html 页面进行呈现的

    • 每个组件中的样式,都会影响整个 index.html 页面中的 DOM 元素

6. 组件的基本使用

6.1 思考:如何解决组件样式冲突的问题

  • 为每个组件分配唯一的自定义属性,在编写组件样式时,通过属性选择器来控制样式的作用域,示例代码如下:

cbc08.webp

6.2 style 节点的 scoped 属性

  • 为了提高开发效率和开发体验,vue 为 style 节点提供了 scoped 属性,从而防止组件之间的样式冲突问题:

cbc09.webp

6.3 /deep/ 样式穿透

  • 如果给当前组件的 style 节点添加了 scoped 属性,则当前组件的样式对其子组件是不生效的。如果想让某些样式对子组件生效,可以使用 /deep/ 深度选择器。

dbc00.webp

7. 动态组件

7.1 什么是动态组件

  • 动态组件指的是动态切换组件的显示与隐藏

7.2 如何实现动态组件渲染

  • vue 提供了一个内置的 <component> 组件,专门用来实现动态组件的渲染。示例代码如下:

dbc01.webp

  • component 标签是专门用来占位的

  • 给 is 属性所表示的组件,来进行展位

​

<component is="组件的注册名称"></component>

7.3 使用 keep-alive 保持状态

  • 默认情况下,切换动态组件时无法保持组件的状态。此时可以使用 vue 内置的 <keep-alive> 组件保持动态组件的状态。示例代码如下:
    <keep-alive include="Right,Left">
        <component :is="comName"></component>
    </keep-alive>
  • keep-alive 可以保证内部的组件不会被销毁

注意:默认情况下,keep-alive 会缓存内部所有的组件

  • include="Right" 表示:只缓存名字叫 Right 的组件,其它组件不会被缓存

  • 注意:在 include 中,逗号前后千万不要加空格,否则会有问题

7.4 keep-alive 对应的生命周期函数

  • 当组件被缓存时,会自动触发组件的 deactivated 生命周期函数。

  • 当组件被激活时,会自动触发组件的 activated 生命周期函数。

  destroyed() {
    console.log('destroyed')
  },
  
  // 组件被激活的时候,会自动触发 activated 生命周期函数
  // 组件在被激活的时候,以及组件第一次被创建的时候,都会触发 activated 生命周期函数
  
  activated() {
    console.log('---- activated ----', '组件被激活了')
  },
  
  // 组件被缓存的时候,会自动触发 deactivated 生命周期函数
  // 只有组件被缓存的时候,才会触发 deactivated 生命周期函数
  
  deactivated() {
    console.log('---- deactivated ----', '组件被缓存了')
  }

7.5 keep-alive 的 include 属性

  • include 属性用来指定:只有名称匹配的组件会被缓存。多个组件名之间使用英文的逗号分隔
      <!-- keep-alive 可以保证内部的组件不会被销毁 -->
      <!-- 注意:默认情况下,keep-alive 会缓存内部所有的组件 -->
      
      <!-- include="Right" 表示:只缓存名字叫 Right 的组件,其它组件不会被缓存 -->
      <!-- 注意:在 include 中,逗号前后千万不要加空格,否则会有问题 -->
      
      <keep-alive include="Right,Left">
        <component :is="comName"></component>
      </keep-alive>

10. 组件之间的数据共享

1. 组件之间的关系

  • 在项目开发中,组件之间的最常见的关系分为如下两种:

    1. 父子关系

    2. 兄弟关系

dbc02.webp

10.2 父子组件之间的数据共享

  • 父子组件之间的数据共享又分为:

    1. 父 -> 子共享数据

    2. 子 -> 父共享数据

1. 父组件向子组件共享数据

  • 父组件向子组件共享数据需要使用自定义属性。示例代码如下:

dbc03.webp

2. 子组件向父组件共享数据

  • 子组件向父组件共享数据使用自定义事件。示例代码如下:

dbc04.webp

10.3 兄弟组件之间的数据共享

  • 在 vue2.x 中,兄弟组件之间数据共享的方案是 EventBus

  • EventBus 的使用步骤

    1. 创建 eventBus.js 模块,并向外共享一个 Vue 的实例对象

    2. 在数据发送方,调用 bus.$emit('事件名称', 要发送的数据) 方法触发自定义事件

    3. 在数据接收方,调用 bus.$on('事件名称', 事件处理函数) 方法注册一个自定义事件

dbc05.webp

11. vuex

11.1 Vuex 起步

1. Vuex 是什么

  • Vuex 是 vue 项目中实现大范围数据共享的技术方案。

    作用: 能够方便、高效地实现组件之间的数据共享

dbc06.webp

2. 使用 Vuex 的好处

  1. 数据的存取一步到位,不需层层传递

  2. 数据的流动非常清晰

  3. 存储在 Vuex 中的数据都是响应式的

3. 在项目中安装和**配置 Vuex**

  • 步骤:

    1. 前期的准备:安装 Vuex 的依赖包

    2. 封装 Store 模块

    3. 导入并挂载 Store 的实例对象

3.1 安装 Vuex 的依赖包
  • 运行如下的 npm 命令,在把 Vuex 安装为项目的依赖包:

dbc07.webp

3.2 封装 Store 模块
  • 主要的实现步骤如下:

    1. 导入 Vue 和 Vuex 依赖包

    2. 把 Vuex 安装为 Vue 的插件

    3. 创建 store 的实例对象

    4. 向外共享 store 的实例对象

dbc08.webp

  • 在store/index.js文件中
  1. 导入包 vue 和 vuex

// 这是 vuex 的 Store 模块
// 1. 导入包 vue 和 vuex

import Vue from 'vue'
import Vuex from 'vuex'
  1. 调用 Vue.use() 函数把 Vuex 安装为插件

// 2. 调用 Vue.use() 函数把 Vuex 安装为插件

    Vue.use(Vuex)
  1. new Vuex.Store() 创建 store 的实例对象

// 3. new Vuex.Store() 创建 store 的实例对象
const store = new Vuex.Store({

  // 开启 vuex 的严格模式,如果检测到了组件直接修改全局数据,
  // 则立即终端报错!
  // vue 官方建议程序员:在项目上线的时候,一定要把 strict: true 去掉,
  // 因为它会降低 vuex 的性能
  
  strict: true,
  
  // 全局共享的数据,都存储到 state 这个对象中
  state: {
    count: 0
  },
  // 专门用来修改全局的数据
  mutations: {
  
    // 1. mutation 必须是函数
    // 2. 第一个形参,永远都是 state
    add(state, n) {
      state.count += n
    }
  },
  
  // 专门处理异步操作
  // Ajax 请求、延迟器、定时器...
  
  actions: {
    // 定义一个异步自增的函数
    // action 函数的第一个形参,永远都是 ctx,
    // ctx 就是 new 出来的 store 实例对象
    
    addAsync(ctx, n) {
    
      // 1. 延迟1秒
      setTimeout(() => {
      
        // 2. 调用 add 这个 mutation 函数
        // ctx.commit() 函数的作用,就是调用指定名称的 mutation
        
        ctx.commit('add', n)
      }, 1000)
    }
  }
})
  1. 向外导出 store 的实例对象

// 4. 向外导出 store 的实例对象
export default store
3.3 把 Store 实例挂载到 Vue 实例上
  • 主要的实现步骤:

    1. 导入 store 模块

    2. 挂载 store 实例对象

dbc09.webp

  • 在main.js中
  1. 导入 store 模块

// 1. 导入 store 模块
import store from '@/store'

  1. 挂载 store 实例对象
 new Vue({
  render: h => h(App),
  
  // 2. 把 store 模块挂载到 Vue 实例上
  // (挂载完毕之后,每个 .vue 组件中,就可以访问全局共享的数据啦)
  // store: new出来的store实例
  
  // store: store
  
  store
}).$mount('#app')

11.2 State 的基本使用

1. 什么是 State

  • 概念:State 本质上就是 Object 对象

    作用:用来存储全局共享的数据

  • 基本用法: store 的实例对象


  // 全局共享的数据,都存储到 state 这个对象中
  state: {
    count: 0
  },

2. 组件访问 State 数据

2.1 第一种方式
  • 在每个 Vue 组件中,可以通过 this.$store.state.全局数据名称 访问 Store 中的数据。

ebc00.webp

2.2 第二种方式
  • 基于 Vuex 提供的 mapState 辅助函数,可以方便的把 Store指定的数据,映射为当前组件的计算属性

ebc01.webp

  1. 按需导入一个辅助函数 mapState

import { mapState } from 'vuex'
  1. 把 Store 中指定的数据,映射为当前组件的计算属性

  //mapState(['全局数据的名字', '全局数据的名字'])
  computed: {
    // ...obj
    // ...result
    ...mapState(['count'])
  },
  • 结论:在实际开发中,不要在组件中直接修改全局的数据

  • 原因:会导致 vue-devtools 调试工具失效,无法检测到 vuex 中数据的变化

  • 通过 this.$store.commit() 就可以调用到指定名称的 mutation 函数

  • 通过 this.$store.dispatch('action函数的名字') 函数,

this.$store.commit('add', 1)

 // 可以调用指定名称的 action 函数
 this.$store.dispatch('addAsync', 2)
  • 在组件使用 State 中数据的两种方式分别是什么?

    1. this.$store.state.数据项的名字

    2. mapState 辅助函数 + computed 计算属性

2.3 拓展:mapState 辅助函数的原理

ebc02.webp


// 1. 按需导入一个辅助函数 mapState
import { mapState } from 'vuex'

//#region 注释
// mapState(['全局数据的名字', '全局数据的名字'])
// 调用结果 {count: ƒ}

// 2. 把 Store 中指定的数据,映射为当前组件的计算属性

// const result = mapState(['count'])
// console.log(result)

// const obj = {
//   // 自定义计算属性,名字叫做 count
//   count() {
//     // 在计算属性中,必须 return 一个计算的结果
//     return this.$store.state.count
//   }
// }

//#endregion

export default {
  name: 'Left',
  
  // 计算属性
  computed: {
  
    // ...obj
    // ...result
    
    ...mapState(['count'])
  },

11.3 Mutation 的基本使用

1. 怎样修改 State 中的数据

  • 请大家思考:我们能否在组件中直接修改 Vuex 中的数据?

ebc03.webp

  • 结论:能直接修改,但是不推荐!Vuex 官方也禁止我们直接修改!

  • 原因:会导致修改来源不明确的问题,不利于调试和后期的维护。

2. Mutation 是什么

  • Mutation 本质上是 JavaScript 函数,专门用来变更 Store 中的数据

ebc04.webp

特点: 想要修改 State 中的数据,只能调用 Mutation 方法

  • 好处:能够确保修改来源的唯一性,方便调试和后期维护。

3. State、组件、Mutation 之间的关系

ebc05.webp

  • State:全局存储共享数据的地方

  • Vue 组件:使用数据的地方

  • Mutation:专门负责修改 State 中的数据

4. Mutation 的使用步骤

  1. 在 Vuex 中定义 Mutation 方法

  2. 组件中调用 Mutation方法this.$store.commit('方法名') !

ebc06.webp


// 专门用来修改全局的数据
  mutations: {
    // 1. mutation 必须是函数
    // 2. 第一个形参,永远都是 state
    
    add(state, n) {
      state.count += n
    }
  },

注意:
1. mutation 必须是函数

2. 第一个参数,永远都是 state

4.1 载荷(Payload)
  • Vuex 中的

    载荷就是参数

    的意思,通过载荷可以提高 Mutation 方法的通用性。例如:

    1. 第一个形参,永远都是 state

    2. 第二形参,Payload来传递调用者传递过来的参数

ebc07.webp

4.2 提交载荷(Payload)
  • 在组件中,可以通过 this.$store.commit() 方法的第二个参数来提交载荷(参数),示例代码如下:

ebc08.webp

5. mapMutations 辅助函数

  • 基于 Vuex 提供的 mapMutations 辅助函数,可以方便的 把 Store 中指定的方法,映射为当前组件的 methods

ebc09.webp

  • mapMutations 辅助函数的用法示例

fbc00.webp

11.4 Action 的基本使用

1. Mutation 必须是同步函数

  • 在项目开发中,为了保证 Store中状态的每一次变化都是可追踪的

  • Vuex 规定: Mutation 必须是同步函数。否则,vue-devtools 将无法正常追踪 Store 中数据的变化,这对大型项目的开发调试是灾难性的!

fbc01.webp

2. Action 是什么

  • Action 本质上是 JavaScript 函数,专门用来处理 Vuex 中的异步操作。

fbc02.webp

  • Action 把异步操作的结果,转交给 Mutation,由 Mutation 负责修改数据源。

3. 定义 Action 方法

fbc03.webp

4. 调用 Action 方法

4.1 第一种方式
  • 在组件中,通过 this.$store.dispatch('xxx') 方法,即可触发指定名称的 Action 方法。示例代码如下:
// 可以调用指定名称的 action 函数
      this.$store.dispatch('addAsync', 2)
  1. Action 方法中定义载荷

    • 在 Action 方法中,可以通过第二个形参的位置来定义载荷参数。示例代码如下:

fbc04.webp


    // 定义一个异步自增的函数
    // action 函数的第一个形参,永远都是 ctx,
    // ctx 就是 new 出来的 store 实例对象
    
    addAsync(ctx, n) {
    
      // 1. 延迟1秒
      setTimeout(() => {
      
        // 2. 调用 add 这个 mutation 函数
        // ctx.commit() 函数的作用,就是调用指定名称的 mutation
        ctx.commit('add', n)
      }, 1000)
    }
  1. 调用 Action 方法时提交载荷
  • 通过 this.$store.dispatch() 方法的第二个参数,即可提交载荷。示例代码如下:

fbc05.webp

4.2 第二种方式
  • mapActions 辅助函数

    • 基于 Vuex 提供的 mapActions 辅助函数,可以方便的把 Store 中指定的 Action,映射为当前组件的 methods

fbc06.webp

  • mapActions 辅助函数的用法示例

fbc07.webp

11.5 Getter 的基本使用

1. 组件中计算属性的局限性

  • 组件中的计算属性复用性比较低。例如:

fbc08.webp

  • 如果有多个组件需要用到此计算属性,我们需要在多个组件之间复制、粘贴这个函数。

2. Getter 是什么

  • Getter 本质上是 JavaScript 函数。

    作用: 它是 Vuex 中的计算属性,当 Store 数据源发生变化时,Getter 的返回值会自动更新。

fbc09.webp

3. 定义 Getter 方法

4. 访问 Getter

4.1 第一种方式
  • 在组件中,可以通过 this.$store.getters.xxx 来访问指定 getter 的值。示例代码如下:

hbc01.webp

4.2 第二种方式
  • 基于 mapGetters 辅助函数,可以把 store 中的 getter 映射为当前组件的计算属性。示例代码如下:

hbc02.webp

11.6 Module 的基本使用

1. 思考:当前遇到的问题

hbc03.webp

  • 所有的全局数据、方法都集中在了一起,导致 Vuex 的结构混乱,不利于现阶段的开发和后期的维护。

2. Module 是什么

  • Vuex 中的 Module 表示按照模块化的开发思想,把不同的数据和方法,按照彼此的关联关系进行封装。

hfc04.webp

3. 定义模块

  • 每个模块都是彼此独立的,都可以拥有自己的 statemutationsactionsgetters 节点

hfc05.webp

4. 注册模块

hfc06.webp

注意:

  1. 拆了 模块之后,一定在 store/index.js中,对模块进行组装,否则模块不会生效。

  2. 只要拆模块了,必须开启命名空间。
namespaced: true,
  1. 在 vuex 独立的模块中,state 不能是对象,必须是 function

// 计数器的 vuex 模块
export default {

  // 注意:只要拆模块了,必须开启命名空间
  namespaced: true,
  
  // 在 vuex 独立的模块中,state 不能是对象,必须是 function
  state() {
    return {
    
      // 在这里定义数据
      count: 0,
      total: 9
    }
  },
  mutations: {
    show() {
      console.log('这是【计数器模块】中的show函数')
    },
    add(state, n) {
      state.count += n
    }
  },
  actions: {
    addAsync(ctx, n) {
      setTimeout(() => {
        ctx.commit('add', n)
      }, 1000)
    }
  }
}

5. namespaced(命名空间)

  • namespaced(命名空间)可以解决不同模块之间成员名称冲突的问题。在实际项目开发中,建议为每个 Module 模块都开启命名空间!

  • 在定义模块时,只需在模块的根节点中声明 namespaced: true 选项,即可为当前模块开启命名空间

hfc07.webp

6. 访问Module

6.1 通过模块的注册名称访问模块下的成员
  • 当模块启用了 namespaced: true 选项之后,模块就有了自己的命名空间。

  • 此时,模块内的成员需要通过模块的注册名称才可以访问到。示例代码如下:

hfc08.webp

6.2 访问命名空间下的 state 数据
  • 在组件中访问命名空间下的 state 数据时,建议使用 mapState 函数来简化访问的过程。示例代码如下:

hfc09.webp

6.3 访问命名空间下的 mutation 方法
  • 在组件中访问命名空间下的 mutation 方法时,建议使用 mapMutations 函数来简化访问的过程:

jhc00.webp

6.4 访问命名空间下的 action 和 getter
  • 建议使用 mapActionsmapGetters 函数来简化访问的过程,示例代码如下:

jbc01.webp

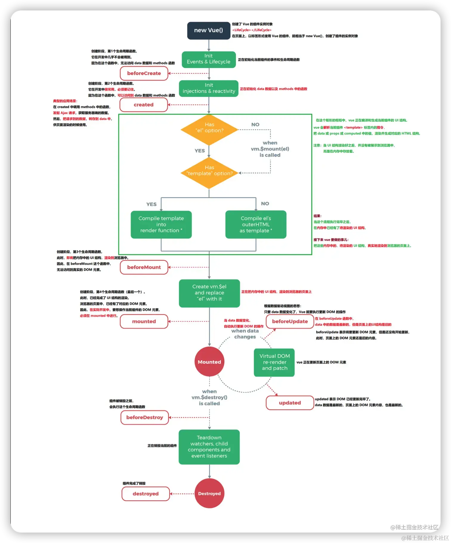
12.组件的生命周期

12.1 生命周期 & 生命周期函数

  • 生命周期(Life Cycle)是指一个组件从创建 -> 运行 -> 销毁的整个阶段,强调的是一个时间段

  • 生命周期函数:是由 vue 框架提供的内置函数,会伴随着组件的生命周期,自动按次序执行

  • 注意:生命周期强调的是时间段,生命周期函数强调的是时间点。

12.2 组件生命周期函数的分类

jbc02.webp

12.3 生命周期图示

  • 可以参考 vue 官方文档给出的“生命周期图示”,进一步理解组件生命周期执行的过程:cn.vuejs.org/v2/guide/in…

jbc03.webp

13. ref 引用

13.1 什么是 ref 引用

  • ref 用来辅助开发者在不依赖于 jQuery 的情况下,获取 DOM 元素组件的引用。

  • 每个 vue 的组件实例上,都包含一个 $refs 对象,里面存储着对应的 DOM 元素或组件的引用。默认情况下,组件的 $refs 指向一个空对象

13.2 使用 ref 引用 DOM 元素

  • 如果想要使用 ref 引用页面上的 DOM 元素,则可以按照如下的方式进行操作:

jbc04.webp

13.3 使用 ref 引用组件实例

  • 如果想要使用 ref 引用页面上的组件实例,则可以按照如下的方式进行操作:

jbc05.webp

13.4 控制文本框和按钮的按需切换

  • 通过布尔值 inputVisible 来控制组件中的文本框与按钮的按需切换。示例代码如下:

jbc06.webp

13.5 让文本框自动获得焦点

  • 当文本框展示出来之后,如果希望它立即获得焦点,则可以为其添加 ref 引用,并调用原生 DOM 对象的.focus() 方法即可。示例代码如下:

jbc07.webp

13.6 this.$nextTick(cb) 方法

  • 组件的 $nextTick(cb) 方法,会把 cb 回调推迟到下一个 DOM 更新周期之后执行。

  • 通俗的理解是:等组件的 DOM 更新完成之后,再执行 cb 回调函数。从而能保证 cb 回调函数可以操作到最新的 DOM 元素。

jbc08.webp

14. 路由

14.1 路由的基本概念与原理

  • 路由是一个比较广义和抽象的概念,路由的本质就是对应关系

  • 在开发中,路由分为:

    • 后端路由
    • 前端路由

1. 后端路由

  • 概念:根据不同的用户 URL 请求,返回不同的内容

本质: URL 请求地址与服务器资源之间的对应关系

jbc09.webp

  • SPA(Single Page Application)

  • 后端渲染(存在性能问题)

  • Ajax前端渲染(前端渲染提高性能,但是不支持浏览器的前进后退操作)

  • SPA(Single Page Application)单页面应用程序:整个网站只有一个页面,内容的变化通过Ajax局部更新实现、同时支持浏览器地址栏的前进和后退操作

  • SPA实现原理之一:基于URL地址的hash(hash的变化会导致浏览器记录访问历史的变化、但是hash的变化不会触发新的URL请求)

  • 在实现SPA过程中,最核心的技术点就是前端路由

2. 前端路由

  • 概念:根据不同的用户事件,显示不同的页面内容

本质: 用户事件与事件处理函数之间的对应关系

kbc00.webp

14.2 vue-router的基本使用

1. 基本使用步骤

1.1 引入相关的库文件


<!-- 导入 vue 文件,为全局 window 对象挂载 Vue 构造函数 -->

<script src="./lib/vue_2.5.22.js"></script>

<!-- 导入 vue-router 文件,为全局 window 对象挂载 VueRouter 构造函数 -->

<script src="./lib/vue-router_3.0.2.js"></script>

1.2 添加路由链接

  • router-link 是 vue 中提供的标签,默认会被渲染为 a 标签

  • to 属性默认会被渲染为 href 属性

  • to 属性的值默认会被渲染为 # 开头的 hash 地址


<!-- router-link 是 vue 中提供的标签,默认会被渲染为 a 标签 -->
<!-- to 属性默认会被渲染为 href 属性 -->
<!-- to 属性的值默认会被渲染为 # 开头的 hash 地址 -->

<router-link to="/user">User</router-link>
<router-link to="/register">Register</router-link>

1.3 添加路由填充位

  • 路由填充位(也叫做路由占位符)

  • 将来通过路由规则匹配到的组件,将会被渲染到 router-view 所在的位置

<!-- 路由填充位(也叫做路由占位符) -->
<!-- 将来通过路由规则匹配到的组件,将会被渲染到 router-view 所在的位置 -->
​
<router-view></router-view>

1.4 定义路由组件

var User = {
    template: '<div>User</div>'
}
​
var Register = {
    template: '<div>Register</div>'
}

1.5 配置路由规则并创建路由实例

  • 每个路由规则都是一个配置对象,其中至少包含 path 和 component 两个属性

    • path 表示当前路由规则匹配的 hash 地址

    • component 表示当前路由规则对应要展示的组件


// 创建路由实例对象var router = new VueRouter({
    ​
    // routes 是路由规则数组routes: [
        ​
        // 每个路由规则都是一个配置对象,其中至少包含 path 和 component 两个属性:// path 表示当前路由规则匹配的 hash 地址// component 表示当前路由规则对应要展示的组件
        ​
        {path:'/user',component: User},
        ​
        {path:'/register',component: Register}
        ​
    ]
​
})

1.6 把路由挂载到 Vue 根实例中

new Vue({

    el: '#app',

    // 为了能够让路由规则生效,必须把路由对象挂载到 vue 实例对象上

    router

});

2.1 下载vue-router模块到当前工程


    yarn add vue-router

2.2 在main.js中引入VueRouter函数

    import VueRouter from 'vue-router'

2.3 添加到Vue.use()身上 – 注册全局RouterLink和RouterView组件

Vue.use(VueRouter)

2.4 创建路由规则数组 – 路径和组件名对应关系

const routes = []

2.4 用规则生成路由对象

    const router = new VueRouter({
​
      routes
​
    })

2.5 创建和挂载根实例。

    new Vue({
​
      router
​
    })

2.6 用router-view作为挂载点, 切换不同的路由页面

​
    <router-view></router-view>

2. 路由重定向

  • 路由重定向指的是:用户在访问地址 A 的时候,强制用户跳转到地址 C ,从而展示特定的组件页面;

  • 通过路由规则的 redirect 属性,指定一个新的路由地址,可以很方便地设置路由的重定向:

    var router = new VueRouter({
​
        routes: [
            ​
             // 其中,path 表示需要被重定向的原地址,redirect 表示将要被重定向到的新地址
            ​
            {path:'/', redirect: '/user'},
            ​
            {path:'/user',component: User},
            ​
            {path:'/register',component: Register}
            ​
        ]
        ​
    })

3. Vue路由-404页面

​
路由最后, path匹配*(任意路径) – 前面不匹配就命中最后这个

14.3 vue-router嵌套路由

1. 嵌套路由功能分析

  • 点击父级路由链接显示模板内容

  • 模板内容中又有子级路由链接

  • 点击子级路由链接显示子级模板内容

kbc01.webp

2. 父路由组件模板

  • 父级路由链接

  • 父组件路由填充位

< p >
    <router-link to="/user">User</router-link>
    <router-link to="/register">Register</router-link>
</p>
  <div>
  
    <!-- 控制组件的显示位置 --> 
    <router-view></router-view>
  </div>

3. 子级路由模板

  • 子级路由链接

  • 子级路由填充位

const Register = {
  template: `<div>
      <h1>Register 组件</h1>
      <hr/>
      <router-link to="/register/tab1">Tab1</router-link>
      <router-link to="/register/tab2">Tab2</router-link>

      <!-- 子路由填充位置 --> 
      <router-view/>
      </div>`
  }

4. 嵌套路由配置

  • 父级路由通过children属性配置子级路由
const router = new VueRouter({
  routes: [
    { path: '/user', component: User },
    {
      path: '/register',
      component: Register,
      
      // 通过 children 属性,为 /register 添加子路由规则
      children: [
        { path: '/register/tab1', component: Tab1 },
        { path: '/register/tab2', component: Tab2 }
      ]
    }]
})

14.4 vue-router动态路由匹配

1. 思考:

<!– 有如下 3 个路由链接 --> <router-link to="/user/1">User1</router-link>

<router-link to="/user/2">User2</router-link>
<router-link to="/user/3">User3</router-link>

// 定义如下三个对应的路由规则,是否可行???

{ path: '/user/1', component: User }
{ path: '/user/2', component: User }
{ path: '/user/3', component: User }

2. 应用场景:通过动态路由参数的模式进行路由匹配

var router = new VueRouter({
  routes: [
  
      // 动态路径参数 以冒号开头
      { path: '/user/:id', component: User }
  ]
  })
  
const User = {

  // 路由组件中通过$route.params获取路由参数
  
  template: '<div>User {{ $route.params.id }}
  </div>'
}
  • 结论:为了让路由规则的通用性更好,可以把可变的部分,

  • 通过 : 的形式,定义为“动态参数项”

注意:冒号后的名字,是任意起的,推荐起一个有意义的名字

  • 通过 this.$route.params.xxx 访问到路由规则中匹配的参数

3. 路由组件传递参数

  • $route 与对应路由形成高度耦合,不够灵活,所以可以使用 props 将组件和路由解耦
3.1 props的值为布尔类型
const router = new VueRouter({
  routes: [
  
    // 如果 props 被设置为 true,route.params 将会被设置为组件属性
    { path: '/user/:id', component: User, props: true }]
})

const User = {
  props: ['id'], // 使用 props 接收路由参数
  template: '<div>用户ID:{{ id }}</div>' // 使用路由参数
}
3.2 props的值为对象类型
const router = new VueRouter({
  routes: [
  
    // 如果 props 是一个对象,它会被按原样设置为组件属性
    
    { path: '/user/:id', component: User, props: { uname: 'lisi', age: 12 } }]
})
const User = {
  props: ['uname', 'age'],
  template: ‘< div > 用户信息:{{ uname + '---' + age}}</ > '
  }
3.3 props的值为函数类型
const router = new VueRouter({
  routes: [
  
    // 如果 props 是一个函数,则这个函数接收 route 对象为自己的形参
    {
      path: '/user/:id',
      component: User,
      props: route => ({ uname: 'zs', age: 20, id: route.params.id })
    }]
})
const User = {
  props: ['uname', 'age', 'id'],
  template: ‘< div > 用户信息:{{ uname + '---' + age + '---' + id}}</div > '
  }

14.5 vue-router命名路由

1. 命名路由的配置规则

  • 为了更加方便的表示路由的路径,可以给路由规则起一个别名,即为“命名路由”。
const router = new VueRouter({
  routes: [
    {
      path: '/user/:id',
      name: 'user',
      component: User
    }]
})
  < router - link : to = "{ name: 'user', params: { id: 123 }}" > User</ >
    router.push({ name: 'user', params: { id: 123 } })

14.6 vue-router编程式导航

1. 页面导航的两种方式

  • 声明式导航:通过点击链接实现导航的方式,叫做声明式导航

  • 例如:普通网页中的 <a></a> 链接 或 vue 中的 <router-link></router-link>

  • 编程式导航:通过调用 JavaScript 形式的API实现导航的方式,叫做编程式导航

  • 例如:普通网页中的 location.href

2. 编程式导航基本用法

  • 常用的编程式导航 API 如下:

    • this.$router.push('hash地址')
    • this.$router.go(n)
const User = {
  template: '<div><button @click="goRegister">跳转到注册页面</button></div>',
  methods: {
    goRegister: function () {
    
      // 用编程的方式控制路由跳转
      this.$router.push('/register');
    }
  }
}

3. 编程式导航参数规则

  • router.push() 方法的参数规则

// 字符串(路径名称)
router.push('/home')

// 对象
router.push({ path: '/home' })

// 命名的路由(传递参数)
router.push({ name: '/user', params: { userId: 123 } })

// 带查询参数,变成 /register?uname=lisi
router.push({ path: '/register', query: { uname: 'lisi' } })

14.5 HTML5 History 模式

  • hash路由例如: http://localhost:8080/#/home

  • history路由例如: http://localhost:8080/home (以后上线需要服务器端支持, 否则找的是文件夹)

  • 利用 history.pushState API 来完成 URL 跳转而无须重新加载页面

    • 在实例化路由对象时, 传入mode选项和值修改
    • mode: 'history',

15. 插槽

15.1 什么是插槽

  • 插槽(Slot)是 vue 为组件的封装者提供的能力。允许开发者在封装组件时,把不确定的、希望由用户指定的部分定义为插槽

  • 可以把插槽认为是组件封装期间,为用户预留的内容占位符

kbc02.webp

15.2 插槽的基础用法

  • 在封装组件时,可以通过<slot> 元素定义插槽,从而为用户预留内容占位符。

kbc03.webp

  • 没有预留插槽的内容会被丢弃

  • 如果在封装组件时没有预留任何 <slot> 插槽,则用户提供的任何自定义内容都会被丢弃。

kbc04.webp

15.3 默认插槽

  • 封装组件时,可以为预留的 <slot> 插槽提供后备内容(默认内容)。如果组件的使用者没有为插槽提供任何内容,则后备内容会生效。示例代码如下:

kbc05.webp


<!-- 下面的名字叫做 default 的插槽,叫做“默认插槽” -->
    <slot name="default" info="abc">
      
      <!-- 后备内容 -->
      <h1>后备内容</h1>
    </slot>

15.4 具名插槽

  • 如果在封装组件时需要预留多个插槽节点,则需要为每个 <slot> 插槽指定具体的 name 名称。这种带有具体名称的插槽叫做“具名插槽” 。示例代码如下:

kbc06.webp

注意: 没有指定 name 名称的插槽,会有隐含的名称叫做 “default”。

1. 为具名插槽提供内容

  • 在向具名插槽提供内容的时候,我们可以在一个 <template> 元素上使用 v-slot 指令,并以 v-slot 的参数的形式提供其名称。示例代码如下:

kbc07.webp

2. 具名插槽的简写形式

  • 跟 v-on 和 v-bind 一样,v-slot 也有缩写,即把参数之前的所有内容 (v-slot:) 替换为字符 #

  • 例如v-slot:header可以被重写为 #header

kbc08.webp

15.5 作用域插槽

  • 在封装组件的过程中,可以为预留的 <slot> 插槽绑定 props 数据,这种带有 props 数据的 <slot> 叫做“作用域插槽”。示例代码如下:

kbc09.webp

1. 使用作用域插槽

  • 可以使用 v-slot: 的形式,接收作用域插槽对外提供的数据。示例代码如下:

lbc00.webp

<!-- 可以使用 = 来接收作用域插槽对外提供的数据 -->
      
      <template #author="{author, msg}">
        <h6>作者:{{ author }} -- {{ msg }}</h6>
      </template>

2. 解构插槽 Prop

  • 作用域插槽对外提供的数据对象,可以使用解构赋值简化数据的接收过程。示例代码如下:

lbc01.webp