如何让AI帮我写简历?

205 阅读3分钟

马上就要到暑假了,想找暑期实习的同学可以认真看看这篇文章了。通过优化简历,帮助提高简历筛选通过的概率,也提高你面试通过的概率。

那么,如何做到让AI把一份平平无奇的简历优化呢?想要达到这个目的,至少要有3个方面的准备。

AI 工具:不同工具输出结果也有所差异。

提示词:核心是写清楚简历优化的思路。

个人简历****信息,以及你面试的职位描述。

AI工具

这里我用的是包阅AI,大家也可以选择其他的AI工具

提示词

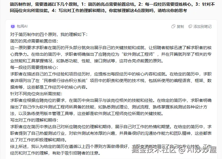
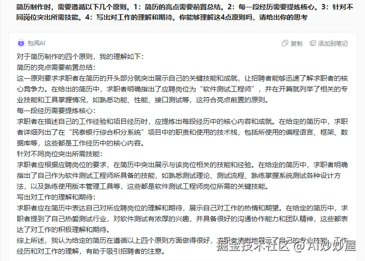
杨天真分享过一些关于简历写作技巧的关键点,还是很容易理解的。

但是,人类能够理解,AI却不一定能够理解到位,所以我们首先需要询问AI能不能很好地理解这些要点。可以看出,包阅AI能够基本理解这4项原则。

那么,在进行简历优化时,就把这些原则告诉它,按照你的求职要求,一步一步进行优化。

实战优化简历

首先,先找到你想要投递的岗位,提取岗位JD的信息,看它的岗位职责是什么,需要具备哪些专业技能。

有了这些信息之后,我们让AI根据这些岗位职责和要求,结合自己的简历内容来进行简历优化,这样,才能达到一个最好的效果。

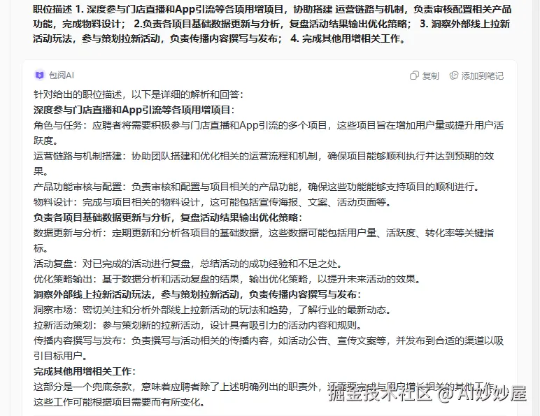
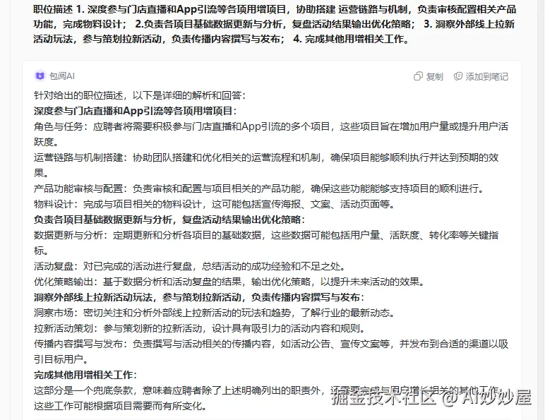
先让AI对岗位JD进行具体分析,根据职位描述,给我们分析了求职者必备的技能。

然后就可以让AI根据这些要求优化我们的简历内容,看看优化前后对比。

左边是优化前,右边是优化后。只看左边是不是觉得这份简历好像挺优秀的,但是一看右边的对比就可以制定差距。

虽然左边的简历的专业技能很多,看起来该求职者专业性很强。但其实大部分技能都与该岗位的要求无关,而优化后的简历,一眼就能看出该求职者的专业技能和该岗位十分匹配。项目经历也是一样,优化前的经历偏向前端设计,与软件测试岗位的要求丝毫不符合。

现在我们加大难度,比如说给一位毫无经验的大学生修改简历。这份简历与岗位JD完全不相关,看看该AI还能给出完美的答案吗。

比如我们想要将这份软件测试的简历内容修改为用户运营的简历,以下是岗位要求。

首先,AI 还是先基于职位描述,分析了岗位所需的能力。

虽然优化前的简历与想要投递的岗位完全不相关,但是包阅AI仍然能够在简历中敏捷地捕捉到适合该岗位的能力,并且给出简历修改的建议。

总结

总的来说,包阅AI的简历优化功能是我觉得比较好用的一种了,通过智能分析岗位要求和简历内容,突出求职者的亮点和优势,提高求职者与求职岗位的匹配度。能够帮助求职者快速、高效地准备简历,提高求职成功率。