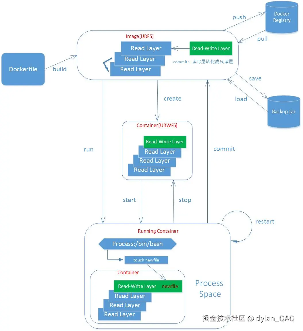
Docker常用命令原理图

219 阅读4分钟

Docker常用命令实战

1. 基本概念

1.1. image layer(镜像层)

镜像可以看成是由多个镜像层叠加起来的一个文件系统,镜像层也可以简单理解为一个基本的镜像,而每个镜像层之间通过指针的形式进行叠加。

1

根据上图,镜像层的主要组成部分包括镜像层id,镜像层指针【指向父层】,元数据【layer metadata】包含了docker构建和运行的信息还有父层的层次信息。

只读层和读写层【top layer】的组成部分基本一致。同时读写层可以转换成只读层【docker commit操作实现】

1.2. image(镜像)---【只读层的集合】

1、镜像是一堆只读层的统一视角,除了最底层没有指向外,每一层都指向它的父层,统一文件系统(union file system)技术能够将不同的层整合成一个文件系统,为这些层提供了一个统一的视角,这样就隐藏了多层的存在,在用户的角度看来,只存在一个文件系统。而每一层都是不可写的,就是只读层。

2.1

1.3. container(容器)---【一层读写层+多层只读层】

1、容器和镜像的区别在于容器的最上面一层是读写层【top layer】,而这边并没有区分容器是否在运行。运行状态的容器【running container】即一个可读写的文件系统【静态容器】+隔离的进程空间和其中的进程。

3.1

隔离的进程空间中的进程可以对该读写层进行增删改,其运行状态容器的进程操作都作用在该读写层上。每个容器只能有一个进程隔离空间。

3.2

2. Docker常用命令原理图概览:

3. Docker常用命令说明

3.1. 标识说明

3.1.1. image---(统一只读文件系统)

4.1.1

3.1.2. 静态容器【未运行的容器】---(统一可读写文件系统)

4.1.2

3.1.3. 动态容器【running container】---(进程空间(包括进程)+统一可读写文件系统)

4.1.3

3.2. 命令说明

3.2.1. docker生命周期相关命令:

3.2.1.1. docker create {image-id}

4.2.1.1

即为只读文件系统添加一层可读写层【top layer】,生成可读写文件系统,该命令状态下容器为静态容器,并没有运行。

3.2.1.2. docker start(restart) {container-id}

docker stop即为docker start的逆过程

4.2.1.2

即为可读写文件系统添加一个进程空间【包括进程】,生成动态容器【running container】

3.2.1.3. docker run {image-id}

4.2.1.3

docker run=docker create+docker start

类似流程如下 :

4.2.1.3.1

3.2.1.4. docker stop {container-id}

4.2.1.4

向运行的容器中发一个SIGTERM的信号,然后停止所有的进程。即为docker start的逆过程。

3.2.1.5. docker kill {container-id}

4.2.1.5

docker kill向容器发送不友好的SIGKILL的信号,相当于快速强制关闭容器,与docker stop的区别在于docker stop是正常关闭,先发SIGTERM信号,清理进程,再发SIGKILL信号退出。

3.2.1.6. docker pause {container-id}

docker unpause为逆过程---比较少使用

4.2.1.6

暂停容器中的所有进程,使用cgroup的freezer顺序暂停容器里的所有进程,docker unpause为逆过程即恢复所有进程。比较少使用。

3.2.1.7. docker commit {container-id}

4.2.1.7

4.2.1.7.2

把容器的可读写层转化成只读层,即从容器状态【可读写文件系统】变为镜像状态【只读文件系统】,可理解为【固化】。

3.2.1.8. docker build

4.2.1.8.1

4.2.1.8.2

docker build=docker run【运行容器】+【进程修改数据】+docker commit【固化数据】,不断循环直至生成所需镜像。

循环一次便会形成新的层(镜像)【原镜像层+已固化的可读写层】

docker build 一般作用在dockerfile文件上。

3.2.2. docker查询类命令

查询对象:①image,②container,③image/container中的数据,④系统信息[容器数,镜像数及其他]

3.2.2.1. Image
1、docker images

4.2.2.1.1

docker images 列出当前镜像【以顶层镜像id来表示整个完整镜像】,每个顶层镜像下面隐藏多个镜像层。

2、docker images -a

4.2.2.1.2

docker images -a列出所有镜像层【排序以每个顶层镜像id为首后接该镜像下的所有镜像层】,依次列出每个镜像的所有镜像层。

3、docker history {image-id}

4.2.2.1.3

docker history 列出该镜像id下的所有历史镜像。

3.2.2.2. Container
1、docker ps

4.2.2.2.1

列出所有运行的容器【running container】

2、docker ps -a

4.2.2.2.2

列出所有容器,包括静态容器【未运行的容器】和动态容器【running container】

3.2.2.3. Info
1、docker inspect {container-id} or {image-id}

4.2.2.3.1

提取出容器或镜像最顶层的元数据。

2、docker info

显示 Docker 系统信息,包括镜像和容器数。

3.2.3. docker操作类命令:

3.2.3.1. docker rm {container-id}

4.2.3.1

docker rm会移除镜像,该命令只能对静态容器【非运行状态】进行操作。

通过docker rm -f {container-id}的-f (force)参数可以强制删除运行状态的容器【running container】。

3.2.3.2. docker rmi {image-id}

4.2.3.2

3.2.3.3. docker exec {running-container-id}

4.2.3.3

docker exec会在运行状态的容器中执行一个新的进程。

3.2.3.4. docker export {container-id}

4.2.3.4

docker export命令创建一个tar文件,并且移除了元数据和不必要的层,将多个层整合成了一个层,只保存了当前统一视角看到的内容。

参考文章: