【Vue】基础系列(八)生命周期 - 初始化显示 - 更新状态 - 死亡状态 - 父子组件

86 阅读1分钟

1. vue对象的生命周期

生命周期:

  1. 又名:生命周期回调函数、生命周期函数、生命周期钩子。
  2. 是什么:Vue在关键时刻帮我们调用的一些特殊名称的函数。
  3. 生命周期函数的名字不可更改,但函数的具体内容是程序员根据需求编写的。
  4. 生命周期函数中的this指向是vm 或 组件实例对象。

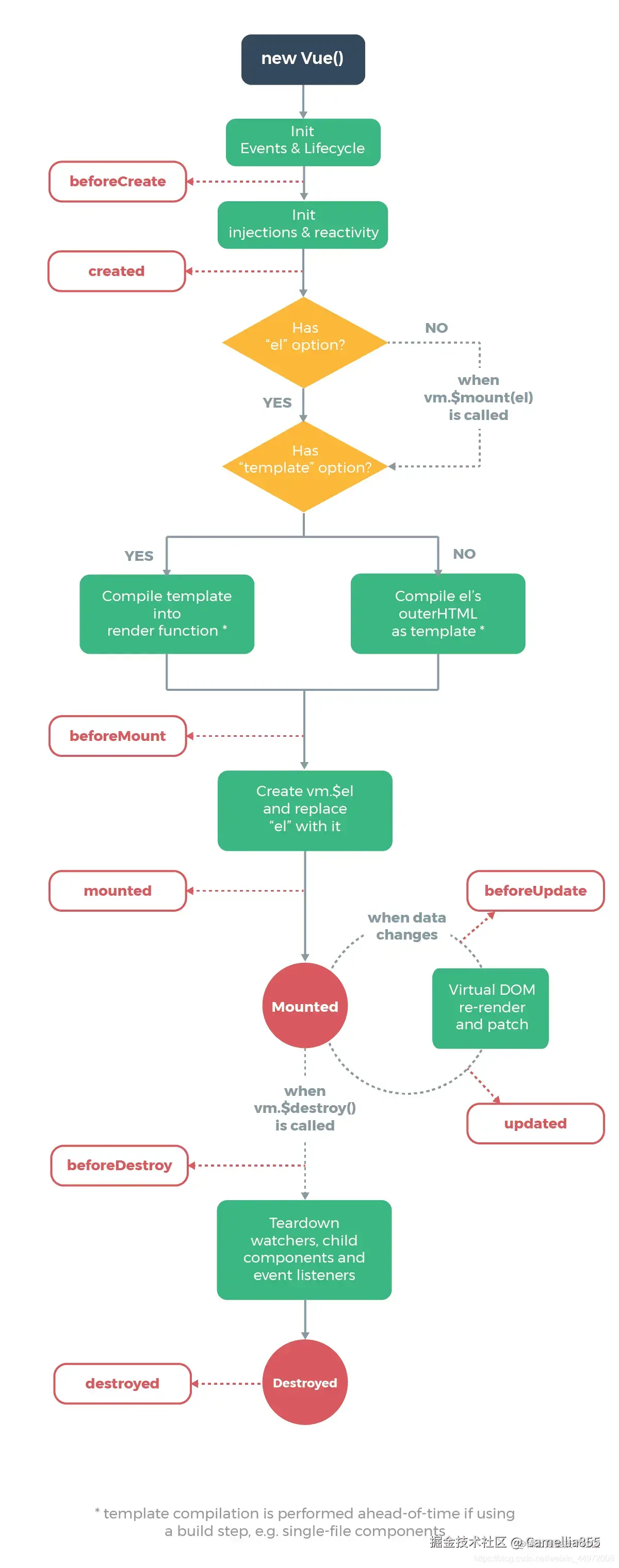
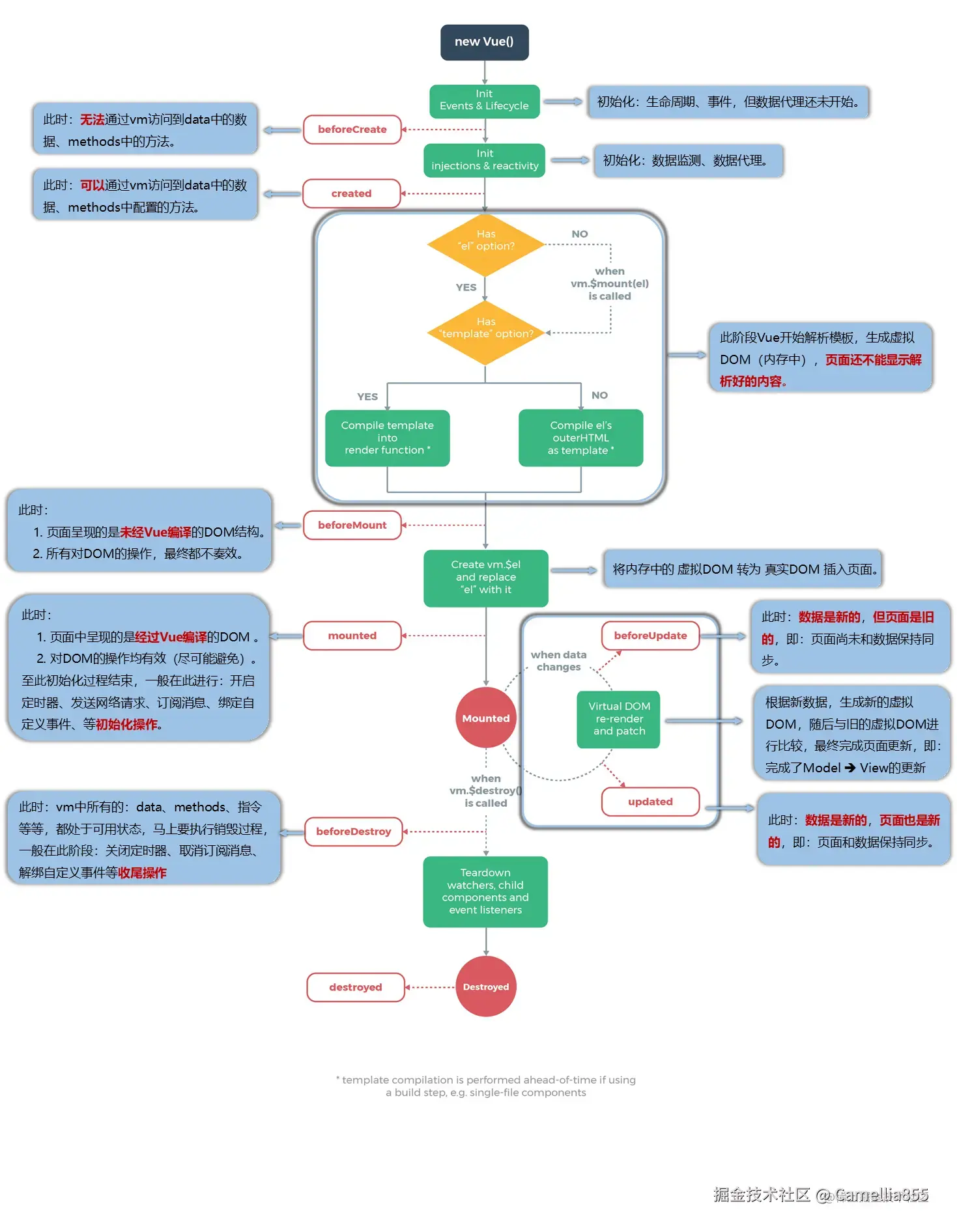
  1. 初始化显示
  • beforeCreate()
  • created()
  • beforeMount()
  • mounted()
  1. 更新状态
  • beforeUpdate()
  • updated()
  1. 销毁 vue 实例: vm.$destory()
  • beforeDestory()
  • destoryed()

官方的图示 在这里插入图片描述

2. 原理解释图

请添加图片描述

3. 常用的生命周期方法

  • mounted(): 发送ajax请求, 启动定时器、绑定自定义事件、订阅消息等异步任务【初始化操作】
  • beforeDestroy(): 做收尾工作, 如: 清除定时器、解绑自定义事件、取消订阅消息等【首尾工作】

4. 关于销毁Vue实例

  1. 销毁后借助Vue开发者工具看不到任何信息
  2. 销毁后自定义事件会失效,但原生DOM事件依然有效
  3. 一般不会在beforeDestroy操作数据,因为即使操作数据,也不会再触发更新流程了。

5. 示例

html
<body>
  <div id="demo">
    <button @click="destoryVM">destroy vm</button>
    <p v-show="isShow">YK菌学前端</p>
  </div>
  <script src="../js/vue.js"></script>
  <script>
    new Vue({
      el: "#demo",
      data: {
        isShow: true,
      },

      // 1. 初始化阶段
      beforeCreate() {
        console.log('beforeCreate()');
      },
      created() {
        console.log('created()');
      },

      beforeMount() {
        console.log('beforeMount()');
      },
      mounted() { // 初始化显示之后立即调用(1次)
        console.log('mounted()');
        this.intervalId = setInterval(() => { // 将函数进行参数传递,最好用箭头函数,因为它函数内部没有this,直接用外面的this
          this.isShow = !this.isShow;
        }, 1000)

      },

      // 2. 更新阶段
      beforeUpdate() {
        console.log('beforeUpdate()');
      },
      updated() {
        console.log('updated()');
      },

      // 3. 死亡阶段
      beforeDestroy() { // 死亡之前调用(1次)
        console.log('beforeDestroy()');
        clearInterval(this.intervalId); //清除定时器
      },
      destroyed() {
        console.log('destroyed()');
      },

      methods: {
        destoryVM() {
          this.$destroy(); // 内存泄漏,定时器还没有清除
        }
      },
    })
  </script>
</body>

在这里插入图片描述

6. 父子组件的生命周期

  1. 加载渲染过程
javascript
父beforeCreate -> 父created -> 父beforeMount -> 子beforeCreate->子created->子beforeMount->子mounted->父mounted
  1. 更新过程
javascript

父beforeUpdate->子beforeUpdate->子updated->父updated
  1. 销毁过程
javascript

父beforeDestroy->子beforeDestroy->子destroyed->父destroyed
  1. 常见钩子版本
javascript

父beforeDestroy->子beforeDestroy->子destroyed->父destroyed