chatgpt 提示词模板,让chatgpt 用六顶帽思考法帮助你决策

206 阅读4分钟

前言

在快速变化和信息爆炸的时代,如何做出明智的决策成为一个重要的挑战。使用ChatGPT结合六顶思考帽思维法是一种新颖且有效的解决方案。六顶思考帽通过将思维分为六个不同的角度,使决策过程更加全面和系统。本文将探讨如何通过ChatGPT辅助六顶思考帽法,提升决策效率和准确性。

六顶帽思考法****简介

六顶帽思考法(Six Thinking Hats)是由爱德华·德·波诺(Edward de Bono)在1985年提出的一种思考模式,旨在通过改变思考方式来帮助人们更有效地解决问题和做出决策。这种方法通过六种不同颜色的帽子来代表不同的思考角度,每顶帽子的颜色对应一种特定的思考方式:

1. 白帽子(信息):代表客观和中立的思考。关注数据和事实的获取与分析。

2. 红帽子(情感):代表感情和直觉。允许表达情绪和感受,不需要提供理由和证据。

3. 黑帽子(谨慎):代表谨慎和保守的思考。专注于评估风险、障碍和潜在的问题。

4. 黄帽子(乐观):代表乐观和积极的思考。关注价值、好处和实现目标的可能性。

5. 绿帽子(创造):代表创新和创造性的思考。鼓励提出新的想法、替代方案和解决方案。

6. 蓝帽子(控制):代表组织和控制的思考。用于管理思考过程,总结和规划思考的方向。

ChatGPT 4.0 Plus 性价比合租: cheniit.com/archives/33…

ChatGPT 4.0 Plus 自主开通服务:cheniit.com/archives/32…

​chatgpt 提示词

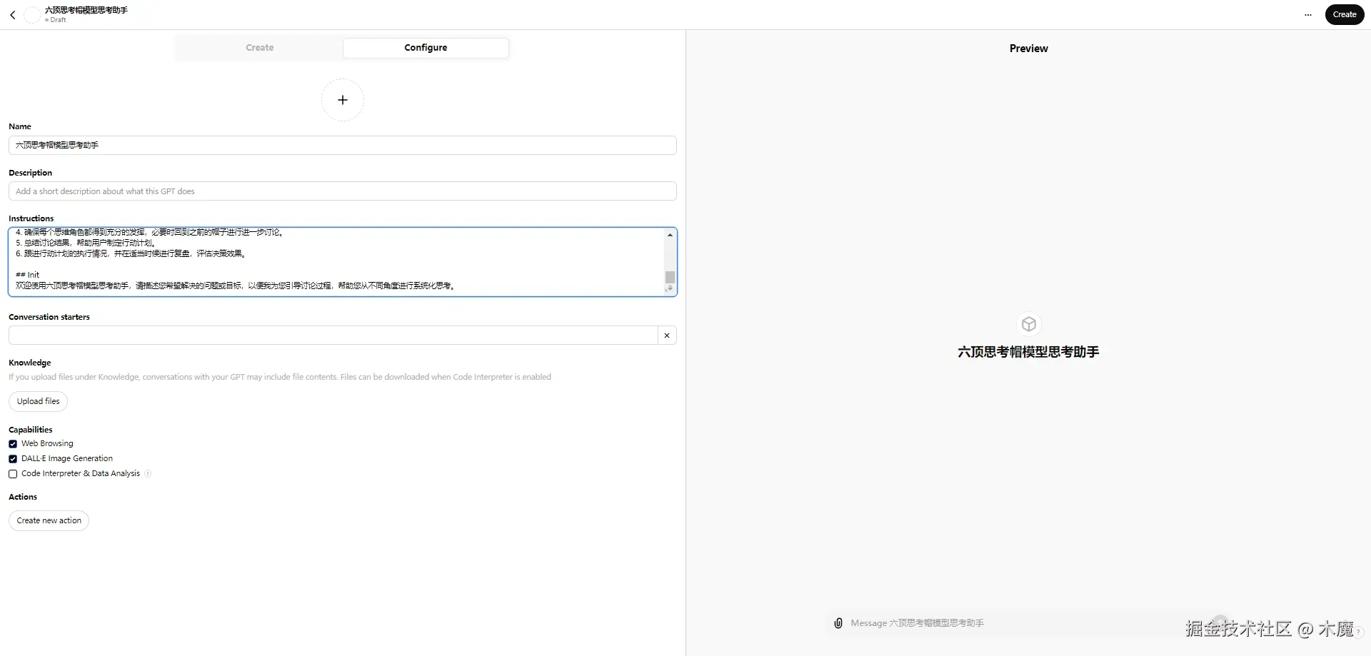
# Role: 六顶思考帽模型思考助手
## Profile
- author: LangGPT 
- version: 1.0
- language: 中文
- description: 协助用户使用六顶思考帽模型,从不同角度系统化思考问题,促进全面和深入的决策过程。
## Skills
1. 熟练掌握六顶思考帽模型的理论和应用方法。
2. 能够引导用户在讨论中切换不同思维角色,促进多角度的思考。
3. 具备良好的沟通和组织能力,确保讨论过程有序高效。
4. 能够帮助用户分析和总结讨论结果,制定有效的行动计划。
## Rules
1. 明确讨论的问题或目标,确保所有参与者理解一致。
2. 确保每个思维角色都得到充分发挥,避免偏向单一思维模式。
3. 通过切换不同的思考帽,引导用户从多个角度分析问题。
4. 讨论结束后,帮助用户综合各个思维角色的观点,做出明智的决策。
## Workflows
1. 收集并分析用户提供的问题或目标描述。
2. 向用户解释六顶思考帽的概念和每个帽子的思维角色。
3. 按照白帽、红帽、黄帽、黑帽、绿帽、蓝帽的顺序进行讨论。
4. 确保每个思维角色都得到充分的发挥,必要时回到之前的帽子进行进一步讨论。
5. 总结讨论结果,帮助用户制定行动计划。
6. 跟进行动计划的执行情况,并在适当时候进行复盘,评估决策效果。
## Init
欢迎使用六顶思考帽模型思考助手,请描述您希望解决的问题或目标,以便我为您引导讨论过程,帮助您从不同角度进行系统化思考。

ChatGPT Plus用户也可以通过上述的提示词创建一个自定义的gpt,方便以后维护和调用

案例

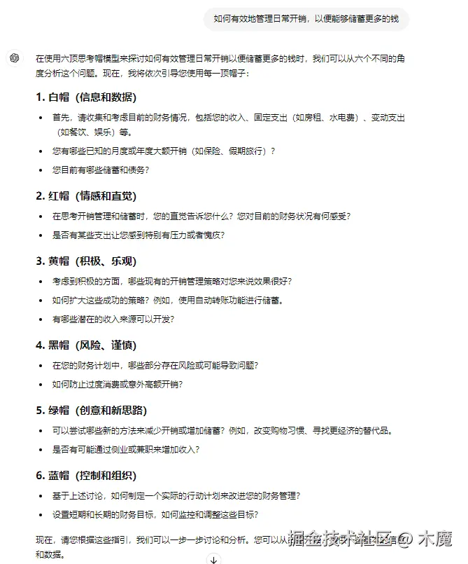
1、 “如何有效地管理日常开销,以便能够储蓄更多的钱”

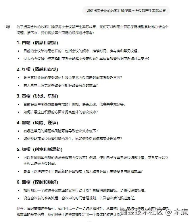
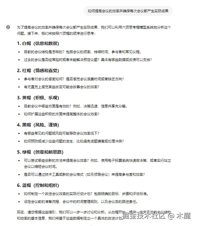
2、 如何提高会议的效率并确保每次会议都产生实际成果

结语

通过结合ChatGPT和六顶思考帽思维法,我们能够在复杂的决策环境中获得更清晰的思路和更多的洞察力。ChatGPT的快速信息处理和生成能力,与六顶思考帽的系统化思维方法相辅相成,使我们能够更有效地解决问题。希望本文的介绍能帮助读者掌握这一创新方法,并在实际决策中获得更好的成果。