前言
本文将用最简单的话术给大家讲解下最核心的几个支付的系统
支付流程
- 用户从商户购买商品
- 商户向支付平台下单
- 支付平台返回给商户收银台页面
- 商户向用户展示收银台页面
- 用户向支付平台支付
- 支付平台向银行支付 然后银行返回支付平台成功 支付平台告诉用户成功(这个地方分为2步 一个是同步页面的重定向,另外一步是异步通知)
- 真正的成功以异步通知为准
这只是一个最简单的支付场景,真实的交互会比这复杂,但是核心流程还是这些 其他的不过是锦上添花 从上面可以得出结论 支付系统的核心作用 就是帮助商户收钱
清结算流程
本地收单流程
本地收单 就是下单过程的中的币种和结算的币种一致 不涉及外汇交易
跨境收单流程
- 跨境收单其实就是多了锁汇和换汇的操作
- 这个汇率的操作一般是在清分之后 结算之前
信息流和资金流
完善一点的支付流程

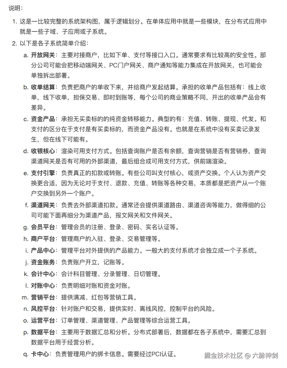
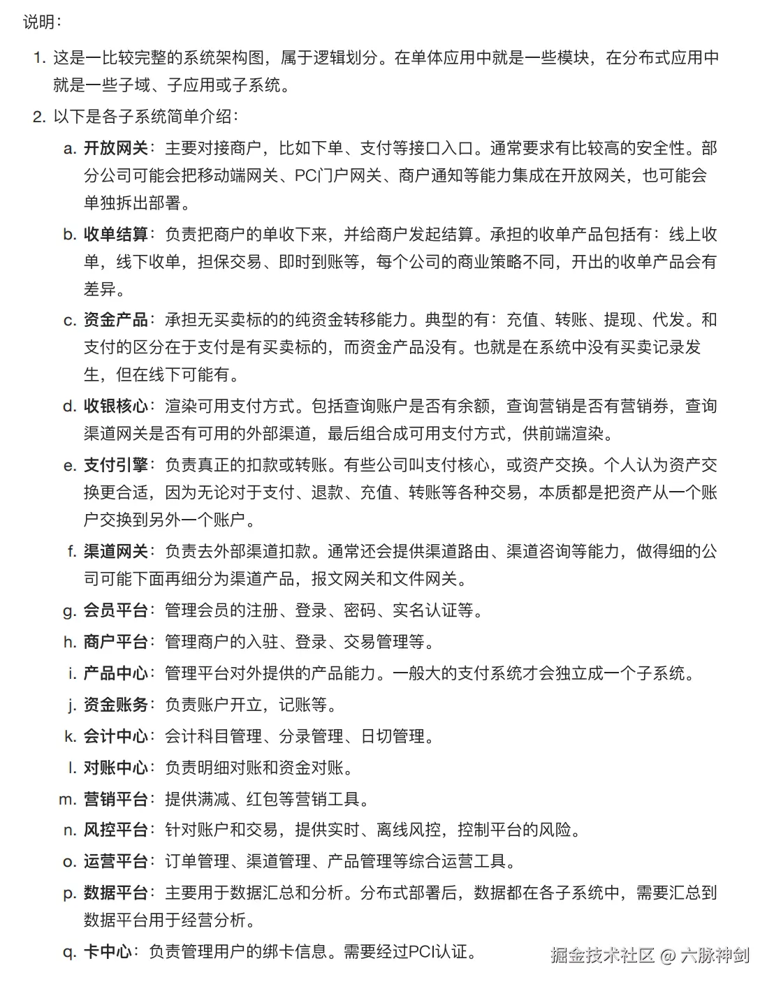
一个完整的三方支付公司的架构
结束
从上面我们可以看出 支付看似简单 实则不然,大家继续加油