硬件开发笔记(二十九):TPS54331电源设计(二):12V转3.3V和12V转4V原理图设计

237 阅读2分钟

前言

  电源供电电路设计很重要,为了更好的给对硬件设计有需求的人,特意将电源设计的基础过程描述出来。   紧接前一篇12V转5V的,本篇设计常用的12V转3.3V电路,不常用的12V转4V电路。


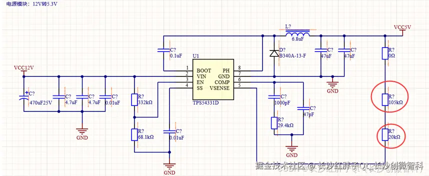
12V转3.3V电路

步骤一:应用典型电路

     (依据底板和典型电路得差别,电感和电容在3.3~5V范围内,我们可以不调整)

步骤二:调整输出电压

  TPS54331 器件的输出电压可从外部通过电阻分压器网络进行调节。   

3.3V = 0.8V x ( R5/R6 + 1)
R5/R6 + 1 = 3.3/0.8
R5/R6 = 4.125 - 1
R5/R6 = 3.125

  由于阻值选择高精度1%的电阻,然后最好是标准的,可查看《硬件实用技巧:电阻精度和常用阻值表》,选择阻值R6为20KΩ,R5为105KΩ。   典型电路:10.2/3.14 = 3.14,试了几个确实找不到这么接近的比值了,就这个了。   在这里插入图片描述


12V转4V电路

步骤一:应用典型电路

  在这里插入图片描述

步骤二:调整输出电压

  TPS54331 器件的输出电压可从外部通过电阻分压器网络进行调节。   在这里插入图片描述

4V = 0.8V x ( R5/R6 + 1)
R5/R6 + 1 = 4/0.8
R5/R6 = 5 - 1
R5/R6 = 4

  由于阻值选择高精度1%的电阻,然后最好是标准的,可查看《硬件实用技巧:电阻精度和常用阻值表》,选择阻值R6为9.1KΩ,R5为36.4KΩ。

36.5 KΩ/9.1 KΩ=4.010
39 KΩ/9.76 KΩ=3.995
80.6 KΩ/20 KΩ=4.030

  在这里插入图片描述

  (依据底板和典型电路得差别,电感和电容在3.3~5V范围内,我们可以不调整)。


对原理图进行自动标注编号

  在这里插入图片描述

  在这里插入图片描述

  在这里插入图片描述

  在这里插入图片描述

  在这里插入图片描述

  在这里插入图片描述

  都有编号了。


输出原理图

  在这里插入图片描述

  进行审核。