TensorRT-LLM保姆级教程(三)-使用Triton推理服务框架部署模型

4,548 阅读19分钟

本文为稀土掘金技术社区首发签约文章,30天内禁止转载,30天后未获授权禁止转载,侵权必究!

随着大模型的爆火,投入到生产环境的模型参数量规模也变得越来越大(从数十亿参数到千亿参数规模),从而导致大模型的推理成本急剧增加。因此,市面上也出现了很多的推理框架,用于降低模型推理延迟以及提升模型吞吐量。

本系列将针对 TensorRT-LLM 推理框架进行讲解。

之前讲述过模型推理服务化框架Triton。

本文将结合 TensorRT-LLM (作为后端推理引擎)与 Triton Inference Server 完成 LLM 服务部署工作。

另外,我撰写的大模型相关的博客及配套代码均整理放置在Github:llm-action,有需要的朋友自取。

简介

TensorRT-LLM 是一个用于定义大语言模型并构建 TensorRT 引擎的 Python API,以高效地在 NVIDIA GPU 上执行推理。 TensorRT-LLM 包含用于创建 Python 和 C++ 运行时以及执行这些 TensorRT 引擎的组件。它还包括一个用于与 NVIDIA Triton 推理服务集成的后端(tensorrtllm_backend);使用 TensorRT-LLM 构建的模型可以在单个 GPU或在具有多个 GPU 的多个节点上执行((使用张量并行或流水线并行))。

下面将结合 TensorRT-LLM 与 Triton Inference Server 完成 LLM 部署。

环境准备

上一篇文章中讲述了如何基于源码进行安装。本文为了方便起见,直接拉取官方已经构建好的镜像运行即可。

  • 镜像:nvcr.io/nvidia/tritonserver:24.06-trtllm-python-py3 ,基于 TensorRT-LLM 的 v0.10.0 版本。
  • 模型:Qwen1.5
  • 服务器:8x Nvidia H20 ( 96GB )
  • 代码:

创建并进入容器。

docker run -dt --name triton-server-6 \
--restart=always \
--gpus '"device=6"' \
--network=host \
--shm-size=32g \
-v /data/hpc/home/guodong.li/workspace:/workspace \
-w /workspace \
aiharbor.local/nvidia/tritonserver:24.06-trtllm-python-py3 \
/bin/bash

docker exec -it triton-server-6 bash

模型格式转换及编译

接下来,进行模型权重格式转换,并将其编译成 TensorRT 引擎。

单卡推理

第一步,将 HF 模型权重格式转换为 TensorrtLLM 模型权重格式。

cd /workspace/TensorRT-LLM/examples/qwen
python convert_checkpoint.py --model_dir /workspace/models/Qwen1.5-14B-Chat \
                              --output_dir /workspace/models/Qwen1.5-14B-Chat-1tp-bf16-trt \
                              --dtype bfloat16

常用参数说明:

  • --model_dir:HF模型权重路径
  • --output_dir:TensorrtLLM 模型权重输出路径
  • --dtype:TensorrtLLM 模型权重数据类型
  • --pp_size:流水线并行大小
  • --tp_size:张量并行大小

运行完成后将生成新的配置文件和权重。

-rw-r--r-- 1 root root        1126 Jul 18 10:49 config.json
-rw-r--r-- 1 root root 29676808144 Jul 18 10:49 rank0.safetensors

配置文件包含了模型的基础信息以及张量并行、流水线并行推理等配置,具体如下所示。

{
    "architecture": "QWenForCausalLM",
    "dtype": "bfloat16",
    "logits_dtype": "float32",
    "vocab_size": 152064,
    "max_position_embeddings": 32768,
    "hidden_size": 5120,
    "num_hidden_layers": 40,
    "num_attention_heads": 40,
    "num_key_value_heads": 40,
    "head_size": 128,
    "qk_layernorm": false,
    "hidden_act": "silu",
    "intermediate_size": 13696,
    "norm_epsilon": 1e-06,
    "position_embedding_type": "rope_gpt_neox",
    "use_parallel_embedding": false,
    "embedding_sharding_dim": 0,
    "share_embedding_table": false,
    "mapping": {
        "world_size": 1,
        "tp_size": 1,
        "pp_size": 1,
        "gpus_per_node": 8
    },
    "quantization": {
        "quant_algo": null,
        "kv_cache_quant_algo": null,
        "group_size": 128,
        "smoothquant_val": null,
        "has_zero_point": false,
        "pre_quant_scale": false,
        "exclude_modules": [
            "lm_head"
        ]
    },
    "kv_dtype": "bfloat16",
    "rotary_scaling": null,
    "rotary_base": 1000000.0,
    "qwen_type": "qwen2",
    "disable_weight_only_quant_plugin": false
}

第二步,将模型编译为 TensorRT 引擎。

使用 TensorRT-LLM API 创建模型定义,将用 NVIDIA TensorRT 原语(构成神经网络的层)构建了一个运算图。这些运算映射到特定的内核(为 GPU 预先编写的程序)。

trtllm-build --checkpoint_dir /workspace/models/Qwen1.5-7B-Chat-1tp-bf16-trt \
--output_dir /workspace/models/Qwen1.5-14B-Chat-1tp-bf16-trt-engine-2 \
--gpt_attention_plugin bfloat16 \
--gemm_plugin bfloat16 \
--max_num_tokens 10000 \
--use_custom_all_reduce enable \
--paged_kv_cache enable \
--workers 1 \
--use_paged_context_fmha enable \
--multiple_profiles enable \
--max_input_len 1024 \
--max_output_len 1024 \
--max_batch_size 256            

常见参数说明:

  • --gpt_attention_plugin:默认启用 GPT 注意力插件,使用高效的Kernel并支持 KV 缓存的 in-place 更新。它会减少内存消耗,并删除不需要的内存复制操作(与使用 concat 运算符更新 KV 缓存的实现相比)。
  • --context_fmha:默认启用融合多头注意力,将触发使用单个Kernel执行 MHA/MQA/GQA 块的Kernel。
  • --gemm_plugin: GEMM 插件利用 NVIDIA cuBLASLt 执行 GEMM 运算。在 FP16 和 BF16 上,建议启用它,以获得更好的性能和更小的 GPU 内存使用量。在 FP8 上,建议禁用。如果通过 --gemm_plugin fp8 启用。尽管可以正确推断具有较大批量大小的输入,但性能可能会随着批量大小的增加而下降。因此,目前该功能仅推荐用于在小批量场景下的降低延迟。
  • --use_custom_all_reduce:启用自定义 AllReduce 插件。在基于 NVLink 的节点上,建议启用,在基于 PCIE 的节点上,不建议启用。自定义 AllReduce 插件为 AllReduce 运算激活延迟优化算法,而不是原生的 NCCL 算子。然而,在基于 PCIE 的系统上可能看不到性能优势。当限制为单个设备,自定义AllReduce将被禁用。因为其Kernel依赖于对对等设备的P2P访问,当只有一个设备可见时这是不允许的。
  • --reduce_fusion enable:当自定义 AllReduce 已启用时,此功能旨在将 AllReduce 之后的 ResidualAdd 和 LayerNorm Kernel 融合到单个Kernel中,从而提高端到端性能。注意:目前仅 llama 模型支持此功能。
  • --paged_kv_cache:默认启用分页KV缓存。分页 KV 缓存有助于更有效地管理 KV 缓存的内存。它通常能使批量大小增加和效率提高。
  • --workers:并行构建的worker数。
  • --use_paged_context_fmha:启用分页上下文注意力。
  • --multiple_profiles:在内置引擎中启用多个 TensorRT 优化配置文件,这将有利于性能,尤其是在禁用 GEMM 插件时,因为更多优化配置文件有助于 TensorRT 有更多机会选择更好的 Kernel。然而,它会增加引擎的构建时间。

构建完成之后生成了引擎文件以及配置文件。

-rw-r--r-- 1 root root        5645 Jul 18 21:36 config.json
-rw-r--r-- 1 root root 15485236972 Jul 18 21:36 rank0.engine

其中,引擎文件除了模型配置以外,还有很多引擎相关的配置。

{
    "version": "0.10.0",
    "pretrained_config": {
        "architecture": "QWenForCausalLM",
        "dtype": "bfloat16",
        "logits_dtype": "float32",
        "vocab_size": 151936,
        "max_position_embeddings": 32768,
        "hidden_size": 4096,
        "num_hidden_layers": 32,
        "num_attention_heads": 32,
        "num_key_value_heads": 32,
        "head_size": 128,
        "qk_layernorm": false,
        "hidden_act": "silu",
        "intermediate_size": 11008,
        "norm_epsilon": 1e-06,
        "position_embedding_type": "rope_gpt_neox",
        "use_parallel_embedding": false,
        "embedding_sharding_dim": 0,
        "share_embedding_table": false,
        "mapping": {
            "world_size": 1,
            "tp_size": 1,
            "pp_size": 1,
            "gpus_per_node": 8
        },
        "quantization": {
            "quant_algo": null,
            "kv_cache_quant_algo": null,
            "group_size": 128,
            "smoothquant_val": null,
            "has_zero_point": false,
            "pre_quant_scale": false,
            "exclude_modules": [
                "lm_head"
            ]
        },
        "kv_dtype": "bfloat16",
        "rotary_scaling": null,
        "rotary_base": 1000000.0,
        "qwen_type": "qwen2",
        "disable_weight_only_quant_plugin": false
    },
    "build_config": {
        "max_input_len": 1024,
        "max_output_len": 1024,
        "opt_batch_size": null,
        "max_batch_size": 256,
        "max_beam_width": 1,
        "max_num_tokens": 10000,
        "opt_num_tokens": 256,
        "max_prompt_embedding_table_size": 0,
        "gather_context_logits": false,
        "gather_generation_logits": false,
        "strongly_typed": false,
        "builder_opt": null,
        "profiling_verbosity": "layer_names_only",
        "enable_debug_output": false,
        "max_draft_len": 0,
        "speculative_decoding_mode": 1,
        "use_refit": false,
        "input_timing_cache": null,
        "output_timing_cache": "model.cache",
        "lora_config": {
            "lora_dir": [],
            "lora_ckpt_source": "hf",
            "max_lora_rank": 64,
            "lora_target_modules": [],
            "trtllm_modules_to_hf_modules": {}
        },
        "auto_parallel_config": {
            "world_size": 1,
            "gpus_per_node": 8,
            "cluster_key": "NVIDIA-H20",
            "cluster_info": {
                "inter_node_bw_per_device": 25,
                "intra_node_bw_per_device": 450,
                "inter_node_latency": 10,
                "intra_node_latency": 10,
                "intra_node_sharp": true,
                "inter_node_sharp": true,
                "memory_bw": 4022,
                "memory_budget_per_device": 95,
                "math_throughput": {
                    "int4": 0,
                    "int8": 2530,
                    "fp8": 2530,
                    "float16": 1265,
                    "bfloat16": 1265,
                    "float32": 632
                },
                "memory_efficiency": 1.0,
                "math_efficiency": 1.0,
                "communication_efficiency": 1.0
            },
            "sharding_cost_model": "alpha_beta",
            "comm_cost_model": "alpha_beta",
            "enable_pipeline_parallelism": false,
            "enable_shard_unbalanced_shape": false,
            "enable_shard_dynamic_shape": false,
            "enable_reduce_scatter": true,
            "builder_flags": null,
            "debug_mode": false,
            "infer_shape": true,
            "validation_mode": false,
            "same_buffer_io": {
                "past_key_value_(\\d+)": "present_key_value_\\1"
            },
            "same_spec_io": {},
            "sharded_io_allowlist": [
                "past_key_value_\\d+",
                "present_key_value_\\d*"
            ],
            "fast_reduce": true,
            "fill_weights": false,
            "parallel_config_cache": null,
            "profile_cache": null,
            "dump_path": null,
            "debug_outputs": []
        },
        "weight_sparsity": false,
        "weight_streaming": false,
        "use_strip_plan": false,
        "max_encoder_input_len": 1024,
        "use_fused_mlp": false,
        "plugin_config": {
            "bert_attention_plugin": "float16",
            "gpt_attention_plugin": "bfloat16",
            "gemm_plugin": "bfloat16",
            "smooth_quant_gemm_plugin": null,
            "identity_plugin": null,
            "layernorm_quantization_plugin": null,
            "rmsnorm_quantization_plugin": null,
            "nccl_plugin": null,
            "lookup_plugin": null,
            "lora_plugin": null,
            "weight_only_groupwise_quant_matmul_plugin": null,
            "weight_only_quant_matmul_plugin": null,
            "quantize_per_token_plugin": false,
            "quantize_tensor_plugin": false,
            "moe_plugin": "float16",
            "mamba_conv1d_plugin": "float16",
            "context_fmha": true,
            "context_fmha_fp32_acc": false,
            "paged_kv_cache": true,
            "remove_input_padding": true,
            "use_custom_all_reduce": true,
            "multi_block_mode": false,
            "enable_xqa": true,
            "attention_qk_half_accumulation": false,
            "tokens_per_block": 64,
            "use_paged_context_fmha": true,
            "use_fp8_context_fmha": false,
            "use_context_fmha_for_generation": false,
            "multiple_profiles": true,
            "paged_state": true,
            "streamingllm": false
        }
    }
}

多卡张量并行推理

如果需要多卡并行推理设置 --pp_size--tp_size 即可,具体视情况而定。参考示例如下所示。

python convert_checkpoint.py --model_dir /workspace/models/Qwen1.5-14B-Chat \
                              --output_dir /workspace/models/Qwen1.5-14B-Chat-2tp-bf16-trt \
                              --dtype bfloat16 \
                              --tp_size 2

模型权重格式转换之后进行编译,与上面单卡推理一致。

trtllm-build --checkpoint_dir /workspace/models/Qwen1.5-14B-Chat-2tp-bf16-trt \
--output_dir /workspace/models/Qwen1.5-14B-Chat-2tp-bf16-trt-engine-2 \
--gpt_attention_plugin bfloat16 \
--gemm_plugin bfloat16 \
--max_num_tokens 10000 \
--use_custom_all_reduce enable \
--paged_kv_cache enable \
--workers 2 \
--use_paged_context_fmha enable \
--multiple_profiles enable \
--max_input_len 1024 \
--max_output_len 1024 \
--max_batch_size 256

FP8量化

接下来,如果希望降低模型的权重,同时提升推理的性能,可以采用FP8量化。由于使用FP8离线静态量化,因此需要校准数据集。我这里由于网络问题无法自动下载数据集,因此,加载本地数据集,对做/usr/local/lib/python3.10/dist-packages/tensorrt_llm/quantization/quantize_by_modelopt.py代码了少量改动。

def get_calib_dataloader(dataset_name_or_dir="cnn_dailymail",
    ....
    elif "cnn_dailymail" in dataset_name_or_dir:
        dataset = load_dataset(dataset_name_or_dir, name="3.0.0", split="train")
        dataset = dataset["article"][:calib_size]
    elif os.path.isdir(dataset_name_or_dir):
        print(
            f"Recognized local dataset repo {dataset_name_or_dir} for calibration; "
            "assuming the calibration data are in the train split and text column."
        )
        dataset = load_dataset("parquet", split="train", data_files=dataset_name_or_dir+"/alpaca-zh-1k.parquet",  streaming=False)
        #dataset = load_dataset(dataset_name_or_dir, split="train")
        dataset = dataset["text"][:calib_size]
    else:
        raise NotImplementedError

然后,进行模型权重格式转换。

cd /workspace/TensorRT-LLM/examples/quantization/
python quantize.py --model_dir /workspace/models/Qwen1.5-14B-Chat \
                                   --dtype float16 \
                                   --qformat fp8 \
                                   --kv_cache_dtype fp8 \
                                   --output_dir /workspace/models/Qwen1.5-14B-Chat-1tp-fp8-kvfp8-trt \
                                   --calib_size 512 \
                                   --calib_dataset /workspace/datas

常用参数说明:

  • --dtype:设置模型的数据类型
  • --qformat:指定量化的数据格式
  • --kv_cache_dtype:指定 KV Cache 的数据类型
  • --pp_size:流水线并行大小
  • --tp_size:张量并行大小

量化并转换完权重格式之后,接下来进行编译即可。对于 FP8 有一些特殊的配置用于提升性能。

# Build trtllm engines from the trtllm checkpoint# Enable fp8 context fmha to get further acceleration by setting `--use_fp8_context_fmha enable`
             
trtllm-build --checkpoint_dir /workspace/models/Qwen1.5-14B-Chat-1tp-fp8-kvfp8-trt \
--output_dir /workspace/models/Qwen1.5-14B-Chat-1tp-fp8-kvfp8-trt-engine-2 \
--gemm_plugin disable \
--max_num_tokens 10000 \
--use_custom_all_reduce enable \
--paged_kv_cache enable \
--workers 1 \
--use_paged_context_fmha enable \
--multiple_profiles enable \
--max_input_len 1024 \
--max_output_len 1024 \
--max_batch_size 256  \
--use_fp8_context_fmha enable

常用的参数说明:

  • --use_fp8_context_fmha:开启FP8上下文融合多头注意力,建议在使用fp8量化时开启,以提高性能。
  • --gemm_plugin: GEMM 插件利用 NVIDIA cuBLASLt 执行 GEMM 运算。在 FP16 和 BF16 上,建议启用它,以获得更好的性能和更小的 GPU 内存使用量。在 FP8 上,建议禁用。如果通过 --gemm_plugin fp8 启用。尽管可以正确推断具有较大批量大小的输入,但性能可能会随着批量大小的增加而下降。因此,目前该功能仅推荐用于在小批量场景下的降低延迟。

编译完成之后就可以进行模型推理了,但是通常情况下我们需要部署成模型服务以暴露API接口给客户使用。接下来使用 Triton 进行服务化部署。

使用 Triton 进行服务化部署

要创建生产环境的 LLM 服务,需使用 TensorRT-LLM 的 Triton 推理服务后端( tensorrtllm_backend),以利用 TensorRT-LLM C++ 运行时进行快速推理,并包括一些优化,例如:in-flight batching 和分页 KV 缓存。

前面已经讲过要使用具有 TensorRT-LLM 后端的 Triton 推理服务,可通过 NVIDIA NGC 预构建容器即可。

首先,进入tensorrtllm_backend项目,然后拷贝使用Triton推理服务进行模型部署的模型仓库(即配置文件模板及前后置处理代码等)。

cp -r /workspace/tensorrtllm_backend/all_models/inflight_batcher_llm /workspace/models/qwen2-14b-trt-engine-h20-1tp

inflight_batcher_llm 模型库里面包含五个模型:

  • 预处理(preprocessing):该模型用于tokenizing,即从提示(字符串)到 input_ids(整数列表)的转换。
  • tensorrt_llm:该模型是 TensorRT-LLM 模型的包装器,用于推理。
  • 后处理(postprocessing):该模型用于de-tokenizing,即从output_ids(整数列表)到输出(字符串)的转换。
  • ensemble:该模型可用于将预处理、tensorrt_llm 和后处理模型连接在一起。
  • tensorrt_llm_bls:该模型也可用于将预处理、tensorrt_llm 和后处理模型连接在一起。

当使用BLS(Business Logic Scripting)模型而不是ensemble模型时,应该将模型实例的数量设置为TRT引擎支持的最大批量大小,以允许更大并发请求执行。通过修改 BLS 模型 config.pbtxt 的 instance_group 部分中的 count 值来完成。

BLS 模型有一个可选参数 accumulate_tokens ,可在流式响应模式下使用该参数来调用具有所有累积Token(而不是仅一个Token)的后处理模型。这对于某些tokenizers可能是必要的。

然后,通过以下脚本批量修改配置文件。对于一些配置文件需要仔细设置,否则,可能会影响模型服务吞吐量等。

# 指定Tokenizer文件路径
export HF_LLAMA_MODEL=/workspace/models/Qwen1.5-14B-Chat
# 指定模型TensorRT引擎路径
export ENGINE_PATH=/workspace/models/Qwen1.5-14B-Chat-1tp-bf16-trt-engine-2
# 指定模型部署配置文件路径
export TEMPLATE_PATH=/workspace/models/qwen2-14b-trt-engine-h20-1tp

cd /workspace/tensorrtllm_backend

# 修改配置文件
python3 tools/fill_template.py -i ${TEMPLATE_PATH}/preprocessing/config.pbtxt \
tokenizer_dir:${HF_LLAMA_MODEL},triton_max_batch_size:256,preprocessing_instance_count:1

python3 tools/fill_template.py -i ${TEMPLATE_PATH}/postprocessing/config.pbtxt \
tokenizer_dir:${HF_LLAMA_MODEL},triton_max_batch_size:256,postprocessing_instance_count:1

python3 tools/fill_template.py -i ${TEMPLATE_PATH}/tensorrt_llm_bls/config.pbtxt \
triton_max_batch_size:256,decoupled_mode:False,bls_instance_count:1,accumulate_tokens:False

python3 tools/fill_template.py -i ${TEMPLATE_PATH}/ensemble/config.pbtxt \
triton_max_batch_size:256

python3 tools/fill_template.py -i ${TEMPLATE_PATH}/tensorrt_llm/config.pbtxt \
triton_backend:tensorrtllm,triton_max_batch_size:256,decoupled_mode:True,\
max_beam_width:1,engine_dir:${ENGINE_PATH},\
kv_cache_free_gpu_mem_fraction:0.95,\
exclude_input_in_output:True,\
batching_strategy:inflight_fused_batching,max_queue_delay_microseconds:0,\
enable_chunked_context:True,batch_scheduler_policy:max_utilization

# 查看一些关键配置文件是否修改成功。
echo ${TEMPLATE_PATH}
cat ${TEMPLATE_PATH}/tensorrt_llm/config.pbtxt | grep -C 5 "kv_cache_free_gpu_mem_fraction"
cat ${TEMPLATE_PATH}/tensorrt_llm/config.pbtxt | grep -C 5 "inflight_fused_batching"
cat ${TEMPLATE_PATH}/tensorrt_llm/config.pbtxt | grep -C 5 "batch_scheduler_policy" 
cat ${TEMPLATE_PATH}/tensorrt_llm/config.pbtxt | grep -C 5 "enable_chunked_context"

常见的配置说明:

  • engine_dir: 指定模型TensorRT引擎路径。
  • kv_cache_free_gpu_mem_fraction:指定KV 缓存可用内存量。取值为0.0 和 1.0 之间的浮点数。默认值为 0.90 ,意味着90%的空闲GPU内存将用于在KV缓存中保存Token。根据该值,TensorRT-LLM 可以确定 KV 缓存管理器中Token的最大数量。如果同一 GPU 上没有执行其他程序,建议使用 0.95 或者更高的值进行测试,以实现高吞吐量。但该参数不能设置为 1.0 ,因为必须为输入和输出保留一定量的内存。
  • batching_strategy: 指定模型服务的Batch策略,可以选择V1 、 inflight_batching 和 inflight_fused_batching,建议使用 inflight_fused_batching 来提高吞吐量并减少延迟。
  • batch_scheduler_policy:指定批处理调度策略,目前有两种批处理调度策略:MAX_UTILIZATION 和 GUARANTEED_NO_EVICT 。当启动 in-flight sequence batching时,建议将调度策略设置为 MAX_UTILIZATION ,以便在前向循环的每次迭代中打包尽可能多的请求。如果在内存分配方面,对于 KV 缓存限制更保守方法是设置为 GUARANTEED_NO_EVICT 以保证启动的请求永远不会被暂停。
  • enable_chunked_context:开启上下文分块,会增加上下文和生成阶段之间进行批处理的机会,从而平衡每次迭代的计算量,提高吞吐量。

配置修改完成之后,即可启动 Triton 推理服务。

单卡部署

对于单机部署,使用 tritonserver 启动即可。

docker run -it --rm \
--gpus '"device=4"' \
--shm-size=32g \
-p 8200:8000 \
-v /data/hpc/home/guodong.li/workspace:/workspace \
-w /workspace \
aiharbor.local/nvidia/tritonserver:24.06-trtllm-python-py3 \
tritonserver --model-repository /workspace/models/qwen2-14b-trt-engine-h20-1tp \
--log-info true \
--log-verbose 4

常用参数说明:

  • --model-repository:指定模型仓库的路径。可以多次指定添加多个模型仓库。注意:如果一个模型在所有模型存储库中不是唯一,那么该模型将不可用。
  • --log-info:启用/禁用 info-level 日志记录。
  • --log-verbose:设置详细日志级别。0表示禁用详细日志记录,值 >= 1表示启用详细日志记录。

更多参数通过tritonserver --help查看即可。

此外,tensorrtllm_backend 中,推荐使用 tensorrtllm_backend/scripts/launch_triton_server.py 进行部署,通过python launch_triton_server.py -h 参考启动参数。

多卡部署

如果使用多卡进行模型推理,这里使用 launch_triton_server.py 进行部署。

docker run -it --rm \
--gpus '"device=1,2"' \
--shm-size=32g \
-p 8400:8000 \
-v /data/hpc/home/guodong.li/workspace:/workspace \
-w /workspace \
aiharbor.local/nvidia/tritonserver:24.06-trtllm-python-py3 \
python /workspace/tensorrtllm_backend/scripts/launch_triton_server.py \
--model_repo /workspace/models/qwen2-14b-trt-engine-h20-2tp \
--world_size 2 \
--log --log-file /workspace/models/qwen2-14b-trt-engine-h20-2tp/sercer.log

常用参数说明:

  • --world_size:总的并行数,目前仅支持张量并行
  • --tritonserver:指定tritonserver脚本的路径
  • --log:将triton服务的状态记录到log_file中
  • --log-file:triton日志的路径
  • --model_repo:指定模型仓库路径
  • --tensorrt_llm_model_name:指定模型仓库中 tensorrt_llm Triton 模型的名称,默认值:tensorrt_llm。如果有多个模型名称,使用逗号分隔
  • --multi-model:在 Triton 模型仓库中启用对多个 TRT-LLM 模型的支持

发送请求

模型服务部署成功之后,即可发送HTTP请求。

curl -X POST 10.xxx.6.206:8400/v2/models/ensemble/generate -d \
'{"text_input": "如何保持正能量?","parameters": {"max_tokens": 100,"bad_words":[""],"stop_words":[""]}}'

常用的请求参数:

  • text_input:提示文本
  • max_tokens:生成的Token数量
  • stop_words:停用词列表
  • return_log_probs:当 true 时,在输出中包含log概率
  • top_k:采样配置参数,从模型的输出分布中选择概率最高的k个token
  • top_p:采样配置参数,从模型的输出分布中,对Token概率进行降序排列并累加,然后选择概率和首次超过 top_p 的Token集作为采样池
  • temperature:采样配置参数,使得生成的序列更加多样化或更加保守。较低的temperature值会使概率分布更加尖锐,即模型倾向于选择概率最高的几个选项;而较高的temperature值会使分布更加平坦,增加选择低概率选项的可能性

如果希望返回流式数据,则使用/v2/models/ensemble/generate_stream接口请求,同时设置"stream": true

curl -X POST 10.xxx.6.206:8400/v2/models/ensemble/generate_stream -d \
'{"text_input": "如何保持正能量?","parameters": {"max_tokens": 100,"bad_words":[""],"stop_words":[""], "stream": true}}'

其他常用API:

  • 0.0.0.0:8000/v2/models/{name_name} :查询模型输入输出配置信息
  • 0.0.0.0:8000/v2/models/{name_name}/config :查看模型更详细的配置信息
  • 0.0.0.0:8002/metrics : 查看统计指标

此外,还可以使用提供的 python 客户端脚本 发送请求。

多实例部署

对于生产环境,我们通常需要部署多实例来进行负载均衡。

目前,TensorRT-LLM 后端支持两种不同的模式在多个 GPU 上运行模型:

  • 领导者模式
  • 协调器模式

TensorRT-LLM 后端依赖 MPI 来协调跨多个 GPU 和节点的模型执行。

对于领导者模式,TensorRT-LLM 后端为每个 GPU 生成一个 Triton Server进程。rank 为 0 的进程是领导进程。而其他 Triton Server 进程不会从 TRITONBACKEND_ModelInstanceInitialize 调用返回,以避免端口冲突并允许其他进程接收请求。

该模式不使用 MPI_Comm_spawn

image.png

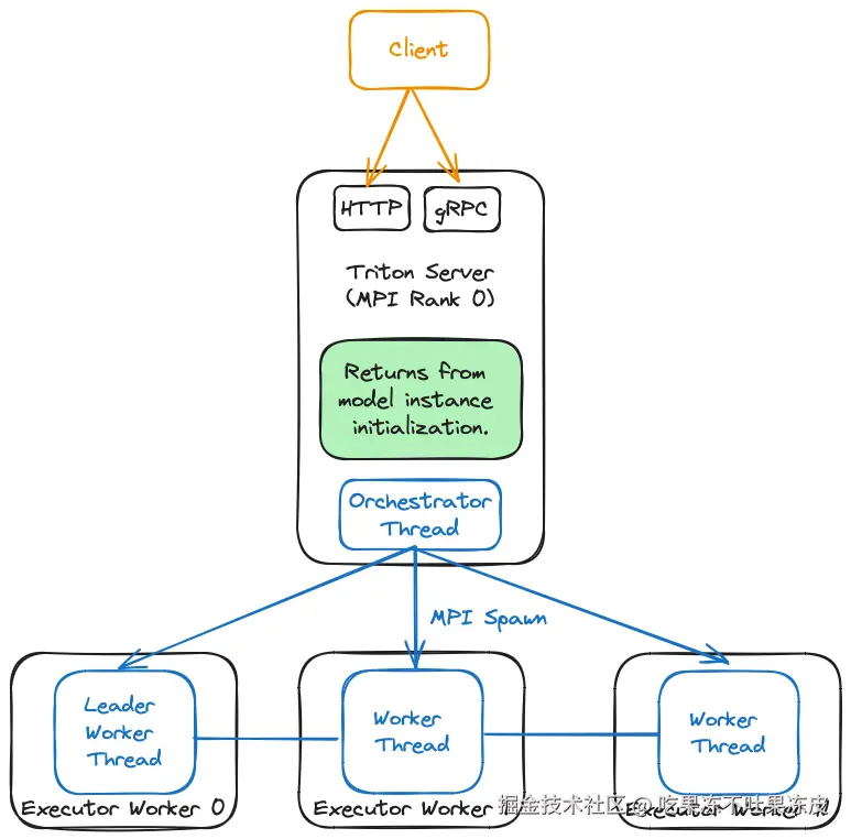
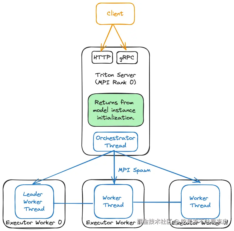
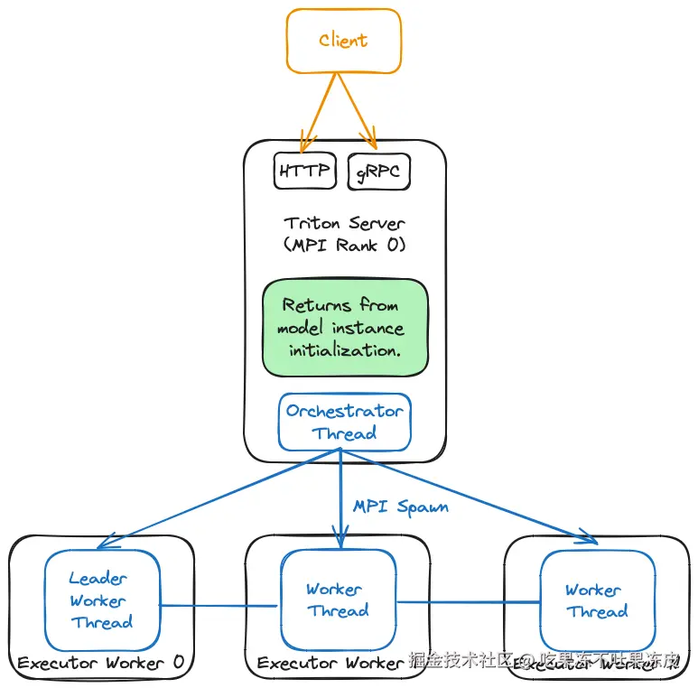
对于协调器模式,TensorRT-LLM 后端会生成一个充当协调器的 Triton Server 进程,并为每个模型所需的每个 GPU 生成一个 Triton Server 进程。此模式主要用于使用 TensorRT-LLM 后端服务多个模型时。在此模式下, MPI world size 必须为 1,因为 TRT-LLM 后端将根据需要自动创建新的工作线程。

此模式使用 MPI_Comm_spawn。同时,目前仅适用于单节点部署。

image.png

下表总结了协调器模式和leader模式之间的区别:

协调器模式 领导者模式
多节点支持
需要反向代理
需要客户变更,以在不同模型之间分配请求
需要 MPI_Comm_Spawn 支持

关于如何部署这两种模式的多实例请参考文档:Running Multiple Instances of the LLaMa Model

结语

本文结合了 TensorRT-LLM 与 Triton Inference Server 来完成生产级 LLM 的部署工作。但相比于其他推理工具(如vLLM、LMDeploy等)来说,Triton Inference Server 集成 TensorRT-LLM 的难度相对会更高一些;同时,需要仔细设置里面的模型构建和部署参数以达到更好的推理性能。

如果觉得我的文章能够能够给您带来帮助,期待您的点赞收藏加关注~~

参考文档: