Git 实用指南:从入门到精通

488 阅读16分钟

一、Git 简介

alt

二、Git 的重要性

Git 在代码管理中具有举足轻重的地位。它极大地提升了开发团队的协作效率,使得多个开发者能够同时在不同的分支上进行工作,而不必担心相互干扰。通过版本控制,开发者可以轻松回溯到之前的任何一个版本,便于排查错误和恢复误操作。此外,Git 有助于代码的审查和合并,确保代码质量和一致性。

对于开源项目而言,Git 更是发挥了关键作用。它使得全球的开发者能够方便地贡献代码,共同推动项目的发展。而且,Git 能够有效地管理项目的迭代和发布,确保各个阶段的代码都得到妥善的保存和跟踪。

三、Git 与其他版本控制系统的区别

与集中式版本控制系统(如 SVN)相比,Git 的分布式特性是一个显著的优势。在集中式系统中,所有的版本信息都存储在中央服务器上,开发者依赖于与服务器的连接进行操作。而 Git 允许每个开发者拥有完整的代码库副本,即使在离线状态下也能进行大部分操作。

Git 存储完整的文件快照,而非像某些系统那样仅存储文件的差异。这使得版本恢复更加直接和高效。在分支管理方面,Git 更为灵活和强大,创建、合并分支的操作简便,且能够更好地处理复杂的分支结构。

同时,Git 有着强大的校验和机制,保证数据的完整性和准确性。而其他一些版本控制系统在这方面可能相对较弱。

二、Git 安装与配置

alt

1. 详细介绍如何安装 Git 软件

Git 软件的安装步骤因操作系统而异。以下是在 Windows、Mac 和 Linux 系统上的常见安装方法:

  • Windows
    • 访问 Git 官网(git-scm.com/downloads),根据系统位数(32 位或 64 位)选择相应的安装包。
    • 下载完成后,双击运行安装包,按照提示进行操作。可以选择安装组件,如 Git Bash、Git GUI 等。
    • 在安装过程中,还可以设置安装路径、是否创建桌面快捷方式等。
    • 推荐选择“从命令行以及第三方软件进行 Git”的配置,以方便在多种环境中使用 Git。
  • Mac
    • 大多数情况下,Mac 系统已预装 Git。可以打开终端,输入 git --version 来确认。
    • 如果未预装,可以通过 Homebrew 等包管理器进行安装。
  • Linux
    • 对于 Debian/Ubuntu 系统,打开终端输入 sudo apt-get update 和 sudo apt-get install git 进行安装。
    • 其他 Linux 系统可参考 Git 官方文档选择相应的安装方法。

2. 讲解如何进行基本的全局配置,如用户名和邮箱

配置 Git 的用户名和邮箱是非常重要的步骤,以下是具体方法:

  • 打开终端或命令行工具。
  • 输入以下命令进行全局配置:
    • git config --global user.name "你的用户名"
    • git config --global user.email "你的邮箱"

例如:

    • git config --global user.name "John Doe"

3. 介绍生成 SSH 公钥的方法及在相关平台的配置

生成 SSH 公钥的步骤如下:

  • 打开终端或命令行工具。
  • 输入命令 ssh-keygen -t rsa -C "你的邮箱" ,然后按回车键。
  • 可以直接按回车键接受默认设置,包括保存密钥的位置和文件名。
  • 输入密钥的密码短语(可选,也可以留空)。
  • 生成后,通过 cat ~/.ssh/id_rsa.pub 命令查看公钥。

在不同平台上配置 SSH 公钥的方法类似:

  • 将生成的公钥内容复制到相关平台(如 GitHub、GitLab 等)的 SSH Key 设置中。
  • 测试配置是否成功,例如在终端输入 ssh -T git@github.com

通过以上步骤,您就完成了 SSH 公钥的生成和配置,可以更安全地进行 Git 操作。

三、Git 基本概念

alt

1. 阐述工作区、暂存区和仓库这三个重要区域的概念。

工作区(Working Directory)是我们进行日常代码编写和修改的实际操作区域,就如同我们平常使用电脑时看到的文件夹,在这里我们可以对文件进行各种编辑操作。

暂存区(Stage/Index)是一个过渡区域,它位于工作区和仓库之间。当我们在工作区对文件进行修改后,可以使用 git add 命令将这些修改的文件放入暂存区。暂存区的作用在于可以让我们有选择地将部分修改进行提交,而不是一次性提交所有工作区的改动。

仓库(Repository)是存储代码版本历史的地方,当我们使用 git commit 命令将暂存区的修改提交后,这些修改就会被保存到仓库中。仓库中的数据是稳定且可追溯的,我们可以通过版本控制的功能回滚到之前的任何一个版本。

2. 解释文件在 Git 中的不同状态,如未跟踪、未修改、已修改、已暂存和已提交。

未跟踪(Untracked)状态表示文件还未被 Git 所管理和记录。当我们在工作区新建一个文件时,它的初始状态就是未跟踪,此时 Git 对其毫无感知。

未修改(Unmodified)状态意味着文件在版本库中的快照与工作区中的文件完全一致,没有任何改动。

已修改(Modified)状态表明文件在工作区中被修改了,但还未被添加到暂存区。

已暂存(Staged)状态表示文件的修改已经被添加到暂存区,等待被提交到仓库。

已提交(Committed)状态则表示文件的修改已经成功提交到仓库,成为版本历史的一部分。

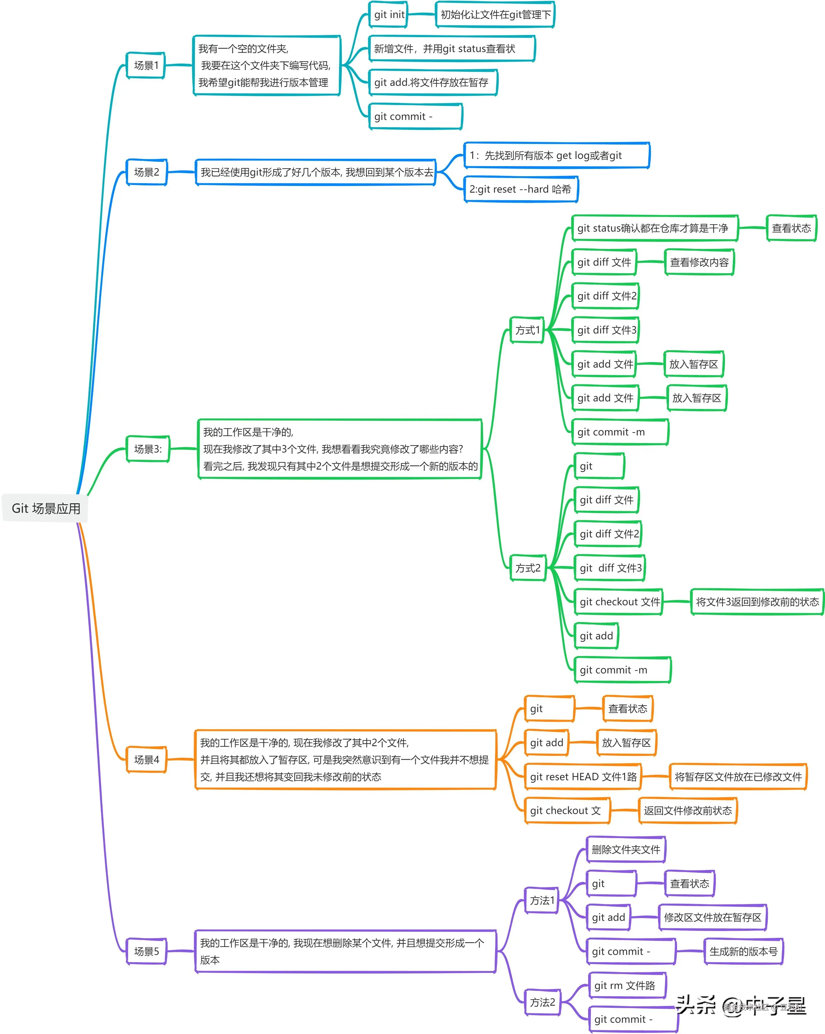
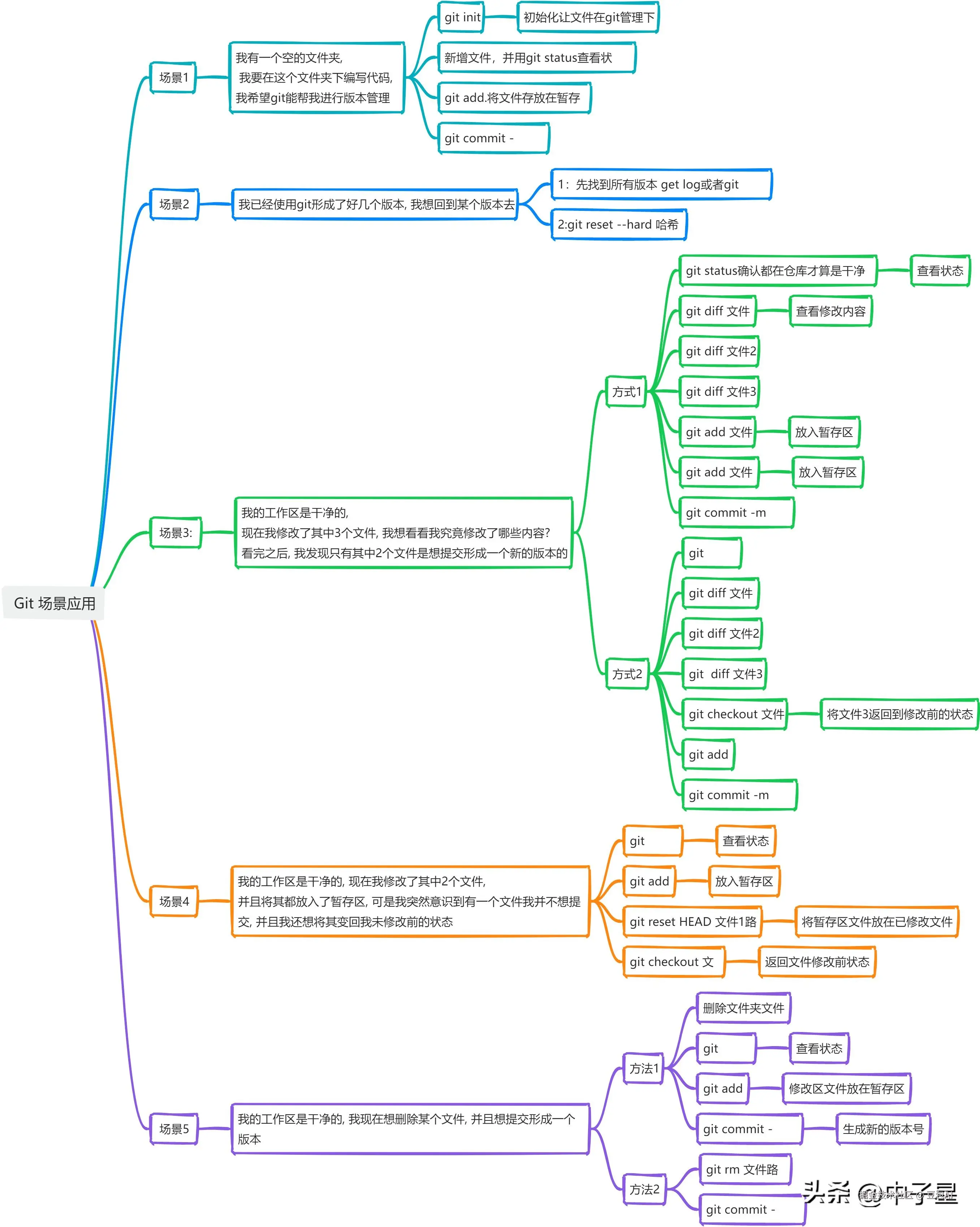
四、Git 常用命令

alt

1. git clone 命令

git clone 命令用于从远程仓库获取代码库到本地。

  • 基本用法:git clone [url] ,通过指定的 URL 来获取整个远程仓库。
  • 克隆指定分支:git clone -b ,例如 git clone -b dev github.com/example/exa… ,这样可以只克隆指定的分支。

2. git init 命令

git init 命令用于初始化一个新的 Git 仓库。

  • 作用:创建一个包含 Git 所需的所有文件和目录的 .git 隐藏文件夹,将普通文件夹转换为 Git 仓库。
  • 使用场景:
    • 新项目开始时,在本地创建新的仓库进行版本控制。
    • 对已有项目引入 Git 版本控制,将文件添加到暂存区并提交到新创建的仓库。

3. git remote 命令

git remote 命令用于处理本地与远程仓库的关系。

  • 添加远程仓库:git remote add [variable name] [Remote Server Link] ,例如 git remote add origin github.com/your-repo.g…
  • 查看远程仓库信息:git remote show [remote name] 。
  • 删除远程仓库:git remote rm [remote name] 。

4. git branch 命令

git branch 命令用于分支的相关操作。

  • 查看本地分支:git branch 。
  • 创建新分支:git branch [branch name] 。
  • 切换分支:git checkout [branch name] 。

5. git checkout 命令

git checkout 命令用于切换分支或恢复文件。

  • 切换分支:git checkout [branch name] 。
  • 创建并切换到新分支:git checkout -b [branch name] 。

6. git status 命令

git status 命令用于查看文件的状态。

它会显示哪些文件已修改、已暂存、未跟踪等信息,帮助开发者了解工作区的状态。

7. git add 命令

git add 命令用于将文件添加到暂存区。

  • 添加单个文件:git add [file] 。
  • 添加多个文件:git add [file1] [file2]... 。
  • 添加当前目录所有文件:git add. 。

8. git reset 命令

git reset 命令用于回滚或重置操作。

  • 从暂存区撤出指定文件:git reset [file] 。
  • 撤销指定提交之后的所有提交:git reset [commit] 。
  • 丢弃所有历史记录并回滚到指定提交:git reset --hard [commit] 。

9. git commit 命令

git commit 命令用于将暂存区的更改提交到本地仓库。

首先需要将修改的文件通过 git add 命令添加到暂存区,然后使用 git commit -m "提交信息" 来提交,其中 -m 后的提交信息用于描述本次提交的更改内容。

10. git push 命令

git push 命令用于将本地仓库的更改推送到远程仓库。

  • 推送主分支:git push [remote name] master 。
  • 推送指定分支:git push [remote name] [branch name] 。
  • 推送所有分支:git push --all [remote name] 。

五、Git 分支管理

alt

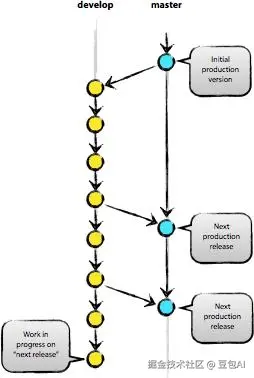
1. 介绍常见的分支管理策略,如 Git Flow、GitHub Flow 和 GitLab Flow。

Git Flow 是一种功能强大的分支管理模型,它主要包含 master、develop、feature、release 和 hotfix 分支。master 分支存储稳定可发布的版本,develop 分支用于集成开发成果。feature 分支从 develop 分支创建,用于开发新功能,完成后合并回 develop。release 分支用于准备新版本发布,进行最后的测试和修复,完成后合并到 master 和 develop 分支。hotfix 分支从 master 分支创建,用于紧急修复生产环境的问题,修复后合并到 master 和 develop 分支。

GitHub Flow 只有一个长期存在的 master 分支。新功能或修复从 master 分支创建新分支,开发完成后创建 Pull Request ,经审查合并到 master 分支,然后部署。

GitLab Flow 结合了 Git Flow 和 GitHub Flow 的优点,主要分支有 master 和可选的 develop 。它支持多种分支策略,如环境分支,规定代码必须从上游向下游发展。

2. 讲解本司前端团队制定的分支管理策略,包括 dev-*、develop、staging 和 release 分支的用途和合并规则。

在本司前端团队的分支管理策略中,dev-* 分支通常用于特定开发者或小组的独立开发工作,便于并行开发不同的功能模块。

develop 分支是主要的开发分支,集成了各个 dev-* 分支的开发成果,进行综合测试和集成。

staging 分支用于模拟生产环境的测试,在这个分支上可以进行更接近实际生产环境的测试和验证。

release 分支则是在功能开发和测试完成后创建,用于最终的发布准备。合并规则方面,当 dev-* 分支完成特定功能开发并通过自测后,合并到 develop 分支。在 develop 分支经过充分测试和验证后,合并到 staging 分支进行进一步的环境测试。当一切准备就绪,staging 分支合并到 release 分支进行发布。发布完成后,根据需要可能会将 release 分支的更改合并回 develop 分支,以保持代码的一致性和同步。

六、Commit 规范与提交验证

alt

1. 说明 commit 规范的重要性和填写要求

Commit 规范对于代码管理和团队协作至关重要。它提高了代码库的可读性、可维护性和协作效率。规范的 commit 消息能够清晰地传达更改的目的和内容,方便后续的代码审查、问题追踪和版本控制。

填写 commit 消息时,通常应遵循一定的格式。Header 部分包括 type(必填)、scope(可选)和 subject(必填)。Type 用于表明提交的类型,如 feat 表示新功能,fix 表示修复 bug 等。Scope 说明影响的范围。Subject 是简短的描述。Body 部分提供更详细的说明,包括更改的动机、与之前行为的对比等。Footer 部分用于处理不兼容变动和关闭 Issue 等情况。

例如:fix(Controller): request url map typo

2. 介绍自动生成符合规范的提交前缀的工具和使用方法

以下是一些自动生成符合规范的提交前缀的工具:

  • Commitizen:通过命令行交互引导用户输入必要信息,生成规范的 commit 消息。安装后,在项目中执行 git cz 命令启动。
  • conventional-changelog:根据预设的规范生成 changelog 并辅助生成 commit 消息。
  • Git-commit-plugin For Vscode:在 Vscode 中安装后,使用组合键 Command + Shift + P 呼出指令行,键入指令 show git commit template 或点击 git 插件栏小图标唤醒插件界面进行使用。

3. 讲解 git hook 的作用,特别是客户端的 commit-msg 钩子在提交信息校验中的应用

Git hook 是在 Git 特定操作时触发的脚本,能实现自定义的操作。客户端的 commit-msg 钩子常用于提交信息的校验。

例如,利用 validate-commit-msg 工具,在 prepare-commit-msg 钩子运行时,会检查即将提交的消息是否符合预设规则。若不符合,可阻止提交并提示修正。

在实际应用中,可以通过配置 package.json 中的相关设置和在 .git/hooks 目录下激活钩子来实现。它能够强制团队遵守统一的提交信息格式,提高代码组织性和一致性,避免随意和不规范的提交信息。

七、Git 操作中的误操作处理

alt

1. 分支提交错误

在多分支开发中,可能会出现提交到错误分支的情况。

  • 已经 commit 但未 push 到远端:可以使用 git reset 命令,如 git reset HEAD^ 回退到上一个版本,按需选择回到特定版本。
  • 不小心在 master 分支提交了本应在 feature 分支提交的代码:新检出一个分支,如 git branch feat/update ,然后恢复 master 分支状态 git reset --hard origin/master ,在新检出的分支上继续操作。

2. commit 之后发现提交中包含的文件不对

如果在 commit 操作时添加了错误的文件,可执行 git reset HEAD1 撤销本次 commit,修改仍会保留。但需注意,git reset --hard HEAD1 会撤销修改内容,使用时需谨慎。

3. commit 之后想要修改 commit 的注释信息

执行 git commit --amend 命令,进入编辑模式修改提交内容,然后保存即可。

4. git stash pop 出现冲突后回滚

使用 git reset --hard 命令回滚到冲突前的状态。

5. git cherry-pick 出现冲突后回滚

执行 git cherry-pick --abort 命令恢复到 cherry-pick 之前的状态。

6. 误删代码

如果使用了 git reset --hard 等操作导致代码丢失,可以通过 git reflog 查看历史变更记录,找到丢失的 commit 并恢复。

7. 撤销 push 操作

对于已经 push 到远程的错误提交,更安全的操作是使用 git revert 命令创建一个新的提交来撤销指定的提交,而强制推送 git push origin <branch_name> -f 可能导致他人工作丢失,需谨慎使用。

八、Git 进阶技巧

alt

1. 讲解如何撰写有效的 Git 提交消息,包括常用的关键字和示例。

撰写有效的 Git 提交消息对于代码管理和团队协作至关重要。以下是一些常用的关键字和示例,帮助您更好地组织和传达提交的内容:

常用关键字

  • feat:表示添加了新的功能。例如:feat: 实现用户注册功能
  • fix:用于修复 bug。例如:fix: 修复登录页面的验证码错误
  • docs:涉及文档的修改。比如:docs: 更新 API 文档中的参数说明
  • style:与代码格式、样式相关的更改。如:style: 优化代码的缩进和空格
  • refactor:对代码进行重构,但未新增功能或修复 bug。像:refactor: 提取重复代码为函数
  • test:与测试相关的操作。比如:test: 新增单元测试用例
  • chore:如构建过程或辅助工具的变动。例如:chore: 更新依赖库版本

示例

feat(auth): 实现用户登录和注册的表单验证

此提交消息表明在认证(auth)模块添加了新功能,即用户登录和注册的表单验证。

fix(data layer): 修复数据库连接异常导致的数据丢失问题

明确指出在数据层修复了由于数据库连接异常而引发的数据丢失问题。

有效的提交消息应简洁明了,遵循一定的格式规范,使用祈使语气,且以现在时态描述。

2. 介绍使用 git rebase -i 命令进行提交挤压以获得更干净的提交历史记录的方法。

git rebase -i 命令是一个强大的工具,可用于对提交进行挤压操作,从而获得更整洁的提交历史。

首先,使用以下命令启动交互式变基:

git rebase -i HEAD~n ,其中 n 是要操作的提交数量。

例如,如果要对最近的 3 个提交进行挤压,可使用 git rebase -i HEAD~3 。

执行该命令后,会打开一个编辑器,显示提交的列表。每行的开头是一个操作指令,常见的有:

  • pick:保留该提交。
  • squash:将该提交与前一个提交合并。
  • fixup:类似于 squash,但丢弃该提交的提交消息。

您可以根据需要修改这些指令,将需要合并的提交对应的行改为 squash 或 fixup 。

保存并退出编辑器后,Git 会按照您的设置进行提交挤压。可能会需要您进一步编辑合并后的提交消息。

通过这种方式,可以使提交历史更加清晰和简洁,便于后续的代码审查和版本管理。但请注意,在执行 git rebase 操作时,要确保您了解其潜在的影响,特别是在与他人协作的项目中。

九、总结

alt

在本文中,我们深入探讨了 Git 的诸多方面,从基本概念如工作区、暂存区和仓库,到常用命令如 git clone、git commit 等,再到分支管理策略以及提交规范与验证。

我们了解到 Git 与其他版本控制系统的区别,掌握了常见的分支管理策略和应对误操作的方法。还学习了撰写有效提交消息和使用 git rebase -i 优化提交历史的技巧。

Git 作为强大的代码管理工具,对开发效率和团队协作有着显著的提升作用。希望读者通过本文的学习,能够更深入地理解和运用 Git,不断探索其更多的功能和特性,为项目开发和代码管理带来更大的便利和效率。让我们一起在实践中不断熟练,成为 Git 高手!