高中概率学习中如何刻画复杂的事件

29 阅读1分钟

前言

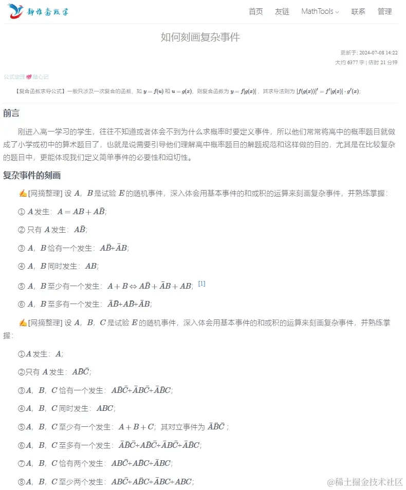
刚进入高一学习的学生,往往不知道或者体会不到为什么求概率时要定义事件,所以他们常常将高中的概率题目就做成了小学或初中的算术题目了,也就是说需要引导他们理解高中概率题目的解题规范和这样做的目的,尤其是在比较复杂的题目中,更能体现我们定义简单事件的必要性和迫切性。

file

file

file

file