ChatGPT4o 如何速写论文

324 阅读15分钟

作为一款强大的语言模型,ChatGPT 在论文写作上具备显著优势。它能够辅助学者或研究人员自动创建论文框架、摘要、文献综述及论文段落(如引言、方法、结果、结论等)。此外,ChatGPT 还能优化论文结构、润色、降低内容重复率,并检查语法和拼写错误,提供语言修改和风格建议等功能。

如果用户在论文写作中缺乏创新观点和创意,ChatGPT 能提供新颖的思路和方法,激发创作灵感。尤其在学术领域,ChatGPT 最擅长提出新颖的构思和概念。总之,ChatGPT 在论文写作中有广泛的应用,可以帮助研究人员节省时间和精力,提高论文的质量。随着 ChatGPT 功能和性能的不断进步,它将提供更加精细和个性化的论文写作服务。

在撰写论文时,用户需要广泛阅读相关文献。通过阅读文献,不仅可以掌握该研究领域的最新进展,还能学习他人的结构布局和写作风格。然而,在阅读文献的过程中,用户常常会遇到一些困难。例如,难以理解专业术语和词汇,难以解读数据分析、模型和公式,无法抓住论文的重点或看出文献的创新之处。这些问题都会影响用户顺利阅读文献。对于功能强大的 ChatGPT 来说,这些障碍都能被有效克服。

获取途径

👉 GPT功能:

  1. GPT-4o知识问答:支持1000+token上下文记忆功能
  2. 最强代码大模型Code Copilot:代码自动补全、代码优化建议、代码重构等
  3. DALL-E AI绘画:AI绘画 + 剪辑 = 自媒体新时代
  4. 专职家教:精通语数外,拍照上传即可识别问题,给出权威回答
  5. 论文小能手:写论文大模型Consensus、论文降重大模型
  6. 联网查询(平替百度)  、上传文件、数据分析等。

👉点击查看自助升级 ChatGPT-4o

11

一、阅读论文

对于万能的ChatGPT来说,这些障碍可以迅速解决。只需将需要阅读的文献告诉ChatGPT,它会自动进行语言分析,迅速掌握论文的精髓并生成摘要。因此,ChatGPT能帮助用户更快捷、更高效地获取论文的核心内容,更好地理解论文。此外,还有一些基于ChatGPT开发的平台,如ChatPDF,也能辅助阅读论文。

需要注意的是,ChatGPT尚未接入知网等国内数据库,其训练的数据截止到2021年。如果希望ChatGPT协助阅读知网中的论文或2021年之后的论文内容,则需要将论文内容输入到ChatGPT中。

比如我们问一下ChatGPT,一个比较有名的关于ChatGPT的论文。

Prompt:你知道《Language Models are Few-Shot Learners》这篇论文吗?

12

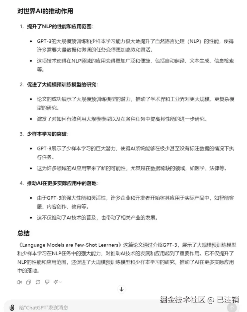
Prompt:这篇论文主要介绍了什么?对世界AI的有什么推动作用?

13

14

《Language Models are Few-Shot Learners》这篇论文通过介绍GPT-3,展示了大规模预训练模型和少样本学习在NLP任务中的强大能力,对推动AI技术的发展和应用起到了重要作用。它不仅提升了NLP的性能和应用范围,还促进了大规模预训练模型和少样本学习的研究,推动了AI在更多实际应用中的落地。

二、选择题目

在论文写作中,选题至关重要,其质量会直接影响论文的水平和价值。然而,选出一个既具创新性又有实际意义的选题并不容易。在此情况下,利用ChatGPT可以大大简化选题过程。首先,用户可以使用ChatGPT进行主题探索,以获取某个研究领域的最新动态、趋势和热点问题;然后,向ChatGPT提问,以筛选出具有创新性和实际价值的选题;最后,再结合自己的专业知识和实际情况,对选题进行调整和优化。

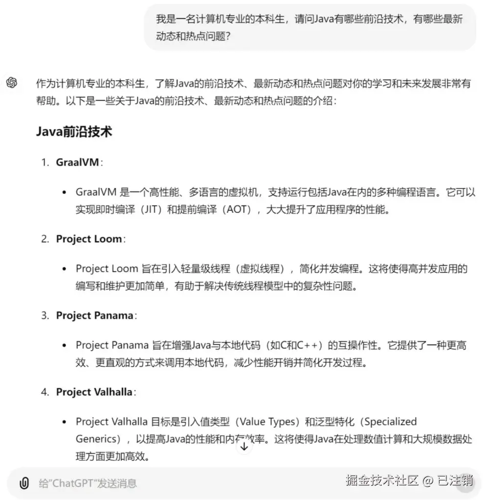
Prompt:我是一名计算机专业的本科生,请问Java有哪些前沿技术,有哪些最新动态和热点问题?

15

16

17

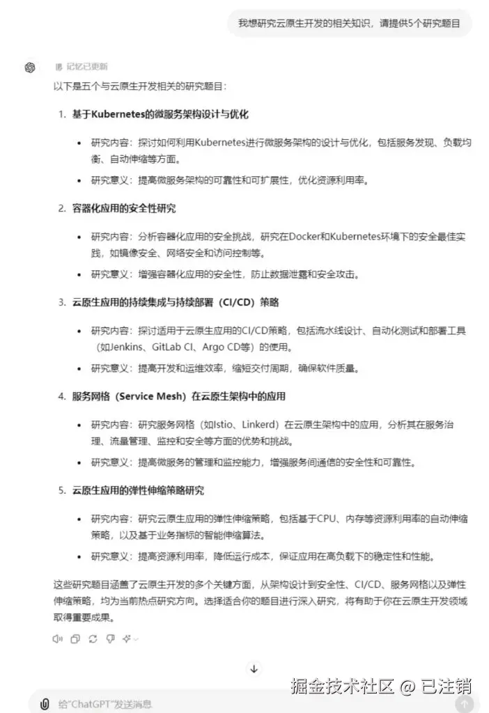
Prompt:我想研究云原生开发的相关知识,请提供5个研究题目

18

在逐步引导下,ChatGPT给我提供了5个研究题目,下面可以选择一个感兴趣的题目,让ChatGPT给出论文大纲,再通过论文大纲,逐步展开描述,一篇云原生热点问题的优质论文,几个小时就搞定了。

三、生成论文摘要

论文摘要简要概述了论文的内容,是一段具有独立性和完整性的文字,简明扼要地阐明了研究工作的目的、研究方法以及最终结论等。只需在ChatGPT中输入论文要求,ChatGPT便能协助生成符合学术标准的摘要。

Prompt:我想写一篇关于《容器化应用的安全性研究》的论文,请为我生成一篇300字左右的摘要

19

四、生成论文提纲

很多研究人员常常需要耗费大量时间来构思和修改论文提纲。优质的提纲是掌握论文框架的关键,使其结构严谨统一。通过使用论文提纲,研究人员能够明确层次和重点,进而有效地安排内容,使主论点和各分论点有机结合在一起。利用ChatGPT工具,研究人员可以轻松完成提纲编写。要生成提纲,只需在ChatGPT中输入论文的核心思想和关键词,或提供论文摘要。上面展示了生成论文摘要的过程,而本案例则基于前一案例,继续根据摘要内容生成提纲。

Prompt:请根据上面摘要内容,生成该论文的提纲

20

21

五、生成论文内容

生成完论文提纲之后,再根据提纲内容,一一展开描述就好了。

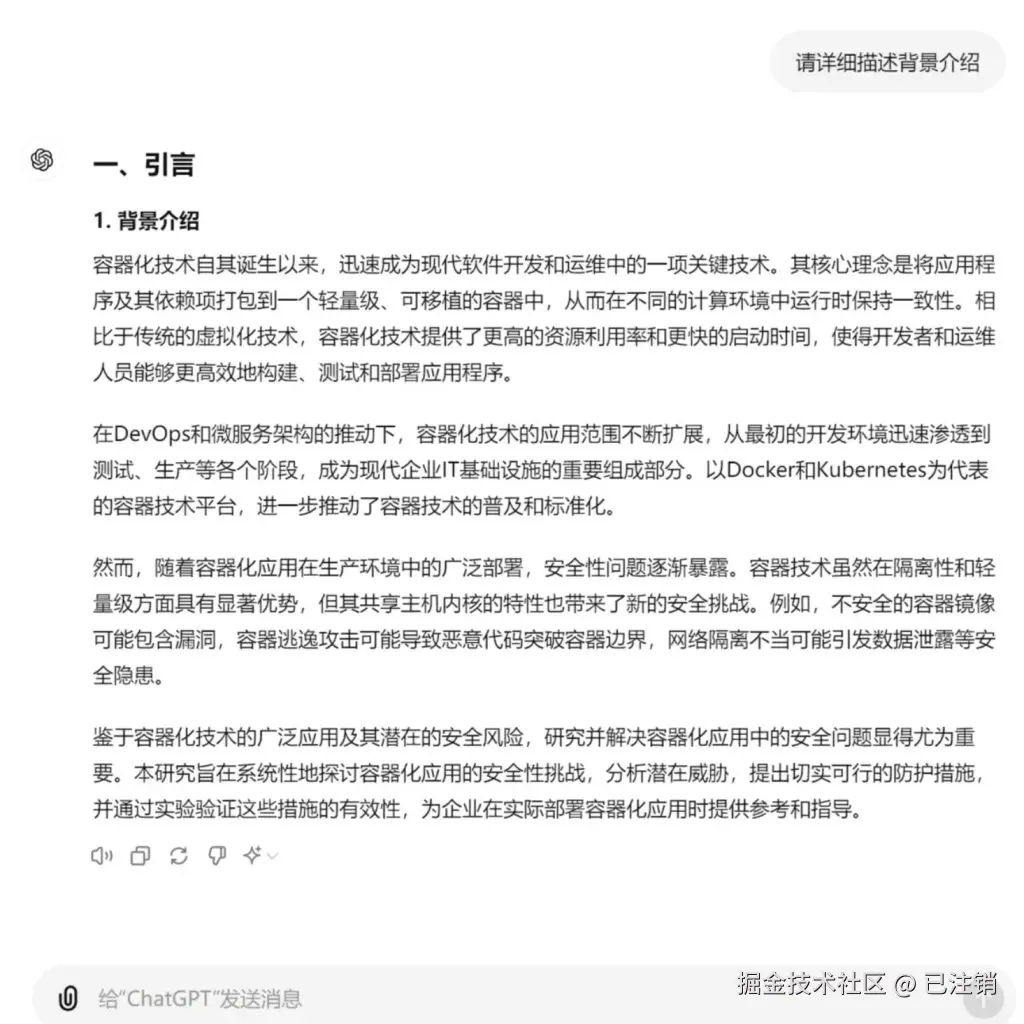
Prompt:请详细描述背景介绍

22

六、推荐参考文献

在研究某个问题时,文献搜索是不可避免的。在进行文献搜索时,可以使用 ChatGPT 的搜索引擎,例如 Google Scholar、Microsoft Academic 等,以获取与研究主题相关的文献。输入关键词和相关主题后,ChatGPT 会提供相应的搜索结果,帮助缩小研究领域和文献的范围。此外,ChatGPT 还具备文献推荐功能,可以根据已找到的文献推荐相关的其他文献。需要注意的是,ChatGPT 尚未接入知网等数据库,因此其提供的搜索结果和推荐的文献可能不完全准确(英文文献除外),用户需要对结果进行甄别,以确保找到的文献与研究主题相关。

Prompt:请给我推荐10篇与容器化应用的安全性相关的学术论文,这些论文发表在2020年以后

23

根据 ChatGPT 的推荐文献可以看出,这些文献全部为英文,并且截至到 2021 年,这与 ChatGPT 的训练数据范围有关。如果希望查阅 2021 年之后的文献,可以参考后文中的使用方法 150,通过 ChatGPT 的 DAN (Do Anything Now) 功能进行无限制检索。若需要查找中文文献,可以利用万方、知网和维普等数据库进行搜索。

七、生成文献综述

文献综述是通过收集大量与某一研究问题相关的资料,进行阅读、分析、归纳和整理,以展示该研究问题的最新进展、学术观点或建议,并对现有研究成果进行综合性介绍和阐释。文献综述既可以作为论文的一部分,也可以单独成文。在《怎样做文献综述——六步骤走向成功》一书中,劳伦斯·马奇和布伦达·麦克伊沃提出了文献综述的六步模型,将其过程分为六个步骤:选定主题、文献搜索、展开论证、文献研究、文献批评和撰写综述。在这六个步骤中,ChatGPT 可以协助完成后五个步骤。用户只需输入论文的主题,ChatGPT 就能够进行文献搜索、展开论证、文献研究、文献批评和撰写综述,效果显著。用户提供的信息越详细��例如引用文献的范围、发表时间和字数限制等,ChatGPT 生成的文献综述质量就越高。用户在此基础上进行调整和修改,可以显著提高文献综述的撰写效率。

Prompt:撰写一篇关于容器化应用的安全性研究的文献综述,字数为300字,使用8个引用。

24

八、扩写论文内容

有时论文篇幅较短,需要通过扩展内容来使其更加完整、详尽和具有说服力。扩写论文的方法有很多,例如增加实例和案例、进行分析和解释、展开讨论和比较、提供结论和建议、补充背景和文献综述等。新增的内容应具备针对性和价值,避免重复或无关紧要的内容。同时,语言要精准、简练,表达要清晰、有逻辑。这对学术新手来说有一定难度。在这种情况下,学术新手可以利用 ChatGPT,通过转换表达方式、进行逻辑推理和归纳总结、补充背景知识和相关信息、以及运用想象力和创造力等方式,轻松完成论文内容的扩展。

Prompt:请将以下文字扩写到500字,不要改变原意。

25

九、精简论文内容

在面对冗长复杂的论文内容时,ChatGPT 能够进行内容精简。作为一种具有卓越信息提取和推理预测能力的人工智能工具,ChatGPT 能够深度解析原始文本,提取核心信息,并重新生成符合语法和语义规则的优化文本。这种优化后的文本不仅保留了原始内容和结构特点,而且更加简明易懂,便于读者理解和吸收。

Prompt:请将以下文字精简到100字,不要改变原意。

26

十、论文润色

在提交论文之前,需进行内容检查和润色,全面审视论文的结构,识别并纠正其中的错误和不足。这个过程包括反复修改、加工和润色。目前,ChatGPT 在论文润色方面表现非常出色。

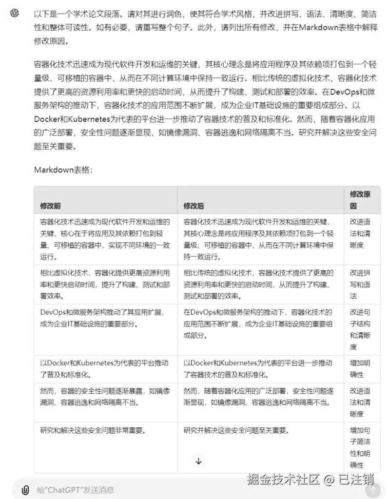
Prompt:学术润色:以下是一个学术论文段落。请对其进行润色,使其符合学术风格,并改进拼写、语法、清晰度、简洁性和整体可读性。如有必要,请重写整个句子。此外,请列出所有修改,并在Markdown表格中解释修改原因。

27

Prompt:作为中文学术论文写作改进助理,您的任务是提升所提供文本的拼写、语法、清晰度、简洁性和整体可读性,同时优化长句结构,减少重复内容,并提出改进建议。请仅提供修订后的文本版本,无需包含解释。

从以上生成的内容来看,经过 ChatGPT 的润色,论文的用词更加准确,句子更为通顺,且更符合学术规范。

十一、作者风格改写

ChatGPT 能够模仿特定期刊或作者的写作风格来改写论文。若需模仿某位作者的风格,可以先提供该作者的几篇论文,让 ChatGPT 学习后再进行改写。对于国外知名期刊,则可直接要求 ChatGPT 按照该期刊的风格进行改写。

例如,可以请求 ChatGPT 模仿鲁迅散文的写作风格。

Prompt:以鲁迅散文的写作风格,对下面文字进行改写,不要改变其原意。

28

十二、论文去重

完成论文后,还需要对其进行重复率检查。如果发现重复率较高,则需对论文进行修改和降重。降重的方法有多种,例如通过多语言翻译、改写、续写等方式来降低重复率。此外,还可以利用 ChatGPT 来辅助降重。

利用 ChatGPT 降重的过程包括以下几个步骤:首先,提取出原论文中的关键词、重要信息和结论;然后,基于这些关键词和信息重新组织和撰写论文内容,生成全新的表述;最后,对新生成的内容进行细致的调整和润色,以确保论文的质量。通过这种方式处理后,论文的重复率会显著降低,同时仍能保留原论文的核心思想和主要结论。

使用 ChatGPT 进行论文降重的步骤如下:

  1. 输入原始论文并提取关键信息:  将论文输入到 ChatGPT 中,ChatGPT 会对其进行详细分析,提炼出包括主题、关键论点、支持论据和结论在内的主要信息。
  2. 重新生成内容:  基于提取的关键信息,ChatGPT 会重新生成论文内容。ChatGPT 通过新的表述方式呈现观点和论据,避免与原文重复。需要注意的是,重新生成内容时,应在一个新的 ChatGPT 对话框中进行,以避免前一部分内容的影响。
  3. 修改和润色:  生成新内容后,进一步指导 ChatGPT 进行修改和润色,确保语法准确和表达清晰。同时,ChatGPT 也会检查新内容的质量和一致性,确保与原论文的主题和主要观点一致。
  4. 降重检查:  在生成满意的新论文后,进行降重效果检查。如果重复率仍然较高,可以重复以上步骤,直到达到满意的降重效果。

使用 ChatGPT 进行论文降重,不仅可以减轻写作负担,还能保证论文内容的质量和原创性。此外,通过这一过程,可以更好地理解和掌握论文写作的技巧和策略。

十三、编写整篇论文

撰写论文通常包括以下几个步骤:首先,确定研究方向和题目,然后细致列出提纲,撰写全文,仔细进行修改和润色,完善论文各个要素并进行查重和降重。在完成论文并对整体进行把握后,再编写摘要。尽管 ChatGPT 在论文写作过程中能大幅提高效率,但要依靠 ChatGPT 完成整篇论文并非易事。这个过程需要遵循特定的步骤和方法,并结合适度的人工修改,才能确保论文的高质量。笔者在此总结了一套实用的方法,希望能帮助用户更好地使用 ChatGPT 进行论文写作。

1、选题

在选题过程中,用户可以参考前文介绍的方法,利用 ChatGPT 来进行选题。如果已经确定了论文题目,可以跳过此步骤。

2、引导 ChatGPT

选定论文题目后,需要引导 ChatGPT 进行深入思考,将注意力集中在研究主题上。引导 ChatGPT 需要耐心,同时也需要掌握一些技巧。

首先,要确保 ChatGPT 对论文题目中的概念有全面理解。如果不熟悉,用户可以手动提供相关词汇和资料,帮助 ChatGPT 学习。

接着,用户可以查找优质学术资源,围绕论文题目,让 ChatGPT 从不同角度推荐一些高质量的学术资源,例如高引用率的学术论文、文献综述或最近三年的文献资料。

然后,依据这些推荐的文献,让 ChatGPT 进行总结和分析,主要目的是使 ChatGPT 聚焦论文的主题内容。

最后,根据这些总结和分析的结果,让 ChatGPT 提供论文的启示。

3、撰写提纲

在正确引导 ChatGPT 后,ChatGPT 可以根据引导内容列出论文提纲。如果用户对提纲不满意,可以修改调整或让 ChatGPT 重新生成,直到满意为止。

4、撰写摘要

利用 ChatGPT,根据题目和提纲,生成一到三篇摘要。如果用户不满意,也可以修改调整或让 ChatGPT 重新生成,直到满意。

5、撰写初稿

选定题目、提纲和摘要后,可以让 ChatGPT 依据这些材料生成完整初稿。用户应根据论文要求,对 ChatGPT 生成的内容进行进一步校对和修正。如果发现表述偏离主题,应立即干预并引导回正确方向。

6、修改和润色

在 ChatGPT 生成论文后,用户有多种修改和润色的方式。一种是逐字逐句地校对和修改生成的内容,另一种是利用 ChatGPT 的功能对整段内容进行批量修改和润色,或者结合两种方法进行调整。

7、完善论文要素

撰写完核心内容后,需要补充其他关键词元素,包括关键词、参考文献、英文摘要、作者简介和页码等信息。

8、查重与降重

完成初稿后,查重是必不可少的步骤。如果发现重复率较高,可以使用前述方法,通过 ChatGPT 进行降重处理。降重后,调整优化论文格式,就可以提交论文了。

获取途径

👉 GPT功能:

  1. GPT-4o知识问答:支持1000+token上下文记忆功能
  2. 最强代码大模型Code Copilot:代码自动补全、代码优化建议、代码重构等
  3. DALL-E AI绘画:AI绘画 + 剪辑 = 自媒体新时代
  4. 专职家教:精通语数外,拍照上传即可识别问题,给出权威回答
  5. 论文小能手:写论文大模型Consensus、论文降重大模型
  6. 联网查询(平替百度)  、上传文件、数据分析等。

👉点击查看自助升级 ChatGPT-4o

11