软考架构师必过的学习经验

261 阅读7分钟

本文分享了备考软考两年的一些学习经验,期望能对各位备考同学有所帮助。

前言

7月20号,当笔者用激动的心颤抖的手,一遍遍刷新着已经崩溃的软考官网,终于看到成绩的那一刻,心情还是非常激动的,备考两年(2022年因疫情取消)的系统规划与管理师,在此刻画上了完美的句号。

这是笔者继信息系统项目管理师之后的第二个软考高级证书,一路走来,也有不少心得,今天分享给大家,期望能对各位备考同学有所帮助。

软考介绍

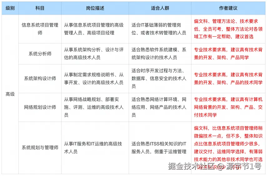
软考也叫软件水平考试,全称计算机技术与软件专业技术资格(水平)考试,是由国家人社部、工信部领导的国家级考试。

首先,给大家泼一桶冷水,软考高级难度还是很高的,大部分人没有认真备考的过程,基本很难轻松通过。如果只是想水个证碰个运气的话,咱可以先换个科目了。据2023年上半年数据,浙江省共有38000人参与考试,通过考试3517人,其中高级1076人,中级1834人,初级607人,整体通过率不足10%。

但是,如果你真想认证考过,请读完本文,相信能帮你至少提升5%。

报名条件

无学历、技术限制。

考试分类

考试时间

考试形式

注:

2023年上半年及之前,软考均为线下笔试,据最新消息,软考可能改为机试。这对手写字体不工整的同学来说,是一个非常大的好事,也意味着后续软考将更注重专业知识硬实力的考察。

为什么考软考

关于软考的几个出发点,笔者大概总结了以下几点,欢迎对号入座:

1.E类人才认定

对于年薪不足50w的同学来说,目前获得杭州E类人才最简单的方案就是通过软考高级+软著/专利,获得E类人才后可享受很多福利,请自行查询,这里不再赘述。

2.积分落户

软考证书可在一些城市积分落户中加分,例如在杭州,软考高级职称分值为80分、中级职称分值为60分、初级职称分值为40分。

3.个税抵扣

软考证书可以申请个税抵扣3600元。

4.评审专家入库

通过软考中级及以上,可申请加入政府采购评审专家库,作为专家参与项目评标,并获得相应报酬。

5.职称认定

软考既是职业资格考试,又是职称资格考试,通过考试后,可获得副高级工程师职称。当然,若需要享受对应的职称待遇,则需要用人单位聘任。

6.项目招投标

在很多项目招投标资质要求中,会以软考资质、持证人数作为准入门槛或加分项,可以帮公司多拿几个项目投标。

7.退休待遇提高

获得高级证书后,即获得了副高职称(相当于副处、副教授级别),被所在单位聘任为高级职称后,退休后将可享受更高的退休待遇。

8.为自己增值

软考高级作为IT领域唯一国家级职业资格证书,人力资源和社会保障部、工业和信息化部共同组织实施,证书由人事部和工信部共同盖章,具有较高的含金量。

关于学习方法

1.集体学习,避免单兵作战

建议参加培训班或者与朋友一起备考,报名、上课、复习、考试、拿证都要有规划,我们按部就班学习就好了。因为有同学认认真真准备了一个月,然后错过报名的。

另外,跟同学们一起互相督促、互相讨论,会比一个人更有效率,也更能督促你自律。

2.拒绝差生文具多,请把精力focus在知识点

不建议自己购买教材、辅导书、真题,跟着复习资料或者学习视频的节奏就可以了,因为你根本没那么多时间看,能完整的听完每节直播课或者视频回放,就已经很优秀了。

3.知识梳理,动手比纯听更有效果

每个章节学习完,自己再听一遍回放,并按照理解梳理出章节脑图,对于知识点的理解和记忆很有用。

4.考前串讲和答疑课一定要参加,最好现场参加。

如果参加了培训班,这时候老师会整体把所有内容串讲一遍,并且会讲解一些真题的答题要点,并对论文进行押题,整体来看,还是比较准确的。另外也建议按照老师布置的作业,认证写论文并给老师修改,绝对有用,按照老师的思路整改后的论文,确实会加分不少。

关于单选题

1.高频考点熟记,不解释

2.多做题,不解释

3.背一些老师给的口诀

4.碰到不确定的答案,去教材找原文

不是所有的参考答案都是100%准确,因为每年的真题都不提供官方参考答案,都是各考试机构老师的参考答案。

关于案例题

1.按照重点复习高频考点准备。

2.结合近五年的考点,确定最可能考的几个重点(一般不会和上一年重复,而是周期性重复)。

3.背口诀,如无法按照标准答案解答,按照口诀+理解,用自己的语言写出关键要点也可得分。

4.不要空!宁可按照自己的理解,也要写满答题卡,不要放弃。

关于论文

1.适当的押题,重点主题

比如这次考信息系统与项目管理师前,笔者结合材料,分析了近6年的考题,发现大的过程考点都是2-3年一个轮回,比如IT服务规划分别在2017、2020、2022年,IT服务风险管理分别在2018、2020,而团队管理、运营管理、质量管理都算是非重点过程,考试频率较低。

综上,笔者认为很可能会考《论IT服务改进》、《IT服务风险管理》,于是重点准备了这两个主题的论文,并花了两个小时写了一篇《论IT服务改进》。

2.跑题了,不要慌,自己圆回来

在考场上,经常写着写着发现有点跑题了,没有突出主题要求的重点,不要慌!也千万不要涂抹,通过适当的转场语句,拉回正题即可,如“言归正传”、“话说回来”、“除此之外”等等,切忌慌乱然后乱写、放弃,不可大片涂抹影响版面。

3.项目信息最好用真实项目,如果没有,多加一些项目对应客户业务系统名称、具体数字,一定要写的跟真实项目一样,让阅卷老师都觉得你是真做过这个项目。

4.考前至少写一篇论文,论文主题按照自己押题的主题写。

5.提前构思论文框架,尤其是你押题的那个主题,最好亲自写一篇并读一篇该主题的优秀论文。

论文难度其实是非常大的,在2个小时内,要写出2400字左右的论文,很多人光构思都来不及,更别提手写了,所以论文一定是合理的框架+部分内容的填充,来支撑起来的。所以,要提前梳理论文框架,提前构思好每段内容大概多少字,否则要么字数不足,要么写不完(考试时是没有时间给你构思的,实测开考后不停写,大概可以提前15分钟写完,基本不含构思时间),可提前梳理各个大命题的论文思路和框架。

6.巧用凤头猪肚豹尾的写作方法

因为阅卷老师工作量很大,所以不可能认真读完每一篇论文,基本每篇论文就3-5分钟,所以开头、结尾、重要论点明确,即可得高分。

说到这里,笔者所有的软考经验已经倾囊相授了,各位软考必过! 如若转载,请注明出处:开源字节   sourcebyte.vip/article/371…

**