深度解读GaussDB(for MySQL)与MySQL的COUNT查询并行优化策略

417 阅读9分钟

本文分享自华为云社区《【华为云MySQL技术专栏】GaussDB(for MySQL)与MySQL的COUNT查询并行优化策略》,作者:GaussDB 数据库。

1.背景介绍

统计表的行数(COUNT)是客户应用和DBA运维常用的操作。MySQL虽是业界广泛使用的OLTP数据库,但大表执行COUNT操作非常耗时,原因在于:

(1) COUNT操作需要遍历表的全量数据来获取精确的行数,当表数据量较大或部分数据不在Buffer Pool时,查询操作很耗时。

(2) MySQL 8.0.14之前的版本无并行查询技术,只能串行执行SQL语句,无法利用多核技术进行加速。

(3) MySQL 8.0.14及后续版本InnoDB存储引擎支持并行扫描主键,但不支持并行扫描二级索引,在主键很大、二级索引较小的场景下,相比老版本(MySQL 5.7)串行扫描二级索引,社区版本并行扫描可能出现性能劣化,并且不支持关闭并行扫描主键特性。

GaussDB(for MySQL)通过自研并行查询(PQ)和计算下推(NDP)特性,解决了大表COUNT慢的问题,典型场景下,相比MySQL并行扫描主键性能可提升超过80倍。

2. MySQL COUNT并行介绍

MySQL8.0.14版本InnoDB存储引擎支持并行扫描主键,这样可以利用并行的能力对COUNT操作进行加速,特性说明参见图1。

1.PNG

图1 MySQL 8.0 InnoDB存储引擎并行扫描主键特性

2.1****原理介绍

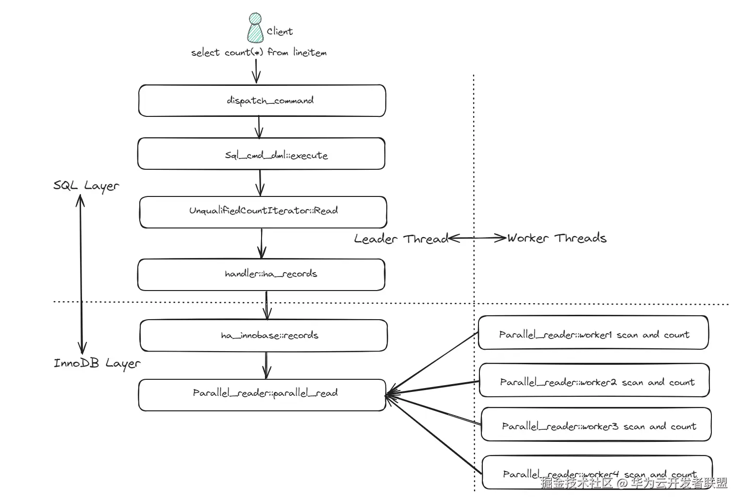
MySQL COUNT并行在InnoDB存储引擎层实现的框架图参见图2。优化器决策走COUNT并行后,生成COUNT并行算子“UnqualifiedCountIterator”, 调用handler API接口“handler::ha_records”,InnoDB层在函数“Parallel_reader::parallel_read”中调度worker线程进行拆分、扫描、计数汇总。

2.png

图2 InnoDB 并行扫描调度逻辑

下面基于MySQL 8.0.14源码,介绍COUNT并行在SQL引擎和InnoDB存储引擎中的实现。

2.1.1 COUNT并行在SQL引擎中的实现

(1)SQL引擎层在优化阶段判断SQL是否为简单的COUNT,记录在变量“JOIN:: select_count”中,变量的定义参见下方代码。

/*
  When join->select_count is set, tables will not be optimized away.
  The call to records() will be delayed until the execution phase and  the counting will be done on an index of Optimizer's choice.
  The index will be decided in find_shortest_key(), called from
  optimize_aggregated_query().
*/
bool JOIN::select_count{false};

(2)SQL引擎层在生成执行计划阶段,判断变量“JOIN::select_count”的值,如果变量值为TRUE,则生成并行COUNT算子“UnqualifiedCountIterator”,用户可以通过“EXPLAIN FORMAT=TREE”或“EXPLAIN ANALYZE”命令查看执行计划,如果包含“Count rows”关键字说明 COUNT 并行生效,参见下面的执行计划。

mysql> explain format=tree select  count(*) from lineitem\G
*************************** 1. row  ***************************
EXPLAIN: -> Count rows in lineitem

2.1.2 COUNT并行在InnoDB 存储引擎中的实现

(1) SQL引擎调用handler API 接口“handler::ha_records”,传递优化器选择的索引给InnoDB存储引擎,获取COUNT结果。

(2) InnoDB存储引擎只支持主键的并行扫描,函数“ha_innobase::records_from_index”忽略索引信息,强制选择主键进行并行扫描。

(3) InnoDB存储引擎在函数“Parallel_reader::parallel_read”中对主键索引进行初步分片,并调度 worker 线程对分片进一步拆分、扫描、计数。

(4) 我们把InnoDB中响应“handler::ha_records”接口并调度worker进行工作的的线程称为leader线程,leader线程调用堆栈信息如下:

UnqualifiedCountIterator::Read
   get_exact_record_count
      handler::ha_records
        ha_innobase::records_from_index
         ha_innobase::records
           row_scan_index_for_mysql
             row_mysql_parallel_select_count_star
              Parallel_reader::run
                 Parallel_reader::parallel_read

(5) 我们把InnoDB中响应“Parallel_reader::worker”接口并进行扫描、计数工作的线程称为worker线程,worker线程的并发度可以通过参数“ innodb_parallel_read_threads”控制,worker线程调用堆栈信息如下:

Parallel_reader::worker
   Parallel_reader::Ctx::traverse
     Parallel_reader::Ctx::traverse_recs

2.2 性能提升效果

我们使用4U16G规格ECS实例,部署MySQL Community 8.0.14版本,innodb_buffer_pool_size设置为8GB。采用TPC-H测试模型,Scale Factor(Gigabytes)为20,lineitem表主键大小约17.4GB,二级索引i_l_orderkey大小约2.3GB,二级索引i_l_partkey_suppkey大小约3.3GB,表结构如下:

mysql> show create table lineitem\G
*************************** 1. row  ***************************
        Table: lineitemCreate Table: 
CREATE TABLE `lineitem` (
   `L_ORDERKEY` bigint NOT NULL,
   `L_PARTKEY` int NOT NULL,
   `L_SUPPKEY` int NOT NULL,
   `L_LINENUMBER` int NOT NULL,
   `L_QUANTITY` decimal(15,2) NOT NULL,
   `L_EXTENDEDPRICE` decimal(15,2) NOT NULL,
   `L_DISCOUNT` decimal(15,2) NOT NULL,
   `L_TAX` decimal(15,2) NOT NULL,
   `L_RETURNFLAG` char(1) NOT NULL,
   `L_LINESTATUS` char(1) NOT NULL,
   `L_SHIPDATE` date NOT NULL,
   `L_COMMITDATE` date NOT NULL,
   `L_RECEIPTDATE` date NOT NULL,
   `L_SHIPINSTRUCT` char(25) NOT NULL,
   `L_SHIPMODE` char(10) NOT NULL,
   `L_COMMENT` varchar(44) NOT NULL,
   PRIMARY KEY (`L_ORDERKEY`,`L_LINENUMBER`),
  KEY  `i_l_orderkey` (`L_ORDERKEY`),
  KEY  `i_l_partkey_suppkey` (`L_PARTKEY`,`L_SUPPKEY`)
) ENGINE=InnoDB DEFAULT CHARSET=utf8mb4  COLLATE=utf8mb4_0900_ai_ci

lineitem表的主键约17GB,无法全部加载到Buffer Pool中,每次COUNT执行触发的磁盘IO基本相同(约82万次)。在这个场景下,提升InnoDB并行扫描并发度(innodb_parallel_read_threads),COUNT性能可以线性提升,1并发执行时间约585秒,2并发执行时间约300秒,4并发执行时间约145秒,数据参见图3。

3.png

图3 MySQL 8.0 COUNT并行提升效果

2.3 约束限制

(1) 社区MySQL COUNT并行在InnoDB存储引擎实现,只支持主键的并行扫描,忽略了优化器选择的最佳索引。当一个表主键很大、二级索引较小,相比老版本(MySQL 5.7)串行扫描二级索引,社区并行无优化效果。

(2) 社区MySQL COUNT并行只支持无WHERE条件的COUNT,原因在于InnoDB存储无法进行过滤计算。

(3) 当扫描主键数据量很大时,可能会淘汰Buffer Pool中的热数据,导致后续的性能波动。

(4) 社区MySQL COUNT并行强制生效,无法关闭,当遇到(1)中的性能问题时,无法回退至串行扫描二级索引。

使用2.2节相同的测试环境和测试模型,执行“SELECT COUNT(*) FROM lineitem” SQL语句,对比MySQL 5.7.44版本与MySQL 8.0.14版本执行时间,数据参见表1。

表1 MySQL 5.7.44与8.0.14版本COUNT执行时间对比

1.PNG

在这个场景下,MySQL 8.0版本使用4并发扫描主键,但是由于扫描的数据量较大,触发大量的磁盘IO,导致性能差于MySQL 5.7串行扫描二级索引。

3. GaussDB(for MySQL) COUNT 优化

针对MySQL COUNT并行存在的问题,GaussDB(for MySQL)进行了针对性优化,通过自研的并行查询(PQ)和计算下推(NDP)特性,实现了三层并行,加快COUNT执行。框架图参见图4。

  • 第一层并行: SQL引擎层,通过自研并行查询,利用多核计算加速;

  • 第二层并行:InnoDB存储引擎层,通过自研计算下推特性,触发批量读请求,SAL层将批量读的Page组装、打包,并发将读请求发送至分布式存储(Page Store);

  • 第三层并行:Page Store接受到读请求后,每个Page Store内部并发响应读请求,待页面扫描、过滤、聚合操作完成后,将结果返回至计算层。

    5.png

图4 GaussDB(for MySQL) COUNT并行优化

3.1 原理介绍

下面介绍下GaussDB(for MySQL) COUNT优化细节。

3.1.1 支持动态关闭社区MySQL COUNT并行

当遇到2.3节的性能问题时,可以通过调整参数“innodb_parallel_select_count”动态关闭或开启MySQL COUNT并行功能,使用方法如下:

mysql> SET  innodb_parallel_select_count=OFF;mysql> EXPLAIN FORMAT=TREE SELECT  COUNT(*) FROM lineitem\G
*************************** 1. row ***************************
EXPLAIN: -> Aggregate: count(0)
     -> Index scan on lineitem using i_l_orderkey  (cost=12902405.32 rows=118641035)

3.1.2 GaussDB(for MySQL)并行查询特性

GaussDB(for MySQL)支持并行查询(PQ)[1],用以降低分析型查询场景的处理时间,满足企业级应用对查询低时延的要求。相比社区MySQL并行查询的诸多限制,GaussDB(for MySQL)自研的并行查询支持主键、二级索引多种扫描方式,适用于大部分SELECT语句。

针对COUNT操作,可以利用PQ特性,并行扫描二级索引,提升查询性能。

用户可以通过Hint的方式开启PQ,当执行计划中出现Parallel、Gather关键字时,说明PQ特性生效。使用方法如下:

mysql>  EXPLAIN FORMAT=TREE SELECT/*+ PQ() */ COUNT(*) FROM lineitem\G
***************************  1. row ***************************
EXPLAIN:  -> Aggregate: count(`<temporary>`.`0`)
    -> Gather: 4 workers, parallel scan on  lineitem
        -> Aggregate: count(`<temporary>`.`0`)
            -> Parallel index scan on lineitem using i_l_orderkey  (cost=4004327.70 rows=29660259)

3.1.3 GaussDB(for MySQL)计算下推特性

计算下推(Near Data Processing)[2]是GaussDB(for MySQL)提高数据复杂查询效率的解决方案。针对数据密集型查询,将列投影、聚合运算、条件过滤等操作从计算节点向下推送给分布式存储层的多个节点,并行执行。通过计算下推方法,提升了并行处理能力,减少网络流量和计算节点的压力,提高了查询处理执行效率。

针对COUNT操作,可以利用NDP特性,将聚合操作下推至分布式存储,减少网络流量,提升查询性能。

用户可以通过Hint的方式开启NDP,执行计划中出现NDP 关键字时,说明此特性生效。使用方法如下:

mysql> EXPLAIN FORMAT=TREE SELECT/*+  PQ() NDP_PUSHDOWN() */ COUNT(*) FROM lineitem\G
*************************** 1. row  ***************************
EXPLAIN: -> Aggregate:  count(`<temporary>`.`0`)
     -> Gather: 4 workers, parallel scan on lineitem
         -> Aggregate:  count(`<temporary>`.`0`)
             -> Parallel index scan  on lineitem using i_l_orderkey Using  pushed NDP (aggregate)   (cost=4046562.45 rows=29047384)

3.2****性能优化效果

使用2.2节相同的测试环境和测试模型,执行“SELECT COUNT(*) FROM lineitem” SQL语句,对比GaussDB(for MySQL)开启PQ特性与开启PQ+NDP特性的执行时间,参见表2。

表2 GaussDB(for MySQL) COUNT操作执行时间

2222.PNG

从测试结果看:只开启PQ特性,并行查询并发度设置为4,磁盘IO约13万次,查询耗时约31秒;

同时开启PQ和NDP特性,并行查询并发度设置为4,NDP通过IO合并和计算下推,大幅减少了磁盘IO,查询耗时只有1.7秒,相比社区MySQL 8.0.22 执行耗时145秒,COUNT性能提升超过80倍。

7.png

图5 GaussDB(for MySQL) COUNT优化提升效果

4.总结

社区MySQL 8.0引入了并行扫描主键功能,但不支持并行扫描二级索引,导致在大表或冷数据场景(表页面数据不在Buffer Pool)反而出现劣化,GaussDB(for MySQL)通过并行查询(PQ)和计算下推(NDP)特性,解决了大表COUNT慢的问题,典型场景下相比社区并行,性能提升超过80倍,为用户提供更加极致的体验。

5.相关参考

[1] 并行查询(PQ)support.huaweicloud.com/usermanual-…

[2] 算子下推(NDP)support.huaweicloud.com/usermanual-…

点击关注,第一时间了解华为云新鲜技术~