对React的一点思考

199 阅读3分钟

对状态管理设计的一点思考结尾中提到了 对react的一点思考: React似乎在变得不那么轻量.自己写react也好几年了,也在空闲的时候阅读过一点react的源码,但是谈及 对react的思考却还是忐忑.本文旨在梳理自己对react一些想法思考,不保证对,仅供一起讨论.

react的哲学

隔离DOM

通过虚拟DOM结合多平台renderer实现多端的渲染能力react renderer

对功能复用的思考

复用
在功能复用的探索上从高阶组件/render props进化到更加合理的hooks复用方式.这个过程中也伴随着底层架构的升级

  • 从类组件到函数式组件
  • 复用方式从结构不清晰复杂到复用逻辑清晰
  • 底层架构从react stack到react fiber,react fiber结合scheduler解决了之前大型react系统渲染的问题

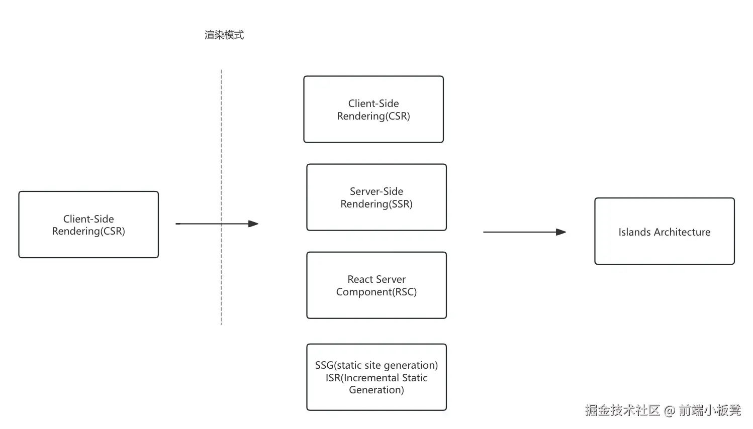
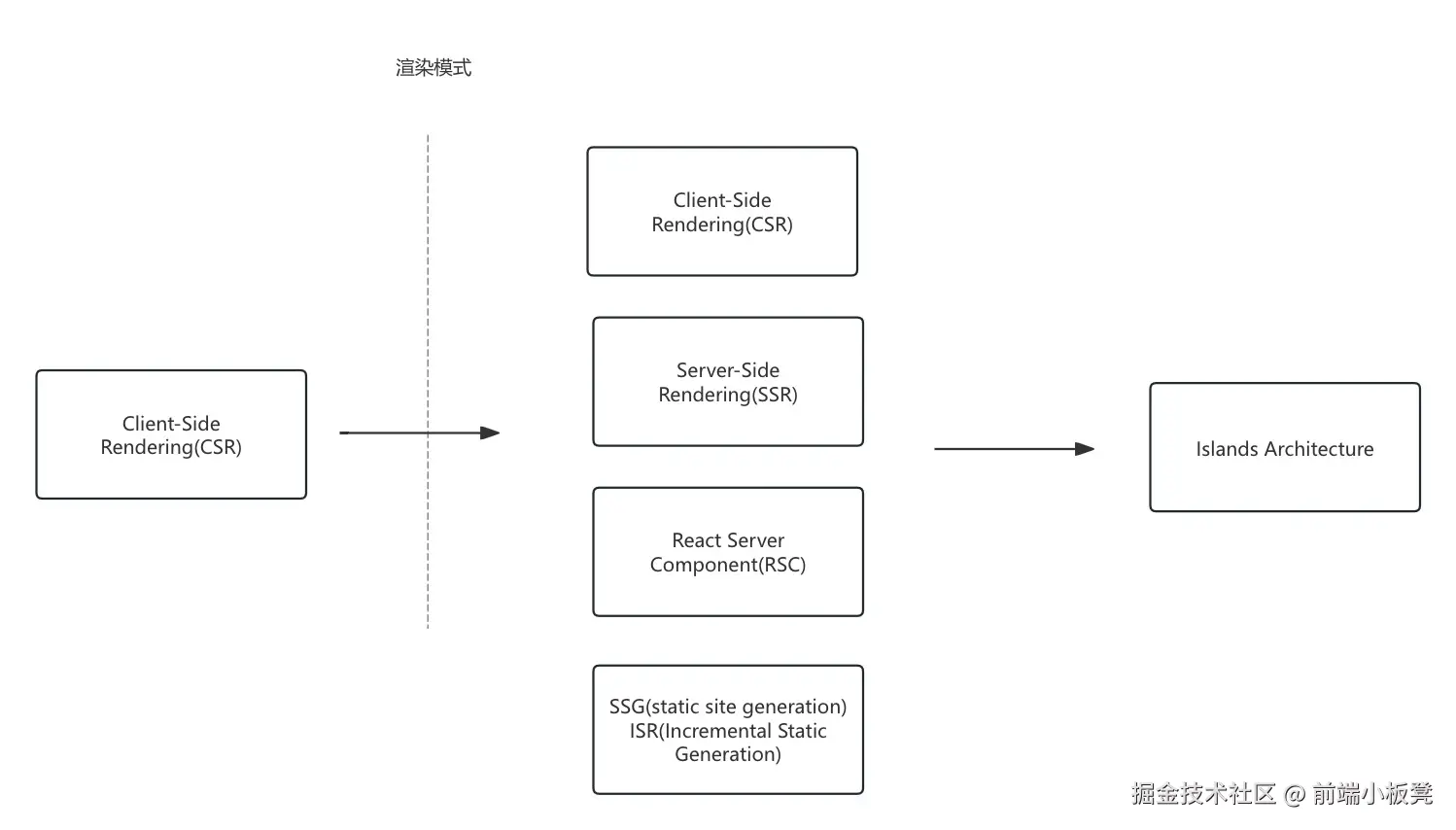
渲染模式的探索

渲染

  • 客户端渲染(CSR)
  • 服务端渲染(SSR)
  • React Server Component(RSC) 可以实现组件在服务端渲染和客户端渲染的拆分
  • 已有渲染模式的实现: SSG(静态内容生成)/ISR(增量静态生成) 通过上面的渲染模式的结合,在页面渲染上就可以实现Islands Architecture,每个组件有可选的渲染方式且渲染行为独立

超越UI框架的一些探索

超越

  • react在状态管理方面有react context/useReducer,通过useSyncExternalStore也可以与外部的状态管理方案结合
  • 在性能优化上,有useMemo/useCallback等,最近又有react compiler的推出可以在编译时对react组件进行性能优化
  • 在开放范式上,有useRef/useFormStatus等方案,将一些通用的开发模式抽象出来

react使用过程的一些思考

react似乎在变得越来越'重',对初学者来说上手成本略高.由于react的灵活度很大并且react本身在提供的开发范式上又不够充分, 导致在团队中也不一定能写出相对统一的react风格代码.这里的风格有:

  • 数据的划分
  • 组件的拆分
  • 复用功能的设计
  • 组件间的逻辑交互等

似乎只有通过框架才能约束这些方言,笔者最近在接触一些vue的项目,发现vue在使用上的确很简介,比如vue的Single File Component(SFC) 就能相对集中的聚合组件的逻辑,在代码维护上就更加清晰. 从react出发,其实我们在可能在讨论一种页面渲染方案的选型.在技术选项的时候,似乎很容易被框架的优点所吸引,比如react的fiber. 但是项目的基础框架也是项目的根基,是有很大的切换成本和长期的维护考虑,还是需要结合具体的业务场景去选择.有时候我们需要的不是'react', 也许是'vue'或者'solid'. 同样也引出项目治理的话题,要尽可能通过强约束或者范式来治理项目约束开发流程,这样项目在维护性上才能有提升.