Netty4-实战精华之EventLoop和线程模型详解

148 阅读8分钟

线程模型指定了os、编程语言、框架或应用程序的上下文中的线程管理的关键方面。如何、何时创建线程将对应用程序代码执行产生显著影响,开发人员必须理解不同模型之间的权衡。

而 Netty 的线程模型强大又易用,正如 Netty 的宗旨:简化你的应用程序代码,同时最大限度提高性能和可维护性。

1 线程模型血泪史

早期使用多线程是按需创建启动新 Thread 执行并发的任务单元,但这在高负载下表现很差。Java5 引入Executor,其线程池通过缓存和重用 Thread 极大提升性能。

基本的线程池化模式:

  1. 从池的空闲线程列表中选择一个 Thread,并被指派运行一个已提交的任务(Runnable 实现)
  2. 任务完成时,将该 Thread 返回给该列表,使其被重用
  • Executor 的执行逻辑

虽然池化/重用线程相对为每个任务都创建、销毁线程是一种进步,但它并不能消除上下文切换的开销,其随线程数的增加而很快变得明显,并在高负载下更严重。此外,仅由于APP整体复杂性或并发需求,在项目生命周期内也可能会出现其他和线程相关问题。总之多线程处理很复杂,但 Netty 简化之!

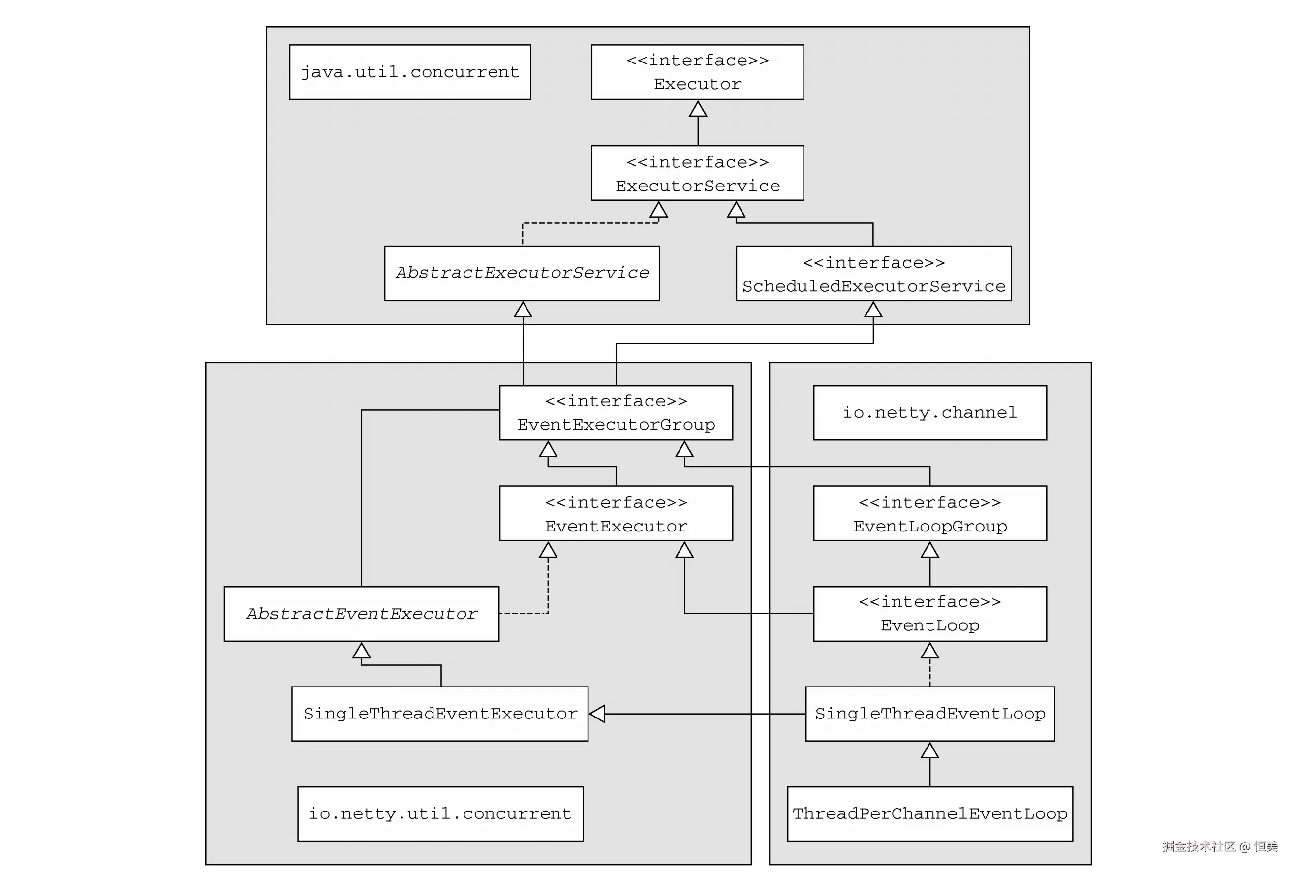
2 EventLoop 接口

网络框架的基本功能

运行任务来处理在连接的生命周期内发生的事件。在代码中称为事件循环,即 io.netty.channel.EventLoop

  • 在事件循环中执行任务

EventLoop 是协同设计的一部分,采用了两个基本 API:并发和网络编程。

  1. io.netty.util.concurrent 包基于 JDK 的juc包而构建,以提供线程执行器
  2. io.netty.channel 包中的类,为了与 Channel 的事件交互,扩展了这些接口/类
  • EventLoop 的类层次结构

该模型中,一个 EventLoop 由一个永不变的 Thread 驱动,同时任务(RunnableCallable)可直接提交给 EventLoop 的实现,以立即或调度执行。

根据配置和可用核的不同,可能会创建多个 EventLoop 实例,以优化资源使用,且单个 EventLoop 可能会被指派以服务多个 Channel

EventLoop继承ScheduledExecutorService时,只定义了一个方法 parent() (重写 EventExecutorEventExecutorGroup#parent())。

该方法用以返回到当前EventLoop实例所属的EventLoopGroup的引用。

事件/任务的执行顺序

事件和任务以 FIFO 顺序执行。这可通过保证字节内容总是按正确顺序被处理,消除数据被损坏的可能性。

Netty4 的 I/O 和事件处理

由 I/O 操作触发的事件将流经安装了一或多个ChannelHandlerChannelPipeline。 传播这些事件的方法调用可随后被 ChannelHandler拦截并可按需处理事件。

事件的性质决定它将被如何处理:

  • 可能将数据从网络栈中传递到你的APP
  • 逆向操作
  • 执行一些截然不同的操作

但事件的处理逻辑须高可复用,以处理所有可能的用例。因此在Netty4,所有I/O操作和事件都由已被分配给EventLoopThread处理(注意这里是“处理”而非“触发”,因其中的写操作可从外部的任意线程触发)

Netty3 的 I/O 操作

在旧版线程模型仅保证:

  • 入站(之前称为上游)事件会在 I/O 线程(Netty 4 中的 EventLoop)中执行
  • 所有出站(下游)事件都由调用线程处理,其可能是 I/O 线程也可能是其它线程

起初挺好,但已被发现有问题,因需在ChannelHandler中同步出站事件:不可能保证多线程不会在同时刻尝试访问出站事件。 例如,若你通过在不同线程中调用 Channel.write(),针对同一 Channel 同时触发出站的事件,就会发生这种情况。 当出站事件触发入站事件时,将导致另一个负面影响。当 Channel.write()导致异常时,需生成并触发一个 exceptionCaught 事件。但在 Netty3 的模型,因这是个入站事件,需在调用线程中执行代码,然后将事件移交给 I/O 线程去执行,这会带来额外上下文切换开销。

而 Netty4 的线程模型,在同一线程中处理某给定 EventLoop 中所产生的所有事件,则解决了该问题。其提供了更简单的执行体系架构,并消除了在多ChannelHandler 中需同步的必要(除任何可能需在多 Channel 中共享的)。

3 任务调度

当需要调度一个任务以延迟或周期执行时。

例如想注册一个在客户端连接 5 min后触发的任务:发送心跳到远程节点,以检查连接是否存活。若无响应,便知可关闭该 Channel。

3.1 JDK 任务调度

Java5 前,任务调度基于 java.util.Timer 类,其使用一个后台 Thread 且具有与标准线程相同的限制。 后来JDK提供juc包,定义了ScheduledExecutorService接口: 虽然可选项不多(JDK提供该接口的唯一实现java.util.concurrent.ScheduledThreadPoolExecutor),但该实现足以应对大多场景:

  • 使用 ScheduledExecutorService 在 60 秒的延迟之后执行一个任务

使用起来简单粗暴。

3.2 Netty#EventLoop 调度任务

JDK 的ScheduledExecutorService 实现局限性

作为线程池管理的部分功能,将有额外线程创建:若有大量任务被密集调度,这将成为瓶颈。

ChannelEventLoop 实现任务调度解决了该问题:

  • EventLoop 调度任务,60s后Runnable实例由 ChannelEventLoop 执行

若要调度任务以每60s执行一次,使用 scheduleAtFixedRate()

  • 使用 EventLoop 调度周期性的任务

EventLoop继承于ScheduledExecutorService,所以也提供了JDK实现的所有方法,包括之前的schedule()scheduleAtFixedRate()。 要想取消或检查被调度任务的执行状态,可使用每个异步操作所返回的 ScheduledFuture,

  • 使用 ScheduledFuture 取消任务

4 实现原理

4.1 线程管理

Netty线程模型的高性能取决于对当前执行的Thread的身份的确定(通过调用 EventLoop#inEventLoop(Thread)实现负责处理一个Channel的整个生命周期内的所有事件)。

  • 若当前调用线程正是支撑 EventLoop 的线程,那么所提交的代码块将会被直接执行
  • 否则,EventLoop 将调度该任务以稍后执行,并将它放到内部队列。当 EventLoop下次处理它的事件时,会执行队列中的那些任务/事件 这也解释了任何 Thread 如何与 Channel 直接交互,而无需在 ChannelHandler 中额外同步。

每个 EventLoop 都有自已的任务队列(不像线程池共用一个任务队列并抢夺)。

  • EventLoop 调度任务的执行逻辑

禁止将一个长时间运行的任务放入执行队列,因它将阻塞需在同一线程上执行的其他任务!

若必须阻塞调用或执行长时间运行的任务,推荐使用专门的EventExecutor

除这种受限场景,传输所采用的不同事件处理实现,其线程模型也会严重影响排队的任务对整体系统性能影响。

4.2 EventLoop线程的分配

服务于 Channel 的 I/O 和事件的 EventLoop 包含在 EventLoopGroup 中。不同传输实现,EventLoop 的创建、分配方式也不同。

异步传输

异步传输实现只使用少量 EventLoop 及和它们相关联的 Thread,且在当前线程模型,它们可能会被多个 Channel 共享。这使得可通过尽可能少的 Thread 支撑大量 Channel,而非每个 Channel 分配一个 Thread

  • 一个 EventLoopGroup,具有3个固定大小 EventLoop(每个 EventLoop由一个 Thread 支撑)。在创建 EventLoopGroup 时直接分配了 EventLoop(以及支撑它们的 Thread),以确保在需要时它们可用: 用于非阻塞传输(如 NIO 和 AIO)的 EventLoop 分配方式

EventLoopGroup 负责为每个新创建 Channel 分配一个 EventLoop。 当前实现中使用顺序循环(round-robin)分配均衡分布,并且相同 EventLoop可能会被分配给多个 Channel。(这点在将来版本中可能变)。

一旦一个 Channel 被分配给一个 EventLoop,它将在它的整个生命周期都使用这EventLoop及相关联 Thread)。它可以使你从担忧你的ChannelHandler实现中的线程安全和同步问题中解脱。

EventLoop 的分配方式对 ThreadLocal 的使用影响

因一个EventLoop 通常会被用于支撑多个 Channel,所以对于所有相关联 Channel,ThreadLocal 都将一样。这使得它对于实现状态追踪等功能来说是个糟糕选择。然而在一些无状态上下文中,它仍可被用于在多个 Channel 之间共享一些重度的或者代价昂贵的对象,甚至是事件

阻塞传输

用于像 OIO(旧的阻塞 I/O)这样的其他传输的设计略有不同。

  • 阻塞传输(如 OIO)的 EventLoop 分配方式,每个 Channel 都将被分配给一个 EventLoop及它的 Thread

如果你使用过 java.io 包的阻塞 I/O,可能就遇到过这种模型。

得到的保证是每个 Channel 的 I/O 事件都只会被一个 Thread(用于支撑该 Channel 的 EventLoop 的那个 Thread)处理。这也是另一个 Netty 设计一致性的例子,这种设计上的一致性对 Netty 的可靠性和易用性做出了巨大贡献。

参考

  • 《Netty实战》