8年老前端开发,成仙路已断

112,839 阅读7分钟

前言

到今年,我已经写了8年代码。在这段时间里,我的职业生涯一直处于不上不下的状态。尽管在二线城市的薪资看起来还不错,但我早就明白,这行不过是用青春换取血汗钱。从疫情开始,我内心变得愈发焦躁不安,尤其是今年,心态更加低迷。无论是职场上的无尽业务,还是长期的工作倦怠,都在促使我做出改变的决定。

最终,在三月底,我主动离职了(没错,在最艰难的时刻做出了这个决定)。从那时起,这三个多月来,我一直在思考和寻求变化。转眼间,已经到了七月底。虽然这段时间收入不如上班时稳定,但我的状态却越来越好。

简单回顾下个人开发经历

本人是双非辣鸡学校毕业。

2016年 初开始入行前端开发,那时候还处在前后端不分离的时代,开始主要是写 JSP,主要以原生JS和JQ为主,那时候前端主要是司职辅助功能,事情也比较少,相对比较轻松。

2017年 开始前后端分离大行其道,也开始用“所谓”的现代化前端框架,那时候主要是用react全家桶,当时觉得,卧槽,这TM比一个个操作dom节点确实方便不少,最关键的是webpack之流的工具让前端开发更加成体系,不像以前是寄生在jsp里面了,工程化更明显了,当时,前端真正独立成了一个岗位,不再是纯辅助,而是研发流程的重要一环。

2018年 一整年都在用RN开发APP,第一次接触移动端开发,RN是我一生的噩梦,以至于后面我看到跨平台的东西做复杂应用就谨慎的很,当时还是0.5x的时代,各种安卓、ios端的BUG。我记得RN官网写的slogan一次编写,多端运行,后面可能是投诉太多了,官网后面好像改成还是需要原生安卓/ios知识了。我记得那时候做一个IM应用,长列表白屏,realm数据库大量消息写入卡顿,各种原生不兼容,我都不记得晚上花了多少时间在github的issue上找兼容方案和各种hack了。再加上当时五大厂商各种魔改安卓,华为刚刚切换鸿蒙系统(就这么巧),无尽的debuff(现在想想当初直接学原生梭哈更好,泪水不争气的落下)

2019年 开始用vue开发web,比起react,更多的语法糖,当时觉得slot插槽这种封组件的方法确实要更方便。后面接私单果断vue梭哈,做公司产品还是react,毕竟没有slot给队友乱用

2020年-至今 从疫情开始整个职业规划紊乱。一开始为了更具竞争力,开始往全栈方向发展,努力自学node.js/koa ,开始用公司的几个小型产品实践,当时一度以为自己全栈,后面才知道我这叫全不占工程师。后面又因为公司业务需求,又开始用electron开发桌面应用,用uniapp开发多端小程序,用python套壳gpt的api(有了后面的经历,我才知道不是巨复杂的应用跨平台的坑也还行),并且机缘巧合之下,还有了机会用laya引擎开发微信小游戏。直至最后,彻底成为全不栈工程师,纯纯牛马。

总结职业生涯 没什么规划,跟着公司的业务随波逐流,属于先知后觉,觉醒了又不够决心,总是想着现在行情不好,实在不行再攒一点钱,然后就一直蹉跎到了2024年,一事无成。

我的反思

既然已经这样了,只能自救了,不然咋办呢哈哈哈哈

1、定位问题

  1. 离开了公司无法生存,没法形成独立生产单元
  2. 学历、年纪、技术都不占优势
  3. 行业环境急剧恶化,现在长沙公司基本都是大小周或者单休,属于买方市场,并且加班严重

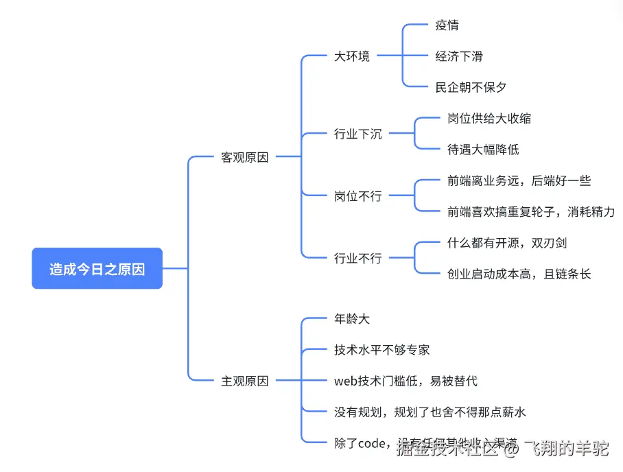
2、分析原因

说白了,核心原因就几个:

  1. 程序员不能形成独立生产单元,寄生于公司,也没有机会了解整个商品从规划到收款的全生命周期
  2. 可替代性高,开源生态太强,且总有更厉害的人,总有学历更好的人,怎么卷最终都会失败
  3. 自身可出售的商品只有时间一项,缺少其他收入

image.png

3、解决方案

3.1、最优解

  1. 开发独立产品,这是每一个程序员的梦想,却也是最难得路,属于是下限低,上限高。
  2. 卖课,也就是所谓的知识付费,现在卖课的平台很多,但是需要人设、背景和标签,还需要运营推广,属于极稳的做法。
  3. 找个一辈子的养老公司,不是没有,只是不好进,我上次还看见图书馆和纪念馆招人,只是有编制很难。

3.2、临时解

  1. 接外包,我现在也在接,个中滋味,只能说懂的都懂。
  2. 找个班上,如果实在缺钱或者不知道做什么,也可以先干着。
  3. 技术顾问,不同于外包,就是靠着一点经验解决点冷门问题。

3.3、风险解

  1. 开店,重投入,不成功便成仁,需要梭哈。
  2. 出海,去日本、东南亚、甚至是更远的地方,写代码也好,干其他的也好,需要勇气。
  3. 开公司,只要有业务,就能苟活,问题是怎么有业务,需要资源。

4、我的解题思路

  1. 做自己的独立产品,以尝试的心态,,将自己内心的idea实现,切勿抱着什么多少爆款的思路,多学习别的独立开发者好的思路和见解。做了就上线,反复试错。
  2. 关于上班,现在很少有什么新公司,新产品出现,都是旧项目在维护,成仙路已断,注定走不了了。现在基本只接外包单子,上班继续做web是不可能了。
  3. 关于小游戏开发,参照发达国家的经验,可以一直做下去,创意类很难被替代。并且不像web,这行业的经验不怎么共享,开源代码也少,这是良性生态,由于岗位少,对于职场不友好,但是对于个人开发很不错。做了就上线,反复试错。
  4. 关于转行,盲目转行不可取,大环境下都是大哥笑二哥。
  5. 关于技术自媒体,不给自己设限,也可以去做做。

我这3个月做了什么

今年4月迷茫了半个月,然后躺平了半个月,真的好开心。

今年5月上半个月学习开传奇私服,然后去自驾去青海湖玩了半个月,真的好开心。

今年6月

  • 做了一个AI做菜小程序,套壳子那种,微信不给上架,说个人不能做信息咨询,放弃。
  • 写了一个模拟用户操作爬取数据的桌面工具,后面可能有用。
  • 不信邪,做了一个躺平记账的小程序,刚刚上架,是人都要做一次三件套。
  • 用laya和cocos做了几个入门小游戏,并开源,给想web转游戏的小伙伴们降低一点曲线,因为游戏引擎的文档不是一般的烂(我原以为小程序的文档很差,直到我看到了几个游戏引擎的文档),大部分时间一边看源码一边开发

今年7月

  • 做了10+传奇私服,并且赚了几百元(聊胜于无),不敢做大,不敢宣传,容易被封印。
  • 做了一个创意肉鸽小游戏(有没有美术搭子,全靠AI生图走的很艰难),在到处寻找美术资源,代码已写完(等替换完资源就上)。

image.png

我的规划

2024年度规划

  • 继续做肉鸽、塔防类游戏
  • 继续开私服
  • 学习新的私服技术(暂定DNF)
  • 继续做自己的独立产品

远景规划

  • 追随自己的内心,不给自己设限
  • 动态寻找可长期耕耘的赛道

写在最后

多年以后,我总是想起2016年刚入行时,只用写写js就能拿薪水的那个下午