【Ngbatis源码】当启动Ngbatis时,发生了什么

337 阅读16分钟

点进这篇文章的同学可能不了解Ngbatis,但是说起mybatis应该不陌生。

Ngbatis是为NebulaGraph图数据库量身定制一款ORM框架,它允许开发者通过XML映射或Java注解来编写NebulaGraph查询语言(nGQL),实现与图数据库的交互。它借鉴了MyBatis的使用习惯进行开发,并包含了一些类似于mybatis-plus的单表操作,同时还包括了图数据库特有的实体-关系基本操作。

这里先贴上仓库地址:github.com/nebula-cont…,欢迎来玩~

这篇文章的主要目的是帮助自己更好地熟悉ngbatis源码,做的一些笔记。

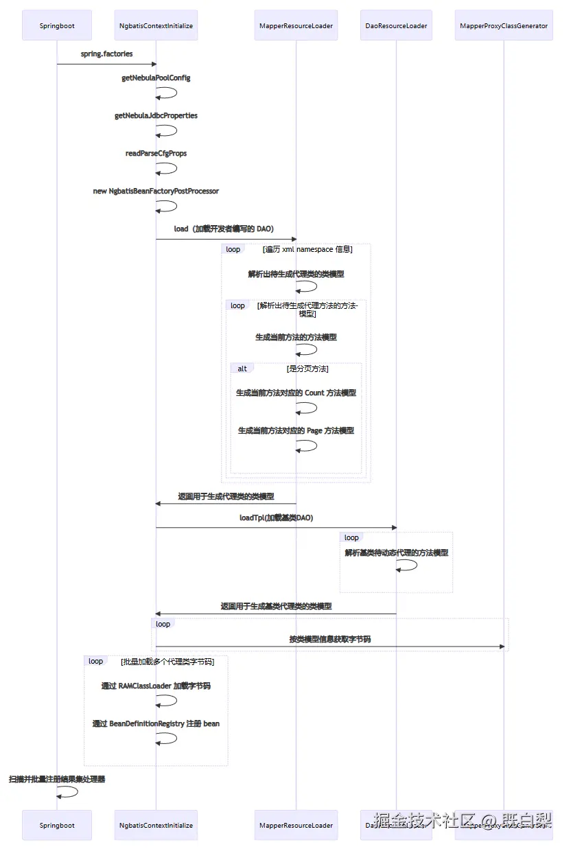
先贴个ngbatis启动时初始化过程的时序图,来源于ngbatis官网,地址贴到最后了

image.png

从启动类出发:NgbatisContextInitializer

NgbatisContextInitializer 方法主要作用是为了初始化一些配置信息。包括 NebulaPoolConfig 连接池初始化、NgbatisConfig Ngbatis的配置信息初始化、NebulaJdbcProperties 连接配置初始化等。并在初始化时加入了 NgbatisBeanFactoryPostProcessor 前置处理器。

1.执行initialize方法,从配置文件中读取配置信息

@Override
public void initialize(ConfigurableApplicationContext context) {
      //确保 Env 能够使用Spring管理的类加载器
      Env.classLoader = context.getClassLoader();

      //获取Spring应用上下文的可配置环境对象
      ConfigurableEnvironment environment = context.getEnvironment();

      //①调用NgbatisContextInitializer.getNebulaPoolConfig方法,实例化一个nebula数据库连接池,且加载自定义配置
      NebulaPoolConfig nebulaPool = getNebulaPoolConfig(environment);

      //②调用NgbatisContextInitializer.getNebulaNgbatisConfig方法,加载yaml中关于ngbatis的自定义配置
      NgbatisConfig ngbatisConfig = getNebulaNgbatisConfig(environment);

      //③调用NgbatisContextInitializer.getNebulaJdbcProperties方法读取并应用 Nebula 数据库连接的配置信息
      if (environment.getProperty("nebula.hosts") != null) {
        NebulaJdbcProperties nebulaJdbcProperties =
                getNebulaJdbcProperties(environment)
                        .setPoolConfig(nebulaPool)
                        .setNgbatis(ngbatisConfig);

        ParseCfgProps parseCfgProps = readParseCfgProps(environment);
      //注册一个新的 NgbatisBeanFactoryPostProcessor
        context.addBeanFactoryPostProcessor(
                new NgbatisBeanFactoryPostProcessor(nebulaJdbcProperties, parseCfgProps, context)
        );

  }
}
Env类是ngbatis框架存储全局环境信息的地方,具体如下:
public class Env {

      //类加载器
      public static ClassLoader classLoader;

      // 使用 fastjson 安全模式,规避任意代码执行风险
      static {
        ParserConfig.getGlobalInstance().setSafeMode(true);
      }

      private Logger log = LoggerFactory.getLogger(Env.class);

      // 模板引擎 默认 beetl 
      private TextResolver textResolver; 
      // 结果集路由 
      private ResultResolver resultResolver; 
      // 参数解析器 
      private ArgsResolver argsResolver; 
      // 参数名格式化器 
      private ArgNameFormatter argNameFormatter; 
      // 解析的参数配置 
      private ParseCfgProps cfgProps; 
      // 应用上下文 
      private ApplicationContext context; 
      
      // 用户名 
      private String username; 
      // 密码 
      private String password; 
      // 连接是否支持重连 
      private boolean reconnect = false; 
      // 图空间 
      private String space; 
      // 主键生成器 
      private PkGenerator pkGenerator; 
      // 本地会话调度器 
      private SessionDispatcher dispatcher; 
      // xml 中标签所声明的信息或方法类 
      private MapperContext mapperContext;

      ...构造器
      

      /**
       * 获取 Nebula SessionPool
       * @return SessionPool
       */
      public SessionPool getSessionPool(String spaceName) {
        return mapperContext.getNebulaSessionPoolMap().get(spaceName);
      }

      /**
       * <p>获取nebula graph的会话。</p>
       * @return session
       */
      public Session openSession() {
        try {
          return mapperContext.getNebulaPool().getSession(username, password, reconnect);
        } catch (Throwable e) {
          throw new RuntimeException(e);
        }
      }


      ...get和set方法
}

① 调用本类的getNebulaPoolConfig方法如下:
private NebulaPoolConfig getNebulaPoolConfig(ConfigurableEnvironment environment) {
      NebulaPoolConfig nebulaPoolConfig = new NebulaPoolConfig()
          .setMinConnSize(
          environment.getProperty("nebula.pool-config.min-conns-size", Integer.class, 0))
          .setMaxConnSize(
          environment.getProperty("nebula.pool-config.max-conns-size", Integer.class, 10))
          .setTimeout(environment.getProperty("nebula.pool-config.timeout", Integer.class, 0))
          .setIdleTime(environment.getProperty("nebula.pool-config.idle-time", Integer.class, 0))
          .setIntervalIdle(
          environment.getProperty("nebula.pool-config.interval-idle", Integer.class, -1))
          .setWaitTime(environment.getProperty("nebula.pool-config.wait-time", Integer.class, 0));
      return nebulaPoolConfig;
}

application.yaml文件中关于库的配置如下:

nebula:
  pool-config:
    min-conns-size: 0
    max-conns-size: 10
    timeout: 6000
    idle-time: 0
    interval-idle: -1
    wait-time: 6000
    min-cluster-health-rate: 1.0
    enable-ssl: false

问题:为什么可以从environment直接获取yaml中关于数据库的配置?

Spring Boot 在启动时会自动加载 application.ymlapplication.properties 文件中的配置,并将其放入环境中。

问题:这些关于连接池的配置项是什么意思?

  1. min-conns-size: 最小连接数。这是连接池始终维持的最小空闲连接数。即使没有活动数据库操作,连接池也至少会有这么多连接已经建立并等待被使用。
  2. max-conns-size: 最大连接数。这是连接池允许的最大连接数。超过这个数量的连接请求将被排队,直到有可用的连接。
  3. timeout: 超时时间。这是数据库操作的超时时间,单位通常是秒或毫秒。如果一个数据库操作超过这个时间限制还没有完成,它将抛出一个超时异常。
  4. idle-time: 空闲时间。这是连接在被关闭之前可以在池中保持空闲状态的最长时间。超过这个时间限制的空闲连接将被回收。
  5. interval-idle: 空闲间隔。这个配置可能用于设置检测并回收空闲连接的时间间隔。在每个间隔之后,连接池可能会检查并关闭一些空闲时间超过 idle-time 的连接。
  6. wait-time: 等待时间。这是当连接池中没有可用连接时,连接请求必须等待的最长时间。如果在这个时间内没有可用的连接返回到池中,请求可能会失败或抛出异常。
② 调用本类的getNebulaNgbatisConfig方法如下:
private NgbatisConfig getNebulaNgbatisConfig(ConfigurableEnvironment environment) {
      return new NgbatisConfig()
              .setSessionLifeLength(
              //
                environment.getProperty("nebula.ngbatis.session-life-length", Long.class)
              )
              .setCheckFixedRate(
                environment.getProperty("nebula.ngbatis.check-fixed-rate", Long.class)
              )
              .setUseSessionPool(
                environment.getProperty("nebula.ngbatis.use-session-pool", Boolean.class)
              );
}

application.yaml文件中关于ngbatis的配置如下:

nebula:
  ngbatis:
    session-life-length: 300000
    check-fixed-rate: 300000
    # space name needs to be informed through annotations(@Space) or xml(space="test")
    # default false(false: Session pool map will not be initialized)
    use-session-pool: false

问题:这些关于ngbatis的配置项是什么意思?

  • session-life-length:会话存活有效期,300000毫秒即5分钟。一个会话在没有活动时可以保持打开状态的最长时间。超过这个时间限制后,会话将自动关闭,以释放资源。
  • checkFixedRate:会话健康检查的固定间隔时间。
  • use-session-pool:是否使用 Nebula-java 的会话池。
③ 调用本类的getNebulaJdbcProperties方法如下:
private NebulaJdbcProperties getNebulaJdbcProperties(ConfigurableEnvironment environment) {
      NebulaJdbcProperties nebulaJdbcProperties = new NebulaJdbcProperties();
      String hosts = getProperty(environment, "nebula.hosts");
      String username = getProperty(environment, "nebula.username");
      String password = getProperty(environment, "nebula.password");
      String space = getProperty(environment, "nebula.space");
      return nebulaJdbcProperties
        .setHosts(hosts)
        .setUsername(username)
        .setPassword(password)
        .setSpace(space);
}

再到BeanFactoryPostProcessor类:NgbatisBeanFactoryPostProcessor

这个类是“Ngbatis 创建动态代理的主程”,实现了BeanFactoryPostProcessor类。

Kimi🌓这样说: 在Spring框架中,BeanFactoryPostProcessor是一个接口,它允许开发者在容器实例化所有的bean之前,对BeanFactory进行自定义的修改或扩展。具体来说,BeanFactoryPostProcessor的目的是:

  1. 修改Bean定义:在Spring容器创建bean实例之前,可以修改bean的属性值,比如修改bean的scope、lazy-init属性等。
  2. 添加新的Bean定义:可以在BeanFactory中注册新的bean定义,这些定义在配置文件中没有被显式地定义。
  3. 删除Bean定义:可以移除BeanFactory中的某些bean定义。
  4. 修改Bean的创建过程:可以影响bean的创建过程,比如自定义初始化和销毁方法。

BeanFactoryPostProcessor接口定义了两个方法:

  • postProcessBeanFactory(ConfigurableListableBeanFactory beanFactory):这个方法在BeanFactory标准初始化之后,所有的bean定义已加载但实例化之前调用。开发者可以在这里执行自定义逻辑来修改BeanFactory。

2.执行postProcessBeanFactory方法,创建连接池和全局上下文MapperContext

@Override
public void postProcessBeanFactory(
    ConfigurableListableBeanFactory configurableListableBeanFactory) throws BeansException {
      //创建连接池
      NebulaPool nebulaPool = nebulaPool();
      //创捷全局上下文
      mapperContext(nebulaPool);
}

创建连接池,调用本类的nebulaPool方法如下:

public NebulaPool nebulaPool() {
      NebulaPool pool = new NebulaPool();
      try {
        //⭐调用连接池的init方法
        pool.init(
            nebulaJdbcProperties.getHostAddresses(),
            nebulaJdbcProperties.getPoolConfig()
        );
      } catch (UnknownHostException e) {
        throw new RuntimeException("Can not connect to Nebula Graph");
      }
      return pool;
}

image.png

如图所示,init 方法传入了两个参数,一个是地址集合参数,一个是线程池配置参数。

NebulaGraph 的连接池其实就是基于 apache commons-pool2 对象池框架对连接进行了池化管理。

具体init方法的介绍可参考这篇文章 [Ngbatis源码学习]Ngbatis源码阅读之连接池的创建 - knqiufan - 博客园 (cnblogs.com)

创建全局上下文,调用本类的mapperContext方法如下:


public MapperContext mapperContext(NebulaPool nebulaPool) {
      //实例化了一个基础类资源加载器
      DaoResourceLoader daoBasicResourceLoader = new DaoResourceLoader(parseCfgProps);
      //实例化MapperContext
      MapperContext context = MapperContext.newInstance();
      context.setResourceRefresh(parseCfgProps.isResourceRefresh());
      context.setNgbatisConfig(nebulaJdbcProperties.getNgbatis());
      
      //①调用MapperResourceLoader.load方法读取用户创建的 XXXDao.xml 并解析,存入上下文
      Map<String, ClassModel> interfaces = daoBasicResourceLoader.load();
      //②调用DaoResourceLoader.loadTpl方法读取 NebulaDaoBasic 的模板文件并解析,存入上下文
      Map<String, String> daoBasicTpl = daoBasicResourceLoader.loadTpl();
      
      context.setDaoBasicTpl(daoBasicTpl);
      context.setNebulaPool(nebulaPool);
      context.setInterfaces(interfaces);
      context.setNebulaPoolConfig(nebulaJdbcProperties.getPoolConfig());
      
      //③调用NgbatisBeanFactoryPostProcessor.figureTagTypeMapping方法,将实体类型设置到MapperContext中
      figureTagTypeMapping(interfaces.values(), context.getTagTypeMapping());

      //④调用本类的setNebulaSessionPool方法,将全局上下文放进SessionPool中
      setNebulaSessionPool(context);

      //⑤调用本类的registerBean方法,为所有的动态代理类注册Bean到SpringBoot
      registerBean(context);
      return context;
}

①调用MapperResourceLoader.load方法如下:

👉Mapper资源加载器:MapperResourceLoader

继承了PathMatchingResourcePatternResolver类

Kimi🌓这样说: 继承 PathMatchingResourcePatternResolver 后,MapperResourceLoader 可以利用 Spring 的资源抽象和模式匹配功能,同时添加自己的特定功能,以满足应用程序的特定需求。这在开发需要处理大量配置文件、映射文件或其他资源的应用程序时非常有用,比如在开发数据库访问层时,可能需要加载和解析大量的 SQL 映射文件。

提供了许多方法:

  • load方法:加载resource目录下所有用户自定义的xxxDao.xml文件image.png
  • parseClassModel方法:解析每个xxxDao.xml文件
public Map<String, ClassModel> load() {
      Map<String, ClassModel> resultClassModel = new HashMap<>();
      try {
        //获取资源路径  mapperLocations = "mapper/**/*.xml"
        Resource[] resources = getResources(parseConfig.getMapperLocations());
        for (Resource resource : resources) {
          //⭐遍历每个xml文件,调用本类的parseClassModel方法解析,存入结果集中
          resultClassModel.putAll(parseClassModel(resource));
        }
      } catch (IOException | NoSuchMethodException e) {
        throw new ResourceLoadException(e);
      }
      return resultClassModel;
}

public Map<String, ClassModel> parseClassModel(Resource resource)
    throws IOException, NoSuchMethodException {
      Map<String, ClassModel> result = new HashMap<>();
      // 从资源中获取文件信息,IO 读取
      Document doc = Jsoup.parse(resource.getInputStream(), "UTF-8", "http://example.com/");
      // 传入 xml 解析器,获取 xml 信息
      Elements elementsByTag = doc.getElementsByTag(parseConfig.getMapper());
      for (Element element : elementsByTag) {
        ClassModel cm = new ClassModel();
        cm.setResource(resource);
        // 调用本身的match方法,获取 namespace 设置到 ClassModel 的 namespace 属性上
        match(cm, element, "namespace", parseConfig.getNamespace());
        
        // 与上行代码同理,前提是xml中有设置space
        match(cm, element, "space", parseConfig.getSpace());
        // 如果没在xml中设置space,则从注解获取 space
        if (null == cm.getSpace()) {
          //调用自身的setClassModelBySpaceAnnotation方法
          setClassModelBySpaceAnnotation(cm);
        }
        
        //如果开启了sessionPool会把space的name放进sessionPool中进行初始化
        addSpaceToSessionPool(cm.getSpace());

        // 获取 子节点
        List<Node> nodes = element.childNodes();
        // ⭐便历子节点,调用自身的parseMethodModel方法,获取 MethodModel
        Map<String, MethodModel> methods = parseMethodModel(cm, nodes);
        cm.setMethods(methods);
        result.put(cm.getNamespace().getName() + PROXY_SUFFIX, cm);
      }
      return result;
}
  • match方法:通过反射给model赋值image.png
  • castValue方法:将value字符串转成type对象
  • setClassModelBySpaceAnnotation方法:从注解中获取space的name
private void match(Object model, Node node, String javaAttr, String attr) {
      String attrTemp = null;
      try {
        String attrText = node.attr(attr);
        if (isBlank(attrText)) {
          return;
        }
        attrTemp = attrText;
        //getDeclaredField方法获取类中声明的与指定名称匹配的 Field 对象
        Field field = model.getClass().getDeclaredField(javaAttr);
        Class<?> type = field.getType();
        //调用本身的castValue方法将 attrText 字符串转为 type 类型的对象
        Object value = castValue(attrText, type);
        //调用ReflectUtil的setValue方法,利用反射将value设置到model的field属性
        ReflectUtil.setValue(model, field, value);
      } catch (ClassNotFoundException e) {
        throw new ParseException("类型 " + attrTemp + " 未找到");
      } catch (Exception e) {
        e.printStackTrace();
      }
}

private Object castValue(String attrText, Class<?> type) throws ClassNotFoundException {
      if (type == Class.class) {
        return Class.forName(attrText);
      } else if (boolean.class.equals(type)) {
        return Boolean.valueOf(attrText);
      } else {
        return attrText;
      }
}

//如果xml中没配置space,则通过这个方法从注解中获取space
private void setClassModelBySpaceAnnotation(ClassModel cm) {
      try {
        //getGenericInterfaces方法获取该类或接口实现的接口
        Type[] genericInterfaces = cm.getNamespace().getGenericInterfaces();
        if (genericInterfaces.length == 0) {
          return;
        }
        //获取第一个泛型接口的具体类型,转为ParameterizedType类型
        ParameterizedType nebulaDaoBasicType = (ParameterizedType) genericInterfaces[0];
        Type[] genericTypes = nebulaDaoBasicType.getActualTypeArguments();
        if (genericTypes.length == 0) {
          return;
        }
        String spaceClassName = genericTypes[0].getTypeName();
        //使用 Class.forName 加载类名对应的类,并获取该类上的@Space注解
        Space annotation = Class.forName(spaceClassName).getAnnotation(Space.class);
        if (null != annotation && !annotation.name().equals("")) {
          cm.setSpace(annotation.name());
        }
      } catch (ClassNotFoundException e) {
        e.printStackTrace();
      }
}
  • parseMethodModel方法:解析每个xxxDao.xml的多个方法
  • getMethodNames方法:过滤出所有 Element 类型的节点,并获取它们的ID,将这些ID收集到一个列表中返回
  • parseNgqlModel方法:将xxxDao.xml中的<nGQL>标签的内容打包成NgqlModel
  • parseMethodModel(Node node)方法:解析xxxDao.xml中的<mapper>方法打包成MethodModel
    image.png
  • nodesToString方法:获取<mapper>子标签默认插槽内的文本
  • checkReturnType方法:检查返回参数
private Map<String, MethodModel> parseMethodModel(ClassModel cm, List<Node> nodes)
    throws NoSuchMethodException {
      Class namespace = cm.getNamespace();
      Map<String, MethodModel> methods = new HashMap<>();
      List<String> methodNames = getMethodNames(nodes);
      for (Node methodNode : nodes) {
        if (methodNode instanceof Element) {
        
            //<nGQL id="include-test">
            if (((Element) methodNode).tagName().equalsIgnoreCase("nGQL")) {
                if (Objects.isNull(cm.getNgqls())) {
                  cm.setNgqls(new HashMap<>());
                }
                //调用自身的parseNgqlModel方法解析xxxDao.xml中的<nGQL>方法
                NgqlModel ngqlModel = parseNgqlModel((Element) methodNode);
                cm.getNgqls().put(ngqlModel.getId(),ngqlModel);
              } 
          
          
          else {
            //⭐调用自身的parseMethodModel方法解析xxxDao.xml中的多个<mapper>方法
            MethodModel methodModel = parseMethodModel(methodNode);
            
            addSpaceToSessionPool(methodModel.getSpace());
            
            //调用ReflectUtil.getNameUniqueMethod方法根据dao接口和方法名获取唯一方法
            Method method = getNameUniqueMethod(namespace, methodModel.getId());
            methodModel.setMethod(method);
            Assert.notNull(method,
              "接口 " + namespace.getName() + " 中,未声明 xml 中的出现的方法:" + methodModel.getId());
           
           //调用自身的checkReturnType方法检查返回参数
            checkReturnType(method, namespace);
            //⭐调用自身的方法,对需要分页的方法进行支持
            pageSupport(method, methodModel, methodNames, methods, namespace);
            
            methods.put(methodModel.getId(), methodModel);
          }
        }
      }
      return methods;
}

protected NgqlModel parseNgqlModel(Element ngqlEl) {
      return new NgqlModel(ngqlEl.id(),ngqlEl.text());
}

private List<String> getMethodNames(List<Node> nodes) {
      return nodes.stream().map(node -> {
        if (node instanceof Element) {
          return ((Element) node).id();
        }
        return null;
      }).collect(Collectors.toList());
}

protected MethodModel parseMethodModel(Node node) {
      MethodModel model = new MethodModel();
      match(model, node, "id", parseConfig.getId());
      match(model, node, "parameterType", parseConfig.getParameterType());
      match(model, node, "resultType", parseConfig.getResultType());
      match(model, node, "space", parseConfig.getSpace());
      match(model, node, "spaceFromParam", parseConfig.getSpaceFromParam());

      List<Node> nodes = node.childNodes();
      //调用自身的nodesToString方法,将node的内容转为字符串解码后存入MethodModel
      model.setText(nodesToString(nodes));
      return model;
}

protected String nodesToString(List<? extends Node> nodes) {
      StringBuilder builder = new StringBuilder();
      for (Node node : nodes) {
        if (node instanceof TextNode) {
          builder.append(((TextNode) node).getWholeText());
          builder.append("\n");
        }
      }
      String mapperText = builder.toString();
      //调用Jsoup库Entities.unescape方法,解码xml特殊符号
      String unescape = Entities.unescape(mapperText);
      return unescape;
}

//ReturnUtils.getNameUniqueMethod方法:根据方法名,获取唯一的方法
public static Method getNameUniqueMethod(Class<?> daoInterface, String methodName) {
      Method[] daoMethods = daoInterface.getMethods();
      for (Method method : daoMethods) {
        if (nullSafeEquals(method.getName(), methodName)) {
          return method;
        }
      }
      return null;
}

private void checkReturnType(Method method, Class namespace) {
      Class<?> returnType = method.getReturnType();
      if (NEED_SEALING_TYPES.contains(returnType)) {
        //对暂未支持的 未封箱基础类型 进行检查并给出友好报错
        throw new ResourceLoadException(
          "目前不支持返回基本类型,请使用对应的包装类,接口:" + namespace.getName() + "." + method.getName());
      }
}
  • pageSupport方法:将需要分页的接口,自动追加两个接口,用于生成动态代理
  • createPageMethod方法:创建 分页中查询范围条目方法 的模型
  • setParamAnnotations方法:给pageMethodModel或者countMethodModel设置上参数列表的参数注解
  • getPageParamName方法:得到分页在参数中的下标或者@param注解的内容作为变量名

多参数或者有@Param注解,会把ngql变成这样: image.png

以上两种情况之外:

image.png

  • createCountMethod方法:创建分页中的 条数统计接口 的方法模型。 image.png
//检查分页
private void pageSupport(Method method, MethodModel methodModel, List<String> methodNames,
      Map<String, MethodModel> methods, Class<?> namespace) throws NoSuchMethodException {
      Class<?>[] parameterTypes = method.getParameterTypes();
      List<Class<?>> parameterTypeList = Arrays.asList(parameterTypes);
      
      //检查参数列表中有没有Page类型
      if (parameterTypeList.contains(Page.class)) {
        //调用自身的 createPageMethod 方法创建一个分页范围的模型
        int pageParamIndex = parameterTypeList.indexOf(Page.class);
        MethodModel pageMethod =
          createPageMethod(
            methodModel, methodNames, parameterTypes, pageParamIndex, namespace
          );
        methods.put(pageMethod.getId(), pageMethod);

        //调用自身的 createCountMethod 方法创建一个分页条数的模型
        MethodModel countMethod = createCountMethod(
          methodModel, methodNames, parameterTypes, namespace
        );
        methods.put(countMethod.getId(), countMethod);
      }
}

private MethodModel createPageMethod(MethodModel methodModel, List<String> methodNames,
  Class<?>[] parameterTypes, int pageParamIndex, Class<?> namespace)
    throws NoSuchMethodException {
      //根据methodName,给分页方法起名字
      //例:selectCustomPage -> selectCustomPage$Page
      String methodName = methodModel.getId();
      String pageMethodName = String.format("%s$Page", methodName);
      Assert.isTrue(!methodNames.contains(pageMethodName),
        "There is a method name conflicts with " + pageMethodName);

      MethodModel pageMethodModel = new MethodModel();
      //调用自身的setParamAnnotations方法,获取参数注解数组存入pageMethodModel
      Annotation[][] parameterAnnotations = setParamAnnotations(parameterTypes, namespace,
        methodName, pageMethodModel);
      pageMethodModel.setParameterTypes(parameterTypes);
      pageMethodModel.setId(pageMethodName);
      
      pageMethodModel.setSpaceFromParam(methodModel.isSpaceFromParam());
      pageMethodModel.setSpace(methodModel.getSpace());

      String cql = methodModel.getText();
      //调用getPageParamName的到分页变量名
      String pageParamName = getPageParamName(parameterAnnotations, pageParamIndex);
      if (pageParamName != null) {
        String format = "%s\t\tSKIP $%s.startRow LIMIT $%s.pageSize";
        cql = String.format(format, cql, pageParamName, pageParamName);
      } else {
        String format = "%s\t\tSKIP $startRow LIMIT $pageSize";
        cql = String.format(format, cql);
      }
      pageMethodModel.setText(cql);
      pageMethodModel.setResultType(methodModel.getResultType());
      pageMethodModel.setReturnType(methodModel.getMethod().getReturnType());
      return pageMethodModel;
}

private static Annotation[][] setParamAnnotations(Class<?>[] parameterTypes, Class<?> namespace,
  String methodName, MethodModel methodModel) throws NoSuchMethodException {
      //调用getDeclaredMethod方法根据方法名和参数获取方法
      Method declaredMethod = namespace.getDeclaredMethod(methodName, parameterTypes);
      //调用getParameterAnnotations方法获取该方法参数的注解数组
      Annotation[][] parameterAnnotations = declaredMethod.getParameterAnnotations();
      //把参数注解放进methodModel中
      methodModel.setParamAnnotations(parameterAnnotations);
      return parameterAnnotations;
}


private String getPageParamName(Annotation[][] parameterAnnotations, int pageParamIndex) {
      if (parameterAnnotations.length > pageParamIndex) {
        Annotation[] parameterAnnotation = parameterAnnotations[pageParamIndex];
        for (int i = 0; i < parameterAnnotation.length; i++) {
          Annotation ifParam = parameterAnnotation[i];
          if (ifParam.annotationType() == Param.class) {
            Param param = (Param) ifParam;
            String paramName = param.value();
            if (isNotBlank(paramName)) {
              return paramName;
            }
          }
        }
      }
      // 多参数,并且没有注解时,使用 pN 的参数格式来表示参数名
      if (parameterAnnotations.length > 1) {
        return "p" + pageParamIndex;
      }
      return null;
}


private MethodModel createCountMethod(MethodModel methodModel, List<String> methodNames,
  Class<?>[] parameterTypes, Class<?> namespace) throws NoSuchMethodException {
      //例:selectCustomPage -> selectCustomPage$Count
      String methodName = methodModel.getId();
      String countMethodName = String.format("%s$Count", methodName);
      Assert.isTrue(!methodNames.contains(countMethodName),
        "There is a method name conflicts with " + countMethodName);
        
      MethodModel countMethodModel = new MethodModel();
      setParamAnnotations(parameterTypes, namespace, methodName, countMethodModel);
      countMethodModel.setParameterTypes(parameterTypes);
      countMethodModel.setId(countMethodName);

      // Fix: Set the specified space in the original method to the proxy method for paging,
      countMethodModel.setSpaceFromParam(methodModel.isSpaceFromParam());
      countMethodModel.setSpace(methodModel.getSpace());

      String cql = methodModel.getText();

      String with = cql.replaceAll("(RETURN)|(return)", "WITH");

      cql = String.format("%s\t\tRETURN count(*);", with);

      countMethodModel.setText(cql);
      countMethodModel.setReturnType(Long.class);
      return countMethodModel;
}

②调用DaoResourceLoader.loadTpl方法如下:

👉基础类资源加载器:DaoResourceLoader

继承了MapperResourceLoader类,可以使用MapperResourceLoader类提供的load()和nodesToString()方法。

提供了两个方法:

  • loadTpl():根据NebulaDaoBasic.xml资源路径获取Resource,且调用自身的parse()方法
  • parse():使用Jsoup解析xml文件,返回结果Map(基类接口方法名,nGQL模板)
public class DaoResourceLoader extends MapperResourceLoader {

  public DaoResourceLoader(ParseCfgProps parseConfig) {
        super(parseConfig);
  }

  public Map<String, String> loadTpl() {
        try {
          Resource resource = getResource(parseConfig.getMapperTplLocation());
          return parse(resource);
        } catch (IOException e) {
          throw new ResourceLoadException(e);
        }
  }

  private Map<String, String> parse(Resource resource) throws IOException {
        Document doc = Jsoup.parse(resource.getInputStream(), "UTF-8", "http://example.com/");
        Map<String, String> result = new HashMap<>();
        Method[] methods = NebulaDaoBasic.class.getMethods();
        for (Method method : methods) {
          String name = method.getName();
          Element elementById = doc.getElementById(name);
          if (elementById != null) {
            List<TextNode> textNodes = elementById.textNodes();
            //调用MapperResourceLoader.nodesToString方法将textNode转为nGQL模板字符串
            String tpl = nodesToString(textNodes);
            result.put(name, tpl);
          }
        }
        return result;
  }
}

③调用本类的figureTagTypeMapping方法如下:

private void figureTagTypeMapping(
    Collection<ClassModel> classModels,
    Map<String, Class<?>> tagTypeMapping) {

      for (ClassModel classModel : classModels) {
        //调用NebulaDaoBasicExt.entityTypeAndIdType方法获取泛型类型
        Class<?>[] entityTypeAndIdType = entityTypeAndIdType(classModel.getNamespace()); 
        if (entityTypeAndIdType != null) {
          Class<?> entityType = entityTypeAndIdType[0];
          String vertexName = vertexName(entityType);
          tagTypeMapping.putIfAbsent(vertexName, entityType);
        }
      }

}

👉NebulaDaoBasic的扩展类:NebulaDaoBasicExt

提供给NebulaDaoBasic调用的拓展方法。 与具体执行gql的方法分离,避免干扰通用dao的继承。

  • entityTypeAndIdType方法:根据dao接口类型,通过它的泛型,取得其管理的实体类型与主键类型image.png
public static Class<?>[] entityTypeAndIdType(Class<?> currentType) {
      Class<?>[] result = null;
      //调用getGenericInterfaces方法返回由这个类直接实现的接口
      Type[] genericInterfaces = currentType.getGenericInterfaces();
      for (Type genericInterface : genericInterfaces) {
        //调用ReflectUtil.isCurrentTypeOrParentType方法判断参数1是否是参数2子类或者实现类
        if (isCurrentTypeOrParentType(genericInterface.getClass(), ParameterizedType.class)) {
          //获取泛型参数数组
          Type[] actualTypeArguments =
            ((ParameterizedType) genericInterface).getActualTypeArguments();
          result = new Class<?>[]{
            (Class<?>) actualTypeArguments[0], // T {@link NebulaDaoBasic }
            (Class<?>) actualTypeArguments[1]  // ID {@link NebulaDaoBasic }
          };
        } else if (genericInterface instanceof Class) {
          result = entityTypeAndIdType((Class<?>) genericInterface);
        }
      }
      return result;
}

④调用本类的setNebulaSessionPool方法如下:

当开启了sessionPool才会执行

public void setNebulaSessionPool(MapperContext context) {
      NgbatisConfig ngbatisConfig = nebulaJdbcProperties.getNgbatis();
      if (ngbatisConfig.getUseSessionPool() == null || !ngbatisConfig.getUseSessionPool()) {
        return;
      }
      context.getSpaceNameSet().add(nebulaJdbcProperties.getSpace());
      Map<String, SessionPool> nebulaSessionPoolMap = context.getNebulaSessionPoolMap();
      for (String spaceName : context.getSpaceNameSet()) {
        SessionPool sessionPool = initSessionPool(spaceName);
        if (sessionPool == null) {
          log.error("{} session pool init failed.", spaceName);
          continue;
        }
        nebulaSessionPoolMap.put(spaceName, sessionPool);
      }
}

⑤调用本类的registerBean方法如下:

这里主要做的事是:注册 XXXDao 对象形成由 spring 管理的 bean

private void registerBean(MapperContext context) {
      Map<String, ClassModel> interfaces = context.getInterfaces();
      for (ClassModel cm : interfaces.values()) {
        //调用MapperProxyClassGenerator.setClassCode方法生成代理类
        beanFactory.setClassCode(cm);
      }
      //将代理类加载到 jvm 中,执行方:RAMClassLoader
      RamClassLoader ramClassLoader = new RamClassLoader(context.getInterfaces());
      for (ClassModel cm : interfaces.values()) {
        try {
          String className = cm.getNamespace().getName() + PROXY_SUFFIX;
          //将加载的类注册成bean,交由spring boot管理
          registerBean(cm, ramClassLoader.loadClass(className));
          log.info("Bean had been registed  (代理类注册成bean): {}", className);
        } catch (ClassNotFoundException e) {
          e.printStackTrace();
        }
      }
}

👉MapperProxyClassGenerator

基于 ASM 对接口进行动态代理,并生成 Bean 代理的实现类

  • setClassCode方法:根据 ClassModel 对象中扫描得到的信息,生成代理类,并将字节码设置到 ClassModel 对象中
public byte[] setClassCode(ClassModel cm) {
      String fullNameType = getFullNameType(cm);

      ClassWriter cw = new ClassWriter(0);
      // public class XXX extends Object implement XXX
      cw.visit(
          V1_8,
          ACC_PUBLIC,
          fullNameType,
          null,
          "java/lang/Object",
          new String[]{getFullNameType(cm.getNamespace().getName())}
      );
      // 无参构造
      constructor(cw);
      // 生成代理方法
      methods(cw, cm);
      // 完成
      cw.visitEnd();
      byte[] code = cw.toByteArray();
      cm.setClassByte(code);
      
      //将生成的字节码,写入本地文件,形成 .class 文件供调试时使用
      writeFile(cm);

      return code;
}

visit方法Kimi解释如下:

  • visit方法用于开始定义一个类。参数如下:

    • V1_8:指定生成的字节码版本为Java 8。ASM使用版本号来确保生成的字节码与特定版本的Java虚拟机兼容。
    • ACC_PUBLIC:访问标志,表示这个类是公开的(public)。
    • fullNameType:类名的完全限定名,包括包名。例如,如果类在包com.example中,名为MyClass,则fullNameType将是"com/example/MyClass"
    • null:签名字段,这里没有使用泛型,所以是null
    • "java/lang/Object":超类名称,这里指定所有Java类的默认超类java.lang.Object
    • new String[]{getFullNameType(cm.getNamespace().getName())}:接口数组,这里调用getFullNameType方法获取接口的完全限定名,并将结果作为字符串数组传递。

image.png

  • constructor方法:给类生成无参构造器
private void constructor(ClassWriter cw) {
      MethodVisitor constructor = cw.visitMethod(ACC_PUBLIC, "<init>", "()V", null, null);
      // 将this参数入栈
      constructor.visitCode();
      constructor.visitVarInsn(ALOAD, 0);
      constructor.visitMethodInsn(INVOKESPECIAL, "java/lang/Object", "<init>", "()V", false);
      constructor.visitInsn(RETURN);
      // 指定局部变量栈的空间大小
      constructor.visitMaxs(1, 1);
      // 构造方法的结束
      constructor.visitEnd();
}
  • method方法:生成代理方法
private void methods(ClassWriter cw, ClassModel cm) {
      // 读取配置,并根据配置向 class 文件写人代理方法
      Map<String, MethodModel> methods = cm.getMethods();
      for (Map.Entry<String, MethodModel> entry : methods.entrySet()) {
        method(cw, cm, entry);
      }
}

private void method(ClassWriter cw, ClassModel cm, Map.Entry<String, MethodModel> mmEntry) {
      String methodName = mmEntry.getKey();
      MethodModel mm = mmEntry.getValue();
      /* return Mapper.invoke( "接口名 namespace", "方法名 method", new Object[]{ arg1, arg2, ... } );
      ----- start */
      Method method = mm.getMethod();
      String methodSignature = ReflectUtil.getMethodSignature(mm);
      MethodVisitor mapper =
          cw.visitMethod(
          ACC_PUBLIC,
          methodName,
          methodSignature,
          null,
          null
        );

      mapper.visitCode();
      String className = cm.getNamespace().getName();
      mapper.visitLdcInsn(className);
      mapper.visitLdcInsn(mm.getId());
      int parameterCount = addParams(mapper, mm.getParameterCount());
      mapper.visitMethodInsn(
          INVOKESTATIC,
          getFullNameType(MapperProxy.class.getName()),
          "invoke",
          "(Ljava/lang/String;Ljava/lang/String;[Ljava/lang/Object;)Ljava/lang/Object;",
          false
      );

      /* -------------------------------- end --------------------------------*/

      // *2,每多一个方法参数,需要多定义 2 个局部变量,下标变量
      //  +3: 3 个固定参数位,namespace、methodName、args
      mapper.visitMaxs(Integer.MAX_VALUE, Integer.MAX_VALUE);

      // 检查类型转换
      Class<?> returnType = mm.getReturnType();
      mapper.visitTypeInsn(CHECKCAST, getFullNameType(returnType.getTypeName()));

      // 基本类型封箱
      // sealingReturnType(mapper, returnType ); // FIXME 处理基本类型的封箱

      int returnTypeInsn = getReturnTypeInsn(returnType);
      mapper.visitInsn(returnTypeInsn);
      mapper.visitEnd();
}

参考源码及文章的🔗