银行家算法:确保数据库事务无死锁经典策略(专家篇)

425 阅读4分钟

image.png

在数据库管理系统中,事务的安全性是保证数据一致性的关键。银行家算法(Banker's Algorithm)是一种著名的避免死锁的算法,它通过预先分析事务的最大资源需求来确保系统始终能够安全地执行所有事务。本文将详细介绍银行家算法的基本原理、实现方法以及它在数据库事务管理中的应用。

肖哥弹架构 跟大家“弹弹” 数据库设计技巧,需要代码关注

欢迎 点赞,点赞,点赞。

关注公号Solomon肖哥弹架构获取更多精彩内容

历史热点文章

死锁场景

数据库事务需要访问和修改数据,而这些数据可能被多个事务并发访问。当多个事务互相等待对方释放资源时,就可能发生死锁。死锁不仅会导致事务无法完成,还可能影响数据库的可用性。银行家算法通过分析事务的资源需求和当前资源分配情况,来预防死锁的发生。

银行家算法的基本原理

银行家算法的基本思想是:

  1. 资源分配表:系统维护一个资源分配表,记录每个事务所需的最大资源数和当前已分配的资源数。
  2. 资源需求表:每个事务在开始时声明其最大资源需求。
  3. 安全性检查:在分配资源前,系统检查是否可以在不导致死锁的情况下满足事务的资源需求。
  4. 资源回收:事务完成时,及时回收资源,以便其他事务使用。

算法步骤

  1. 初始化:创建资源分配表和资源需求表。

  2. 资源请求:当一个事务请求资源时,系统检查是否可以在不违反安全条件的情况下分配资源。

  3. 安全性算法:通过一系列步骤检查系统是否处于安全状态:

    • 找到一个不持有任何资源但需求尚未完全满足的事务。
    • 尝试为该事务分配所需资源。
    • 如果分配后系统仍然安全,则继续;否则回滚分配。
  4. 资源释放:事务完成后,释放其持有的所有资源。

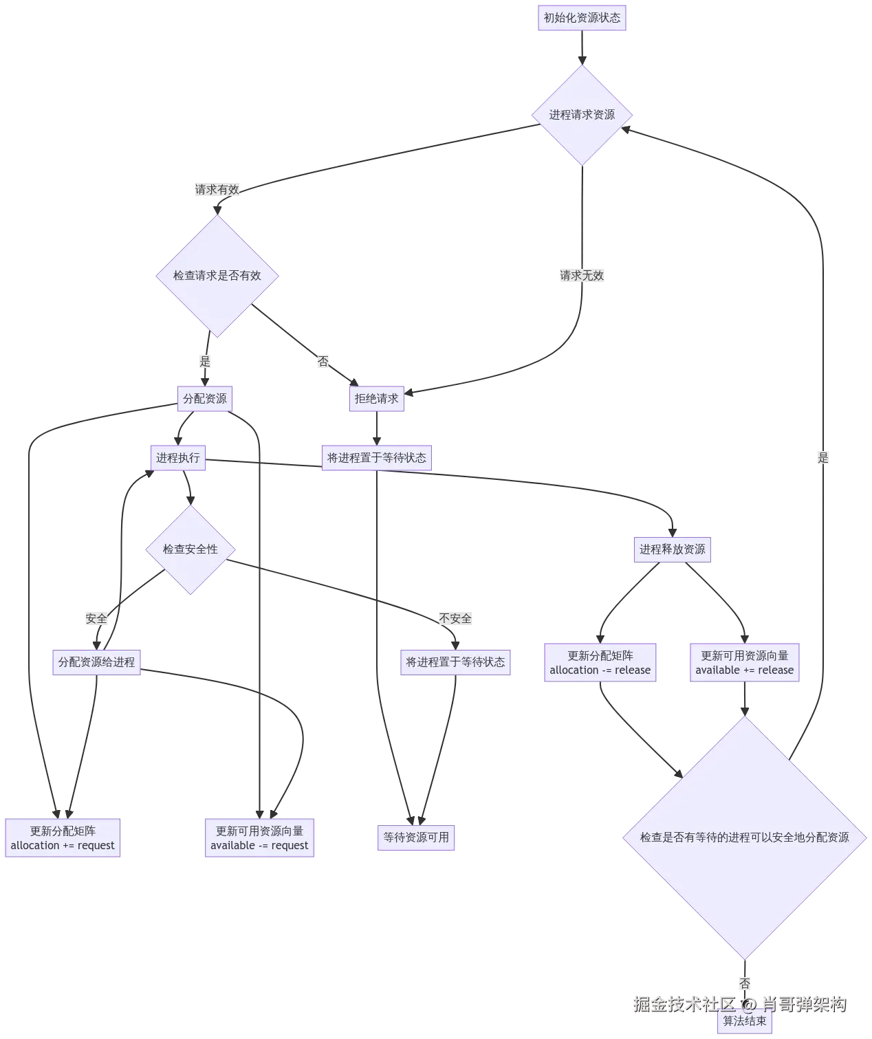
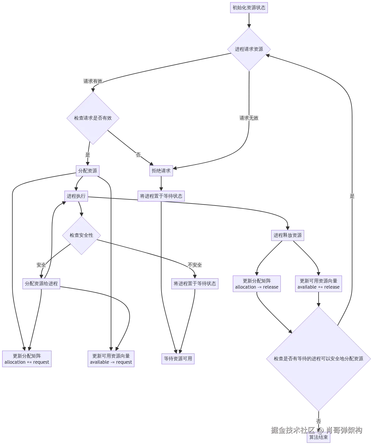
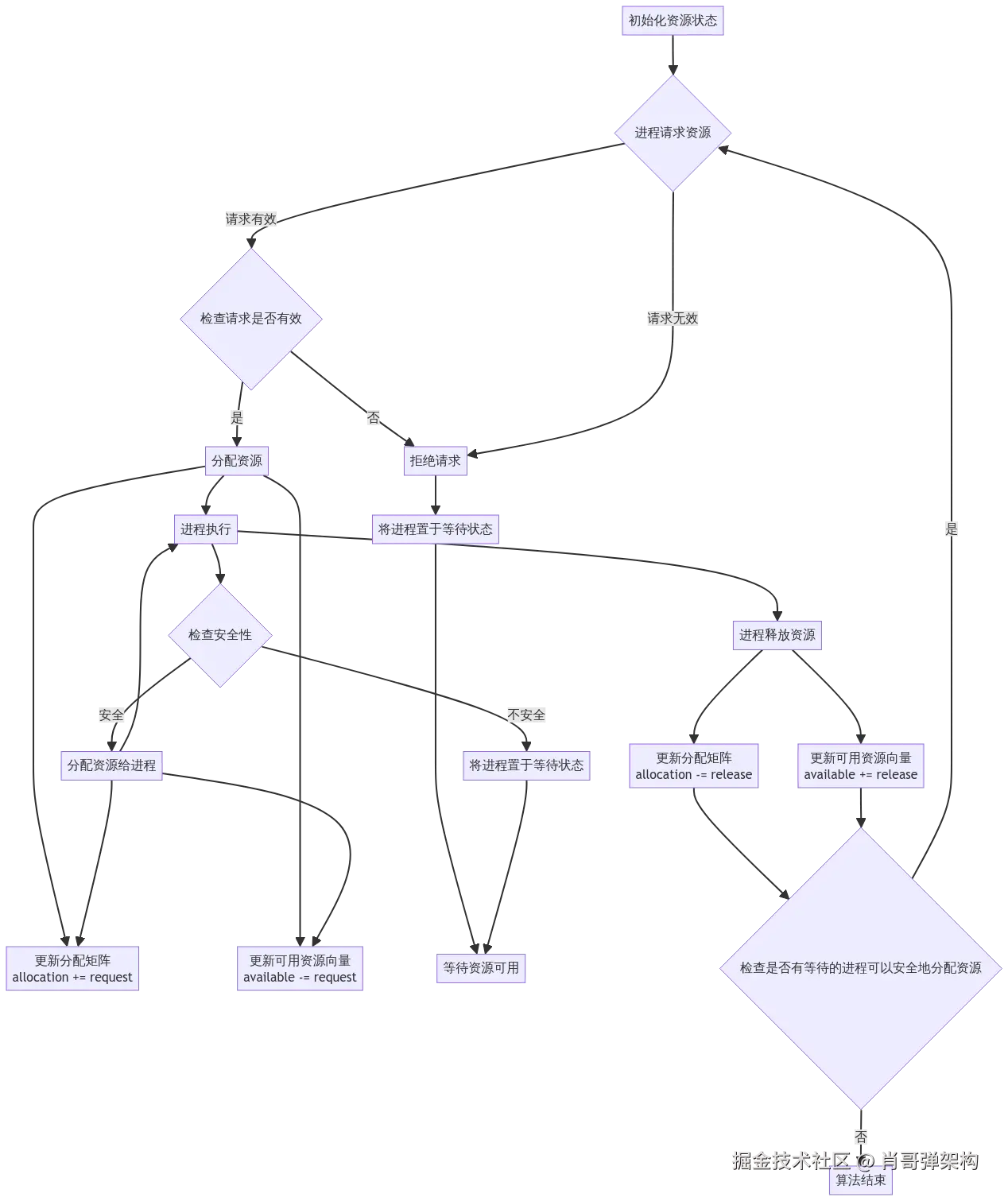
算法的基本流程

1. 初始化:设置最大需求矩阵(max)、分配矩阵(allocation)、可用资源向量(available)。

2. 进程请求资源:
   a. 检查请求是否有效(不超出最大需求)。
   b. 如果请求无效,拒绝请求。

3. 检查安全性:
   a. 计算需求矩阵(need = max - allocation)。
   b. 检查是否满足安全条件(need[i] <= available)。

4. 如果不安全:
   a. 将进程置于等待状态。
   b. 等待资源可用。

5. 如果安全:
   a. 分配资源给进程(allocation += request)。
   b. 更新可用资源向量(available -= request)。
   c. 进程执行。

6. 进程释放资源:
   a. 更新分配矩阵(allocation -= release)。
   b. 更新可用资源向量(available += release)。

7. 检查是否有等待的进程可以安全地分配资源:
   a. 如果有,回到步骤2。

8. 算法结束。

银行家算法的实现

Java实现银行家算法,我们需要定义资源、事务和银行家算法本身:

import java.util.*;

public class Banker {
    private Map<String, Integer> maxResources;
    private Map<String, Integer> allocatedResources;
    private Map<String, Integer> needResources;

    public Banker() {
        maxResources = new HashMap<>();
        allocatedResources = new HashMap<>();
        needResources = new HashMap<>();
    }

    public void addTransaction(String transaction, int maxResource) {
        maxResources.put(transaction, maxResource);
        allocatedResources.put(transaction, 0);
        needResources.put(transaction, maxResource);
    }

    public boolean requestResources(String transaction, int[] request) {
        // Check if request is possible
        for (int i = 0; i < request.length; i++) {
            if (request[i] > needResources.get(transaction][i]) {
                return false;
            }
        }

        // Try to allocate resources
        for (int i = 0; i < request.length; i++) {
            if (availableResources[i] < request[i]) {
                return false;
            }
            allocatedResources.put(transaction, allocatedResources.get(transaction) + request[i]);
            availableResources[i] -= request[i];
            needResources.put(transaction, needResources.get(transaction) - request[i]);
        }

        return true;
    }

    public void releaseResources(String transaction, int[] release) {
        for (int i = 0; i < release.length; i++) {
            availableResources[i] += release[i];
            allocatedResources.put(transaction, allocatedResources.get(transaction) - release[i]);
            needResources.put(transaction, 0);
        }
    }

    private int[] availableResources = {0, 0, 0}; // Example with 3 types of resources

    public static void main(String[] args) {
        Banker banker = new Banker();
        banker.addTransaction("T1", new int[]{3, 2, 2});
        banker.addTransaction("T2", new int[]{2, 1, 2});
        banker.addTransaction("T3", new int[]{3, 0, 2});

        banker.requestResources("T1", new int[]{1, 0, 2});
        banker.requestResources("T2", new int[]{1, 1, 2});
        banker.releaseResources("T1", new int[]{1, 0, 2});
        banker.requestResources("T3", new int[]{3, 0, 2});
    }
}

其他应用

银行家算法不仅适用于数据库事务管理,还可以用于操作系统中的资源分配。它通过确保资源分配的安全性,防止了死锁的发生,从而提高了系统的稳定性和可靠性。

结论

银行家算法是一种有效的死锁预防策略。通过预先分析事务的资源需求和当前资源分配情况,它可以确保系统始终能够安全地执行所有事务。虽然算法的实现可能相对复杂,但其对于提高数据库事务管理的安全性和稳定性具有重要意义。