Blender建模入门

218 阅读1分钟

Blender 是一款开源的跨平台全能三维动画制作软件,永久免费。

Blender

在这篇文章中你将学到Blender 3D建模入门。

Blender官方中文手册:docs.blender.org/manual/zh.c…

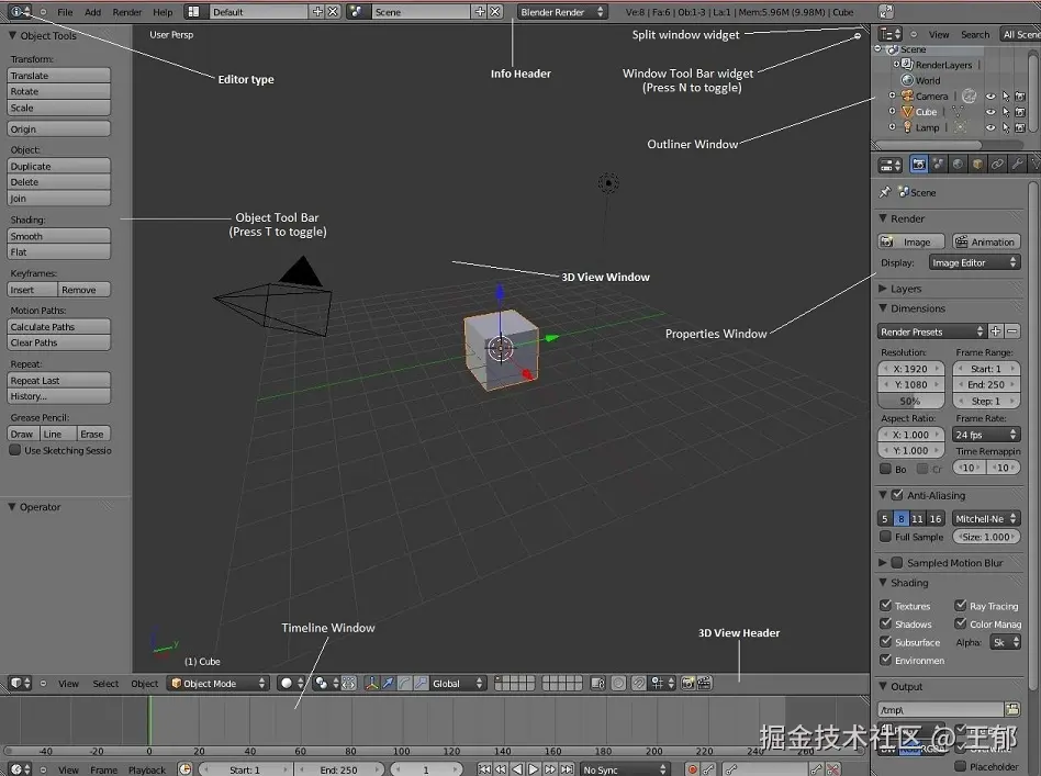
用户界面

UI

  • T打开、关闭工具栏(左侧)
  • N打开、关闭属性栏(右侧)
  • Shift+Space最大化当前窗口

设置为中文

  • File-User preferences-System勾选International Fonts,并选择下方的InterfaceTooltips

选择

  • 在Blender中右键是选择物体
  • 可以在File-User preferences-Input中切换成左键或右键选择

导航

  • 按住鼠标中键移动鼠标可以旋转视角
  • 按住鼠标中键+Shift可以上下左右移动(不旋转)
  • Shift+F可以进入飞行模式,可以使用WASDQE移动视角
  • 鼠标滚轮缩放视角