java工具-并发编程基础知识

171 阅读2分钟

Java并发编程是Java编程的一个重要方面,它允许开发者更有效地利用多核处理器和改善应用程序的性能。一些关于Java并发编程的基础知识包括:

  1. 线程(Thread):线程是并发编程的基本单位,它代表一个正在运行的程序。Java中的线程是java.lang.Thread类的实例,可以同时执行多个线程来提高程序性能。

  2. 线程同步:线程同步确保多个线程之间有序地访问共享资源,以避免数据竞争和确保程序的正确性。Java提供了一些同步原语,如synchronized关键字和java.util.concurrent包中的类,用于线程同步。

  3. 锁(Lock):锁是线程同步的基本机制,它允许一个线程获得对共享资源的独占访问权。Java提供了一些内置锁,如ReentrantLock,它比使用synchronized关键字有更多的灵活性。

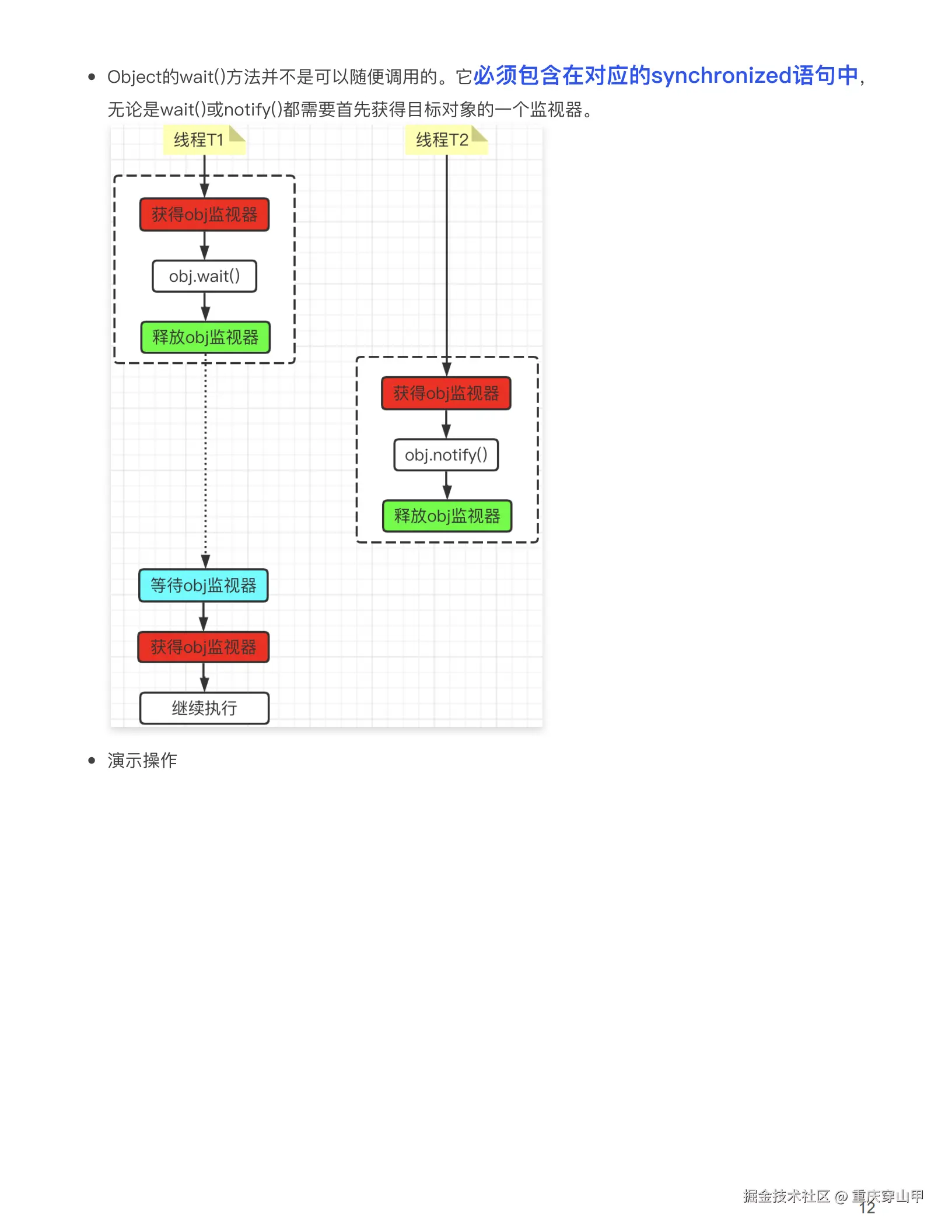
  4. 线程通信:线程之间可以通信,例如一个线程可以向另一个线程发送信号或消息。Java提供了一些线程间通信的机制,如Wait/Notify机制和java.util.concurrent.Future接口。

  5. 并发容器:并发容器是安全的、可并发访问的数据结构,可以用于存储和管理线程间共享的数据。Java并发包提供了一些并发容器,如ConcurrentHashMapBlockingQueue等。

  6. 线程池(Thread Pool):线程池是预先创建好一组线程的集合,可以为任务提供可重用的线程,以避免重复创建线程的开销。Java的ExecutorService框架提供了线程池的实现。

  7. 并发性原理:了解并发性的基本原理,如原子性、可见性、有序性等,对并发编程非常重要。Java内存模型(JMM)规定了线程间内存操作的规则。

  8. 并发异常:在并发编程中,可能遇到一些与并发相关的异常,如ConcurrencyModificationExceptionDeadlock等。理解这些异常并适当处理它们十分重要。

  9. 并发调度:Java虚拟机(JVM)负责线程的调度和执行,开发者在并发编程时需要考虑线程的优先级、线程间切换等因素。

  10. 并发测试:并发编程的测试具有挑战性,需要使用专门的测试框架和技术,如“压力测试”、“负载测试”和“性能测试”等,确保多线程环境下的程序正确性和性能。

了解这些基础知识可以帮助开发者写出更有效率、更可靠的并发程序。在实际的并发编程中,还需要根据具体应用场景选择合适的并发机制和设计高效的并发算法。 Java并发编程基础知识_00.png

Java并发编程基础知识_01.png

Java并发编程基础知识_02.png

Java并发编程基础知识_03.png

Java并发编程基础知识_04.png

Java并发编程基础知识_05.png

Java并发编程基础知识_06.png

Java并发编程基础知识_07.png

Java并发编程基础知识_08.png

Java并发编程基础知识_09.png

Java并发编程基础知识_10.png

Java并发编程基础知识_11.png

Java并发编程基础知识_12.png

Java并发编程基础知识_13.png

Java并发编程基础知识_14.png

Java并发编程基础知识_15.png

Java并发编程基础知识_16.png

Java并发编程基础知识_17.png

Java并发编程基础知识_18.png

Java并发编程基础知识_19.png

Java并发编程基础知识_20.png

Java并发编程基础知识_21.png

Java并发编程基础知识_22.png

Java并发编程基础知识_23.png

Java并发编程基础知识_24.png

Java并发编程基础知识_25.png

Java并发编程基础知识_26.png

Java并发编程基础知识_27.png

Java并发编程基础知识_28.png

Java并发编程基础知识_29.png

Java并发编程基础知识_30.png

Java并发编程基础知识_31.png

Java并发编程基础知识_32.png

Java并发编程基础知识_33.png