厌倦了被算法推送的内容?试试打造你的AI信息管家

226 阅读3分钟

大家好,我是阿秋。在这个信息爆炸的时代,我们每天都面临着海量信息的冲击。如何从中筛选出真正有价值的内容,成为了一个迫切需要解决的问题。今天,我将为大家介绍如何利用AI技术打造个人专属的信息流助手,让我们的信息获取变得更加精准和高效。

背景介绍

想必大家都有这样的经历:打开各种资讯平台,信息铺天盖地而来,却难以找到真正感兴趣的内容。这不仅浪费时间,还可能让我们错过重要信息。那么,如何让AI来帮我们解决这个问题呢?

效果展示

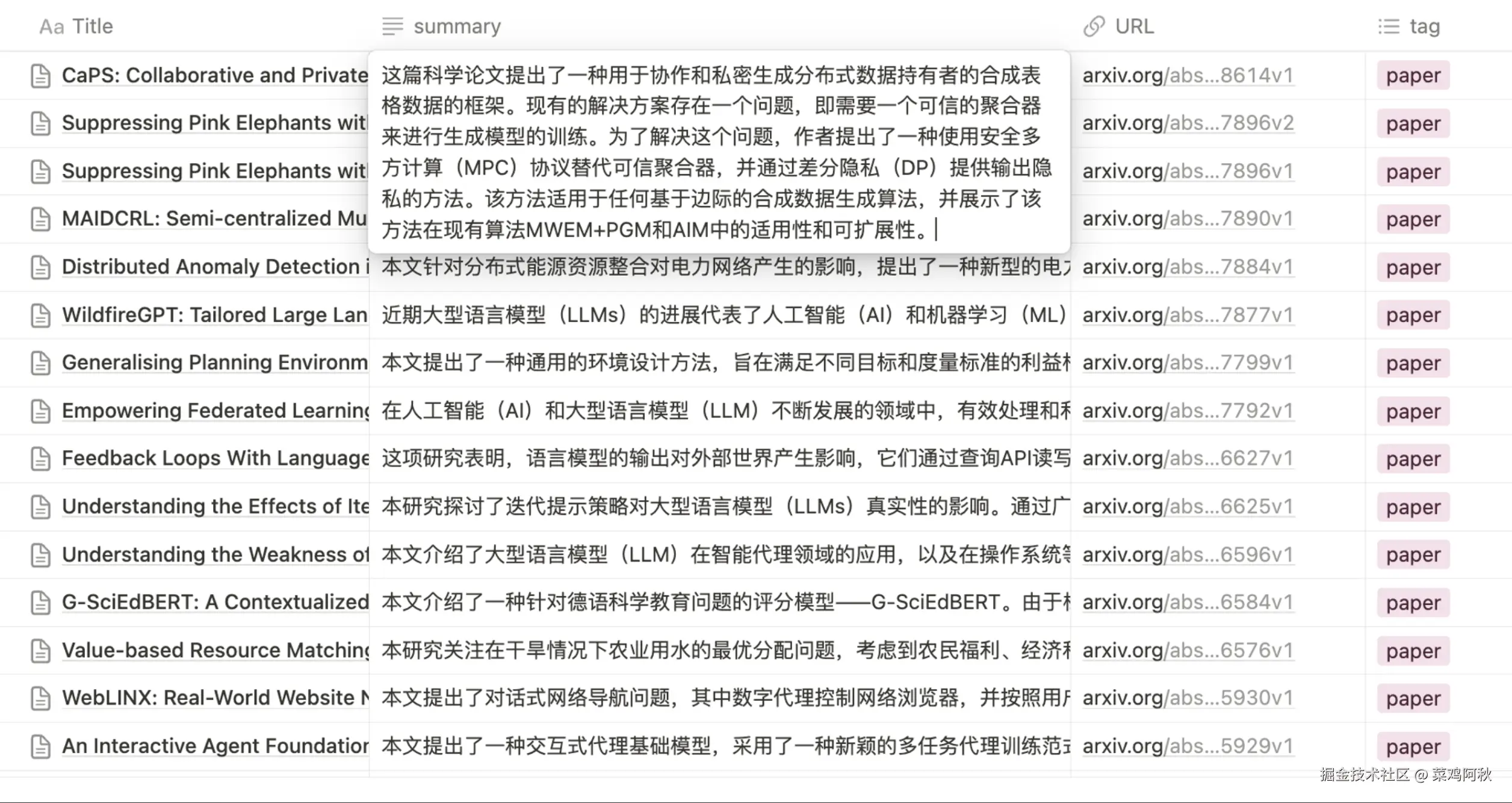
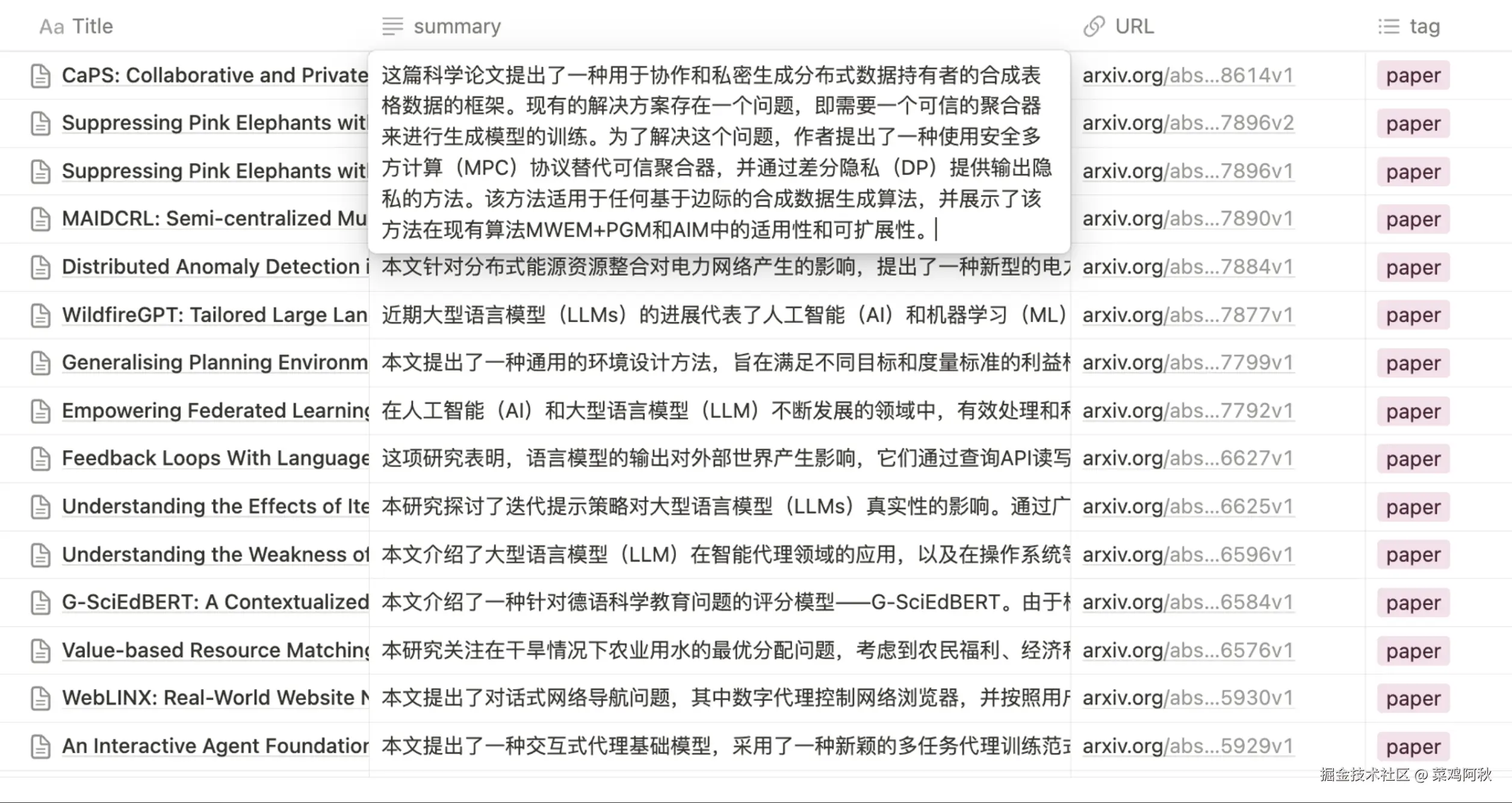
通过我们的AI信息流助手,所有筛选后的内容都会被整理到Notion数据库中。以下是几个具体的应用场景:

AI 帮读论文

AI帮读微博

image.png

当然,想要什么内容都可以通过自己的来选择。只需要选不同的信息源就好了。

具体实现步骤

在这个AI工具中,我们主要用到了以下平台:

  1. Make: 一个支持定时任务的工作流编排平台,提供RSS、HTTP请求、OpenAI等多种组件。
  2. RSSHub: 一个汇聚了海量RSS信息源的平台。

步骤1: 选择信息源

首先,我们需要在RSSHub中选择一个或多个信息源。比如,如果你想实现新闻的自动阅读,可以选择36氪的RSS链接:

步骤2: 设计工作流

在设计工作流前别忘了给你的make配置上所有需要的密钥如:notion的secrets,还有openai的key

我们的工作流主要实现以下功能:

a) 利用AI判断RSS信息是否符合你的兴趣。这里使用的prompt如下:

you are a helpful information filter, you can read the content i give to you and answer me if this content is related to :
ai agent, large language model, ai application or github project.
just give me YES or NO

image.png

b) 根据AI的判断结果决定是否进行内容总结。 c) 将筛选和总结后的内容输出到Notion数据库,或通过邮件发送。 最终的工作流蓝图如下:

进阶使用技巧

  1. 根据个人需求调整AI筛选标准,可以修改prompt来实现更精准的筛选。
  2. 尝试结合多个信息源,创建更全面的信息流。
  3. 定期review筛选结果,优化工作流设置。

数据隐私与安全考虑

在使用此类工具时,请注意保护个人隐私和数据安全。建议:

  1. 使用可靠的平台和API。
  2. 定期更新密钥。
  3. 只收集和存储必要的信息。

总结

通过以上步骤,我们成功打造了一个AI驱动的个人信息流助手。它能有效过滤冗余信息,让我们的信息获取更加高效和精准。希望这个教程对你有所帮助。如果你在使用过程中有任何疑问或建议,欢迎随时与我交流。 让我们一起在信息海洋中,借助AI的力量,找到真正有价值的内容! 感谢阅读!