花了一周时间, 总结了一份AI 学习攻略, 让不懂算法也能轻松上手AI Agent开发

2,100 阅读16分钟

嗨, 大家好, 我是徐小夕.

之前一直在社区分享零代码&低代码的技术实践,也陆陆续续设计并开发了多款可视化搭建产品,比如:

  • H5-Dooring(页面可视化搭建平台)
  • V6.Dooring(可视化大屏搭建平台)
  • 橙子6试卷(表单搭建引擎)
  • Nocode/WEP 文档知识引擎

最近一直在研究 AI Agent 在零代码平台中的应用, 特地整理了一份AI学习的干货, 方便大家快速理解LLM, 并熟悉主流的AI大模型框架, 以及如何基于AI, 来改善我们传统的工作模式.

image.png

上面是本文的核心大纲, 接下来开始我的分享和总结.

LLM介绍

1. LLM概念

大语言模型(Large Language Model) :通常是具有大规模参数和计算能力的自然语言处理模型,例如 OpenAI 的 GPT-3 模型。这些模型可以通过大量的数据和参数进行训练,以生成人类类似的文本或回答自然语言的问题。大型语言模型在自然语言处理、文本生成和智能对话等领域有广泛应用。

2. 大模型分类

按照输入数据类型的不同,大模型主要可以分为以下三大类:

语言大模型(NLP): 是指在自然语言处理(Natural Language Processing,NLP)领域中的一类大模型,通常用于处理文本数据和理解自然语言。这类大模型的主要特点是它们在大规模语料库上进行了训练,以学习自然语言的各种语法、语义和语境规则。例如:GPT 系列(OpenAI).

视觉大模型(CV): 是指在计算机视觉(Computer Vision,CV)领域中使用的大模型,通常用于图像处理和分析。这类模型通过在大规模图像数据上进行训练,可以实现各种视觉任务, 比如图像分类, 人脸识别, 目标检测.

多模态大模型: 是指能够处理多种不同类型数据的大模型,例如文本、图像、音频等多模态数据。这类模型结合了 NLP 和 CV 的能力,以实现对多模态信息的综合理解和分析,从而能够更全面地理解和处理复杂的数据。例如:DingoDB 多模向量数据库(九章云极 DataCanvas)、DALL-E(OpenAI)、悟空画画(华为)、midjourney。

3.大语言模型的工作机制

选择一张图片

最知名的大型语言模型(LLM)架构基本都是Transformer架构。典型的Transformer模型在处理输入数据时有四个主要步骤:

1. 词嵌入: 模型进行词嵌入,将单词转换为高维向量表示。然后,数据通过多个Transformer层进行传递。这有助于模型理解单词的含义,并基于此进行预测。

2.位置编码(Positional Encoding): 位置编码是帮助模型确定单词在序列中的位置的技术。位置编码主要用于跟踪单词的顺序。例如,当将句子”我喜欢猫”输入到模型时,位置编码可以帮助模型区分”我”是在句子的开头,而”猫”是在句子的结尾。这对于模型理解上下文和生成连贯的输出非常重要。

3.自注意力机制(Self-Attention Mechanism) : 自注意力机制是Transformer模型的核心组成部分。它允许模型在生成输出时,有效地在输入序列的不同位置进行交互和关注。自注意力机制的关键思想是计算输入序列中每个单词之间的相关性,并将这些相关性用于权衡模型在每个位置的关注程度。

4. 前馈神经网络(Feed-forward Neural Network): 前馈神经网络对每个位置的表示进行进一步的处理。前馈神经网络是由多个全连接层组成的,其中每个层都有一组参数,用于将输入进行非线性变换。这个过程可以帮助模型在生成输出时引入更多的复杂性和灵活性。

二.LangChain原理和应用案例

Langchain 是一个开源框架,它允许开发人员将类似 GPT-4 这样的大型语言模型与外部的计算和数据源结合起来, 用于提升大型语言模型(LLMs)的功能。

它提供了 Python 和 TypeScript的软件包。

Langchain 通过三个核心组件实现增强:

  • Compents“组件”: 为LLMs提供接口封装、模板提示和信息检索索引;
  • Chains“链”: 它将不同的组件组合起来解决特定的任务,比如在大量文本中查找信息;
  • Agents“代理”: 它们使得LLMs能够与外部环境进行交互,例如通过

Langchain 的这种结构设计使LLMs不仅能够处理文本,还能够在更广泛的应用环境中进行操作和响应,大大扩展了它们的应用范围和有效性。

image.png

有点类似java的JDBC, 为 Java 开发人员提供了一种统一的方式来访问不同数据库,使得在不同数据库之间切换更加方便。

1.LangChain的工作流程

  1. 提问:用户提出问题;
  2. 向语言模型查询:问题被转换成向量表示,用于在向量数据库中进行相似性搜索;
  3. 获取相关信息:从向量数据库中提取相关信息块;
  4. 输入给语言模型:将相关信息输入给语言模型;
  5. 生成答案或执行操作:语言模型结合初始问题和相关信息,提供答案或执行相应操作。

2. 应用场景

LangChain 的应用场景十分广泛,以下是一些常见的应用场景和案例:

  1. 文本总结:可以对长篇文章、书籍、报告等文本进行总结,提取关键信息,例如对新闻文章进行摘要,帮助读者快速了解主要内容。
  2. 文档问答:基于文档内容进行问答,例如针对产品手册、技术文档等,用户提出问题,系统根据文档中的信息给出准确回答。
  3. 信息抽取:从大量文本中抽取结构化的信息,如从简历中提取姓名、联系方式、工作经历等关键内容。
  4. 聊天机器人:构建具备记忆能力的聊天机器人,能够与用户进行多轮对话,并记住之前的对话内容,提供更个性化的服务。例如在线客服机器人,能够理解用户的问题并提供解决方案。
  5. 智能问答系统:应用于智能客服、智能助手等,回答各种问题,提供相关的知识和信息。
  6. 代码理解与分析:分析代码,并从代码中获取逻辑,同时也支持代码相关的问答。
  7. 语言翻译:虽然 LangChain 本身不直接进行语言翻译,但可以与其他翻译工具或模型结合,实现翻译功能。
  8. 数据库交互:从数据库或类数据库内容中抽取数据信息,实现对数据库的查询和操作。
  9. 内容生成:生成文章、故事、诗歌等各种文本内容。
  10. API 交互:通过对 API 文档的阅读和理解,向真实世界的 API 发送请求并获取数据,例如调用天气预报 API 来获取天气信息并回答用户的相关问题。

三. AI Agents 原理和应用案例

AI Agents(人工智能代理)的原理是通过感知环境、进行决策和执行动作来实现特定目标。它通常包含规划、记忆、工具和行动等关键模块,其工作流程大致如下:

  1. 目标初始化:为 AI Agents 设定清晰的目标,它们利用核心语言模型(如 GPT-3.5 或 GPT-4)来理解这些目标,并启动相应的行动计划;
  2. 任务列表创建:根据设定的目标生成一系列任务,确定任务的优先级、规划执行顺序,并为可能的意外情况做好准备;
  3. 信息收集:收集相关信息,这可能包括搜索互联网、访问数据库或与其他 AI 模型交互等,以执行特定任务;
  4. 数据管理和策略细化:不断管理和分析收集到的数据,根据数据和目标调整策略;
  5. 执行任务:基于规划和记忆来执行具体的行动,这可能包括与外部世界互动,或通过工具的调用来完成一个动作;
  6. 学习和优化:从每次交互和任务执行中学习,不断优化自身的性能和策略,以更好地适应新情况和实现目标。

大白话来说就是一种能自主实现目标的“个体”. 类似如下流程:

选择一张图片

我们将场景抽象成模型, 大致长下面这个样子:

选择一张图片

1. 开发一个AI Agent的步骤

  1. 确定目标和功能:明确你希望 AI Agent 实现的具体目标和具备的功能。
  2. 选择合适的技术和框架:根据需求选择适合的人工智能技术,如深度学习框架等。
  3. 数据收集和准备:收集和整理与目标相关的数据,进行清洗和预处理。
  4. 模型训练:使用收集的数据训练模型,调整参数以优化性能。
  5. 模型评估和优化:对训练好的模型进行评估,根据结果进行优化和改进。
  6. 集成和部署:将模型与相关系统集成,并进行部署和测试。

使用通义千问实现AI Agent的案例:

要使用通义千问实现一个 AI Agent,我们可以参考下面的步骤:

  1. 安装所需的库:使用 pip 安装qwen-agent命令为pip install -u qwen-agent
  2. 准备模型服务:你可以选择使用阿里云的 Dashscope 提供的模型服务,或者自行部署和使用开源的通义千问模型服务。如果使用 Dashscope,需确保设置了环境变量
  3. 开发自己的 agent:以下是一个简单的示例,创建一个能够读取 PDF 文件和利用工具的代理。

首先,添加一个自定义工具,例如图片生成工具:

import urllib.parse  
import json5  
from qwen_agent.tools.base import basetool, register_tool  
  
@register_tool('my_image_gen')  
class myimagegen(basetool):  
    description = 'aipainting(image generation) service, input text description, and return the image url drawn based on text information.'  
    parameters = ({  
        'name''prompt',  
        'type':'string',  
        'description''detailed description of the desired image content, in english',  
       'equired'True  
    })  
  
    def call(self, params: str, **kwargs) -> str:  
        prompt = json5.loads(params)('prompt')  
        prompt = urllib.parse.quote(prompt)  
        return json5.dumps(  
            {'image_url'f'https://image.pollinations.ai/prompt/{prompt}'},  
            ensure_ascii=False)

然后,配置使用的 LLM 模型:

llm_cfg = {  
   'odel''qwen-max',  
   'odel_server''dashscope',  
   #'api_key': 'your_dashscope_api_key',  # 可根据实际情况设置或使用环境变量  
   # 可选的生成配置,用于调整生成参数  
   'generate_cfg': {  
        'top_p'0.8  
    }  
}

接下来,创建 agent:

from qwen_agent.agents import assistant  
  
system_instruction = '''you are a helpful assistant.  
after receiving the user's request, you should:  
-first draw an image and obtain the image url,  
-then run code `request.get(image_url)` to download the image,  
-and finally select an image operation from the given document to process the image.  
please show the image using `plt.show()`.'''  
  
tools = ('my_image_gen', )  # 这里添加你需要的工具  
  
agent = assistant(system_instruction=system_instruction, tools=tools, llm_cfg=llm_cfg)

最后,我们可以以聊天机器人的形式运行这个助理,与它进行交互并执行相关任务。请注意,这只是一个基本的示例,实际开发中可能需要根据具体需求进一步扩展和定制 agent 的功能,包括添加更多工具、处理不同类型的任务、优化交互方式等。

四.Rag原理和应用案例

选择一张图片

为什么要用RAG技术?

RAG(检索增强生成)主要解决了大语言模型(LLM)的以下几个问题:

  1. 幻觉问题:LLM 因为是预训练模型,当用户提出的问题与其知识储备不相符时,可能会产生看似正确实则错误的回答,即出现“幻觉”。RAG 通过从外部知识库中检索相关信息,为 LLM 提供更准确的依据,从而减少幻觉的产生。
  2. 数据新鲜度问题:LLM 预训练完成后,不能感知实时更新的数据。RAG 可以将实时更新的公域数据或企业内部私域数据进行处理后,提供给 LLM,使其能够生成基于最新信息的回答。
  3. 知识局限性问题:LLM 可能在某些小众领域的知识不足。RAG 能通过向量匹配,帮助找到与提问最相关的段落或文章,补充 LLM 缺乏的知识。
  4. 隐私保护问题:企业可能出于安全考虑,不想让 LLM 训练自家的敏感数据或机密文档。RAG 可以在不暴露敏感数据的情况下,从知识库中检索相关信息,为 LLM 提供回答所需的内容。

RAG是一种使用来自私有或专有数据源的信息来辅助文本生成的技术。它将检索模型(用于搜索大型数据集或知识库)和生成模型(如大型语言模型 LLM)结合在一起,通过从更多数据源添加背景信息,以及通过训练来补充 LLM 的原始知识库,从而提高搜索体验的相关性,改善大型语言模型的输出,且无需重新训练模型。

RAG 的工作原理如下:

  1. 检索:将用户的查询通过嵌入模型转化为向量,与向量数据库中的其他上下文信息进行比对,通过相似性搜索找到向量数据库中最匹配的前 k 个数据。
  2. 增强:将用户的查询和检索到的额外信息一起嵌入到预设的提示模板中,提供更丰富、更具上下文的信息,以便于后续的生成过程。
  3. 生成:将经过检索增强的提示内容输入到大型语言模型(LLM)中,生成所需的输出。

举一个RAG 的一个应用案例:假设要构建一个智能客服系统,能够回答关于产品的各种问题。首先,收集产品相关的文档、常见问题解答等数据,并将这些数据进行处理和向量化后存入向量数据库。当用户提出问题时,系统通过检索模块在向量数据库中查找相关信息,然后将查询和检索到的信息一起输入到提示模板中进行增强。最后,利用大型语言模型根据增强后的提示生成准确且符合语境的回答。

例如,用户询问“某产品的最新功能有哪些”,RAG 系统会从数据库中检索到该产品的最新信息,将其与问题一起提供给 LLM,使得 LLM 生成的回答包含最新的、准确的产品功能描述,而不仅仅依赖于其预先训练的知识。

完整的RAG工作流程分为两个阶段:

选择一张图片

RAG 的优点包括提高答案准确性减少幻觉能够识别最新信息以保持回答的及时性和准确性高度透明从而增强用户对输出结果的信任、可定制化以支持不同领域的专业知识,以及在安全性和隐私管理方面有较好的控制、处理大规模数据集时具有更好的扩展性和经济效率、提供更值得信赖的结果等。

然而,RAG 系统在实际应用中也面临一些挑战,例如检索质量方面可能存在精度问题( 检索结果不完全相关)、低召回率问题(未能检索到所有相关文档块)、过时信息问题;回应生成质量方面可能出现错误信息、回答不相关性、有害或偏见性回应等;在增强过程中面临上下文融合、处理冗余和重复、评估文段价值、保持输出一致性、避免过度依赖增强信息等问题。

为了解决这些挑战,可能需要优化检索算法、提升嵌入模型的性能、精心设计提示模板、进行数据清洗和更新、引入人工审核或反馈机制等措施。同时,根据具体的应用场景和需求,选择合适的检索模型、LLM、向量数据库等组件,并不断调整和改进系统的参数和配置,以提高 RAG 系统的性能和效果。

推荐2个相对成熟的Rag方案:

  • GraphRAG:微软开源的一种基于图的检索增强生成方法。它利用大型语言模型构建知识图谱,将图谱聚类成不同粒度级别的相关实体社区。在进行 RAG 操作时,遍历所有社区以创建“社区答案”,并进行缩减得到最终答案。该方法在处理私有数据时性能较好,具备跨大型数据集的复杂语义问题推理能力。其开源地址为:github.com/microsoft/g…
  • HyKGE:这是知识图谱与检索增强生成技术结合的一种方案。通过利用大型语言模型的深度语义理解与知识生成能力,结合知识图谱丰富的结构化信息,能够提高医学信息检索的效率,并确保回答的精确度。该框架利用大型语言模型生成假设性回答以增强图谱检索,采用 HO 片段重排名机制过滤噪声知识,包含假设输出模块、命名实体识别模块、知识图谱检索模块和 HO 片段粒度感知重排模块等组件。

五. AI + 低代码/零代码的思考

目前主要能落地的几个方向主要有:

  • 素材生成(AIGC), 比如图文,音视频
  • 页面生成(基于训练的Schema, 批量生成Schema, 进而实现批量页面模版生成)
  • 业务流程生成
  • 接口 / 数据库表自动创建
  • 应用创建

后续我也会出几个实践案例, 和大家分享一下如何让AI赋能零代码.

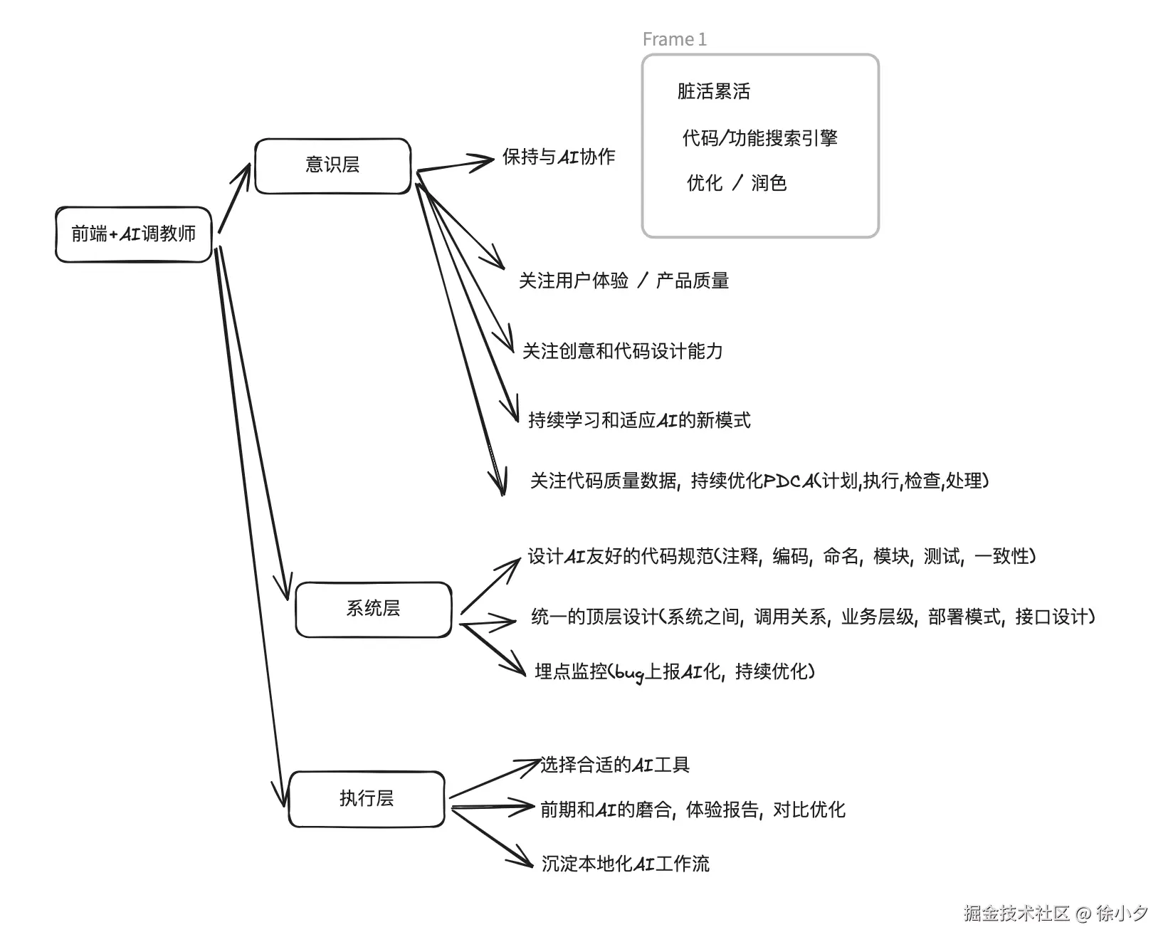
六. 前端效能

1.下一代工作模式和研发思维方式

image.png

上面是我总结的一些和AI共存的思考, 大家可以参考建议.

2.AI辅助工具Marscode

好啦, 今天的分享就到这, 欢迎大家交流反馈~