Google Play 上架应用抓取粘贴板 注意事项

450 阅读1分钟

问大家一个问题,上架Google Play 的应用,抓取了粘贴板的内容,需要额外做些什么事情。

这可能问到大家了?我抓取个粘贴板 我还得 做啥处理?

那么下面同步一下 Google Play 上架应用抓取粘贴板 注意事项:

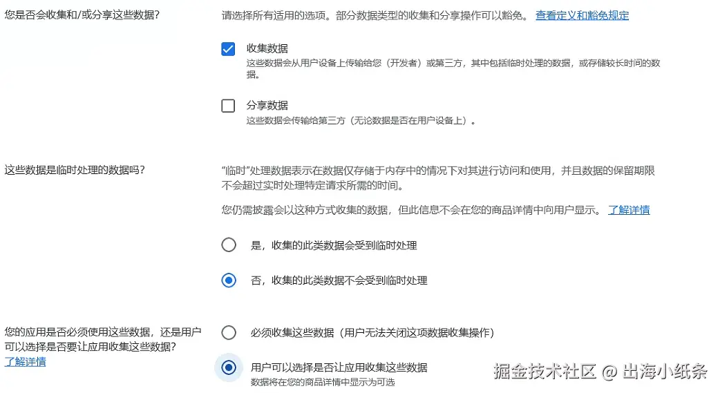
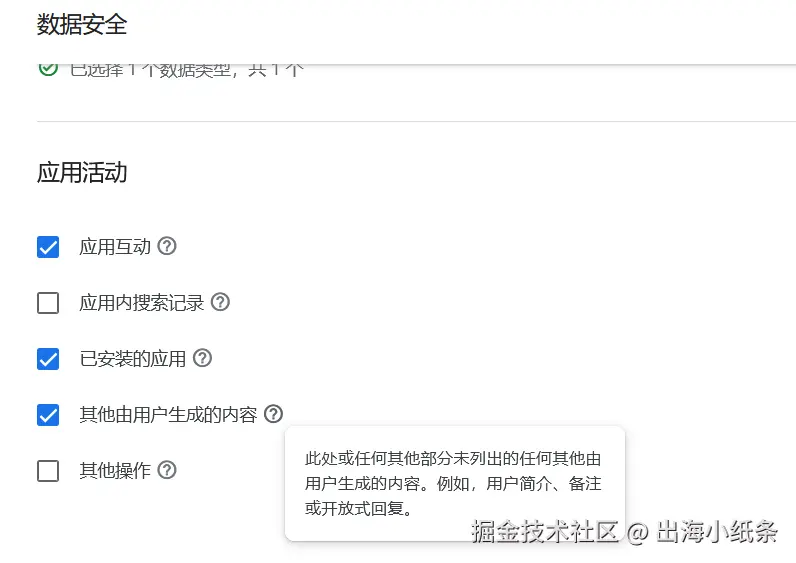
1. Google Play 后台 数据安全表单

第一个需要处理的地方,就是填写数据安全表单。

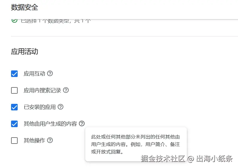
这里勾选 其他由用户生成的内容

image.png

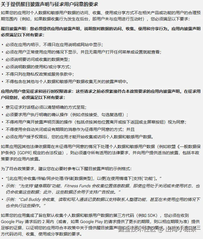
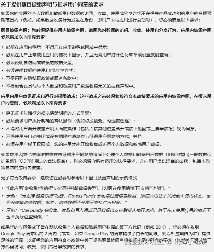
后面一步骤说明使用情况。

image.png

image.png

2. 应用内和隐私协议披露申明

第二个需要处理的地方,就是应用内和隐私协议中 需要对 抓取了粘贴板进行说明。

解释为什么要抓,用途是什么。数据存到哪里等等。

具体怎么写,可以参考Google Play 政策中心的示例。

用户数据 - Play 管理中心帮助 (google.com)

image.png

3. 否则就是被拒、或者下架

image.png