华为云DTSE助力悦知技术架构升级、打破业务瓶颈

121 阅读5分钟

本文分享自华为云社区《悦知技术架构升级,打造一站式数字教育平台,加速企业提效创新》,作者: HuaweiCloudDeveloper。

改善传统技术架构——实现数字化转型

悦知是国内领先的数字教育产品与解决方案提供商,专注教育行业信息化深度耕耘10余年,是教育行业+IT技术深度融合解决方案的最佳实践者,承担多项国家级、省级教育改革创新支撑任务和区域教育数字化规划,在数字教育体系构建、大数据创新应用、平台赋能区域教育高质量发展等方面,受到多地省、市政府主要领导的高度赞誉。

目前教育平台在行业、客户等业务侧面临很大挑战,从教育局到学校,再到班级,每个级别都有其特定的职责和权力。管理相对固化,难于改变。教育教学整体上的数字化程度不高,有些教学场景也难以进行数字化。经过业务长时间的快速发展,悦知公司面临着一些瓶颈挑战,比如:

  • **性能:**教育平台需要处理大量的用户请求和数据交互,数据库查询和缓存技术,响应速度和承载能力过大。
  • **数据管理和处理:**如何有效地管理和处理大量的学生数据、课程内容和评估结果等是一个挑战。
  • **数据分析和挖掘:**教育平台收集到的大量数据可能包含有价值的信息,但信息庞大分析困难,很难挖掘出这些有价值的信息。
  • **安全和隐私保护:**开发者需要采取严格的安全措施,包括数据加密、访问控制、漏洞修复等,目前技术难以确保平台的安全性和合规性。

DTSE助力悦知架构升级、打破瓶颈限制

为了解决性能、数据管理和处理、数据分析和挖掘、安全和隐私保护等众多瓶颈问题,悦知教育科技有限公司选择加入华为云沃土云创计划,共同打造教育数字化新模式。华为云为悦知提供了一套全新的业务架构,使用容器、数据库、大数据等技术,实现了技术架构的整体优化升级。

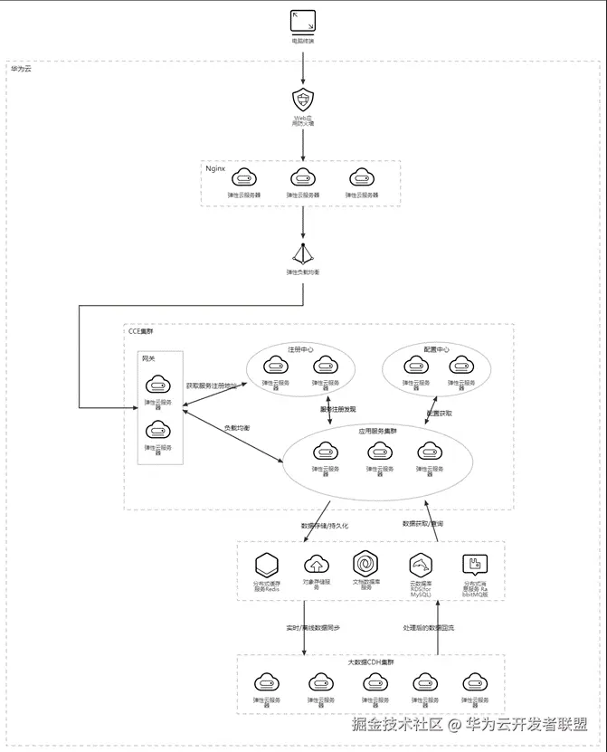
悦知开发的数字教育平台是一款使用了微服务架构的前后端分离的互联网产品,前端部署在Nginx集群(自建)中,后端部署在华为云CCE集群中并对外提供HTTP接口调用。通过大数据集群实时或离线处理产生的业务数据并回流给业务系统。华为云DTSE通过对教育行业的洞察、客户存在的业务痛点以及技术痛点给与了以下支持:

  • 提供技术咨询:为企业提供专业的技术咨询,帮助企业了解技术趋势、制定技术战略、优化技术架构等;
  • 提供技术支持:为企业提供技术支持,包括软件开发、系统集成、测试验证等方面的支持,帮助企业快速实现技术改革;
  • 提供培训服务:为企业赋能开发者认证的培训,帮助企业培养技术人才,提高企业的技术水平和竞争力。

一款软件的研发,安全奋勇当前,华为也一直保持安全至上的原则,DTSE推荐使用华为云WAF用于识别出SQL注入、跨站脚本、文件上传、命令执行等常见的网页攻击,进行拦截和修复。

数据量过大是教育平台常见的问题,所有的数据都存在同一种数据库中显然是不合理的,这对于数据库的承载能力有很大要求,而且数据处理和分析也比较困难,华为云DTSE推荐使用Redis做缓存用于缓解数据库压力,同时使用文档数据库DDS随时根据业务情况弹性伸缩所需资源,再使用OBS来存放集群所产生的数据和数据库备份或者日志文件;对于数据的处理,建立大数据CDH集群通过实时/离线方式来实现,拉取CCE集群产生的业务数据进行响应的计算处理,最终将处理后的数据回流回业务系统。

这次架构优化中使用了华为云的RDS、DCS、DDS、OBS、日志等产品,客户在使用上述产品时也遇到了一些问题,例如Redis实时同步、LTS日志查询等,华为云DTSE通过工单和提供线下支持等途径解决了上述问题,从而提升了悦知开发的教育平台数据处理效率,提高了系统的性能和可靠性,同时降低了运维成本和风险。

总结

通过与华为云的合作,悦知开发者团队解决了数据处理、安全和性能等效率问题,华为云DTSE帮助悦知加速实现了教育数字化转型,提升教学质量和效率、扩大学习范围和机会、降低成本和提高效益。通过数字化转型,悦知提升了整体的教育质量和水平,增强了竞争力、提升了品牌影响力和市场地位,同时为教育产业的可持续发展注入新的动力。

点击立即下载>>《华为云DTSE》期刊第四期赋能云专刊

点击关注,第一时间了解华为云新鲜技术~