打个广告:欢迎关注我的微信公众号,在这里您将获取更全面、更新颖的文章!

原文链接:深入理解 go context 欢迎点赞关注
context 介绍
context 是 Go 语言中用于处理并发操作的一个重要概念。context也被称作上下文,主要用于在 goroutine 之间传递截止日期、取消信号和其他请求范围的值。
什么是 Go Context
Context 是一个接口,它定义了以下方法:
type Context interface {
Deadline() (deadline time.Time, ok bool)
Done() <-chanstruct{}
Err() error
Value(key interface{}) interface{}
}
-
Deadline(): 返回与 Context 关联的截止时间。如果没有设置截止时间,则返回 zero time.Time 和 false。
-
Done(): 返回一个 channel,当 Context 被取消或者截止时间到达时,该 channel 会被关闭。
-
Err(): 返回 Context 被取消的原因。如果 Context 还未被取消,则返回 nil。
-
Value(key interface{}): 返回与 Context 关联的请求范围的值。
context 的作用
Go Context 主要用于以下几个方面:
-
传递取消信号: 当一个长时间运行的操作被取消时,它可以及时停止并释放资源。
-
设置截止时间: 当一个操作超过预期时间时,可以自动取消该操作,避免阻塞。
-
携带请求范围的数据: 可以在 goroutine 之间传递一些请求相关的数据,如用户 ID、跟踪 ID 等。
Context底层实现
context 树状模型
go 提供了四种创建context的函数:
func WithCancel(parent Context) (ctx Context, cancel CancelFunc)
func WithDeadline(parent Context, deadline time.Time) (Context, CancelFunc)
func WithTimeout(parent Context, timeout time.Duration) (Context, CancelFunc)
func WithValue(parent Context, key, val interface{}) Context
可以看到在构建过程中都是基于 parent context 来构建子 context,子 context 还可以继续派生新的子 context 因此 context 是一个类似树状的模型:
context 的根节点
context 树的最原始的根节点通常是 context.Background() 和 context.TODO(),他们底层都是基于 emptyCtx 实现的:
var (
background = new(emptyCtx)
todo = new(emptyCtx)
)
func Background() Context {
return background
}
func TODO() Context {
return todo
}
emptyCtx 的实现也特别简单,只是对 Context 接口的实现,逻辑比较简单这里就不赘述了:
type emptyCtx int
func (*emptyCtx) Deadline() (deadline time.Time, ok bool) {
return
}
func (*emptyCtx) Done() <-chan struct{} {
returnnil
}
func (*emptyCtx) Err() error {
returnnil
}
func (*emptyCtx) Value(key any) any {
returnnil
}
func (e *emptyCtx) String() string {
switch e {
case background:
return"context.Background"
case todo:
return"context.TODO"
}
return"unknown empty Context"
}
这里有个问题:context.Background() 和 context.TODO() 底层实现是一样的,那么为什么暴露两个函数给用户呢?
原因是它们拥有不同的语义
context.Background():
Background returns a non-nil, empty Context. It is never canceled, has no values, and has no deadline. It is typically used by the main function, initialization, and tests, and as the top-level Context for incoming requests.
context.TODO():
TODO returns a non-nil, empty Context. Code should use context.TODO when it's unclear which Context to use or it is not yet available (because the surrounding function has not yet been extended to accept a Context parameter).
context.WithValue
WithValue 实际会返回 valueCtx类型:
func WithValue(parent Context, key, val any) Context {
if parent == nil {
panic("cannot create context from nil parent")
}
if key == nil {
panic("nil key")
}
if !reflectlite.TypeOf(key).Comparable() {
panic("key is not comparable")
}
return &valueCtx{parent, key, val}
}
type valueCtx struct {
Context
key, val any
}
valueCtx类型和链表的节点比较像,通过Context字段指向父节点,key 和 val 存储 valueCtx 的 key 、val 参数。
func main() {
ctx := context.Background()
ctx = context.WithValue(ctx, "a", 100)
ctx = context.WithValue(ctx, "b", 200)
ctx = context.WithValue(ctx, "c", 300)
}
上面的代码执行后会形成类似下面的链表:
这里需要注意的:
-
key 必须是可以比较的类型,推荐自定义一个 struct{} 类型
-
WithValue 的结果是一个链表,查找复杂度是 所以不要使用WithValue传递大量的key-val。
key-val 查找是通过 valueCtx.Value() 实现的,整个查找过程就是沿着链表的最后一个节点一个一个向上查找:
type valueCtx struct {
Context
key, val any
}
func (c *valueCtx) Value(key any) any {
if c.key == key {
return c.val
}
return value(c.Context, key)
}
func value(c Context, key any) any {
for {
switch ctx := c.(type) {
case *valueCtx:
if key == ctx.key {
return ctx.val
}
c = ctx.Context
case *cancelCtx:
if key == &cancelCtxKey {
return c
}
c = ctx.Context
case *timerCtx:
if key == &cancelCtxKey {
return ctx.cancelCtx
}
c = ctx.Context
case *emptyCtx:
returnnil
default:
return c.Value(key)
}
}
}
context.WithCancel
context.WithCancel 的底层实现是 withCancel 函数,withCancel 函数主要有两个功能:
-
调用 newCancelCtx 创建
cancelCtx类型的 ctx 实例 -
调用 propagateCancel 将 ctx 实例挂载到父节点上
func WithCancel(parent Context) (ctx Context, cancel CancelFunc) {
c := withCancel(parent)
return c, func() { c.cancel(true, Canceled, nil) }
}
func withCancel(parent Context) *cancelCtx {
if parent == nil {
panic("cannot create context from nil parent")
}
c := newCancelCtx(parent) // 创建 cancelCtx 实例
propagateCancel(parent, c) // 把当前节点
return c
}
func newCancelCtx(parent Context) *cancelCtx {
return &cancelCtx{Context: parent}
}
cancelCtx 类
type cancelCtx struct {
Context
mu sync.Mutex // protects following fields
done atomic.Value // of chan struct{}, created lazily, closed by first cancel call
children map[canceler]struct{} // set to nil by the first cancel call
err error // set to non-nil by the first cancel call
cause error // set to non-nil by the first cancel call
}
字段解释:
-
mu:就是一个互斥锁,保证并发安全的,所以context是并发安全的
-
done:用来做context的取消通知信号,之前的版本使用的是chan struct{}类型,现在用atomic.Value做锁优化
-
children:key是接口类型canceler,目的就是存储实现当前canceler接口的子节点,当根节点发生取消时,遍历子节点发送取消信号
-
error:当context取消时存储取消信息
propagateCancel 函数
func propagateCancel(parent Context, child canceler) {
done := parent.Done()
if done == nil {
return// parent is never canceled
}
select {
case <-done:
// parent is already canceled
child.cancel(false, parent.Err(), Cause(parent))
return
default:
}
if p, ok := parentCancelCtx(parent); ok {
p.mu.Lock()
if p.err != nil {
// parent has already been canceled
child.cancel(false, p.err, p.cause)
} else {
if p.children == nil {
p.children = make(map[canceler]struct{})
}
p.children[child] = struct{}{}
}
p.mu.Unlock()
} else {
goroutines.Add(1)
gofunc() {
select {
case <-parent.Done():
child.cancel(false, parent.Err(), Cause(parent))
case <-child.Done():
}
}()
}
}
propagateCancel 函数的逻辑也比较简单:
-
调用 parentCancelCtx 寻找可取消的父节点
-
如果找到了就把当前节点加入到父节点的 children 里面
-
如果没找到则需要起一个协程来监听父节点和当前节点的取消事件
-
挂载的目的是父节点取消是当前节点也能被取消
这里有个问题为什么没找到父节点,还要监听父节点的取消事件呢?原因是 parentCancelCtx 函数只能识别 *cancelCtx 类型的父节点,如果父节点是实现了 Context 类型的自定义类型或者是嵌套了*cancelCtx 就识别不出来,所以需要启动一个协程来监听自定类型或者嵌套类型的取消事件。
func parentCancelCtx(parent Context) (*cancelCtx, bool) {
done := parent.Done()
if done == closedchan || done == nil {
returnnil, false
}
p, ok := parent.Value(&cancelCtxKey).(*cancelCtx)
if !ok {
returnnil, false
}
pdone, _ := p.done.Load().(chanstruct{})
if pdone != done {
returnnil, false
}
return p, true
}
parentCancelCtx函数是寻找一个父节点,关键逻辑 cancelCtxKey + valuea()
func value(c Context, key any) any {
for {
switch ctx := c.(type) {
case *valueCtx:
if key == ctx.key {
return ctx.val
}
c = ctx.Context
case *cancelCtx:
if key == &cancelCtxKey {
return c
}
c = ctx.Context
case *timerCtx:
if key == &cancelCtxKey {
return ctx.cancelCtx
}
c = ctx.Context
case *emptyCtx:
returnnil
default:
return c.Value(key)
}
}
}
可以看到当 key == &cancelCtxKey 时:
-
cancelCtx类型返回的自身
-
timerCtx类型返回的 timerCtx.cancelCtx
cancel 函数
cancelCtx.cancel 是取消 ctx 的具体实现
func (c *cancelCtx) cancel(removeFromParent bool, err, cause error) {
if err == nil {
panic("context: internal error: missing cancel error")
}
if cause == nil {
cause = err
}
c.mu.Lock()
if c.err != nil {
c.mu.Unlock()
return// already canceled
}
c.err = err
c.cause = cause
d, _ := c.done.Load().(chanstruct{})
if d == nil {
c.done.Store(closedchan)
} else {
close(d)
}
for child := range c.children {
// NOTE: acquiring the child's lock while holding parent's lock.
child.cancel(false, err, cause)
}
c.children = nil
c.mu.Unlock()
if removeFromParent {
removeChild(c.Context, c)
}
}
cancel 函数的实现也比较简单:
-
关闭 done channel
-
调用所有子节点的cancel函数,取消所有子节点
-
根据 removeFromParent 参数来决定是否要从删除父节点删除当前节点
-
因为父节点取消而被动取消的情况 removeFromParent 为false
-
当前节点主动取消的情况 removeFromParent 为 true
context.WithDeadline
context.WithDeadline 的逻辑也同样比较简单:
-
创建一个 timerCtx 类型的实例并返回
-
将 timerCtx 实例挂载到父节点上
-
启动一个定时器,定时调用 cancel 方法
func WithDeadline(parent Context, d time.Time) (Context, CancelFunc) {
if parent == nil {
panic("cannot create context from nil parent")
}
if cur, ok := parent.Deadline(); ok && cur.Before(d) {
// The current deadline is already sooner than the new one.
return WithCancel(parent)
}
// 创建一个 timerCtx 类型的实例并返回
c := &timerCtx{
cancelCtx: newCancelCtx(parent),
deadline: d,
}
// 将 timerCtx 实例挂载到父节点上
propagateCancel(parent, c)
dur := time.Until(d)
if dur <= 0 {
c.cancel(true, DeadlineExceeded, nil) // deadline has already passed
return c, func() { c.cancel(false, Canceled, nil) }
}
c.mu.Lock()
defer c.mu.Unlock()
if c.err == nil {
// 启动一个定时器,定时调用 cancel 方法
c.timer = time.AfterFunc(dur, func() {
c.cancel(true, DeadlineExceeded, nil)
})
}
return c, func() { c.cancel(true, Canceled, nil) }
}
timerCtx 类型
type timerCtx struct {
*cancelCtx
timer *time.Timer // Under cancelCtx.mu.
deadline time.Time
}
func (c *timerCtx) Deadline() (deadline time.Time, ok bool) {
return c.deadline, true
}
func (c *timerCtx) cancel(removeFromParent bool, err, cause error) {
c.cancelCtx.cancel(false, err, cause)
if removeFromParent {
// Remove this timerCtx from its parent cancelCtx's children.
removeChild(c.cancelCtx.Context, c)
}
c.mu.Lock()
if c.timer != nil {
c.timer.Stop()
c.timer = nil
}
c.mu.Unlock()
}
-
timerCtx内嵌了cancelCtx相当于timerCtx继承了cancelCtx; -
其中 timer 字段是实现WithDeadline、WithTimeout 的关键,其原理就是启动一个定时器定时调用 cancel 方法;
-
timer 字段是非并发安全的,所以对timer的操作需要先加锁;
context.WithTimeout
context.WithTimeout 是基于 context.WithDeadline 实现的,这里就不赘述了。
func WithTimeout(parent Context, timeout time.Duration) (Context, CancelFunc) {
return WithDeadline(parent, time.Now().Add(timeout))
}
小结
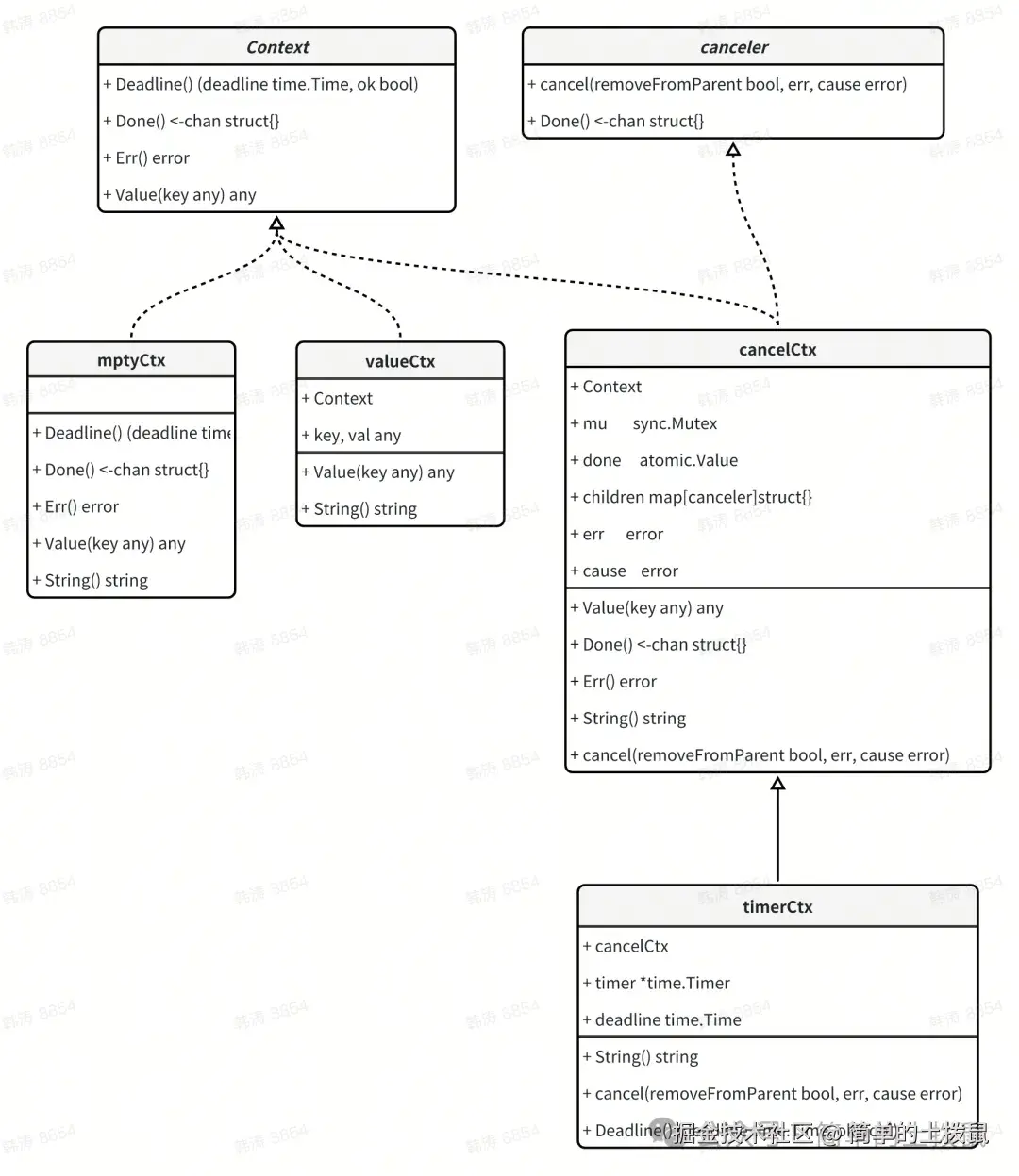
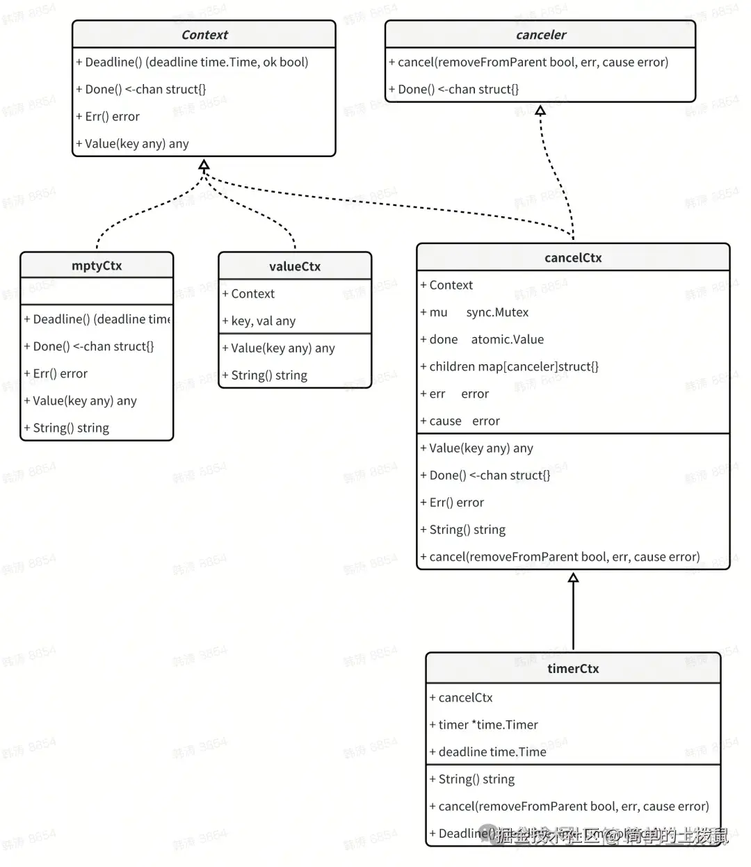
上面介绍了 context 的实现原理,里面涉及了很多接口与结构体,下面通过类图串一下他们之间的关系:
Context 的使用
取消信号传递
package main
import (
"context"
"fmt"
"time"
)
func worker(ctx context.Context) {
for {
select {
case <-ctx.Done():
fmt.Println("Worker received cancellation signal.")
return
default:
// Simulate some work
time.Sleep(500 * time.Millisecond)
fmt.Println("Working...")
}
}
}
func main() {
parentCtx, cancel := context.WithCancel(context.Background())
go worker(parentCtx)
// Simulate main program execution
time.Sleep(2 * time.Second)
// Cancel the context to stop the worker
cancel()
// Wait for the worker to finish
time.Sleep(1 * time.Second)
}
超时控制
package main
import (
"context"
"fmt"
"time"
)
func operationWithTimeout(ctx context.Context) {
select {
case <-time.After(3 * time.Second): // Simulate some long operation
fmt.Println("Operation completed.")
case <-ctx.Done():
fmt.Println("Operation canceled due to timeout.")
}
}
func main() {
timeoutCtx, cancel := context.WithTimeout(context.Background(), 2*time.Second)
defer cancel()
operationWithTimeout(timeoutCtx)
}
截止时间
package main
import (
"context"
"fmt"
"time"
)
func operationWithDeadline(ctx context.Context) {
deadline, ok := ctx.Deadline()
if ok {
fmt.Printf("Operation must be completed before: %s\n", deadline)
} else {
fmt.Println("No specific deadline for the operation.")
}
// Simulate some operation
time.Sleep(2 * time.Second)
select {
case <-ctx.Done():
fmt.Println("Operation canceled due to context deadline.")
default:
fmt.Println("Operation completed within the deadline.")
}
}
func main() {
deadline := time.Now().Add(5 * time.Second)
deadlineCtx, cancel := context.WithDeadline(context.Background(), deadline)
defer cancel()
operationWithDeadline(deadlineCtx)
}
请求范围的值传递
package main
import (
"context"
"fmt"
"sync"
)
func processRequest(ctx context.Context, requestID int) {
// Accessing request-scoped value from the context
userID, ok := ctx.Value("userID").(int)
if !ok {
fmt.Println("Failed to get userID from context.")
return
}
fmt.Printf("Processing request %d for user %d\n", requestID, userID)
}
func main() {
// Creating a parent context with a request-scoped value
parentCtx := context.WithValue(context.Background(), "userID", 123)
var wg sync.WaitGroup
// Simulating multiple requests
for i := 1; i <= 3; i++ {
wg.Add(1)
gofunc(requestID int) {
// Creating a child context for each request
childCtx := context.WithValue(parentCtx, "requestID", requestID)
processRequest(childCtx, requestID)
wg.Done()
}(i)
}
wg.Wait()
}